2.Бетон 22слайда.ppt
- Количество слайдов: 23
Строительные конструкции 1 Железобетонные конструкции «Бетон для железобетонных конструкций» к. т. н. Базаров Ратбек Бутеевич
Общие сведения о бетоне Основные требования • Необходимая прочность; • Хорошее сцепление с арматурой; • Достаточная непроницаемость для защиты арматуры от коррозии; Специальные требования: • морозостойкость при многократно-повторном замораживании и оттаивании; • Жаростойкость при длительном воздействии высоких температур; • Коррозийная стойкость при агрессивном воздействии среды и др. Классификация бетонов По структуре: • Бетоны плотной структуры, у которых пространство между зернами заполнителя полностью занято затвердевшим вяжущим. • Крупнопористые бетоны малопесчаные и беспесчаные. • Поризованные , т. е. с заполнителями с естественной и искусственной пористостью затвердевшего вяжущего. • Ячеистые с искусственно созданными замкнутыми порами. По плотности: • • Особо тяжелые массой 2500 кг/м 3 Тяжелые массой более 2200 до 2500 кг/м 3 Мелкозернистые массой более 1800 до 2200 кг/м 3 Легкие массой более 800 до 2000 кг/м 3
Классификация бетонов По виду заполнителей: • • • На плотных заполнителях Пористых специальных, удовлетворяющих требованиям биологической защиты, жаростойкости и др. По зерновому составу: Крупнозернистые с крупными и мелкими заполнителями Мелкозернистые с мелким заполнителями По условиям твердения: Бетон естественного твердения Подвергнутый термовлажностной обработке при атмосферном давлении Подвергнутый автоклавной обработке при высоком давлении В п. 2. 1. СНИП 2. 03. 01 -84* предусмотрены конструкционные бетоны, соответствующие ГОСТ 25192 -82: Тяжелый средней плотности свыше 2200 до 2500 кг/м 3 включительно Мелкозернистый средней плотности свыше 1800 кг/м 3 Легкий плотной и поризованной структуры Ячеистый автоклавного и неавтоклавного твердения Специальный бетон – напрягающий
Структура бетона и её влияние на прочность и деформативность Цемент + вода = гель + щебень + песок = бетонная смесь Водоцементное отношение – важный фактор прочности бетона W/C = 0. 2 достаточно для химического соединения воды с цементом W/C = 0. 3…. . 0. 4 жесткая бетонная смесь уплотняемая в заводских условиях на стендах вибрированием или вибропрокаткой W/C = 0. 5…. 0. 6 подвижная бетонная смесь применяемая на стройплощадках с уплотнением вибрированием различного вида вибраторами. Чем меньше W/C , тем выше прочность бетона. Подвижность бетонной смеси определяется по величине осадки стандартного конуса ЦНИЛ. Для уменьшения W/C и сохранения подвижности бетона иногда применяют суперпластификаторы типа С-3 или сульфатно-спиртовая барда. Усадка бетона при его твердении и начальные напряжения Усадка бетона зависит от ряда причин: • Количества и вида цемента – чем больше цемента, тем больше усадка. Высокоактивные и глиноземистые цементы дают большую усадку. Бетона приготовленные на спец. цементе (расширяющийся или безусадочный) усадку не дают. • Количества воды – чем больше W/C , тем больше усадка
Крупности заполнителей – при мелкозернистых песках и пористом щебне усадка больше. Чем выше прочность заполнителей тем меньше усадка. • Присутствия различных гидравлических добавок и ускорителей твердения (например хлористый кальций) – они, как правило, увеличивают усадку. Усадку бетона и начальные напряжения можно уменьшить: • Армированием элементов и устройством усадочных швов, • Подбором состава бетона, увлажнение среды при тепловой обработке бетона, увлажнением поверхности бетона. • Прочность бетона зависит от многих факторов, как-то: • структура бетона; • марка цемента; • водоцементное отношение В/Ц; • вид мелкого и крупного заполнителя; • возраст и условия твердения; • вид напряженного состояния; • форма и размеры сечения; • длительность действия нагрузки.
Структура бетона обусловлена неоднородностью по ряду причин, поэтому при испытании одинаковых образцов, изготовленных из одного и той же бетонной смеси, получают неодинаковые показатели прочности бетона имеет разное временное сопротивление при сжатии, растяжении и срезе. Напряженно-деформированное состояние бетона при сжатии
Кубиковая прочность Зависимость прочности бетона от размеров ребра куба: для базового куба с ребром 150 мм прочность равна R для куба с ребром 200 мм прочность бетона уменьшается и равна 0. 93 R для куба с размеров ребра 100 мм прочность увеличивается и равна 1. 1 R
Призменная прочность бетона Rb – временное сопротивление осевому сжатию бетонных призм Rb = 0. 75 R, где R - кубиковая прочность этого же бетона
Прочность бетона на осевое растяжение, срез и скалывание а) испытание на разрыв осевым растяжением образца Rbt ≈ 0, 223 3√R 2 б) испытание на раскалывание образца виде цилиндра в) испытание на изгиб балки Rbt = M / λW = 3, 5 M/bh 2 Временное сопротивление на срез по эмпирической формуле Rsh = 2 Rbt
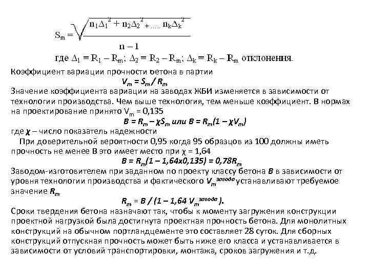
Класс прочности бетона на осевое сжатие – временное сопротивление сжатию бетонных кубов с размером ребра 150 мм испытанных через 28 суток хранения при t=20± 2⁰C c учетом статистической изменчивости прочности Среднее квадратичное отклонение прочности бетона в партии, характеризующее изменчивость прочности Rm = (n 1 R 1 + n 2 R 2 +…+ nk. Rk) / n где n 1, n 2…nk – число случаев, в которых было установлено временное сопротивление соответственно R 1, R 2…Rk ; n = n 1 + n 2 +…+ nk – общее число испытаний в партии. Кривая распределения прочности, как случайной величины: n и R – соответственно количество кубов, имеющих одинаковую прочность и величина прочности 1 – опытные значения n и R 2 – теоретическая кривая характеризующая разброс прочности с учетом стат. изменчивости (кривая Гаусса)
Коэффициент вариации прочности бетона в партии Vm = Sm / Rm Значение коэффициента вариации на заводах ЖБИ изменяется в зависимости от технологии производства. Чем выше технология, тем меньше коэффициент. В нормах на проектирование принято Vm = 0, 135 B = Rm – χSm или B = Rm(1 – χVm) где χ – число показатель надежности При доверительной вероятности 0, 95 когда 95 образцов из 100 должны иметь прочность не менее B это имеет место при χ = 1, 64 В = Rm(1 – 1, 64 х0, 135) = 0, 78 Rm Заводом-изготовителем при заданном по проекту классу бетона В в зависимости от уровня технологии производства и фактического Vmзавода устанавливают требуемое значение Rm = В / (1 – 1, 64 Vmзавода ). Сроки твердения бетона назначают так, чтобы к моменту загружения конструкции проектной нагрузкой была достигнута проектная прочность бетона. Для монолитных конструкций на обычном портландцементе это составляет 28 суток. Для сборных конструкций отпускная прочность может быть ниже его класса и устанавливается в зависимости от условий транспортировки, монтажа, сроков загружения и т. д.
Классы и марки бетонов для ЖБК а) Классы по прочности на сжатие: для тяжелых бетонов - В 7, 5; В 10; В 12, 5; В 15; В 20; В 25; В 30; В 35; В 40; В 45; В 50; В 55; В 60 Для мелкозернистых бетонов групп: А – (на песке с модулем крупности 2, 1 и более) те же в диапазоне от В 7, 5 до В 40 Б – (на песке с модулем крупности 2 и менее) те же в диапазоне от В 7, 5 до В 30 В – (подвергнутые автоклавной обработке) те же в диапазоне от В 15 до В 60 Для легких бетонов при марках по средней плотности: D 800, D 900 – В 2. 5; B 3, 5; B 7, 5; D 1000, D 1100 –В 2, 5; B 3, 5; B 7, 5; B 10; D 12, 5; D 1200, D 1300, - В 2, 5; B 3, 5; B 7, 5; B 10; D 12, 5; B 15; D 1400, D 1500 - B 3, 5; B 7, 5; B 10; D 12, 5; B 15…. . B 30 D 1600, D 1700 - B 5; B 7, 5; B 10; D 12, 5; B 15…. B 40; D 2000 – B 20…. . B 40 б) Классы бетона по прочности на осевое растяжение: Bt 0, 8; Bt 1, 2; Bt 1, 6; Bt 2, 4; Bt 2, 8; Bt 3, 2.
Классы и марки бетонов для ЖБК в) Классы бетона по морозостойкости по количеству циклов замораживания и оттаивания снижением прочности не более 15%. Тяжелый и мелкозернистый бетон F 50; F 75; F 100; F 150; F 200; F 300; F 400; F 500 Легкий бетон F 25; F 35; F 50; F 75; F 100; F 150; F 200; F 300; F 400; F 500 Ячеистый и поризованный бетоны – F 15; F 25; F 35; F 50; F 75; F 100; г) Марки бетона по водонепроницаемости: W 2; W 4; W 6; W 8; W 10; W 12 характеризуют предельное давление воды в кг/см 2 при котором не наблюдается просачивание воды через бетон. д) Марки бетона по средней плотности (кг/м 3): • Тяжелый бетон от D 2200 до D 2500 • Легкий бетон от D 800 до D 2000 • Поризованный бетон от D 800 до D 1400 Специальный виды бетонов: • Плотный силикатный бетон на основе автоклавного твердения на известковом вяжущем • Кислотостойкий бетон в которых в качестве вяжущего применяют пуццолановый портландцемент, шлакопортланднцемент или жидкое стекло • Полимербетон, где как вяжущий материал используются полимеры • Бетонополимер – обычный бетон пропитанный полимерными материалами.
Влияние времени и условий твердения на прочность бетона Rt = R lg t / lg 28 = 0, 7 lg t где Rt – временное сопротивление сжатию бетонного куба в возрасте t суток; R - то же в возрасте 28 суток. Прочность бетона при длительном действии нагрузки Предел длительного сопротивления Rbl = 0, 9 Rb и меньше. При благоприятных для наращивания прочности бетона условиях уровень напряжений σb / Rbl постепенно уменьшается, отрицательное влияние фактора длительного загружения может и не проявляться
Прочность бетона при многократно повторяемых и динамических нагрузках. kd = Rd / Rb - коэффициент динамической прочности бетона
Деформативность бетона Виды деформаций: • Объемные, развивающиеся во всех направлениях одинаково (усадка, набухание, температурные деформации) • Силовые, развивающиеся главным образом вдоль направления действия сил. Силовым деформациям соответствуют поперечные деформации. Начальный коэффициент поперечной деформации бетона γ = 0, 2 (коэффициент Пуассона) Объемные деформации бетона Деформации вызванные усадкой бетона при твердении • Для тяжелых бетонов εsl ≈ 3 x 10 -4 b и более • Для бетонов на пористых заполнителях εsl ≈ 4, 5 x 10 -4 b Деформация бетона при набухании меньше, чем при усадке. Деформации бетона, возникающие под влиянием изменения температуры, характеризуются коэффициентом температурной деформации бетона αbt : • αbt = 1 x 10 -5 o. C-1 для тяжелого, мелкозернистого бетонов и бетона на пористых заполнителях с кварцевым песком • αbt= 1 x 10 -5 o. C-1 для легких бетонов на мелких пористых заполнителях Этот коэффициент зависит от вида цемента, влажностного состояния бетона и может меняться в пределах ± 30%
Деформации при однократном загружении кратковременной нагрузкой При сжатии εb = εe + εpl ; При растяжении εbt = εet + εpl, t
Деформации при однократном загружении кратковременной нагрузкой (продолжение)
Деформации при длительном действии нагрузки • • Свойство бетона характеризующиеся нарастание неупругих деформаций с течение времени при постоянных напряжениях, называю ползучестью бетона. Свойство бетона, характеризующаяся уменьшением с течением времени напряжений при постоянной начальной деформации εb 0 , называют релаксацией напряжений.
Деформации при длительном действии нагрузки
Деформации бетона при многократно повторяющемся действии нагрузки • • σb ≤ Rr кривая выпрямляется выбирая неупругие деформации и бетон работает упруго. σb > Rr рост неупругих деформации при образовании микротрещин с последующим разрушением
Модуль деформации и мера ползучести бетона • Начальный модуль упругости бетона при Eb = ρ tg α 0 где ρ - масштабно размерный коэф. , МПА Модуль полных деформаций бетона при сжатии соответствует полным деформациям и является величиной переменной: E’b = dσb/dεb = ρ tgα Для расчета используется модуль упругопластичности бетона E’b = ρ tgα 1 Зависимость между начальным модулем упругости и модулем упругопластичности устанавливается следующим образом: σb = ε e E b = ε b E ’ b Отсюда E’b = νEb где ν = εe/ εb - коэффициент упругопластичности деформаций бетона
Модуль деформации и мера ползучести бетона (продолжение) ν изменяется от 1 до 0, 15. С увеличением уровня напряжений в бетоне σb/Rb и длительности действия нагрузки t коэффициент ν уменьшается При растяжении элементов модуль упругопластичности бетона E’bt = νt Eb где νt = εet/ εbt коэффициент упругопластических деформаций бетона при растяжении При σb → Rbt среднее опытное значение νt = 0. 5. При этом предельная растяжимость бетона в зависимости от временного сопротивления растяжению εubt = Rbt / E’b = 2 Rbt / Eb Начальный модуль упругости при сжатии и растяжении определяется испытанием призм при низком уровне напряжений σb/Rb ≤ 0. 2. Приближенно можно определить по эмпирической формуле: Eb = 43000 B / (21 + B) Модуль сдвига бетона Gb =Eb/[2(1+γ)] при γ = 0, 2 Gb = 0, 4 Eb Мера ползучести бетона Cb принимается в зависимости от сжимающих напряжений в бетоне εpl = Cb σb отсюда Cb = εpl/ σb= εpl/ εe. Eb или Cb = φEb где φ = εpl/ εe = (1 – γ) / γ характеристика ползучести бетона
2.Бетон 22слайда.ppt