Геном.ppt
- Количество слайдов: 111
Строение и эволюция геномов
Генотип – совокупность всех генов организма Геном – вся ДНК гаплоидного набора хромосом данного биологического вида
Отличие понятий геном и генотип § Описание генома включает в себя всю ДНК – не только гены. § Геном относится к виду – какой набор генов и с какими функциями у него есть, их число и порядок в хромосомах. § Генотип же описывает конкретные аллели данного организма.
один геном – разные генотипы
§ Сегодня под геномом понимают прежде всего информационное содержание этой ДНК, т. е. наследственную программу вида в целом. § Геном – целостная система, кроме генов, в него входит система управления ими.
§ Сколько генов у разных видов? § Какие у них функции? § Есть ли в одном геноме гены-родственники? § Зачем нужна ДНК между генами? § Какие изменения в геномах происходят при образовании новых видов? Более крупных таксонов? § Механизмы эволюции генов и геномов
Первые представления о геномах – это генетические карты организмов Полное же изучение геномов стало возможным благодаря революции в методах анализа ДНК и манипулирования с ней тридцать лет назад (в 70 -80 -е годы)
Секвенирование ДНК – определение полной последовательности нуклеотидов Современный секвенатор позволяет прочесть 800 н. п. за 2 часа Геном человека секвенировали более 10 лет Сейчас уже рекламируются технологии, которые скоро позволят это сделать за 3 минуты и 5 000 долларов
Хронология расшифровки геномов 70 е – 80 е годы – первые вирусы 1995 – бактерия Hemophilus influenzae (первая клетка) 1996 – дрожжи (первый эукариотический организм) 1997 – бактерия Escherichia coli 1998 – нематода Caenorhabditis elegans (первое многоклеточное) 1999 – дрозофила 2000 – Arabidopsis thaliana (первое растение) 2000 – человек (первое млекопитающее) 2002 – мышь 2005 – шимпанзе
Базы данных по геномам находятся в свободном доступе § http: //www. ensembl. org/index. html § http: //www. ncbi. nlm. nih. gov/Genomes/ § http: //www. genomenewsnetwork. org/resources/se quenced_genomes/genome_guide_p 1. shtml § http: //www. genomesonline. org/
Полностью расшифрованы 1154 генома: Археи 70 Бактерии 962 http: //www. genomesonline. org/gold. cgi Эукариоты 122
http: //www. ncbi. nlm. nih. gov/sites/entrez? db=Genome
Геном человека = 1 000 томов по 1 000 страниц по 3 000 букв на странице 5 000 км текста
Now what?
Что есть в геноме? Транскрибируемые последовательности § Гены § Мобильные элементы Нетранскрибируемые § Сателлитная ДНК § Уникальная некодирующая ДНК
Длина в н. п. Гены Мобильные элементы Сателлитная ДНК Уникальная некодирующая ДНК Число повторов в геноме 1 – 10 000 и более большинство уникальны 100 – несколько тысяч до 10 000 раз 1 – 20 100 000 раз и более – уникальна
50 kb генома человека ген Микросателлит ГАГА… МЭ Микросателлит ТАТТ×n SINE-элементы LTR-элемент LINE-элементы ген экзоны гена МЭ ген уникальная ДНК с неизвестными функциями псевдоген
ГЕНЫ
Современное определение гена § Ген – участок молекулы ДНК, содержащий информацию об одной функциональной молекуле Белке (полипептидной цепочке) РНК : транспортной, рибосомной или регуляторной с прилегающими регуляторными последовательностями
Прокариотический ген Регуляторная часть 1 т. н. п. Промотор Средняя длина кодирующей части ~ 300 кодонов Терминатор Эукариотический ген Средняя длина кодирующей части ~ 450 кодонов 10 -30 т. н. п. Промотор Регуляторная часть Экзон 1 Терминатор Экзон 2 Экзон 3 Экзон 4 Отличия: намного длиннее за счет регуляторной части и интронов
Число генов – растет ли оно пропорционально уровню сложности? § Число генов возрастает в ходе эволюции от простых форм к сложным. § Но это возрастание гораздо меньше, чем можно было предполагать исходя из сложности строения организмов.
Число генов и сложность организма Человек ~ 30 000 Arabidopsis thaliana ~ 25 000 Нематода ~ 20 000 1 мм 959 клеток Кукуруза ~ 50 000 Дрожжи ~ 6 000 одна клетка Бактерии ~ 5 000
Возможное объяснение малой разницы в числе генов Усложнение строения достигается за счет системы управления генами Изменения на верхних этажах иерархии влекут сразу множество изменений в функционировании всего генома
Гомологичные гены Гены, имеющие общее эволюционное происхождение В одном геноме У разных видов Паралоги Ортологи
Мультигенные семейства Гены одного генома, имеющие общее происхождение и сходные, хотя и не одинаковые функции ген Хромосомы одного генома Похожие гены Этот тип гомологичных генов называют паралогами
Как появляются новые гены? Основной путь возникновения новых генов – дупликация Сусуми Оно Evolution by Gene Duplication 1970
Родительский ген Основная функция Другие случайные функции
Родительский ген Основная функция В новой экологической нише одна из случайных функций становится важной
Родительский ген Основная функция Дуплицированная копия Старая функция Новая функция Отбор благоприятствует дупликациям, поскольку в новых копиях может идти отбор на улучшение новой функции с потерей старой
Всегда ли после дупликации образуется новый ген? Утеря копии Ψ Превращение в псевдоген – выключенный навсегда
Семейство глобиновых генов человека хромосома 11 – кластер из 7 генов β-субъединицы e y Эмбрион g 1 g 2 Новорожденные d y Псевдоген b Взрослые хромосома 16 – кластер генов α-субъединицы Эмбрион хромосома 22 y yα 2 Псевдогены yα 1 α 2 α 1 Взрослые миоглобин φ1
β-глобиновые гены человека β-глобиновые гены мыши Ортологи – гомологичные гены разных видов
Выход позвоночных на сушу ~ 500 млн. лет назад ~ 1 млрд лет назад Животные Растения
Эволюция генов β-субъединицы гемоглобина Млн. лет e g 1 g 2 y d 0 100 200
Псевдогены § Поврежденные копии нормальных генов. § Никогда не транскрибируются. § Накапливают мутации. В мире науки, 2006 № 11
Псевдогены в геноме человека § Число уже открытых псевдогенов ~ 20, 000 § Два типа – процессированные 70% непроцессированные 30% § Процессированные псевдогены – копия зрелой м -РНК гена – у них отсутствуют интроны и часто есть поли. А-хвост Torrents et al. Genome Res. 2003 13: 2559 -67.
Механизм образования псевдогенов через обратную транскрипцию зрелой м-РНК
~ 40 млн. лет назад предки человека утратили способность синтезировать витамин С
В псевдогены превращаются гены, на которые не действует отбор § У млекопитающих ~ 1 000 генов обонятельных § § рецепторов. около 40% их стали псевдогенами в линии приматов У человека их меньше, чем у шимпанзе и функциональными осталось только 500. Обратные примеры – превращения псевдогена в нормальный ген – крайне редки, но известны. Недавно обнаружен такой переход у гена рибонуклеазы коров.
Цветовое зрение 530 нм Человек – 3 пигмента, 3 -хроматическое зрение 560 нм 497 нм Общий предок всех наземных позвоночных – 4 -хроматическое Птицы его сохранили
Приматы: дупликация и дивергенция Утеря двух генов
Асцидия Рыба Мышь Человек Общий предок хордовых На ранней стадии эволюции хордовые прошли через два раунда дупликации всего генома с последующей потерей части генов.
Пример: гены гомеобокса (Hox) дрозофилы – один кластер + Ubx Antp Carroll S. B. et al. From DNA to Diversity (2001) Blackwell Science
Позвоночные: 4 кластера генов гомеобокса (Hox) Расположение на хромосомах человека Carroll S. B. et al. From DNA to Diversity (2001) Blackwell Science
Как появляются новые гены? 1. Дупликация 2. Комбинация частей других генов
Прокариотический ген Регуляторная часть 1 т. н. п. Промотор Средняя длина кодирующей части ~ 300 кодонов Терминатор Эукариотический ген Средняя длина кодирующей части ~ 450 кодонов 10 -30 т. н. п. Промотор Регуляторная часть Экзон 1 Терминатор Экзон 2 Экзон 3 Экзон 4 Отличия: намного длиннее за счет регуляторной части и интронов
Интроны § Появление интронов связывают с появлением эукариот § У архей интроны только в генах р-РНК и т. РНК § средний ген человека содержит 8 интронов § максимальное количество – в гене титина, белка, участвующего в сокращении мышц – 177 интронов. Сам ген кодирует 34 350 аминокислот и является самым длинным геном человека
Интроны и экзоны в генах человека Средний ген – Средний экзон – 27 000 н. п. 150 н. п. Средний интрон – 3 000 н. п. Среднее число кодируемых аминокислот – 450
Количество интронов в гене возрастает у эукариот с усложнением организации
Зачем нужны интроны? Гипотезы: § Альтернативный сплайсинг – позволяет тонко регулировать белки, считываемые с одного гена в разных клетках и в разное время § Блочный принцип позволяет быстро конструировать новые, более сложные гены
Альтернативный сплайсинг Терминатор Промотор ДНК одного гена П прем-РНК Э 1 И Э 2 И Э 3 Сплайсинг в клетке 1 зрелая м-РНК Сплайсинг в клетке 2 И Э 4 Т
Блочный принцип строения генов: одни и те же экзоны встречаются в разных генах Функция неизвестна Транспорт РНК в ооцитах Метаболизм РНК Ген tudor дрозофилы состоит из 10 копий домена tudor. Этот же домен присутствует в гене дрозофилы homeless, в человеческом гене AKAP 149 и многих других Хотя функция многих из этих генов неизвестна, можно сказать, что она включает взаимодействие белка и РНК (домен tudor)
Дрозофила 220 Нематода Человек 119 12 Доменная структура сигнальных межклеточных белков
Число генов, кодирующих домены с различными функциями Человек Дрозофила Нематода Арабидопсис Дрожжи
Механизмы обмена экзонами § Незаконный кроссинговер и его следствие – хромосомные перестройки § Часто проходит по точкам локализации мобильных элементов § Перенос участков генов мобильными элементами § Обратная транскрипция
Незаконный кроссинговер Экзон 2 Экзон 1 А 2 Экзон 3 Ген А А 3 Место разрыва Б 1 Экзон 1 Ген Б Б 2 Экзон 2 А 1 Новый ген Д Б 2 Б 1 А 2 Новый ген В А 3
Некоторые гены находятся в интронах других генов Интрон 27 гена нейрофиброматоза Три гена, также имеющие интроны и экзоны Белковые гены в интронах – редкость, то гены малых регуляторных РНК (20 -300 н. ) – очень часто.
Гены РНК § Примерно 3% всех генов человека – гены РНК § Гены т-РНК и р-РНК повторены сотни раз § 1 хромосома – кластер из 2 000 генов 5 S р-РНК § Гены остальных р-РНК собраны в одну транскрипционную единицу, повторенную в геноме 280 раз. Она представлена несколькими кластерами на хромосомах 13, 14, 15, 21 and 22 по 50– 70 повторов в каждом.
Типы РНК Кодирующая м-РНК Некодирующая т-РНК sn-РНК У всех Только у эукариот sno-РНК Действуют в ядре р-РНК sc-РНК тм-РНК Действуют в цитоплазме Только у бактерий
Скорость эволюции генов Чем древнее функция и важнее для жизни клетки и онтогенеза, тем гены консервативней. Самые медленно меняющиеся – гены домашнего хозяйства
Гены меняются с разной скоростью Гистоны Цитохром С Гемоглобин Процент дивергенции Фибринопептиды PBS Evolution Library (http: //www. pbs. org/wgbh/evolution/library/)
Гомология генов человека с другими видами. гомологов не найдено 1% Только позвоночные 22 % Прокариоты 21 % Все животные 24 % Все эукариоты 32 %
Итоги – механизмы эволюции генов исходный ген 1. Точковые мутации 4. Горизонтальный перенос 2. Дупликация и потом накопление мутаций Другой биологический вид 3. Приобретение экзонов от других генов
Горизонтальный перенос Приобретение гена не от предка, а от соседа
Горизонтальный перенос § У бактерий в среднем на долю генов, добытых таким путем приходится 5 -10 % § В эволюции же эукариот и особенно многоклеточных такие события крайне редки (сложность онтогенеза) § У Простейших «чужих» генов – не более 1% генома, у многоклеточных – еще меньше
Доля «чужих» генов у разных видов прокариот Скорость приобретения у E. coli – 16 kb за миллион лет
Почему у эукариот гены информационных процессов – архейные, а гены метаболизма – от эубактерий? «Мы то, что мы едим» одна из версий горизонтального переноса генов
• Горизонтальный перенос мог быть основным способом появления новых генов в первый миллиард лет эволюции. • Широкая сеть обмена генетической информацией у первых прокариот означает совсем другой тип экосистем – подобие единой бактериальной суперпопуляции. • Единство генетического кода – следствие этого широкого обмена. Если бы код отличался, организмы не смогли бы использовать чужие гены. Sonea, S. & Mathieu, L. G. 2001 Int. Microbiol. 4, 67– 71.
С усложнением клеточной структуры прокариот и превращением генома в целостную иерархическую систему генов (рост числа внутренних связей), встроить в эту систему «чужие» гены все труднее. С какого-то уровня сложности основным механизмом эволюции становится вертикальная передача генов и дивергенция видов – «Дарвиновский переход» в эволюции. Woese, C. PNAS 2002 Jun 25; 99(13): 8742 -7
Размеры геномов
Растения Хрящевые Насеко рыбы 100 млрд 10 млрд Простей шие Амфибии Млекопита ющие мые Рептилии 1 млрд Моллюс ки 100 млн 1 тыс Птицы Грибы Бактерии (прокариоты) Возрастает 1. размер геномов 100 тыс 10 тыс Костистые рыбы Вирусы 2. разброс внутри таксонов
Примеры С-парадокса Плодовая мушка Drosophila melanogaster 180 Mb Горный кузнечик Podisma pedestris 18 000 Mb Разницу в размере генома в 100 раз трудно объяснить исходя из сходства таксономического положения и морфологии видов.
Примеры С-парадокса Amoeba dubia Простейший организм – амеба имеет размер генома 670 млрд. н. п. человек - 3 млрд. н. п Геном амебы больше в 200 раз
Что есть в геноме? Транскрибируемые последовательности § Гены § Мобильные элементы Нетранскрибируемые § Сателлитная ДНК § Уникальная некодирующая ДНК
50 kb генома человека ген Микросателлит ГАГА… МЭ Микросателлит ТАТТ×n SINE-элементы LTR-элемент LINE-элементы ген экзоны гена МЭ ген уникальная ДНК с неизвестными функциями псевдоген
Человек Дрожжи Дрозофила Кукуруза Бактерия
Плотность генов (число на Мб) Число интронов на ген % генома, занятый МЭ 479 0. 04 3. 4% Дрозофила 76 3 12% Человек 11 9 44% Дрожжи
У высших форм меньше плотность генов Человек. Кластер глобиновых генов 5 генов, 2 псевдогена Дрожжи. Участок хромосомы III 45 генов Карта участка одинаковой длины (80 kb) геномов человека и дрожжей.
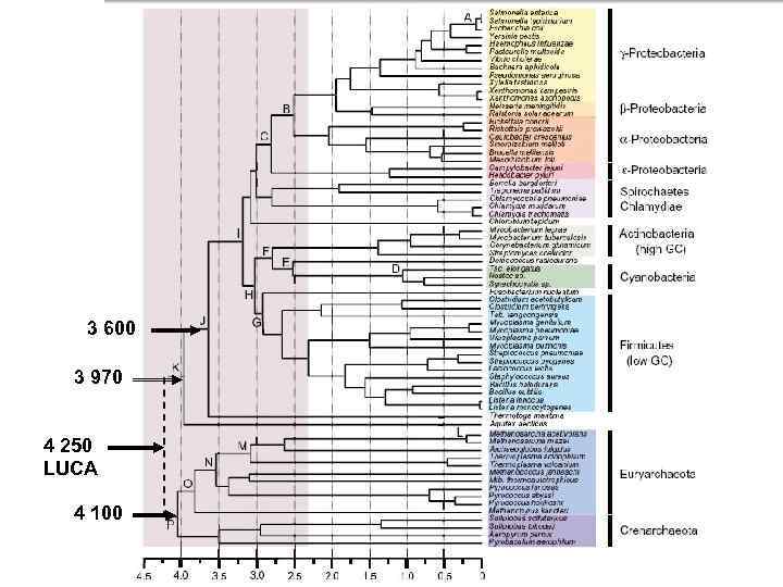
Три домена Филогения 16 S р. РНК Карл Вёзе, Джордж Фокс 1977
в 1990 г Археи выделены в отдельное надцарство (империю) по филогении р-РНК
Геномы прокариот и эукариот Некодирующая ДНК Мобильные элементы 1% 10% 20% 50% Гены 90% Гены 30% Экзоны 1. 5% Прокариота (E. coli ) Эукариота (человек)
В чем смысл избыточности ДНК? § Точного ответа на этот вопрос нет § Гипотезы: § Возрастание роли и числа регуляторных элементов генома § Защита соматических клеток от мутаций
Мобильные элементы (транспозоны) В геноме человека из около 3 миллионов (45% всей ДНК)
Мобильные элементы – это особый класс ДНК Главные черты: § Способность перемещаться с места на место § Много копий
Строение мобильного элемента Мобильный элемент Гены белков транспозиции инвертированные повторы Гены белков транспозиции или прямые повторы В повторах и самом элементе часто содержатся регуляторные элементы – промоторы, энхансеры транскрипции. Хромосома
Механизмы перемещения посредник РНК ретротранспозоны Обратная транскрипция ДНК-транспозоны
Ретротранспозоны
Как много мобильных элементов в геноме? Млекопитающие 45 – 48 % генома Человек 42 % генома – ретротранспозоны 2 -3% – ДНК-транспозоны Дрозофила 15 % генома Дрожжи 3% Кукуруза 60 %
4 класса транспозонов млекопитающих LTR – с длинными концевыми повторами LINE – длинные LINE 1 элемент – повторен 500 000 раз – 5% генома SINE – короткие Alu элемент – повторен более 1 млн раз – 3% генома и ДНК-транспозоны
Зачем нужны мобильные элементы? § Обеспечивают вид огромным репертуаром мутаций – генных и хромосомных § Каждый элемент содержит несколько регуляторных сайтов – могут быстро изменять активность соседних генов. § Могут играть роль в видообразовании близкие виды часто сильно различаются по составу транспозонов
Ретротранспозоны очень похожи на вирусы § имеют тот же набор генов – gag и pol, и длинные концевые повторы § у ретротранспозонов отсутствует ген env – белков вирусной оболочки § Предполагается, что в эволюции неоднократно происходили переходы ретровирусов в транспозоны и наоборот
Эволюционное древо ретротранспозонов вирус
Что есть в геноме? Транскрибируемые последовательности § Гены § Мобильные элементы Нетранскрибируемые § Сателлитная ДНК § Уникальная некодирующая ДНК
Сателлитная ДНК ~ 2 % генома человека 0. 25 % генома 0. 15 % генома Последовательности длиной 2 -20 н. п. многократно тандемно повторены. В основном – в центромерах и теломерах хромосом, но есть и в других районах
Сателлитная ДНК § Близкие виды могут существенно различаться по составу сателлитов: § у мыши обнаружен АТ богатый сателлит, которого нет у крысы § Это означает, что сателлитная ДНК способна к быстрым преобразованиям в эволюции. § Другой пример – доля сателлитов у дрозофил § D. virilis – 40% § D. texana – 35%, но с другим составом, § у D. ezoana – вообще нет
Есть ли у сателлитной ДНК какие-либо функции? § Наиболее вероятная – упаковка хромосом § Обеспечение конъюгации и рекомбинации в мейозе. § Защита от соматических мутаций? § Роль в видообразовании? § Неизвестные
Эволюционная геномика
Фанерозой 550 Протерозой 2 500 Первые многоклеточные В истории жизни – два периода быстрой эволюции: первые 300 млн лет и последние 600 млн Первые эукариоты Архей 4 000 Гадей 4 600 Прокариоты, похожие на современных Формирование земной коры Образование Солнечной системы и Земли
Применение метагеномики для построения естественной филогении § Основные идеи: § сравнение наборов генов трех империй § сравнение последовательностей отдельных генов – тех белков, которые есть во всех трех империях и построение молекулярных деревьев § привязка молекулярных датировок к палеонтологическим
Молекулярная филогения прокариот § Выбраны 32 белка, общих для 72 видов – представителей основных групп всех трех доменов § По ним построено филогенетическое древо § Привязано к палеонтологическим датировкам Battistuzzi F. U et al. 2004
Выводы § Расхождение основных групп архей произошло 4. 1 млрд. лет назад § Их основные группы древнее, чем группы бактерий § Первая дивергенция у бактерий ~ 4. 0 млрд, § LUCA жил еще раньше – 4. 25 млрд. лет § Он был метаногеном и экстермофилом Battistuzzi F. U et al. 2004
3 600 3 970 4 250 LUCA 4 100
Что могут рассказать о нас шимпанзе и неандерталец?
Геномы человека и шимпанзе § Генов, абсолютно идентичных – 29% § В остальных – в среднем 2 а. к. на ген изменено. § Наиболее быстро у человека эволюционировали гены § иммунной системы § репродуктивной сферы § обоняния (превращение в псевдогены) § белков-регуляторов транскрипции
Геном неандертальца § Расшифрован частично – около 1 % генома § Различия с человеком менее 0. 5 % н. п. § (между людьми – 0. 05 %) Последний общий предок с человеком жил 700 - 500 тыс. лет назад. Размер предковой популяции давшей начало H. sapiens и H. neanderthalensis оценивается в ~ 3 000 индивидов. NATURE Vol 444 NEWS 16 November 2006
Литература § Briаn Сhаrleslworth аnd Dеborаh Сhаrlesworth Еvolution of thе Gеnomе // in: Evolution The First Four Billion Years 2009 http: //rogov. zwz. ru/Macroevolution/evolution_four_billion. pdf (88 МБ) § Brown T. A. Genomes 2002 http: //www. ncbi. nlm. nih. gov/bookshelf/br. fcgi? book=genomes § Эволюция генов путем дупликации – U. Bergthorsson et. al. Ohno's dilemma: Evolution of new genes under continuous selection PNAS 2007 vol. 104 no. 43 http: //www. pnas. org/content/104/43/17004. full. pdf
Авторские права. Данный материал охраняется авторским правом. Вы можете свободно § Использовать презентации и лекции в образовательных целях с сохранением авторства. § Использовать рисунки и отдельные слайды в своих презентациях со ссылкой на источник. Вы НЕ имеете права: § Использовать ее для извлечения коммерческой выгоды. § Выкладывать на интернет-сайтах. § Использовать на лекциях без ссылки на автора. © М. А. Волошина 2010 http: //biologii. net


