СТРАТЕГИЧЕСКОЕ УПРАВЛЕНИЕ ИННОВАЦИОННЫМ РАЗВИТИЕМ Ириков В.А., Д.Т.Н., ПРОФЕССОР,

























































16946-irikov_6_10_17_strat_upr_innov_razvitiem.ppt
- Количество слайдов: 57
СТРАТЕГИЧЕСКОЕ УПРАВЛЕНИЕ ИННОВАЦИОННЫМ РАЗВИТИЕМ Ириков В.А., Д.Т.Н., ПРОФЕССОР, HDBA, зав. каф. инновационного менеджмента МФТИ.
2 Проблемы управления инновационным развитием Высокий существующий инновационный потенциал развития – главный фактор конкурентоспособности России, её экономического роста, повышения уровня и качества жизни населения пока практически используется лишь на нескольких процентах предприятий и территорий. Его выявление, оценка, активизация и крупномасштабная (реально увеличение в 10 раз) практическая реализация - главные первоочередные задачи ближайших лет на всех уровнях: от конкретных территорий и предприятий до РФ. Стратегическое управление, комплексный план инновационного развития (КПИР ) и механизмы его реализации – основные инструменты их решения.
3 Основные акценты что делать (комплексный план инновационного развития –КПИР) и как (механизм реализации потенциала и достижения цели) Документ « Стратегия, программа и комплексный план инновационного развития предприятия»/корпорации, территории. Основные понятия и лучшие практики. Целеполагание (постановка социально –экономических целей) и оценка инновационного потенциала их достижения. Выбор приоритетных направлений и проектов. Управление КПИР и приоритетными инновационными проектами. Финансовые инструменты. Бюджетирование ПИР, ориентированное на результат. Система управления реализацией программы и годового плана инновационного развития.
4 НОРМАТИВНЫЕ ДОКУМЕНТЫ Федеральный закон (172 ФЗ) «О стратегическом планировании в РФ»,2014г Решение Правительственной комиссии по высоким технологиям и инновациям от 23 августа 2010 г., «Рекомендации по разработке программ инновационного развития». Распоряжение Минэкономразвития России «Методические материалы по разработке программ инновационного развития»,2011г.
5 Основные понятия 1 Стратегия – документ, определяющий цель организации и наиболее выгодный реализуемый путь (приоритетные направления) её достижения. Инновационное развитие – деятельность, относящаяся к одной из следующих категорий:--освоение новых технологий; разработка и выпуск инновационной продукции; инновации в управлении; система управления инновационным развитием, начиная с механизмов реализации, обеспечивающих достижение целей.
6 Основные понятия 2 Понимание того, что для конкурентоспособного развития нужны нестандартные решения и изменения(новшества). Новшество- это то , что делается впервые в данном контексте ( например , на конкретном предприятии или территории ). Инновация – результативное (дающее дополнительный вклад в достижение цели) новшество. Комплексный план инновационного развития (КПИР)–согласованные на 2 года по срокам и объёмам планы работ, команды исполнителей проектов и их бюджеты. Высокий инновационный потенциал и механизм его реализации - основа крупномасштабного (кратного) роста даже в условиях финансового кризиса.
7 Предприятия и корпорации. Пассивная позиция («поза жертвы»): ничего поделать невозможно. Реакция: «плыть по течению», экономя силы до лучших времен. Растерянность, отсутствие четкой стратегии и новшеств. Умеренно активная позиция: («выживание»): обороняться, чтобы сохраниться. Активная позиция («рост»): наступать за счёт нестандартных решений. Несмотря на ухудшение внешней среды, разрабатывается стратегия роста и КПИР. Максимально активная (агрессивная) позиция: инновационный прорыв. Разрабатывается стратегия и КПИР прорыва в лидеры, предусматривающая кратный рост.
8 Цель и критерии развития предприятия Амбициозная цель: кратный рост с выходом на лидерские позиции и закреплением на них. Критерии: выручка и доля рынка; прибыль и капитализация; бюджетная эффективность; запас финансовой прочности; уровень жизни работающих.
9 Территории: цель и основные целевые показатели (критерии) развития Цель: кратное повышение уровня и качества жизни населения. Основные критерии: - уровень жизни населения; - доля неимущего населения; - объем производства; - занятость; - добавленная стоимость(вклад в ВРП); - поступления в бюджет; - удовлетворенность населения уровнем и качеством жизни.
10 Лучшие практики Успешный российский опыт и технологии инновационного развития сотен предприятий: рост выручки и капитализации в 2 – 3 раза за два года, в 1,7 раза за год, на 25 – 30 % за полгода; кратный рост темпов развития, например, промышленности региона.
11 Факторы успеха Цели. Инновационный потенциал. Приоритеты. Политики (правила игры). Программа и план инновационного развития. Ресурсы. Система управления изменениями.
12 Документ "Стратегия, программа и комплексный план инновационного развития предприятия» Резюме (1 - 2,5 стр.). 1. Основные предпосылки. Состояние инновационной деятельности на предприятии (2 - 2,5 стр.). 2. Конечная цель на 6-9 лет и критерии ее достижения (1,5 - 2 стр.). 3. Оценка инновационного потенциала достижения цели (3 - 4 стр.). 3.1. Анализ инноваций в отрасли: новые продукты, новые технологии, инновации в управлении. 3.2. Анализ «затраты – результаты (эффект)». 4. Приоритеты и политики. 4.1. Приоритетные направления и проекты (1ст.).
13 Оглавление документа "Стратегия, программа и план инновационного развития предприятия» 4.2. Маркетинговая политика (1,5-2 стр.): а) продуктовая политика; б) ценовая политика; в) политика конкурентной борьбы и др. 4.3. Производственно-техническая политика (1 - 1,5 стр.). 4.4. Организационно-кадровая политика (0,5 - 1 стр.). 4.5. Инновационная политика (1 - 2 стр.). 4.6. Финансово-экономическая политика (1,5 - 2 стр.). 5 Программа и комплексный план работ по развитию. 6. Кадровое и финансовое обеспечение, включая бюджет развития и бюджеты инновационных проектов (1 - 2 стр.). 7. Система управления и механизм реализацией КПИР (1,5 - 2 стр.).
14 Этапы разработки стратегии, программы и плана инновационного развития
15 Оглавление документа «Программа и план инновационного развития предприятия» Введение 1.Краткий анализ состояния инновационной деятельности. 2.Обзор отрасли: современные продукты, технологии производства и управления. 3.Основные положения стратегии развития. 4.Цели развития на 3 года. 4.1. Общая формулировка цели. 4.2.Целевые установки. 5.Уточнение оценки инновационного потенциала достижения целей. 6.Краткая характеристика комплексного плана инновационного развития (КПИР) и приоритетных инновационных проектов. 6.1. Инновации в управлении. 6.2. Новые виды продукции. 6.3. Новые технологии производства и новое оборудование.
16 Оглавление документа «Программа и план инновационного развития предприятия» 7.Бюджет развития. 8.Система управления инновационным развитием (СУИР) предприятия. 8.1. Назначение, функции, организационная структура первой очереди СУИР. 8.2. Подсистема «подпитки» инновационными идеями и проектами. 8.3.Механизм реализации КПИР и достижения целей. 8.4. Кадровое обеспечение инновационной деятельности. Организация целевой командной подготовки. 9. Годовой поквартальный план работ по инновационному развитию. 10.Первоочередные организационные шаги. 11.Мониторинг и поквартальный контроль фактических результатов, обратная связь (корректировка при необходимости) планов работ по развитию на следующие периоды. Объём 15-20 страниц.
МОДЕЛИ И МЕТОДЫ Структурные модели : целеполагание (построение дерева целей) Цели – подцели - задачи
18 Машинный эксперимент: оценка степени достижения цели для различных правил принятия решений в процессе целеполагания. Зубарев В.В., Ириков В.А., Отарашвили З.А., Павлова О.А. МНОГОУРОВНЕВЫЕ ИНФОРМАЦИОННЫЕ ТЕХНОЛОГИИ ПОСТАНОВКИ И КОНТРОЛЯ ДОСТИЖЕНИЯ ЦЕЛЕЙ РАЗВИТИЯ ПРОИЗВОДСТВЕННЫХ И ТЕРРИТОРИАЛЬНЫХ КОРПОРАЦИЙ. Пример 1
19 Машинный эксперимент: оценка степени достижения цели для различных правил принятия решений в процессе целеполагания. Пример 2
Структурные модели Построение дерева целей Структура «цели – средства»
21 Машинный эксперимент: оценка степени достижения цели для различных правил принятия решений в процессе целеполагания. Пример 3. Механизм перекрестного финансирования Способ 2. Консолидированный ПДДС с одновременным запуском всех проектов 1 823. Способ 3. Консолидированный ПДДС с последовательным запуском всех проектов (выгодные периоды запуска определяются расчетным путем) 400. Способ 1. Суммирование требуемых заемных средств по всем проектам 2 413.
22 Структурные модели Объект управления. Горизонтальные и вертикальные финансовые потоки.
23 Структурные модели Матричная организационная структура предприятия.
24 Структурные модели: система управления изменениями
25 Структурные модели Когнитивная модель связей показателей
26 Структурные модели Регламент (бизнес-процесс) управления на конечные цели. Блок 1. Формулировка целей развития и критериев их достижения. Блок 2. Анализ стратегических альтернатив и выбор стратегии достижения целей. Блок 3. Долгосрочное комплексное планирование инновационного развития(ПИР). Блок 4. Среднесрочное планирование (план на год и квартал вперед). Блок 5. Оперативное планирование. Блок 6. Ежемесячный контроль фактического исполнения комплексного плана. Блок 7. Корректировка комплексного плана.
Структурные модели Построение дерева целей Пример эскиза структуры «цели – средства»
28 Технология реформирования, стадия 1
29 Этапы технологии реформирования, стадия 1 определение целей развития и критериев их достижения; анализ сильных и слабых сторон предприятия; общая диагностика состояния и тенденций; анализ финансового состояния; анализ поля проблем и выделение ключевых проблем; формирование путей и проектов решения проблемы (с использованием технологии "мозгового штурма"); оценка инновационного потенциала (потенциала изменений); выделение приоритетных направлений деятельности (стратегий); прогноз, анализ и оценка вариантов реформирования; разработка программы реформирования; оценка источников ресурсов; распределение ресурсов; выделение первоочередных проектов; формирование команд; проработка и защита первоочередных проектов; выбор и фиксация стратегии и программы реформирования; определение первоочередных организационных шагов; оформление документа "План реформирования".
30 Основные системообразующие регламенты и бизнес - процессы Целеполагание по вертикали и горизонтали. Обеспечение практического достижения целей развития на каждом уровне управления. Согласование этапов полного цикла управления развитием: «прогноз – стратегия – программа –план развития –контроль и обратная связь (корректировка)». Бюджетирование, ориентированное на результат (БОР), включая оптимизацию горизонтальных и вертикальных финансовых потоков. Сбалансированное с учётом ограничений развитие основных и вспомогательных подразделений компании и инфраструктуры.
31 Бюджетирование, ориентированное на результат: задачи Выбор выгодной внешней инвестиционной политики. Выбор выгодной бюджетной политики. Выбор выгодной внутренней инвестиционной политики. Выбор выгодного режима реализации. Выбор политики управленческого учёта.
32 Бюджетирование, ориентированное на результат (БОР -1): оценка потенциала достижения цели
33 Бюджетирование, ориентированное на результат 2: выбор пакета приоритетных проектов с максимальной эффективностью затрат
34 Наиболее эффективные на практике первоочередные проекты КПИР по реализации инноваций в управлении 1. Повышение эффективности основного бизнес-цикла. 2. Повышение эффективности маркетинга и продаж. 3. Диверсификация и маржинальный анализ. 4. Улучшение бизнес-процессов, устраняющих потери от несогласованности подразделений. 5. Снижение сверхнормативных запасов и дебиторской задолженности. 6. Освоение первой очереди бюджетирования, ориентированного на результат. 7. Мотивация персонала на конечные результаты. 8. Выбор выгодного ассортимента. 9. Целеполагание и механизм достижения целей. 10. Освоение стратегического управления реализацией в системе управления инновационным развитием. 11.Целевая командная подготовка кадров.
35 Вторая очередь проектов и шагов (ВОПШ). ВОПШ-1: Стратегическое управление развитием -2. ВОПШ-2: Снижение потерь от дефицита квалифицированных кадров. ВОПШ-3: Создание «системы быстрого реагирования». ВОПШ-4: Целевая командная подготовка руководства. ВОПШ-5: Освоение полного комплекса мер и механизмов повышения результативности и эфффективности. ВОПШ-6:Автоматизированная процедура поддержки решений. ВОПШ-7: Подсистема управления финансами -2. ВОПШ-8: Управление ростом капитализации. ВОПШ-9: Управление портфелем инвестпроектов. ВОПШ-10: Государственно - частное и муниципально-частное партнёрство. ВОПШ-11:Матричная организационная структура.
36 Единый подход к управлению инновационным развитием предприятий и территорий Корпорация – это взаимовыгодное объединение юридических и физических лиц для достижения общих целей. Производственная корпорация. Территориальная корпорация. Единая (целостная) корпоративная система управления инновационным развитием территории, предприятий и организаций. Активизация и включение в управление развитием общественных организаций и населения.
37 Многоуровневая модель «затраты — результаты» производственной корпорации с распределением ресурсов на прирост результатов, а не на содержание подразделений
Многоуровневая модель «затраты — результаты» территориальной корпорации с распределением ресурсов на прирост социальных результатов
39 Бюджетирование, ориентированное на результат- 2: Расчёты и оптимизация финансовых потоков (Cash Flow)
40 Характерные сроки инновационного бизнес-проекта Т0 – Начало проекта (первый платеж). Т1 – Начало поступлений денежных средств. Т2 – Выход на самофинансирование. Т3 – Срок окупания. Т4 – Выход на целевой уровень финансового результата. Т5 – Срок двойного окупания.
41 Математические модели: траекторный подход к системной оптимизации 1.
42 Математические модели: траекторный подход к системной оптимизации 2.
43 Математические модели: траекторный подход к системной оптимизации 3.
44 Математические модели: траекторный подход к системной оптимизации 4. Результаты расчётов.
Математические модели: распределение ресурсов (оптимизация внутренней инвестиционной политики).
46 Математические модели: распределение финансов между инновациями и оборотными средствами.
47 Математические модели: динамическая модель горизонтального финансового потока (cash – flow). где CF0 – собственные средства на начало планового периода; CF0, {I(tk), C(tk)} – заданные величины tk [0,T]. Содержательно CF(t) соответствует наличию денег на счете на конец периода t.
48 Математические модели: горизонтальные финансовые и материальные потоки.
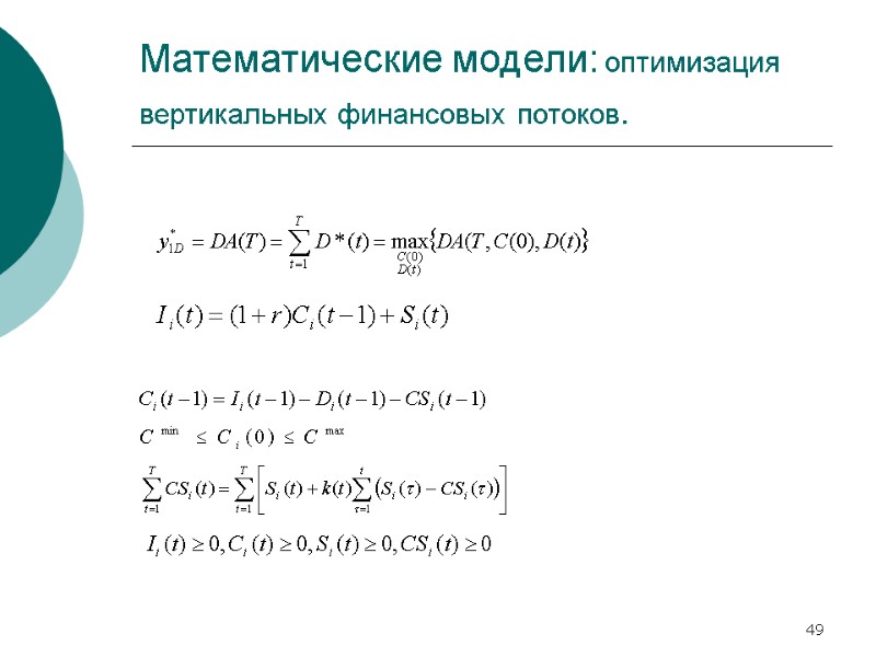
49 Математические модели: оптимизация вертикальных финансовых потоков.
Машинный эксперимент: оптимизация вертикальных финансовых потоков1
Пример выбора оптимального режима управления вертикальными потоками 2
Машинный эксперимент: многокритериальный анализ Парето-оптимальных решений
53 Машинный эксперимент: интерпретация расчетов по оптимизации вертикальных финансовых потоков 3
54 Машинный эксперимент. Примеры 1 параметрического анализа и оптимизации горизонтальных финансовых потоков
Машинный эксперимент. Примеры 2 параметрического анализа и оптимизации горизонтальных финансовых потоков
Машинный эксперимент. Пример 3 результатов комплексных вариантных расчетов 1
Машинный эксперимент. Пример 4 результатов вариантных расчетов (без оптимизации и с оптимизацией)

