лекция 9 - эм волны.pptx
- Количество слайдов: 50
Стоячие волны
Стоячие волны в струне в воздушном столбе 2
. . При интерференции встречных волн 1 и 2 образуется результирующая волна: Если разность фаз = 0, то Если разность фаз = , то 3
Амплитуда стоячей волны В точках пространства, определяемых усл располагаются так называемые узлы волны, в которых амплитуда В всегда равна нулю 4
. В точках пространства, определяемых ус располагаются так называемые пучности волны, в которых амплитуда В может быть максимальной, то есть В = 2 А, в моменты времени, определяемые условием 5
В остальных точках пространства амплитуда волны может изменяться в пределах: 0 < B < 2 A. Образовавшаяся в результате интерференции волна является стоячей – через узлы энергия не переносится. 6
Стоячие волны в ограниченных ср Краевые условия: • в точках закрепления струны или стержня, а также на заглушках труб, всегда возникают узлы стоячей волны (в этих местах волна отражается от более плотной среды); • на свободных концах стержня и на открытых концах труб всегда возникают пучности стоячей волны (в этих местах волна отражается от менее плотной среды). 7
Стоячие волны в ограниченных ср Краевые условия: • в точках закрепления струны или стержня, а также на заглушках труб, всегда возникают узлы стоячей волны (в этих местах волна отражается от более плотной среды); • на свободных концах стержня и на открытых концах труб всегда возникают пучности стоячей волны (в этих местах волна отражается от менее плотной среды). 8
Труба закрыта с обоих концов (струна или стержень закреплены на обоих концах) 9
Труба открыта с обоих концов 10
Стержень закреплен в средней точке
Стержень закреплен консольно (труба открыта с одного конца)
Наименьшие возможные частоты стоячих волн (при m = 1) называются основными, более высокие частоты называются обертонами.
Электромагнитные волны
Генерация электромагнитных в Возможность существования электромагнитных волн предсказывал еще Майкл Фарадей в 1832 г. , обобщая известные к тому времени данные по изучению электричества и магнетизма. Теоретически обосновал это предположение Дж. Максвелл.
Максвелл Джеймс Клерк (1831 – 1879) – английский физик, член Эдинбургского (1855) и Лондонского (1861) королевских обществ с 1871 г. Самым большим научным достижением Максвелла является созданная им в 1860 – 1865 теория которую он сформулировал в виде системы электромагнитного нескольких уравнений (уравнения Максвелла), поля, выражающих все основные закономерности электромагнитных явлений.
Полная система уравнений Максв Теорема Гаусса-Остороградск Закон Фарадея Отсутствие магнитных зарядов Обобщенный закон Био- Савара. Лапласа
Герц Генрих Рудольф (1857 – 1894) – немецкий физик. В 1888 г. экспериментально доказал существование электромагнитных волн, распространяющихся в свободном пространстве, Экспериментируя с электромагнитными предсказанных теорией волнами, наблюдал их отражение, Максвелла. преломление, интерференцию, поляризацию. Установил, что скорость распространения электромагнитных волн равна скорости света.
1. В любой точке векторы напряженности электрического и магнитного полей взаимно перпендикулярны и перпендикулярны направлению распространения , т. е. образуют правовинтовую систему:
2. Поля изменяют свое направление в пространстве: в одних точках вектор направлен к плоскости страницы , в других – от нее; аналогично ведет себя и вектор 3. Электрическое и магнитное поля находятся в фазе, т. е. они достигают максимума и обращаются в нуль в одних и тех же точках.
Ø Движущийся с ускорением электрический заряд испускает электромагнитные волны. Ø Электромагнитные волны представляют собой поперечные волны и аналогичны другим типам волн. Ø Однако в электромагнитных волнах происходят колебания полей, а не вещества, как в случае волн на воде или в натянутом шнуре.
Векторы напряженности и электромагнитного поля удовлетворяют волновым уравнениям: Решение уравнений:
Фазовая скорость электромагнитной волн где – скорость света в вакууме В веществе скорость распространения электромагнитных волн меньше в раз.
Скорость распространения электромагнитных волн в среде зависит от ее электрической и магнитной проницаемостей. - абсолютный показатель преломл Следовательно, показатель преломления есть физическая величина, равная отношению скорости электромагнитных волн в вакууме к их скорости в среде.
• векторы взаимно перпендикулярны, и направлены одинаково; • электромагнитная волна является поперечной; • электрическая и магнитная составляющие распространяются в одном направлении; колеблются в одинаковых фаз • векторы • в электромагнитных волнах происходят колебания полей, а не вещества 25
В колебательном контуре, образованном конденсатором С и катушкой L электрическое поле сосредоточено в зазоре между обкладками, а В окружающем конденсатор и катушку магнитное – внутри пространстве поля практически равны катушки. нулю.
а) б) в) «вибратор Герца»
Вибратор Герца имел несколько модификаций.
В своих опытах Герц установил полную аналогию электромагнитных и световых волн. Было показано, что для электромагнитных волн справедлив закон отражения и преломления.
Суперпозиция падающей и отраженной волн: С помощью излучающего вибратора, помещенного в фокусе вогнутого зеркала и плоского зеркала Герц получил стоячую волну.
Стоячая электромагнитная волна состоит из двух стоячих волн – электрической и магнитной. Фазовый сдвиг на Измерив расстояние между узлами и пучностями волны, Герц нашел длину волны λ. Произведение λ на частоту колебаний вибратора ν дало скорость электромагнитных волн, которая оказалась близкой к с. ln
Кроме того, опыты Герца подтвердили соотношение следующее из теории Максвелла. Располагая на пути волн решетку из параллельных другу медных проволок, Герц обнаружил, что при вращении решетки вокруг луча интенсивность волн, прошедших сквозь решетку, сильно изменяется. Таким образом, была подтверждена поперечность электромагнитной волны.
В 1923 г. А. А. Глаголева-Аркадьева сконструировала массовый излучатель, в котором короткие ЭМВ, возбужденные колебаниями электрических зарядов в атомах и молекулах, генерировались с помощью искр, между металлическими опилками, взвешенными в масле. Так были получены волны длиной λ от 50 мм до 80 мкм.
Усовершенствовав вибратор Герца и применив свой приемник, профессор Петербургского электротехнического института А. С. Попов в 1896 г. впервые в мире наладил опытную радиотелеграфную связь и осуществил с помощью электромагнитных волн передачу сообщения на расстояние около 250 м (были переданы слова «Генрих Герц» ). В 1899 г. Попов довел расстояние беспроволочной передачи сигналов до 50 км.
В 1901 г. была осуществлена радиотелеграфная связь через Атлантический океан. Изобретение электронных ламп (1904 1907) и применение их для генерирования незатухающих колебаний (1913 г. ) сделали возможным
Электромагнитные излучения радиоволны Ультрафиолетовое излучение Инфракрасное излучение Рентгеновское излучение Видимый свет Гамма - излучение 36
1 A=10 10 м
Оптический эффект Доплера Соотношение, описывающее эффект Доплера для электромагнитных волн в вакууме, с учетом преобразований Лоренца, имеет вид: Здесь -скорость источника относительно приемника. Если источник движется относительно приемника вдоль соединяющей их прямой, то наблюдается продольный
В случае сближения источника и приемника а в случае их взаимного удаления (θ = 0) Поперечный эффект Доплера, наблюдается при и
Эффект Доплера нашел широкое применение в науке и технике. Особенно большую роль это явление играет в астрофизике. На основании доплеровского смещения линий поглощения в спектрах звезд и объектов по туманностей можно определять лучевые скорости отношению к Земле: при по формуле
На эффекте Доплера основаны радиолокационные лазерные методы измерения скоростей различных объектов на Земле (например, автомобиля, самолета и др. ).
Красное смещение. Теория расширяющейся Вселен Американский астроном Э. Хаббл обнаружил в 1929 г. явление, получившее название космологического красного смещения и состоящее в том, что линии в спектрах излучения внегалактических объектов смещены в сторону меньших частот (больших длин волн).
Хаббл установил закон, согласно которому, относительное галактик красное растет пропорционально расстоянию r смещение до них. Закон Хаббла можно записать в виде: где H – постоянная Хаббла.
Эдвин Хаббл Александрови Фридман Сол Брайан Шмидт Адам Перлмутте Рис р
Энергия и импульс электромагнитного поля Распространение электромагнитных волн связано с переносом энергии (подобно тому, как распространение упругих волн в веществе связано с переносом механической энергии). Сама возможность обнаружения ЭМВ указывает на то, что они переносят энергию.
Н. А Умов Джон Пойнтинг Для характеристики переносимой волной энергии русским ученым Н. А Умовым были введены понятия о скорости и направлении движения энергии, о потоке энергии. Спустя десять лет после этого, в 1884 г. английский ученый Джон Пойнтинг описал процесс переноса энергии с
Объемная плотность энергии w электромагнитной волны Поток энергии через единичную площадку, перпендикулярную направлению распространения волны в единицу времени: Вектор плотности потока электромагнитной энергии называется вектором Умова - Пойнтинга: 47
Вектор направлен в сторону распростра электромагнитной волны, а его модуль равен энергии, переносимой электромагнитной волной за единицу времени через единичную площадку, перпендикулярную направлению распространения волны.
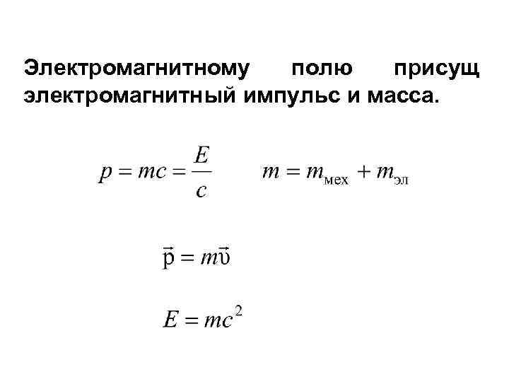
Электромагнитному полю присущ электромагнитный импульс и масса.
Контрольные вопросы 1. Что называют электромагнитной волной? 2. Что является источником электромагнитной волны? 3. Как ориентированы векторы Е и В по отношению друг к другу в электромагнитной волне? 4. Какова скорость распространения электромагнитных волн в воздухе? 5. Какие отношения между длиной волны, ее скоростью, периодом и частотой колебаний справедливы для


