Статистика 222.ppt
- Количество слайдов: 103
Статистика История – это текущая статистика, а статистика– стоящая неподвижно история. Статистика - это упорядоченная в цифрах воля Бога
Тема № 1 Предмет, метод, задачи статистики. Реформирование статистики в Российской Федерации. 1 вопрос. Предмет статистики. Основные направления статистики. 2 вопрос. Метод статистики. Основные приёмы статистики. 3 вопрос. Основные категории статистики. 4 вопрос. Задачи статистики. 5 вопрос. Реформирование статистики в Российской Федерации. Предметом статистики является количественная характеристика массовых общественных явлений в неразрывной связи с их качественной стороной (или их содержанием), а также количественное выражение закономерностей общественного развития в конкретных условиях места и времени. Предметом статистики ГМУ- можно считать «количественную и качественную оценку всех социально-экономических явлений, входящих в компетенцию органов государственного и муниципального управления и обеспечивающих выполнение функций ГМУ» .
Виды и взаимосвязи статистики Общая теория статистики Экономическая статистика Отраслевая статистика Социально экономическая статистика Социальная статистика Статистика социальной сферы: здравоохранения, образования, культуры, ЖКХ
Предмет статистики можно рассмотреть в трех направлениях: 1. Статистика как отрасль практической деятельности; 2. Статистика как наука; 3. Статистические данные представленные в отчетности предприятий отраслей экономики, а так же данные публикуемые в сборниках, справочниках, бюллетенях. 1. Статистика как отрасль практической деятельности. Прежде всего это оценка экономической деятельности на всех уровнях управления(ВВП, ВРП, ВНД )и др. показатели оценки. Бюджет и его анализ, на всех уровнях. Анализ деятельности предприятий, анализ отдельных отраслей народного хозяйства, расчёт отдельных показателей и составляющих элементов этих показателей.
2. Статистика как наука исследует не отдельные факты, а массовые социально экономические явления и процессы , выступающие как множество отдельных факторов, обладающих как индивидуальными , так и общими признаками. Основные категории применяемые в статистике: Объект статистического исследования в статистике называют статистической совокупностью. Статистическая совокупность – это множество единиц, обладающих массовостью, однородностью, определенной целостностью, взаимозависимостью состояния отдельных единиц и наличием вариации. Каждый отдельно взятый элемент данного множества называется единицей статистической совокупности. Т. е. это первичный элемент статистической совокупности.
Единицы статистической совокупности характеризуются общими свойствами, именуемыми в статистике признаками, т. е. под качественной однородностью совокупности понимается сходство единиц по каким либо существенным признакам, но различающихся по каким либо другим признакам. Количественную характеристику, статистика выражает через определенного рода числа, которые называются статистическими показателями. Статистический показатель – отражает результат измерения у единиц совокупности и совокупности в целом. Т. е. отдельная категория которая характеризует отдельную частицу из всего явления. Система статистических показателей – совокупность статистических показателей которые характеризуют какое то явление. Под статистической методологией – понимается система приемов, способов, направленных на изучение количественных закономерностей, проявляющихся в структуре, динамике и взаимосвязях социально экономических явлений. 3. Статистика как деятельность по публикациям статистических данных и отчетностям. • • Сама статистика публикует множество данных по современной электронной версии, прежде всего – это www. gks. ru • • • www. rio. ru/rus/Economic/1998_RE/default. htm www. cer. uz/Statistic/4 sept r. htm www. economy. gov. ru/god 2000/glava 2. html
Основным приемом статистики – является расчленение любого явления на части, анализ этих частей и объединение. Метод статистики – это совокупность приемов, пользуясь которыми статистика исследует свой предмет. Общей основой применения статистической методологии являются принципы диалектического подхода : рассмотрение фактов в целом , во взаимосвязи и особенно в динамике развития. При статистическом изучении руководствуются положением материалистической диалектики о переходе количественных измерений в качественные. Так же статистика опирается на диалектические категории случайного и необходимого, единичного и массового, индивидуального и общего. Все многообразие статистических методов отражается в двух основных приёмах: Все методы статистики делиться на - статистическое наблюдение; - сводка и группировка; - метод обобщений. Кроме такого деления на конкретные методы, статистика делиться на обязательные и специальные. Обязательные перед вами. Специальные это : ряды динамики, индексный метод, метод корреляции и регрессии, показатели оценки эффективности.
1. Метод средних величин. Рассчитывает средние величины по показателям произведенного продукта, среднедушевое потребление продуктов питания, средние уровни доходов. 2. Метод вариации. Определяет наличие отклонений индивидуальных значений признака от среднего значения признака. Рассчитывается однородность структуры. 3. Метод группировок. Применяется во всех статистических исследованиях. Расчленяется признак на части, с помощью этого приема делаются выводы о изучаемом явлении. 4. Графический метод. Наглядный метод с помощью которого на графиках даются характеристики явления. 5. Индексный метод. С помощью этого метода элиминируется влияние различных факторов на изучаемое явление, т. е. отделяется каждый фактор и дается его отдельное значение. 6. Метод динамических рядов. Анализируются динамические ряды с помощью аналитических показателей рядов динамики. 7. Корреляция и регрессия. Определяется взаимосвязь между факторами. 8. Клястерный метод. Или метод балансов.
Задачи статистики: предоставление органам государственного управления информации, необходимой им для принятия решения; обеспечение информацией о развитии экономики и социальной сферы руководителей предприятий и компаний, менеджеров и организаторов производства; информирование об основных итогах и тенденциях социально экономического развития широкой общественности; предоставление информации о состоянии и развитии экономики в международные экономические организации: ООН, Международный валютный фонд (МВФ), Всемирный Банк и др. ; расчеты наиболее важных макроэкономических показателей, таких как: ВВП, показателей потребления и сбережения, занятости и инфляции, дефицита государственного бюджета, денежной массы, доходов населения
Что изучает статистика 1. Результаты экономической деятельности на разных уровнях управления экономикой; 2. Уровень жизни населения Российской Федерации; 3. Основные классификации, группировки, номенклатуры в экономике; 4. Распределение доходов в стране и их дифференциация; 5. Численность и структура населения. Трудовые ресурсы; 6. Функционирование финансовой системы, бюджет, цены, инфляция; 7. Образование, культура, здравоохранение, ЖКХ.
Реформирование статистики 1. Российская статистика по новому оценивает результаты своей деятельности в системе ВДС, ВВП.
Тема № 2 Статистическое наблюдение 1. Понятие статистического наблюдения. Требования, предъявляемые к статистическому наблюдению. План статистического наблюдения. 2. Програмно методологические вопросы плана. 3. Организационные вопросы плана. Виды, способы, методы статистического наблюдения. Это первая стадия статистического исследования. Это планомерный, научно – организованный, систематический сбор данных о явлениях и процессах общественной жизни путём регистрации намеченных признаков с целью получения в дальнейшем обобщающих характеристик этих явлений и процессов. Н е о б х о д и м ы е с в о й с т в а с т а т и с т и ч е с к о г о н а б л ю д е н и я. Массовость, Достоверность, Систематичность. Массовость. Наблюдение должно охватывать большое число единиц совокупности. Достоверность. Данные статистического исследования должны соответствовать фактическому положению вещей. Систематичность. Наблюдение должно проводиться систематически, либо непрерывно, либо периодически.
• • План статистического наблюдения: 1. Программно - методологические вопросы. 2. Организационные вопросы. Программно – методологические вопросы: • • • Определение цели и задач статистического наблюдения. Установление объекта и единицы наблюдения. Определение времени наблюдения. Разработка программы статистического наблюдения. Выбор соответствующего задачам исследования вида, формы и способа наблюдения. • • Организационные вопросы: Разработка организационного плана статистического наблюдения. • • • Определение места проведения статистического наблюдения. Рассылка на места документации. Организация пробного наблюдения. Подбор, обучение и расстановка кадров. Указание сроков и порядка сдачи материалов наблюдения. Ошибки наблюдения: Регистрации, Репрезентативности: случайные, систематические.
• • Программа статистического наблюдения – совокупность признаков, подлежащих наблюдению. Каждый вопрос программы должен обеспечить получение точного и объективного ответа. Вопросы в формуляре необходимо ставить в определённой последовательности. Необходимо проведение инструкции перед статистическим наблюдением. В программу следует включать вопросы контрольного характера. Программа наблюдения должна разрабатываться коллективно. . Для проведения статистического наблюдения должен разрабатываться формуляр и инструкция к проведению наблюдения. В некоторых случаях необходимо установить критический момент времени. Критическим моментом времени называется момент, по состоянию на который регистрируется сведения о единицах наблюдения.
Тема № 3 План лекции: 1. Статистическая сводка, ее содержание и задачи 2. Группировка – основа статистической сводки. Виды группировок и их применение в статистике. 3. Статистические ряды распределения, их виды. Основные характеристики рядов распределения, их роль в исследовании структуры совокупности 4. Табличное представление статистических данных
Статистическая сводка и группировка Научно организованная обработка материалов статистического наблюдения в целях получения обобщенных характеристик изучаемого явления по ряду существенных для него признаков
Основные задачи статистической сводки Обработать данные статистического наблюдения Дать характеристику всей совокупности Факторов при помощи Обобщающих статистических показателей
Элементы статистической сводки Группировка данных Расчет сводных показателей Составление таблиц
Классическая сводка По глубине и точности обработки По форме обработки материала Простая Централизованная Сложная Децентрализованная По технике выполнения Механизированная Ручная
Виды сводок
Программа статистической сводки Статистическая сводка проводится по специально разработанной программе, которая определяется задачами статистического исследования.
Статистическая группировка Разделение единиц изучаемой совокупности на качественно однородные группы по значениям одного или нескольких признаков
Задачи, решаемые с помощью метода группировок Выделение социально – экономических типов явлений Изучение структуры явления и структурных сдвигов, происходящих в нем Выявление связи и зависимости между явлениями
Виды группировок Типологические Разбивка однородной совокупности на качественно однородные группы и выявление на этой основе экономических типов явлений Структурные Группировка, которая предназначена для изучения состава однородной совокупности по какому – либо варьирующему признаку Аналитические Группировка, выявляющая взаимосвязи между изучаемыми признаками. Особенности аналитической группировки: 1) единицы группировки по факторному признаку 2) каждая группа характеризуется средними величинами результативного признака
Характеристики видов группировок Аналитические Типологические Структурные
Понятие группировочного признака и его виды Построение группировки начинается с определения группировочного признака Понятие группировочного признака Группировочный признак-это Разбиение единиц изучаемой совокупности на качественно однородные группы по значениям одного или нескольких признаков
Виды группировочного признака (основание группировки) Количественный Атрибутивный Число групп зависит от степени группировочного признака: чем она больше, тем больше Можно образовать групп Число групп определяется числом градаций атрибутивного признака (например, группировка населения по полу предполагает только две группы)
После того как определено основание группировки, решается вопрос о количестве групп, на которые необходимо разбить изучаемую совокупность Число групп зависит От задач исследования От группировочного признака От объема совокупности От степени вариации группировочного признака
Формула определения числа групп Если основанием группировки служит количественный признак, то для определения количества групп можно применить формулу Стерджесса: где n – число групп; N – число единиц совокупности Формула Стерджесса
Когда определено число групп, то следует установить интервалы группировки. Интервал группировки Значения варьирующего признака, лежащие в определенных границах
Интервал имеет величину (ширину), верхнюю и нижнюю границы или хотя бы одну из них Нижняя граница интервала – это минимальное значение признака, верхняя граница – наибольшее значение признака в интервале. Величина интервала (ширина) представляет собой разность между верхней и нижней границами интервала. Классификация интервалов группировки Равные Неравные Открытые Закрытые
Формула для определения величины интервала группы При равных интервалах расчет величины интервала определяется по формуле: Величина интервала группы
Статистический ряд Распределения - это Упорядоченное распределение единиц изучаемой совокупности на группы по определенному признаку Виды рядов распределения Атрибутивные (группы строятся по качественному признаку) Дискретные (группы Строятся по признаку, изменяющему дискретно Вариационные (группы строятся по Количественному признаку) Интервальные (группы строятся По признаку, принимающему в определенном интервале Любые значения)
3. Ряды распределения Статистический ряд распределения- это упорядоченное распределение единиц изучаемой совокупности на группы по определенному варьирующему признаку Виды рядов распределения Атрибутивные (группы строятся по Качественному признаку) Вариационные (группы строятся по количественному Признаку) Дискретные (группы строятся по признаку, изменяющему дискретно) Интервальные (группы строятся по признаку, принимающему в определенном интервале любые значения)
Элементы ряда распределения Варианты Отдельные возможные Значения признака Частоты Числа которые показывают, насколько часто встречаются те или иные варианты в ряду распределения. Сумма всех частот определяет численность всей совокупности. Частоты, выраженные в долях единицы или в процентах к итогу, называются Частостями; соответственно сумма частостей равна 1, или 100%
Основные правила оформления статистических таблиц 1. Заголовок таблицы и название строк и граф должны быть ясными и по возможности краткими. Общий заголовок должен отражать основное содержание таблиц 2. В общем заголовке должны быть указаны единицы измерения 3. Общее число граф и строк определяется содержанием таблицы, расположением в ней подлежащего и сказуемого, характером их разработки 4. Объекты подлежащего и признаки сказуемого должны быть расположены в определенной логической последовательности, а не в случайном порядке 5. Если среди показателей сказуемого есть слагаемые и итог, то сначала надо Привести слагаемые, а затем итог 6. Графы таблицы принято нумеровать, чтобы иметь возможность ссылаться на них 7. В таблице не должно быть пустых клеток. Отсутствие данных обозначается(х); тире ( ) явление отсутствует; три точки (…) – нет сведений; 0, 0 или 0, 00 – число данной клетки находится за пределами точности, принятой в таблице 8. Числа в клетках целесообразнее округлять 9. Если данные заимствованы, то под таблицей указывается источник
Полигон – ломанная кривая в системе координат, когда на оси Х откладываются значения варьирующего признака, а на оси У – частоты или частости. Полигон используется для изображения дискретных вариационных рядов. Гистограмма применяется для изображения интервального ряда. При построении гистограммы на оси абсцисс откладываются величины интервалов, а частоты или частости, изображаются на оси ординат и это в целом будут прямоугольники. Гистограммы могут быть преобразованы в полигоны распределения. Для этого середины верхних сторон полигона соединяются Кумулята – при помощи кумуляты, изображается ряд накопленных частот, которые определяются путём последовательного суммирования частот по группам. Если оси поменять местами. То получим ОГИВУ. Виды статистических таблиц. Простые, групповые, Комбинационные. Простые – в подлежащем даётся перечень каких – нибудь объектов или территориальных единиц. Групповые – подлежащее подразделяется на группы по какому – либо одному признаку. Комбинационные – подлежащее разделяется на группы по двум и более признакам
Графическое изображение рядов распределения: 1. Полигон – ломаная кривая, строящаяся на основе прямоугольника системы координат, когда по оси Х откладываются значения варьирующего признака, а по оси У частоты или частости. Полигон используется для изображения дискретных вариационных рядов. 2. Гистограмма – применяется для изображения интервального вариационного ряда. При построении гистограммы на оси абцисс откладываются величины интервала, а частости изображаются прямоугольниками, построенными на интервалах. Гистограмма может быть преобразована в полигон. Для этого середины верхних сторон прямоугольника соединяются прямыми линиями. 3. Кумуляты – при помощи кумуляты изображается ряд накопленных частот, которые рассчитываются путем последовательного суммирования частот по группам. 4. Огива – если при графическом изображении вариационного ряда оси поменять местами то получим огиву
План лекции: «Абсолютные и относительные величины» 1. 2. 3. Виды абсолютных величин, их значения и способы расчетов. Виды относительных величин, способы расчета и формы выражения. Взаимосвязь абсолютных и относительных величин. В результате сводки и группировки получают обобщающие показатели, которые отражают количественную сторону явлений. Исходной формой выражения статистических показателей служат абсолютные величины. Значение абсолютных величин состоит в том, что она характеризуют размеры изучаемых явлений, а так же могут представлять объем совокупности. Понятие абсолютных величин: Абсолютная величина Показатель размеров (уровней) общественных явлений в конкретных условиях места и времени Характеризует социальную жизнь населения и экономику страны в целом (внутренний валовой продукт , национальный доход, объем промышленного производства и т. д. ) Абсолютные показатели являются именованными, т. е. имеют какую-то единицу измерения
Единицы измерения абсолютных величин Абсолютные статистические показатели всегда являются именованными числами, т. е. имеют единицы измерения. Единицы выражения абсолютных величин Натуральные (килограммы, центнеры, единицы, штуки, др. ) Условно натуральные (кормовые единицы, переваримый протеин условное топливо, др. ) Стоимостные (рубли, доллары, евро, др. ) Трудовые (человеко часы, человеко дни)
Формы выражения относительных величин В зависимости от базы сравнения относительная величина может иметь форму выражения: 1. В коэффициентах, если база сравнения принимается за единицу 2. В процентах, если база сравнения принимается за сто 3. В промилле, если база сравнения принимается за тысячу 4. В продецимилле, если база сравнения принимается за десять тысяч Между относительными величинами планового задания, выполнения плана и динамики существует взаимосвязь: ОВД=ОВПЗ · ОВВП Если уровень каждого последующего периода сопоставляют с уровнем предшествующего периода, то ОВД рассчитываются цепным способом: ОВД=
Расчет средних степенных величин • Техника исчисления средней арифметической состоит в следующем: • • • где : х – значение признака, варианты; n – количество вариантов. Приведенная формула – это формула средней арифметической простой. При ее исчислении производят две операции: 1) суммируют индивидуальные значения признаков и 2) полученную сумму делят на число значений. Если варианты повторяются одинаковое число раз, то в этом случае применяют среднюю арифметическую взвешенную: • • • где: х – значение признаков; f – значение весов (частот). Среднеарифметическая взвешенная, самая распространенная средняя величина. Методикой расчёта пользуются в расчётах средних величин дохода, её используют при расчётах моды и медианы и других расчётах. В приведенной формуле средней арифметической взвешенной суммы произведений значений варьирующего признака на веса, делятся на сумму весов. На практике бывают такие случаи, когда имеется значение признака (х), есть общий результата (xf), но отсутствует значение веса, частоты (f). В этом случае применяют среднюю гармоническую:
• • где: W = xf – произведение признака на частоту. Эту формулу можно представить в виде: • Для расчета среднегодовой стоимости основных производственных фондов, средних товарных остатков, при расчете налога на имущество применяется средняя хронологическая: • • где: x – значение признака; n – количество вариантов. Средняя хронологическая из моментного ряда динамики равняется сумме показателей этого ряда, деленной на число показателей без одного, при этом начальный и конечный уровни должны быть взяты в половинном размере. В статистике ГМУ применяются абсолютные, относительные и средние величины, причем применение этих показателей носит широкий характер и с их помощью оценивается деятельность различных структур на всех уровнях управления экономикой. •
Группы Предприятий по объекту товаро оборота, Число предприятий Середина интервала X' Тыс. руб. x А 1 X‘f X‘-А 2 f 3 4 5 6 До 400 9 350 3 150 100 2 18 400 500 12 450 5 400 0 1 12 500 600 8 550 4 400 200 0 0 600 700 9 650 5 850 100 1 9 Свыше 700 2 750 1 500 2 4 Итого 40 20 300 17
Основные свойства средней арифметической Свойство: Произведение средней на сумму частот всегда равно сумме произведений вариант на частоты Если от каждой варианты отнять какое либо произвольное число, то новая средняя уменьшиться на тоже число, если каждой варианте прибавить какое либо произвольное число, то средняя увеличиться на это же число Если каждую варианту разделить на какое либо произвольное число, то средняя арифметическая уменьшиться во столько же раз Если каждую варианту умножить на какое либо произвольное число, то средняя арифметическая увеличиться во столько же раз Если все частоты (веса) разделить либо умножить на какое либо число, то средняя арифметическая от этого не измениться Сумма отклонений вариант от средней арифметической всегда равна нулю
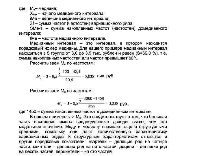
Расчет структурных средних: мода и медиана Привести пример доказательства необходимости применения моды и медианы: В бригаде работает 10 человек – трое получают семь тысяч рублей, двое получают по десять тысяч рублей, четверо по пятнадцать тысяч рублей, один пятьдесят тысяч рублей. Рассчитать среднюю зарплату. Мода – это величина признака, которая чаще всего встречается в данной совокупности. В дискретном ряду модой выступает варианта, имеющая наибольшую частоту. Медиана – это варианта, которая находится в середине вариационного ряда. Медиана делит ряд пополам, по обе стороны от нее находятся одинаковое количество единиц совокупности. Модальный интервал – в интервальном ряду определяется по наибольшей частоте. Медиальный интервал – для определения медиального интервала необходимо рассчитать суммы накопленных частот или частостей. Медиальный интервал характерен тем, что его кумулятивная часть равна полусумме всех частот ряда или превышает ее.
Правило мажорантности средних Для одной и той же совокупности существуют строго определенные соотношения между разными видами средних. Эти соотношения называют правилом мажорантности средних Правило мажорантности
Лекция: показателей вариации Любая статистическая совокупность состоит из единиц, значения признака которых варьируют. Для того чтобы судить об однородности совокупности и типичности средних величин изучаемого признака, анализ следует дополнять исчислением показателей вариации. Вариация – это колеблемость, многообразие изменяемость величины признака у отдельных единиц совокупности Показатели вариации Абсолютные показатели: -Размах вариации; -Среднее линейное отклонение; -Дисперсия; -Среднее квадратическое отклонение Относительные показатели: -Коэффициент вариации; -Коэффициент осцилляции; - Линейный коэффициент вариации
Расчет показателей вариации Характеристика границ вариации изучаемого признака. Определяется по формуле: Где: - максимальное значение варьирующего признака; - минимальное значение варьирующего признака. Показывает сколь велико различие между единицами совокупности , имеющими самое маленькое и самое большое значение признака, основан на крайних значениях варьирующего признака и не отражает отклонений всех вариант в ряду. Среднее линейное отклонение:
Рядами динамики называют ряды чисел, характеризующих изменение явлений во времени. Каждый ряд динамики состоит из двух элементов: Уровней, характеризующих величину изучаемого признака. Периодов (моментов), к которым относятся эти уровни. Классификация рядов динамики имеет важное значение, поскольку отнесение ряда динамики к тому или иному виду определяет выбор соответствующих приемов и способов его анализа. Ряды динамики различаются по следующим признакам. 1. По времени – моментные и интервальные (периодические). Моментным называется ряд динамики, уровни которого характеризуют состояние явления на определенные моменты времени. Моментными рядами характеризуются социально экономические на определённую дату: численность населения, количество безработных, средний размер пенсии, стипендий, численность пенсионеров, количество экономически активного населения и другие показатели основных признаков социально экономических явлений неопределенную дату. В экономических исследованиях часто анализируются моментные ряды динамики. Этот анализ позволяет точно определить происходящие изменения за ряд лет и предвидеть перспективу на будущее. В рыночной экономике такое предвидение осуществить сложнее. чем в плановой, однако и здесь имеются возможности для прогноза.
Для выражения абсолютной скорости роста (или снижения) уровня ряда динамики вычисляют статистический показатель – абсолютный прирост ( У). Его величина определяется как разность двух сравниваемых уровней и вычисляется по формуле: а) базисным методом: Уб = Уi – Уб, б) цепным методом: Уц = Уi – Уi 1, где прирост или уменьшение; i – порядковый уровень ряда динамики; Уб – базисный уровень ряда динамики; Уi – уровень сравниваемого периода; Уi 1 – уровень, предшествующего периода. Величина У может иметь как положительное значение (рост), так и отрицательное (снижение). Интенсивность изменения уровней ряда динамики оценивается отношением текущего уровня к предыдущему, или базисному, которое всегда представляет собой положительное число. Этот показатель называют темпом роста (Т). Он выражается в процентах: а) базисным методом: Тр(б) = , б) цепным методом: Тр(ц) = .
Темп роста может быть выражен и в виде коэффициента. В этом случае он показывает, во сколько раз данный уровень ряда больше уровня базисного года или какую его часть он составляет. Для того чтобы выразить величины абсолютного прироста уровней ряда динамики в относительных величинах, определяют темп прироста (Т), который рассчитывается как отношение абсолютного прироста к предыдущему или базисному уровню: а) базисным методом: Тпр(б) = ; б) цепным методом: Тпр(ц) = .
Индексный метод
Корреляция и регрессия только корреляция и регрессия позволяют глубоко и точно определить степень влияния одного (независимого) фактора на другой (результативный зависимый фактор). В природе, в общественной жизни присутствуют две зависимости. Во первых, устойчивая, детерминированная зависимость результативного Y признака от факторного X вида: Y = f(x). Эту зависимость называют жесткой, функциональной т. е. любое действие фактора X вызывает строго определенный результат Y. Во вторых, в экономике действуют другие зависимости, которые называются стохастическими. Стохастическая связь между величинами определяется связью между Y и X как случайной зависимостью, поскольку на результат Y могут влиять еще множество случайных, в настоящее время неучтенных, факторов. Модель стохастической связи может быть представлена уравнением: Y = f(x)+ε, где ε – часть результативного признака, возникшая в результате неконтролируемых факторов. Стохастическая зависимость, как правило, определяется с помощью корреляционной связи. Корреляционная связь существует там, где взаимосвязанные явления характеризуются только случайными величинами.
Задачи корреляционного анализа сводятся к измерению тесноты связи между варьирующими признаками, определению неизвестных причинных связей и оценке факторов, оказывающих наибольшее влияние на результативный признак. Задачами регрессивного анализа являются выбор типа модели, установление степени влияния независимых переменных на зависимую и определение расчетных значений зависимой переменной. Исследование связей по массовым явлениям осуществляется с помощью моделей экономико статистических аналогов, т. е. условных образов. Наиболее типичные модели связей имеют следующий вид: – прямолинейная зависимость Yx = a 0 +a 1 x; – криволинейная зависимость Yx = a 0 +a 1 lgx; – степенная Yx = a 0 xn; – параболическая Yx = a 0 +a 1 x 1 + a 2 x 2. Самая распространенная двухмерная линейная модель имеет следующий вид: Yx = a 0 +a 1 x. I.
Коэффициент а 0 имеет смысл показателя силы связи, а 1 – среднее значение Y при изменении факторного признака Х на одну единицу измерения. Параметры а 0 и а 1 находят методом наименьших квадратов. В основе этого метода лежит требование минимизации суммы квадратов отклонений данных Yi от выровненных Y: (yi – у)2 = min = (yi – a 0 – a 1 x 1)2. Для решения этого уравнения необходимо решить систему нормальных уравнений вида: na 0 + a 1 x = y ; a 0 x + a 1 x 2 = xy. С помощью определителей находим a 0 ; a 1 Примером расчета могут служить исходные данные о влиянии выручки реализации на прибыль
Исходные данные для определения влияния фактора «выручки от реализации» на прибыль
Данные, приведенные в таблице свидетельствует о зависимости производительности труда от стажа работы. Рассмотрим построение однофакторного уравнения регрессии b зависимости производительности труда y от стажа работы x по данным таблицы Стаж работы выбран в качестве независимой переменной x. ,
График Зависимость выработки от стажа работ
Точная и достоверная информация о роли факторов, отражающих территориальные различия уровня жизни населения, необходима для принятия эффективных решений в области регионального и муниципального управления. Средством получения этой информации служит многофакторный корреляционно регрессионый анализ (КРА). Предпосылкой проведения КРА является научная классификация причин, факторов и условий, определяющих территориальную дифференциацию показателей потребления и уровня жизни населения регионов. Она предполагает выделение следующих групп факторных признаков: 1. Природные факторы, в состав которых входят различные характеристики природно климатических условий: температура воздуха, количество осадков, количество солнечных дней в году, уровень многолетней средней урожайности культур; 2. Экономические факторы: отраслевая структура региональной экономики; структура валового регионального продукта; уровень развития рыночных отношений; показатели инвестиционного процесса; производство ВРП на душу населения; 3. Социальные факторы: показатели уровня занятости и безработицы; показатели уровня образования, здравоохранения и социальной инфраструктуры в целом, образовательный уровень населения; 4. Демографические факторы: половая и возрастная структура населения; уровень урбанизации; показатели трудоспособности населения, нагрузки на трудоспособный возраст; показатель средней продолжительности жизни.
Проведение межрегионального КРА уровня жизни предполагает необходимость решения ряда задач: определения количественных параметров связей факторных признаков с показателями уровня жизни населения, ранжирования факторов аргументов по степени влияния на результативные показатели и ряд других задач. Приняв в качестве характеристики уровня жизни населения регионов соотношение денежных доходов и прожиточного минимума, получили комплекс многофакторных регрессионных моделей. При выборе факторов аргументов моделей наряду с содержательными связями осуществлялась проверка меры тесноты связей и условий их относительной независимости друг от друга. Уравнения множественной регрессии соотношения денежных доходов населения Волго Уральской зоны РФ и их прожиточного минимума имеют следующий вид: Y 1 = – 474, 7480 + 0, 0623 X 2 + 1, 5322 X 6 + 0, 4638 X 11 + 8, 9036 X 12; Y 1 = 259, 8430 – 0, 6659 X 7 – 1, 5310 X 13 + 1, 4682 X 14 + 0, 3060 X 16; Y 1 = 116, 2390 – 3, 0997 X 15 + 0, 9835 X 17; Y 1 = 45, 0780 + 0, 3852 X 16 – 1, 1478 X 18 + 0, 8634 X 19;
где X 2 – среднегодовая численность промышленно производствен ного персонала в регионах, тыс. чел; X 6 – удельный вес товаров в производстве товаров и услуг по показателю ВДС, %; X 11 – плотность населения, чел. / км²; X 12 – удельный вес населения в трудоспособном возрасте, %; X 13 – удельный вес сельского населения, %; X 14 – удельный вес занятых в частном секторе экономики, %; X 15 – удельный вес безработных в численности экономически активного населения, %; X 16 – удельный вес продукции машиностроения и металлообработки в общем объеме промышленной продукции, %; X 17 – удельный вес негосударственных инвестиций, %; X 18 – удельный вес инвестиций в смешанный сектор региональной экономики, %; X 19 – удельный вес инвестиций, направляемых на техническое перевооружение производства, %.
Параметры выражения, в частности, означают, что увеличение численности промышленно производственного персонала на 1 тыс. имеет следствием рост соотношения денежных доходов и прожиточного минимума населения регионов на 0, 0623% при осредненном влиянии других факторов аргументов; рост удельного веса товаров и услуг на 1 процентный пункт обеспечивает повышение показателя уровня жизни на 1, 5322%; с ростом плотности населения на 1 чел. на км² моделируемый показатель возрастает на 0, 4638%; снижение доли населения в трудоспособном возрасте приводит к снижению результативного показателя на 8, 9036% при абстрагировании от влияния неучтенных факторов. Интерпретация параметров других уравнений осуществляется аналогичным способом.
Социально-экономическая статистика
Система национального счетоводства Система национальных счетов — это система взаимосвязанных статистических показателей представленных в виде таблиц и счетов, характеризующих результаты экономической деятельности страны. Система национальных счетов играет особую роль в экономике: Она позволяет измерять объем производства в конкретный момент времени и раскрывать причины данного уровня производства. Сравнивая показатели национального дохода за определенный отрезок времени можно проследить тенденцию, определяющюю характер развития экономики: рост, спад или застой. СНС позволяет сформировать и привести в жизнь государственную политику В основе системы национальных счетов лежит балансовый метод взаимосвязанного комплексного изучения экономических процессов и результатов их деятельности. С помощью системы национальных счетов выявляют взаимосвязи между экономическими процессами и явлениями. Для получения комплексной оценки о состоянии национальной экономики и оценки результатов деятельности отдельных отраслей экономики система национальных счетов противопоставляет каждой стадии воспроизводства соответствующий счет или группу счетов, характеризующих интенсивность движения стоимости товаров и услуг через все стадии воспроизводственного цикла. Для экономики в целом предусматривается составление всех счетов, которые образуют сводные счета. Также разрабатываются счета по секторам и регионам.
Основные показатели системы национальных счетов: Валовый внутренний продукт Валовый национальный доход Валовый национальный располагаемый доход Конечное потребление Валовое накопление Национальное сбережение Чистое кредитование Чистое заимствование Национальное богатство Сальдо внешней торговли Взаимосвязь показателей экономической деятельности показана ниже. Каждому из основных макроэкономических показателей системы национальных счетов, как правило, соответствует аналог, рассчитываемый на уровне отдельного производителя, хозяйствующего субъекта. Результаты экономической деятельности определяются на основе системы показателей. Показатели экономической деятельности и методика их расчета: ВВ — Валовый выпуск = ВВ продукции + ВВ услуги ПП — Промежуточное потребление ВДС — Валовая добавленная стоимость = ВВ — ПП + НДС + ЧНИ ВВП — Валовый внутренний продукт = ∑ВДС = ∑ВВ — ∑ПП + ∑НДС + ∑ЧНИ = ∑ВДС отраслей = ∑ВДС секторов НДС — Налог на добавленную стоимость ЧНИ — Чистый налог на импорт ЧНП — Чистый налог на продукт
ЧВП — Чистый внутренний продукт = ВВП — ПОК НД — Национальный доход = ВВП — ПОК — Потребление основного капитала ВПЭ — Валовая прибыль экономики = ВПЭ отраслей + ВПЭ секторов ЧПЭ — Чистая прибыль экономики = ВПЭ — ПОК = (ВВ — ПП) — (ОТ + ЧН + ПОК) РНД — Располагаемый национальный доход = ЧНД + ЧТТ ВРНД — Валовый располагаемый национальный доход =∑ВРНД секторов = ВНС + КП ЧНРД — Чистый национальный располагаемый доход = ВРНД — ПОК КП — Конечное потребление ВНС — Валовое национальное сбережение = ВРНД — КП Сб — Сбережение = Дт — Рт Дт — Доходы текущие Рт — Расходы текущие ЧТТ — Чистые текущие трансферты из за границы ЧНС — Чистое национальное сбережение = ВНС — ПОК П — Продукты У — Услуги ОТ — Оплата труда Система национальных счетов сформулирована в концепциях, категориях и терминах рыночной экономики. Рассмотрим те из них, без понимания которых невозможно дальнейшее изучение курса СЭС. Исходной для баланса народного хозяйства и системы национальных счетов является концепция экономического производства и экономической деятельности.
Система национальных счетов — это специальные балансы, в которых отражены, с одной стороны, наличие ресурсов, а с другой — их использование (принцип двойной записи). Система национальных счетов — это своеобразные таблицы для выражения равновесных состояний совокупности операций обмена между участниками экономических отношений. Полагается, что счета ведут агенты — участники экономических отношений. Среди этих агентов можно выделить пять типов: нефинансовые предприятия: все агенты, чья функция — производство товаров и услуг в целях получения денег; домашние хозяйства: семейные ячейки, функции которых — потребление; администрация — государственные учреждения, а также частный административный аппарат (профсоюзы и др. ), которые оказывают услуги, не реализуемые за деньги, для которых не существует рынка, а также все те агенты, чьей функцией является распределение стоимостей, созданных производством; финансовые учреждения (банки, кредитные, страховые и аналогичные им учреждения); заграница — агенты за пределами территории страны. Важнейшие виды счетов: Счет производства — баланс потребления сырья, материалов и услуг для производственных целей. Счет валовой добавленной стоимости — баланс производства доходов и возмещения основного капитала через амортизацию в продукте. Счет эксплуатации — баланс распределения добавленной стоимости между заработной платой, выплатами по социальному страхованию, косвенным налогам. Счет распределения — баланс распределения результата эксплуатации на дивиденды, паи. Счет капитала — баланс финансирования инвестиций (чистых), увеличения запасов и т. д. Финансовый счет — итоговый баланс, который показывает, кто предоставил необходимые капиталы и кому были переданы излишние капиталы (бессальдовый счет).
Социально-экономическая статистика Национальное богатство Финансовые активы – это активы, которым, как правило, противостоят финансовые обязательства другого собственника. Финансовые активы включают: – монетарное золото и специальные права заимствования (СПЗ) МВФ; – наличные деньги (валюту) и депозиты; – ценные бумаги (кроме акций); – займы (ссуды); – акции и другие виды акционерного капитала; – страховые технические резервы; – прочую дебиторскую и кредиторскую задолженность; – прямые иностранные инвестиции (справочное). Нефинансовые активы – это объекты, находящиеся во владении институциональных единиц и приносящие им реальные либо потенциальные экономические выгоды в течение определенного периода времени в результате их использования или хранения. В зависимости от способа создания такие активы подразделяются на произведенные и непроизведенные нефинансовые активы. Нефинансовые производственные активы – это активы, созданные в результате производственных процессов: – основные фонды (основной капитал), функционирующие в отраслях, производящих товары и оказывающих услуги; – запасы материальных оборотных средств; – ценности.
Национальное богатство Финансовые активы монетарное золото и СПЗ ИВФ; наличные деньги и депозиты; ценные бумаги (кроме акций); займы (ссуды); страховые технические резервы; прочая дебиторская и кредиторская задолженность; прямые иностранные инвестиции (справочно) Нефинансовые активы Нефинансовые произведенные активы Цен ности драгоценны е металлы и камни; ювелирные изделия, выполненн ые из драгоценны х металлов и камней; Основны е фонды (основно й капитал) Запасы материаль ных оборотных средств Нефинансовые непроизведенные активы Материа льные Нематер иальные земельные ресурсы; водные ресурсы; лесные ресурсы; запасы полезных ископаемых патенты; авторское право; договора аренды и пр.
Основной капитал, основные фонды, основные средства эта часть национального богатства, созданная в процессе производства, которая длительное время неоднократно или постоянно используется в неизменной натурально вещест венной форме в экономике, постепенно перенося свою стои мость на создаваемые продукты и услуги. В практике учета к основным фондам (основному капиталу) относят объекты, в отношении которых одновременно выполняются следующие условия: а) объект предназначен для использования в производстве продукции, при выполнении работ или оказании услуг, для уп равленческих нужд организации либо для предоставления орга низацией за плату во временное пользование юридическим или физическим лицам; б) объект предназначен для использования в течение длитель ного времени (свыше 12 месяцев); в) организация не предполагает последующей перепродажиданного объекта; г) объект способен приносить организации экономическую выгоду в будущем.
Оборотные фонды – наиболее мобильный, постоянно возобновляемый элемент национального богатства. Они участвуют в одном производственном цикле, меняют свою натурально веществен ную форму, и их стоимость полностью входит в стоимость изготавливаемой из них продукции и услуг. Оборотные фонды включают: – производственные запасы (сырье, материалы, топливо, запчасти, инструменты, семена, корма и др. ); – незавершенное производство, готовую продукцию, товары для перепродажи; – материальные резервы (стратегические запасы страны). Ценности – это дорогостоящие товары длительного пользования, которые приобретаются как средства сохранения стоимости во времени (так как она не должна уменьшаться с его течением), не изнашиваются и не используются для потребления или в производстве. К ним относятся: – драгоценные металлы и камни, а также ювелирные изделия, выполненные из них; – произведения искусства и т. п.
К постоянному населению определенного пункта относят лиц, обычно проживающих в данном пункте, независимо от их фактического местонахождения в момент учета (переписи). К наличному относятся все лица, фактически находящиеся в данном пункте на момент учета – независимо от того, является ли пребывание их в этом пункте временным или постоянным. Численность постоянного населения рассчитывается по формуле: Нпост = Нн – Нвп +Нво, где : Нпост – постоянное население; Нн – наличное население; Нвп – временно проживающие; Нво – временно отсутствующие. Соответственно можно рассчитать и численность наличного населения: Нн = Нпост + Нвп Нво.
Наряду с показателями численности населения статистика изучает и показатели воспроизводства (естественного движения) населения: рождаемость, смертность, естественный прирост и ряд других. Они характеризуются следующими коэффициентами: Коэффициент рождаемости = Показывает, сколько в среднем родилось человек на 1000 человек населения. Коэффициент смертности = Характеризует сколько в среднем умерло человек на 1000 человек населения. Коэффициент естественного прироста = Показывает, насколько в среднем увеличивается (или уменьшается) численность населения на каждые 1000 человек.
Баланс рабочего времени
Трудовые ресурсы характеризуют потенциальный аспект ре сурсов труда и включают ту часть населения, которая занята эко номической деятельностью или способна работать, однако не за нята по тем или иным причинам. При определении трудовых ресурсов региона, и в целом по стране, в общей чис ленности населения принято выделять следующие группы: моложе трудоспособного возраста; в трудоспособном возрасте; старше трудоспособного возраста. В международной статистике труда рабочим считается воз раст от 15 до 65 лет. В России в настоящее время трудоспособ ный возраст для мужчин заключен в интервале 16 59 лет, для женщин в интервале 16 54 года. Все остальное население считается нетрудоспособным по возрасту. Население моложе трудоспособного возраста является источником возмещения убыли и пополнения трудовых ресурсов, лица старше трудо способного возраста образуют «пенсионную нагрузку» на тру доспособный контингент.


