09_stat_summa.ppt
- Количество слайдов: 22
Статистическая сумма Семинар 9
Модель статистического ансамбля i = ni / ni i Pi ( при t ) вероятность Статистическим ансамблем называется спектр наблюдаемой А с указанными для каждого допустимого значения (Ai) вероятностями (pi): спектр ансамбля At = Aa = P 1 A 1 + P 2 A 2 + … + Pn. An = Pi. Ai значение макронаблюдаемой среднее по ансамблю функция распределения ансамбля
Виды статистических ансамблей 1. микроканонический ансамбль (МКА) (E = const, N = const), 2. канонический ансамбль (КА) (E ≠ const, N = const), 3. большой канонический ансамбль (БКА) (E const, N const), применяется при описании наиболее распространенного типа статистических систем — систем, находящихся в термическом контакте с термостатом.
Статистическая сумма (или сумма по состояниям) — важнейший параметр модели канонического статистического ансамбля статистическая температура термостата = k. T Р(Е) = (1/Q) exp(–E/ ) зависимость вероятности состояния от энергии фактор Больцмана статистическая сумма (или статистический интеграл) Q = exp(–E 1/ ) + exp(–E 2/ ) + … = exp(–Ei/ )
Полезность статистических сумм обусловлена рядом их отличительных особенностей: 1) статистическая сумма является числовой характеристикой, отражающей в компактифицированной форме функцию распределения статистического ансамбля; 2) статистические суммы обладают мультипликативностью — если в сложной системе можно выделить несколько слабо взаимодействующих подсистем, то статистическая сумма системы может быть представлена в виде произведения статистических сумм ее подсистем; Q = q 1 • q 2 • … • qn 3) через статистическую сумму можно выразить все основные термодинамические характеристики системы: свободную энергию F = – k. T ln Q внутреннюю энергию U = (k. T)2 d (ln Q) / d (k. T) энтропию S = k d (k. T ln Q) / d (k. T)
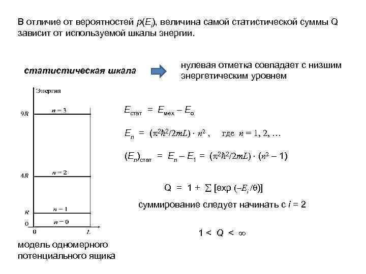
В отличие от вероятностей p(Ei), величина самой статистической суммы Q зависит от используемой шкалы энергии. статистическая шкала нулевая отметка совпадает с низшим энергетическим уровнем Естат = Емех – Ео En = ( 2 2/2 m. L) n 2 , где n = 1, 2, … (En)стат = En – Е 1 = ( 2 2/2 m. L) (n 2 – 1) Q = 1 + [exp (–Ei / )] суммирование следует начинать с i = 2 1< Q < модель одномерного потенциального ящика
Вероятность для нижнего (первого) энергетического уровня будет выражаться формулой: P 1 = 1/Q = N 1/N Q = N / N 1 отношение числа всех систем ансамбля (N) к числу систем, находящихся в невозбужденном энергетическом состоянии (N 1) Статистическая сумма есть мера степени влияния термостата на свойства термостатированной системы (мера "статистичности").
Поступательное движение атомов и молекул Такой тип механических движений можно описать моделью частицы в потенциальном ящике. (Роль стенок ящика обычно выполняют соседние частицы. ) (En)стат = En – Е 1 = ( 2 2/2 m. L 2) (n 2 – 1) Qt = 1 + [exp(– En / )] , где n = 2, 3, 4, … Для трехмерного ящика достаточно перемножить три аналогичных выражения (отличающиеся только величинами Lx, Ly и Lz): Qпоступ = Qx Qy Qz При достаточно больших значениях Т и L одномерную трансляционную сумму можно достаточно рассчитать по формуле:
В качестве системы возьмем атом 4 Не и исследуем зависимость величины статистической суммы (одномерный вариант Qx) от размеров ящика и температуры термостата. L, нм T, K 0 1 2 3 … 30 31 0, 5 1 2 3 … 30 31 1 1, 001 1, 028 1, 093 … 2, 856 2, 905 1 1, 18 1, 51 1, 81 … 5, 89 5, 99 1 2, 08 2, 95 3, 65 … 12, 11 12, 32 1 3, 14 4, 51 5, 57 … 18, 37 18, 68 … … … … 1 33, 89 48, 12 59, 04 … 187, 75 190, 86 1 35, 04 49, 74 61, 02 … 194, 02 197, 24 При увеличении массы увеличивается плотность доступных энергетических уровней, а следовательно, и степень влияния термостата. Qt (H) < Qt (He) < Qt (Ne) < Qt (Ar) < Qt (Kr) < …
Вращения молекул Em = b m 2 gm = 2 (все уровни двукратно вырождены) Qr = 1 + [gm exp(– Em / )], Qr = k. T / b где m = 1, 2, 3, … (При больших значениях температуры ) Число симметрий (порядок оси вращения) Т = 300 K Молекула b / k. T Qr H—H 0, 3 2, 118 H — Cl 0, 05 4, 463 C=O 0, 005 13, 033 I—I 0, 0002 60, 382
Колебания молекул 2 = k / Qv = 1 + [exp(– Ev / )], где Ev = v (при v = 1, 2, 3, …) Т = 300 K Молекула H—H H — Cl C=O / k. T 22 12, 5 10 Qv 1 1, 000004 1, 000045 можно отдельно проследить Qv (H 2) < Qv (D 2) < Qv (T 2) влияние массы атомов: или влияние силовой константы: полная колебательная сумма нелинейной молекулы I—I 1, 0 1, 582 Qv (N N) < Qv (O = O) < Qv (F – F) Qv = (Qv)1 • (Qv)2 • (Qv)3 • … • (Qv)3 N – 6
Чем сложнее состав и структура молекулы, тем более восприимчива она к воздействию окружающей среды (термостата).
Электронные движения в атомах и молекулах Чрезвычайно малая масса электронов при обычных температурах (T < 1000 K) Исключение: Qe 1 линейные полиены или комплексы переходных металлов и неорганические вещества с кристаллической структурой. полупроводниковые свойства
Таким образом, можно заключить, что молекулы способны к проявлению нескольких типов механических движений — поступательных, вращательных, колебательных и электронных. Каждому типу движений соответствует своя статистическая сумма, характеризующая степень влияния термостата. При этом выполняется общее правило: Qe < Qv < Qr < Q t
Для иллюстрации практического применения статистических сумм рассмотрим конкретную задачу. электрон спин s = 1/2 магнитный момент = const При наложении внешнего магнитного поля с напряженностью Н частица может перейти в одно из двух доступных стационарных состояний с точно определенной энергией: Состояние 1 — вектор спина направлен "вниз" (против поля), а вектор магнитного момента направлен "вверх" (по полю); E 1 = Eo – H. Состояние 2 — вектор спина направлен "вверх" (по полю), а вектор магнитного момента направлен "вниз" (против поля); E 2 = Eo + H.
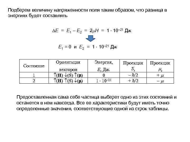
Подберем величину напряженности поля таким образом, что разница в энергиях будет составлять Е = Е 1 – Е 2 = 2 H = 1 10– 21 Дж Е 1 = 0 и Е 2 = 1 10– 21 Дж Состояние 1 2 Ориентация Энергия, векторов (Н) (S) ( ) Е, Дж. 0 1 10– 21 Проекция Sz – /2 + /2 Проекция z + – Предоставленная сама себе частица выберет одно из этих состояний и останется в нем навсегда. Все ее характеристики будут иметь точно определенные значения, соответствующие одной из строк таблицы.
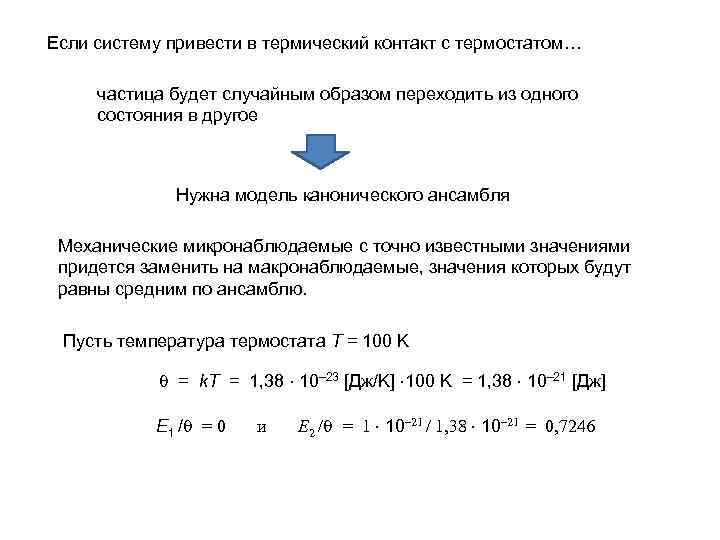
Если систему привести в термический контакт с термостатом… частица будет случайным образом переходить из одного состояния в другое Нужна модель канонического ансамбля Механические микронаблюдаемые с точно известными значениями придется заменить на макронаблюдаемые, значения которых будут равны средним по ансамблю. Пусть температура термостата T = 100 K = k. T = 1, 38 10– 23 [Дж/K] 100 K = 1, 38 10– 21 [Дж] E 1 / = 0 и E 2 / = 1 10– 21 / 1, 38 10– 21 = 0, 7246
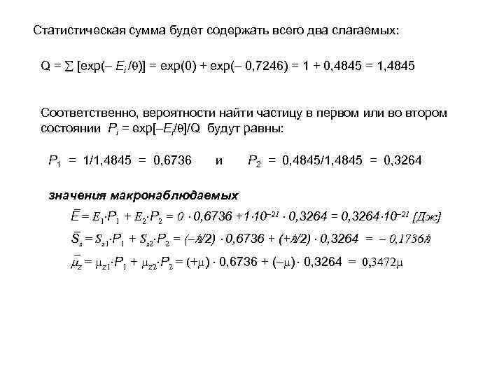
Статистическая сумма будет содержать всего два слагаемых: Q = [exp(– Ei / )] = exp(0) + exp(– 0, 7246) = 1 + 0, 4845 = 1, 4845 Соответственно, вероятности найти частицу в первом или во втором состоянии Pi = exp[–Ei/ ]/Q будут равны: Р 1 = 1/1, 4845 = 0, 6736 и Р 2 = 0, 4845/1, 4845 = 0, 3264 значения макронаблюдаемых E = E 1 P 1 + E 2 P 2 = 0 0, 6736 +1 10– 21 0, 3264 = 0, 3264 10– 21 [Дж] Sz = Sz 1 P 1 + Sz 2 P 2 = (– /2) 0, 6736 + (+ /2) 0, 3264 = – 0, 1736 z = z 1 P 1 + z 2 P 2 = (+ ) 0, 6736 + (– ) 0, 3264 = 0, 3472
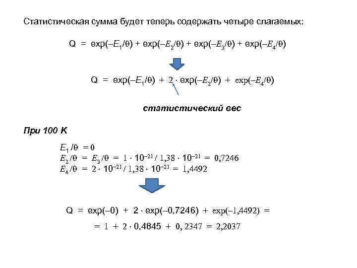
Многочастичные системы простейший случай система содержит две одинаковые частицы Значения глобальных наблюдаемых (характеризующих всю систему в целом) Состояние 1 2 3 4 Ориентация Энергия, векторов спина (S 1) (S 2) Е, Дж. 0 1 10– 21 2 10– 21 Проекция Sz z – + 2 0 0 + – 2
Статистическая сумма будет теперь содержать четыре слагаемых: Q = exp(–E 1/ ) + exp(–E 2/ ) + exp(–E 3/ ) + exp(–E 4/ ) Q = exp(–E 1/ ) + 2 exp(–E 2/ ) + exp(–E 4/ ) статистический вес При 100 K E 1 / = 0 E 2 / = E 3 / = 1 10– 21 / 1, 38 10– 21 = 0, 7246 E 4 / = 2 10– 21 / 1, 38 10– 21 = 1, 4492 Q = exp(– 0) + 2 exp(– 0, 7246) + exp(– 1, 4492) = = 1 + 2 0, 4845 + 0, 2347 = 2, 2037
Соответственно, вероятности найти систему в одном из возможных состояний Pi = exp[–Ei/ ]/Q будут равны: Р 1 = 1 / 2, 2037 = 0, 4538 Р 2 = Р 3 = 0, 4845 / 2, 2037 = 0, 2198 Р 4 = 0, 2347 / 2, 2037 = 0, 1065 Значения макронаблюдаемых: E = E 1 P 1 + 2 E 2 P 2 + E 4 P 4 = = 0 0, 4538 + 2 1 10– 21 0, 2198 + 2 10– 21 0, 1065 = 0, 6528 10– 21 [Дж] Sz = Sz 1 P 1 + 2 Sz 2 P 2 + Sz 4 P 4 = = (– ) 0, 4538 + 2 0 0, 2198 + (+ ) 0, 1065 = – 0, 3472 z = z 1 P 1 + 2 z 2 P 2 + z 4 P 4 = = (+2 ) 0, 4538 + 2 0 0, 2198 + (– 2 ) 0, 1065 = 0, 6944
Сравним макронаблюдаемые для одно- и двухчастичной систем: Число частиц Q E , Дж Sz , 1 1, 4845 0, 3264 10– 21 – 0, 1736 0, 3472 2 2, 2037 0, 6528 10– 21 – 0, 3472 0, 6944 статистические суммы: Q(n) = Q 1 Q 2 … Qn макронаблюдаемые: A(n) = A 1 + A 2 + … + An (взаимодействия между частицами должно быть пренебрежимо малым)
09_stat_summa.ppt