Лекция 22.pptx
- Количество слайдов: 12
Статистическая обработка результатов измерений. Вопросы: 1. Определение точечных оценок исправленных результатов измерений. 2. Определение закона распределения результатов измерений.
1. Определение точечных оценок исправленных результатов измерений. •
•
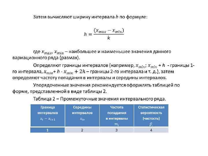
•
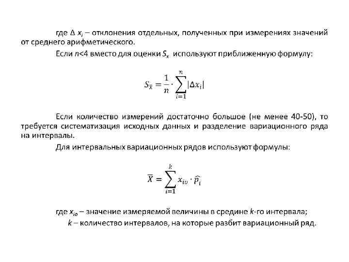
• Число экспериментальных данных n 40 -100 100 -500 500 -1000 -10000 Рекомендуемое число интервалов k 7 -9 8 -12 10 -16 12 -22
• 1 2 3 4
2. Определение закона распределения результатов измерений. Для определения закона распределения случайной величины необходимо, прежде всего, отнесение ее либо к дискретной, либо к непрерывной. Большинство измеряемых величин мы считаем непрерывными. В ряде случаев это связано с недостаточной чувствительностью имеющихся СИ, которые не дают возможности проводить измерения путем счета отдельных частиц. Также следует заметить, что граница между дискретными и непрерывными величинами далеко не так определенна, как это может показаться на первый взгляд. Например, некоторое количество воды, определяемое счетчиком расхода, может рассматриваться как величина непрерывная. Но вода состоит из отдельных молекул, и количество ее может отличаться одно от другого только на целое число молекул, т. е. , если бы мы могли считать молекулы, количество воды нужно было бы рассматривать как прерывистую (дискретную) величину. Случайная величина X может быть полностью охарактеризована с вероятностной точки зрения, если имеется возможность вычислить вероятность появления каждого ее значения. Этим устанавливается закон распределения случайной величины.
Дискретная случайная величина может быть задана перечнем всех ее возможных значений и их вероятностей, но это неприемлемо для непрерывных случайных величин, т. к. невозможно составить перечень всех возможных значений X , которые сплошь заполняет некоторый интервал (a, b). С этой целью вводится универсальный способ задания любых типов случайных величин в виде функции распределения вероятностей. Функцией распределения случайной величины называют функцию F(x) , определяющую вероятность того, что случайная величина X в результате испытания (измерения) примет значение, меньшее x , т. е. : F( x) = P( X < x). Иногда вместо термина “функция распределения” используют термин “интегральная функция”. Можно дать более точное (с учетом рассмотренного понятия о F(x)) определение непрерывной случайной величины: случайную величину называют непрерывной, если ее функция распределения F(x) есть непрерывная, кусочнодифференцируемая функция с непрерывной производной.
•
•
В качестве функции плотности распределения вероятностей погрешности измерений или ее составляющих следует принимать закон, близкий к нормальному усеченному, при соблюдении следующего условия: имеются основания полагать, что реальная (статистическая) функция плотности распределения — функция симметричная, одномодальная, отличная от нуля на конечном интервале значений аргумента, и другая информация о плотности распределения отсутствует согласно МИ 1317 -2004. В тех случаях, когда нет основания полагать, что указанное выше условие выполняется, следует принимать какую-либо другую аппроксимацию функции плотности распределения вероятностей погрешности измерений. Принятая аппроксимация считается удовлетворительной при следующих условиях: а) она позволяет рассчитывать интервальные характеристики погрешности измерений по ее средним квадратическим отклонениям; б) возможные значения погрешности расчета, обусловленные отличием принятой аппроксимации от реальной функции плотности распределения, лежат в пределах, допустимых для решения данной конечной задачи (цепи) измерений.
При отсутствии сведений о подходящей аппроксимации функции плотности распределения вероятностей погрешности измерений, не могут быть рассчитаны интервальные характеристики погрешности измерений и погрешности испытаний, а также показатели достоверности контроля параметров образцов продукции. Расчет характеристик погрешности измерений, при известных типах средств измерений, должен быть основан на использовании метрологических характеристик средств измерений, нормированных по ГОСТ 8. 009 -84.
Лекция 22.pptx