3272af74b30565be3ed9b0cfaa1a9413.ppt
- Количество слайдов: 23
Сравнительная оценка целесообразности размещения нового производства в разных точках Лекция 9
Причины выхода в новую точку 1. Для добывающей промышленности – истощение месторождений. 2. Для производителей товаров народного потребления – рынки сбыта. 3. Для обрабатывающей промышленности – издержки производства. КИТАЙ 4. Для сервиса – рынок. 5. Для многих - понижение риска (разнести яйца по разным корзинам). 6. Делокализация – выгоды от движения в менее развитые регионов: ниже цены на землю; ниже уровень конкуренции.
Издержки • Постоянные издержки – Стоимость земли – Доступность грантов/субсидий – Стоимость привлечения средств – Плата за присоединение к сетям (электроэнергия, газ, вода, канализация) – Зарплата персонала на окладах; – Стоимость приобретения технологии Переменные издержки – Близость к рынку – Стоимость сырья и материалов – Стоимость услуг поставщиков – Затраты на транспорт и их зависимость от масштаба – Наличие рабочей силы нужной квалификации
Качественные факторы • Качественные факторы не измеримы, но их влияние существенны. • Они могут оказать долгосрочное влияние на принятое решение • Стейкхолдеры должны быть информированы о них
Качественные факторы • • Трудовая мораль Возможность укомплектования штата; Качество инфраструктуры; Возможность для качественной подготовки рабочей силы; Влияние на здоровье; Возможность для последующего расширения бизнеса; Правоприменительная практика особенно в отношении налогов и рабочей силы; Конкуренция
Действия в новой точке. 1) Купить готовое предприятие или войти в чужое дело плюс: быстрое решение, минус: скрытые угрозы. Тщательное Due Diligence. 2) Построить собственное предприятие плюс: отсутствие «сюрпризов» ; минус: время на строительство+вывод на проектную мощность.
Последовательность шагов при новом строительстве. 1. Составление полного списка районов (точек), представляющих потенциальный интерес с точки зрения создания в них бизнеса. 2. Отбраковка районов (точек) , в которые по разным причинам идти не надо. Основание – информация об этих причинах. На этом этапе информация властей района во внимание не принимается. Важно, что люди думают о них. Вопросник 3. По оставшимся - районам выяснение намерений местных властей и их отношения к потенциальным пришельцам. Источник – официальная публичная информация. 4. Встречи с представителями власти нескольких районов и прояснение интересующих вопросов. 5. Обобщение полученных ответов и подготовка проекта решения для собственников.
Вопросник по оценке района (оценка в баллах от 0 до 10). 1. 2. 3. 4. 5. 6. 7. 8. 9. 10. Климат Социальная инфраструктура Стоимость недвижимости. Транспорт Обеспеченность водой Наличие мест для хранения отходов Обеспечение электроэнергией Коммуникации Рабочая сила Отношение к предпринимателям со стороны местной власти
Транспорт 1) имеется только один вид грузового транспорта 0; 2) есть ж. д. и автомобильная 5; 3) к п. 2 есть ещё водный транспорт 7; 4) имеется международный аэропорт 10.
Обеспечение водой 1) практически отсутствует 0; 2) низкого качества, в незначительном количества 2; 3) достаточно для бытовых целей, но недостаточно для производственных 4; 4) требуются дополнительные затраты для промышленной подготовки воды 6; 5) воды достаточно 8; 6) Вода в изобилии и хорошего качества 10.
Места для хранения отходов 1) практически нет 0; 2) требуются большие затраты по обустройству 5; 3) можно получить доступ на обычных условиях 10 4) по технологии производства не требуется 10
Обеспечение рабочей силой (каждый подраздел от 0 до 10) 1) традиционные взаимоотношения; управленцев и рабочих в районах; 2) отношения к лицам, добившимся успеха в бизнесе; 3) наличие рабочей силы нужной квалификации ; 4) практика разрешения трудовых споров.
Действия инвестора 1. Подготовка декларации о намерениях (сл. Слайд) 2. Представление её в орган местного самоуправления для вопроса по земле. 3. Согласование отвода земли и условий подключения.
Декларация о намерениях 1. 2. Инвестор (адрес) Точка размещения объекта. Сроки начала строительства и ввода. Необходимый участок и требования к нему. 3. Наименование будущего предприятия, его краткие данные: продукция и технология (экология!); реализация и налоги. 4. Распределение продукции (вывоз за пределы) 5. Численность персонала, в том числе набираемая на месте. 6. Обеспечение объектами ЖКХ и соцкультбытом. 7. Потребность в сырье и материалах (по основным видам) 8. Потребность в воде, газе, паре и электроэнергии. 9. Транспортное обслуживание. 10. Стоки - методы очистки, использование существующих или строительство новых очистных сооружений. 11. Отходы и способы их утилизации. 12. Возможное влияние на экологию: виды воздействия; выбросы в случае аварий.
Площадка 1. Условия предоставления земельного участка. Принципиально важна публичность – список площадок и их характеристики должны быть опубликованы на сайтах. Необходимость отдельного обсуждения темы с «заинтересованными лицами» резко снижает ценность площадки.
Действия инвестора на месте Декларация о намерениях Орган местного самоуправления, решающий вопрос о земле Согласование условий предоставления участка Да Нет отказ Согласование условий подключения к инженерным Должны знать, что власти «за» . Обдерут! сетям Все условия согласованы Разработка Бизнес-плана Организация финансирования
Оформление акта выбора земельного участка картографические материалы; заключение о согласовании условий природопользования; расчёты убытков собственников земли; материалы других согласований и экспертиз; принципиальные условия, подлежащие включению в договор о хозяйственных отношениях органов местного самоуправления и заказчика.
Экологическое обоснование размещения объекта в данной точке. 1. Подготовка материалов. 2. Проведение экологической экспертизы. Затраты на экологию. По данным Всемирного банка они составляют до 3% от стоимости проекта. При включении защитных мер в проект затраты поднимаются до 10%.
Покупка предприятия 1) Анализ всей доступной информации о предприятии, о его положении на рынке и об отношении к нему в районе. Цель анализа – выявление скрытых угроз. Промежуточный результат – составление вопросника для беседы с менеджментом и собственниками. 2) Оценка предприятия как бизнеса – определение собственной позиции при переговорах с владельцами. Согласование позиции по оценщику. 3) Тщательное Due Diligence. Определение для себя верхнего предела цены на переговорах с собственниками.
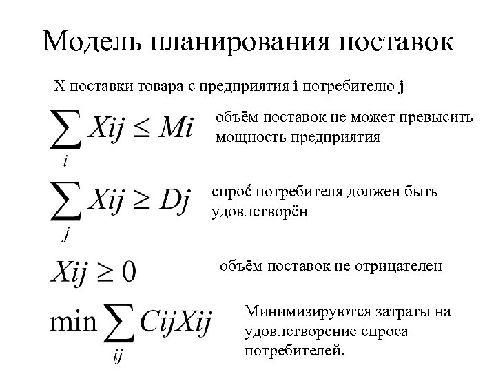
Модель планирования поставок Х поставки товара с предприятия i потребителю j объём поставок не может превысить мощность предприятия спрос потребителя должен быть удовлетворён объём поставок не отрицателен Минимизируются затраты на удовлетворение спроса потребителей.
Переменные модели 1. Число возможных точек, из которых намечается осуществлять поставки, по мощности должно примерно в 2 раза превышать суммарный спрос, что позволяет выбрать из них лучшие. 2. Затраты Сij = Ki + Tij, где Кi – инвестиции в доведение мощности до Мi, делённые на Σi Хij; Тij – затраты на перевозку из i в j при планировании до 5 лет. При горизонте плана порядка 10 и более лет подлежат специальному расчёту с учётом затрат на развитие сети.
Покупать или строить? При равенстве дохода по двум проектам сравнение по КВ. 0 1 А. Покупка -1000 Б. Строительство -800 -300 В=А-Б Приростной проект -200 300 ВНД (IRR) = 50% Вывод: при цене денег до 50% выгоднее покупать.
Резюме. 1) Тщательный анализ причин, побуждающих выходу на новую территорию. Взвешивание рисков, связанных с этим. 2) Сбор всей возможной информации – камеральный анализ и подготовка плана действия – с кем и о чём разговаривать. 3) Вопросник и детализация представления о новом месте. 4) Решение по альтернативе покупать-строить. 5) Реализация намеченного плана.
3272af74b30565be3ed9b0cfaa1a9413.ppt