72fb0db723c0b5ac0458a19f8b39df9b.ppt
- Количество слайдов: 25
Сравнительная оценка целесообразности размещения нового производства в разных точках Лекция 10 17 марта 2011
План лекции 1. Плюсы и минусы рассредоточения производства. Примеры сетевой организации бизнеса среди российских компаний. 2. Градострительный кодекс, регулирование им отношений инвестора с местной властью. 3. Анализ инвестиционных рейтингов регионов. 4. Необходимость предварительного формирования тестов для выбора среди возможных точек размещения будущего бизнеса. 5. Причины, определяющие целесообразность выхода бизнеса в новую точку. Варианты решения. 6. Сведение решения о выборе возможных точек организации бизнеса к открытой транспортной задачи линейного программирования. 7. Оценка сравнительной эффективности вариантов. 8. Последовательность действий при решении о новом строительстве. 9. Декларации о намерениях, её состав; представление декларации орган местного самоуправления для вопроса по земле. 10. Согласование отвода земли и условий подключения к объектам
1. 1 Плюсы и минусы сосредоточенного размещения производства Плюсы 1. Удобство управления – всё под рукой Минусы 1. Уязвимость при смене власти –» свои ушли, пришли чужие» 2. Возможность реализовать 2. Все яйца в одной корзине. экономию на масштабе производства 3. Простота налаживания 3. Узкое пространство для отношений с властями – маневра. много поводов и точек пересечения.
1. 2 Причины выбора новой точки 1. Обозначившееся истощение природного ресурса. 2. Доступ к новым месторождениям или иным природным ресурсам. 3. Исчерпание ёмкости рынка. 4. Снижение издержек. 5. Понижение риска (разнести яйца по разным корзинам). 6. Делокализация – выгоды от движения в менее развитые регионов: ниже цены на землю; ниже уровень конкуренции.
1. 3 Действия в новой точке. 1) Купить готовое предприятие или войти в чужое дело плюс: быстрое решение, минус: скрытые угрозы. Тщательное Due Diligence. 2) Построить собственное предприятие плюс: отсутствие «сюрпризов» ; минус: время на строительство + вывод предприятия на проектную мощность.
2. Градостроительный кодекс 1. Наделил муниципальную власть правом распоряжаться землей. 2. Доступ к земле только через аукционы. 3. Обязал разрабатывать градостроительные планы – примерные требования к объектам.
3. Рейтинги регионов
Неравенство регионов
4. 1 Вопросник по оценке района (оценка в баллах от 0 до 10). 1. 2. 3. 4. 5. 6. 7. 8. 9. 10. Климат Социальная инфраструктура Стоимость недвижимости. Транспорт Обеспеченность водой Наличие мест для хранения отходов Обеспечение электроэнергией Коммуникации Рабочая сила Отношение к предпринимателям со стороны местной власти
4. 2 Транспорт 1) имеется только один вид грузового транспорта 0; 2) есть ж. д. и автомобильная 5; 3) к п. 2 есть ещё водный транспорт 7; 4) имеется международный аэропорт 10.
4. 3 Обеспечение водой 1) практически отсутствует 0; 2) низкого качества, в незначительном количества 2; 3) достаточно для бытовых целей, но недостаточно для производственных 4; 4) требуются дополнительные затраты для промышленной подготовки воды 6; 5) воды достаточно 8; 6) Вода в изобилии и хорошего качества 10.
4. 4 Места для хранения отходов 1) практически нет 0; 2) требуются большие затраты по обустройству 5; 3) можно получить доступ на обычных условиях 10 4) по технологии производства не требуется 10
4. 5 Обеспечение рабочей силой (каждый подраздел от 0 до 10) 1) традиционные взаимоотношения; управленцев и рабочих в районах; 2) отношения к лицам, добившимся успеха в бизнесе; 3) наличие рабочей силы нужной квалификации ; 4) практика разрешения трудовых споров.
5. 1 Действия предпринимателя – общая схема 1. Подготовка декларации о намерениях (сл. Слайд) 2. Представление её в орган местного самоуправления для вопроса по земле. 3. Согласование отвода земли и условий подключения.
5. 2 Алгоритм действий предпринимателя Декларация о намерениях Орган местного самоуправления, решающий вопрос о земле Согласование условий предоставления участка Да Нет отказ Согласование условий подключения к инженерным Должны знать, что власти «за» . Обдерут! сетям Все условия согласованы Разработка Бизнес-плана Организация финансирования
5. 3 Декларация о намерениях 1. 2. Инвестор (адрес) Точка размещения объекта. Сроки начала строительства и ввода. Необходимый участок и требования к нему. 3. Наименование будущего предприятия, его краткие данные: продукция и технология (экология!); реализация и налоги. 4. Распределение продукции (вывоз за пределы) 5. Численность персонала, в том числе набираемая на месте. 6. Обеспечение объектами ЖКХ и соцкультбытом. 7. Потребность в сырье и материалах (по основным видам) 8. Потребность в воде, газе, паре и электроэнергии. 9. Транспортное обслуживание. 10. Стоки - методы очистки, использование существующих или строительство новых очистных сооружений. 11. Отходы и способы их утилизации. 12. Возможное влияние на экологию: виды воздействия; выбросы в случае аварий.
5. 4 Площадка 1. Условия предоставления земельного участка. Принципиально важна публичность – список площадок и их характеристики должны быть опубликованы на сайтах. Необходимость отдельного обсуждения темы с «заинтересованными лицами» резко снижает ценность площадки.
5. 5 Оформление акта выбора земельного участка картографические материалы; заключение о согласовании условий природопользования; расчёты убытков собственников земли; материалы других согласований и экспертиз; принципиальные условия, подлежащие включению в договор о хозяйственных отношениях органов местного самоуправления и заказчика.
5. 6 Экологическое обоснование размещения объекта в данной точке. 1. Подготовка материалов. 2. Проведение экологической экспертизы. Затраты на экологию. По данным Всемирного банка они составляют до 3% от стоимости проекта. При включении защитных мер в проект затраты поднимаются до 10%.
6. 1 Сведение задачи о размещении производства к транспортной модели. 1. Цель задачи – из нескольких точек для размещения бизнеса выбрать лучшую по критерию приведенных затрат. 2. Спрос на товар задается по поселениям – «станции назначения» . Основания – результаты анализа рынков. 3. Предполагаемое производство товара в точке принимается за «станции отправления» .
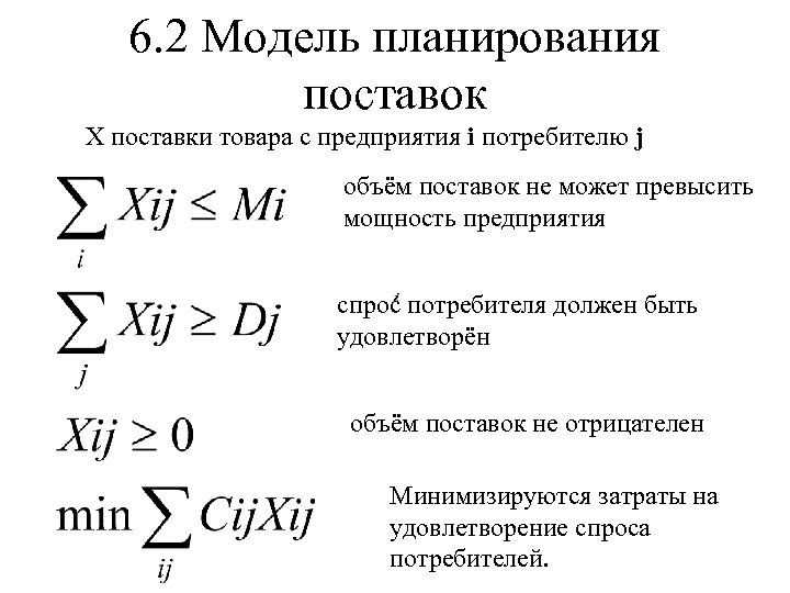
6. 2 Модель планирования поставок Х поставки товара с предприятия i потребителю j объём поставок не может превысить мощность предприятия спрос потребителя должен быть удовлетворён объём поставок не отрицателен Минимизируются затраты на удовлетворение спроса потребителей.
6. 3. 1 Параметры модели 1. 2. «Станции отправления» -число возможных точек, из которых намечается осуществлять поставки, по мощности должно примерно в 2 раза превышать суммарный спрос, что позволяет выбрать из них лучшие. «Затраты на перевозки» - как сумма собственно затрат на перевозку и приведенных затрат на производство продукции: 2. 1 затраты на перевозки между двумя точками. При отсутствии осложнений принимаются в соответствии со сложившимися тарифами, Uij. Осложнениями являются необходимость расширения пропускной и/или провозной способности между двумя точками, что делает необходимым инвестиции в расшивку узостей и учитывается особо;
6. 3. 2 Приведенные затраты 2. 2 затраты на производство на «станции отправления» Si ; 2. 3 удельные капиталовложения на прирост единицы мощности, по которым рассчитывается годовой эквивалент капитальных вложений - Ki. Cij = Uij+(Si+d*Ki) где d – норма дисконтирования. Приведенные затраты - (Si+d*Ki)
Резюме. 1) Тщательный анализ причин, побуждающих походу на новую территорию. Взвешивание рисков, связанных с этим. 2) Сбор всей возможной информации – камеральный анализ и подготовка плана действия – с кем и о чём разговаривать. 3) Вопросник и детализация представления о новом месте. 4) Решение по альтернативе покупать-строить. 5) Реализация намеченного плана.
Последовательность шагов при новом строительстве. 1. Составление полного списка районов (точек), представляющих потенциальный интерес с точки зрения создания в них бизнеса. 2. Отбраковка районов (точек) , в которые по разным причинам идти не надо. Основание – информация об этих причинах. На этом этапе информация властей района во внимание не принимается. Важно, что люди думают о них. Вопросник 3. По оставшимся - районам выяснение намерений местных властей и их отношения к потенциальным пришельцам. Источник – официальная публичная информация. 4. Встречи с представителями власти нескольких районов и прояснение интересующих вопросов. 5. Обобщение полученных ответов и подготовка проекта решения для собственников.
72fb0db723c0b5ac0458a19f8b39df9b.ppt