Способы измерения влияния факторов 1. Способ цепной подстановки
Способы измерения влияния факторов 1. Способ цепной подстановки
Алгоритм расчета 1.определяют ряд условных величин результативного показателя, которые учитывают изменение одного, затем двух, трех и последующих факторов, допуская, что остальные не меняются.
2.Сравниваются величины результативного показателя до и после изменения уровня того или другого фактора, что позволяет элиминировать влияние всех факторов, и определить воздействие последнего на прирост результативного показателя.
Пример. Объем валового выпуска продукции (ВП) зависит от двух основных факторов первого порядка: численности рабочих (ЧР) и среднегодовой выработки (ГВ). Имеем двухфакторную модель: ВП = ЧР • ГВ.
Таблица 1 Данные для факторного анализа валового выпуска продукции
Алгоритм расчета способом цепной подстановки для этой модели: ВП0= ЧР0 • ГВ0 = 100 • 4 = 400 млн. руб.; ВП усл. = ЧР1 • ГВ0 = 120 • 4 = 480 млн. руб.; ВП1 = ЧР1 • ГВ1 = 120 • 5 = 600 млн. руб.
Таким образом, увеличение выпуска продукции вызвано следующими факторами: а) рост численности рабочих(ЧР) + 80 млн. руб.; б) рост уровня произв.труда(ГВ) +120 млн. руб. Итого + 200 млн. руб. Алгебраич. сумма влияния факторов должна быть равна общему приросту результативного показателя: ∆ВПчр + ∆ВПгв = ∆ВПобщ.
четырехфакторная модель выпуска продукции: ВП = ЧР •Д • П • ЧВ
ВПо = ЧРо • До • По • ЧВо ВПусл1 = ЧР1 • До • По • ЧВо ВПусл2 = ЧР1 • Д1 • По • ЧВо ВПусл3 = ЧР1 • Д1 • П1 • ЧВо ВП1 = ЧР1 • Д1 • П1 • ЧВ1
Объем выпуска продукции в целом вырос на 200 млн. руб. (600 — 400), в том числе за счет изменения: а) количества рабочих ∆ВПчр = ВПусл1 - ВП0 б) количества отработанных дней одним рабочим за год ∆ВПд = ВПусл2 - ВПусл1 = 500 - 480 в) средней продолжительности рабочего дня ∆ВПП= ВПусл3 - ВПусл2 г)среднечасовой выработки ∆ВПчв=ВП1 - ВПусл3
Алгоритм расчетов по методу цепной подстановки : В первую очередь нужно учитывать изменение количественных, а затем качественных показателей.
Если же имеется несколько количественных и несколько качественных показателей, то сначала изменяют величину факторов первого уровня подчинения, а потом более низкого.
применяется для расчета влияния факторов на прирост результативного показателя только в мультипликативных моделях Y = x1 • x2 • х3 • • • хп и моделях мультипликативно-аддитивного типа: Y = (а — b) с и Y = а (b — с). 2. Способ абсолютных разниц
При этом величина влияния факторов рассчитывается умножением абсолютного прироста значения исследуемого фактора на базовую (плановую) величину факторов, которые находятся справа от него, и на фактическую величину факторов, расположенных слева от него в модели.
Алгоритм расчета для мультипликативной четырехфакторной модели валового выпуска продукции выглядит следующим образом: ВП = ЧР • Д • П • ЧВ.
∆ВПчр = ∆ЧР • До • По • ЧВ0 ∆ВПД = ЧР1 • ∆Д • П0 • ЧВ0 ∆ВПП = ЧР1 • Д1 • ∆П • ЧВ0 ∆ВПЧВ = ЧР1 • Д1 • П1 • ∆ЧВ
Алгоритм расчета факторов способом абсолютных разниц в моделях мультипликативно-аддитивного вида. Используем факторную модель прибыли от реализации продукции: П = VРП(Ц-С), где П — прибыль от реализации продукции; VРП — объем реализации продукции; Ц — цена единицы продукции; С — себестоимость единицы продукции.
Прирост суммы прибыли за счет изменения: объема реализации продукции ∆Пvрп = ∆VРП (Цо — Со); цены реализации ∆ПЦ = VРП1 • ∆Ц; себестоимости продукции ∆ПС = VРП1 (– ∆С).
применяется для измерения влияния факторов на прирост результативного показателя только в мультипликативных моделях Y = abc. Здесь используются относительные приросты факторных показателей, выраженные в виде коэффициентов или процентов. 3. Способ относительных разниц
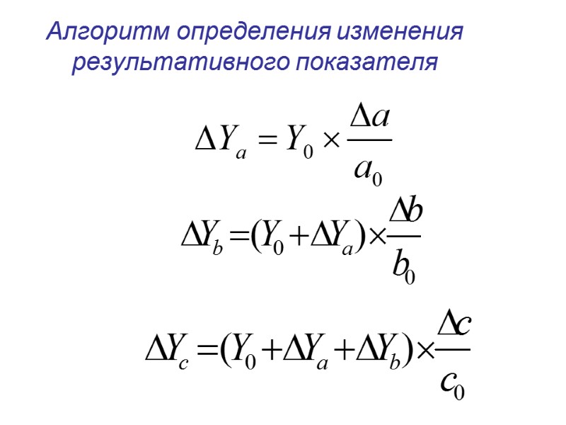
Алгоритм определения изменения результативного показателя
для расчета влияния первого фактора необходимо базовую величину результативного показателя умножить на отношение абсолютного прироста первого фактора к его базисному значению.
Для расчета влияния второго фактора, к базовой величине результативного показателя прибавляют изменение его за счет первого фактора и полученную сумму умножают на относительный прирост второго фактора.
для определения влияния третьего фактора к базовой величине результативного показателя прибавляют его прирост за счет первого и второго факторов и полученную сумму умножают на относительный прирост третьего фактора и т.д.
Закрепим рассмотренную методику на примере, приведенном в табл. 1: На ВП влияли трудовые факторы: ЧР (ср списочная численность рабочих),Д (кол-во отработанных 1 рабочих дней), П (ср. продолжительность рабочего дня), ЧВ (ср. часовая выработка 1 рабочего)
расчет
Способ относительных разниц эффективен когда надо рассчитать влияние значительного числа факторов (более 10). В отличие от предыдущих способов здесь значительно сокращается число вычислений. В этом его главное преимущество.
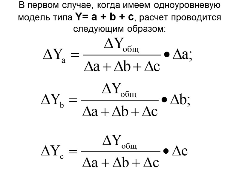
Способ пропорционального деления применяется в случаях, когда мы имеем дело с : аддитивными моделями Y= a + b + с 4. Способ пропорционального деления и долевого участия
и моделями кратно-аддитивного типа:
В первом случае, когда имеем одноуровневую модель типа Y= a + b + с, расчет проводится следующим образом:
В моделях кратно-аддитивного типа сначала способом цепной подстановки определяют насколько изменился результативный показатель за счет числителя и знаменателя, а затем рассчитывают влияние факторов второго порядка способом пропорционального деления.
Пример. Имеются данные: уровень рентабельности повысился на 8% в связи с увеличением суммы прибыли на 1000 тыс. руб. При этом прибыль возросла за счет увеличения объема продаж на 500 тыс. руб., за счет роста цен — на 1700 тыс. руб., а за счет роста себестоимости продукции снизилась на 1200 тыс. руб.
Определим, как изменился уровень рентабельности за счет каждого фактора:
Для решения подобного типа задач используют также способ долевого участия. При этом сначала определяется доля каждого фактора в общей сумме их приростов по формулам:
эти доли затем умножаются на общий прирост результативного показателя
применяется в мультипликативных, кратных и кратно-аддитивных моделях. Дает более точный результат расчета влияния факторов, т.к. дополнительный прирост результативного показателя от взаимодействия факторов присоединяется не к последнему фактору, а делится поровну между ними. Кроме того, результат расчета не зависит от месторасположения факторов в модели. 5. Интегральный метод
Алгоритмы расчетов влияния факторов для разных моделей:
Пример ( табл.1) расчет влияния факторов : ВП = ЧР • ГВ. ∆ВПчр = (+20) • 4 + 1/2 (20 • 1) = + 90 тыс. руб.; ∆ВПгв = (+1) •100+ 1/2 (20 • 1) = + 110 тыс. руб.
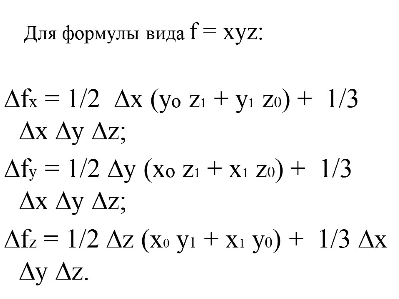
Для формулы вида f = xyz: ∆fx = 1/2 ∆х (yo z1 + y1 z0) + 1/3 ∆х ∆у ∆z; ∆fy = 1/2 ∆y (xo z1 + x1 z0) + 1/3 ∆х ∆y ∆z; ∆fz = 1/2 ∆z (x0 y1 + x1 y0) + 1/3 ∆x ∆y ∆z.
Пример ( табл.1) расчета влияния факторов : ВП = ЧР • Д • ДВ. ∆ВПчр = 1/2 • 20 • (200 • 24 + 208,33 • 20) + 1/3 • 20 • 8,33 • 4 = +89 890; ∆ВПД = 1/2 • 8,33 • (100 • 24 + 120 • 20) + 1/3 • 20 • 8,33 • 4 = +20 222; ∆ВПДВ = 1/2 • 4 (100 • 208,33 + 120 • 200) + 1/3 • 20 • 8,33 • 4 = +89 888; Итого +200 000
Для расчета влияния факторов в кратных и смешанных моделях используются следующие формулы: 1.Вид факторной модели
Например
2.Вид факторной модели
Если в знаменателе больше двух факторов, то процедура продолжается. Таким образом, использование интегрального метода не требует знания всего процесса интегрирования. Достаточно в эти готовые рабочие формулы подставить необходимые числовые данные. Результат расчета также не зависит от месторасположения факторов в модели.
применяется для измерения влияния факторов в мультипликативных моделях. Как и при интегрировании, здесь результат расчета не зависит от месторасположения факторов в модели. По сравнению с интегральным методом логарифмирование обеспечивает большую точность расчетов. 6. Способ логарифмирования
Если при интегрировании дополнительный прирост от взаимодействия факторов распределяется поровну между ними, то с помощью логарифмирования результат совместного действия факторов распределяется пропорционально доле изолированного влияния каждого фактора на уровень результативного показателя. В этом его преимущество, а недостаток — в ограниченности сферы применения.
В отличие от интегрального метода при логарифмировании используются не абсолютные приросты показателей, а индексы их роста (снижения). Представим результативный показатель в виде произведения трех факторов: f = xyz.
Влияние факторов определяется по формулам:
Из формул следует, что общий прирост результативного показателя распределяется по факторам пропорционально отношениям логарифмов факторных индексов к логарифму индекса результативного показателя. И не имеет значения, какой логарифм используется — натуральный или десятичный.
Пример (см. табл. 1) определим прирост выпуска продукции за счет изменения численности рабочих (ЧР), количества отработанных дней одним рабочим за год (Д) и среднедневной выработки (ДВ) по факторной модели: ВП = ЧР • Д • ДВ.
Преимущество способа логарифмирования состоит в относительной простоте вычислений и более высокой точности расчетов. Сферу применения приемов детерминированного факторного анализа в систематизированном виде можно представить в виде следующей матрицы.
Сферу применения приемов детерминированного факторного анализа можно представить в виде табл.
6730-lek_teor_a_spets_spos_poln_var.ppt
- Количество слайдов: 58

