ТОЭ. Теория электромагнитного поля.ppt
- Количество слайдов: 54
Специальность 140211 - Электроснабжение Дисциплина: Теоретические основы электротехники. Часть 3. Теория электромагнитного поля Шифр по учебному плану - ОПД. Ф. 04. 01
1. Общие вопросы теории электромагнитного поля 1. 1. Определение электромагнитного поля Электромагнитным полем (ЭМП) называется вид материи, оказывающий на заряженные частицы силовое воздействие и определяемый во всех точках двумя парами векторных величин, которые характеризуют две его стороны – электрическое и магнитное поля. Электрическое поле – это составляющая ЭМП, которая характеризуется воздействием на электрически заряженную частицу с силой, пропорциональной заряду частицы и не зависящей от ее скорости. Магнитное поле – это составляющая ЭМП, которая характеризуется воздействием на движущуюся частицу с силой, пропорциональной заряду частицы и ее скорости. Из этих определений видно, что разделение ЭМП на электрическую и магнитную составляющие зависит от выбора системы отсчёта механического движения. Данное обстоятельство не мешает выполнять анализ ЭМП с помощью дифференциальных уравнений в частных производных (PDE).
1. 2. Краткая характеристика математического аппарата теории ЭМП Изучаемые в курсе теоретических основ электротехники основные свойства и методы расчета ЭМП предполагают качественное и количественное исследование ЭМП, встречающихся в электротехнических, радиоэлектронных и биомедицинских устройствах. Для этого наиболее пригодны уравнения электродинамики в интегральной и дифференциальной формах. Математический аппарат теории электромагнитного поля (ТЭМП) базируется на теории скалярного поля, векторном и тензорном анализе, а также дифференциальном и интегральном исчислении. 1. 3. Определения векторов напряжённости электрического поля и магнитной индукции Вектором напряженности электрического поля в точке Q называется вектор силы, действующей на электрически заряженную неподвижную частицу, помещенную в точку Q, если эта частица имеет единичный положительный заряд.
В соответствии с этим определением электрическая сила, действующая на точечный заряд q равна: где E – вектор напряжённости электрического поля, который измеряется в В/м. Магнитное поле характеризуется вектором магнитной индукции. Магнитная индукция в некоторой точке наблюдения Q – это векторная величина, модуль которой равен магнитной силе, действующей на заряженную частицу, находящуюся в точке Q, имеющую единичный заряд и движущуюся с единичной скоростью, причём векторы силы, скорости, магнитной индукции, а также заряд частицы удовлетворяют условию Магнитная сила, действующая на криволинейный проводник с током может быть определена по формуле
На прямолинейный проводник, если он находится в однородном поле, действует следующая магнитная сила: Во всех последних формулах B – магнитная индукция, которая измеряется в теслах (Тл). 1 Тл – это такая магнитная индукция, при которой на прямолинейный проводник с током 1 А действует магнитная сила, равная 1 Н, если линии магнитной индукции направлены перпендикулярно проводнику с током, и если длина проводника равна 1 м. 1. 4. Определения векторов электрического смещения и напряжённости магнитного поля в вакууме Кроме напряженности электрического поля и магнитной индукции в теории электромагнитного поля рассматриваются следующие векторные величины: 1) электрическая индукция D (электрическое смещение), которая измеряется в Кл/м 2, 2) напряжённость магнитного поля H, которая измеряется в А/м.
Векторы ЭМП являются функциями пространства и времени: где Q – точка наблюдения, t – момент времени. Если точка наблюдения Q находится в вакууме, то между соответствующими парами векторных величин имеют место следующие соотношения: где 0 – абсолютная диэлектрическая проницаемость вакуума (основная электрическая постоянная), 0 – абсолютная магнитная проницаемость вакуума (основная магнитная постоянная), Соотношения (1. 4. 1) являются определениями векторов электрического смещения и напряжённости магнитного поля для точек наблюдения, находящихся в вакууме.
1. 5. Первичные физические источники ЭМП Источниками ЭМП являются электрические заряды, электрические диполи, движущиеся электрические заряды, электрические токи, магнитные диполи. Понятия электрического заряда и электрического тока даны в курсе физики. Электрические токи бывают трёх типов: 1) токи проводимости; 2) токи смещения; 3) токи переноса. Эти типы кратко поясним в количественном смысле. Ток проводимости – скорость прохождения подвижных зарядов электропроводящего тела через некоторую поверхность. Ток смещения – скорость изменения потока вектора электрического смещения через некоторую поверхность.
Ток переноса характеризуется следующим выражением: где v – вектор скорости переноса тел через поверхность S; n – вектор единичной положительной нормали к поверхности; – объёмная плотность электрического заряда; v – плотность тока переноса. Электрическим диполем называется пара точечных зарядов +q и – q, находящихся на расстоянии l друг от друга.
Точечный электрический диполь характеризуется вектором электрического дипольного момента: Магнитным диполем называется плоский (не обязательно) контур с электрическим током I. Магнитный диполь характеризуется вектором магнитного дипольного момента: где S – вектор площади плоской поверхности, натянутой на контур с током. Вектор S направлен перпендикулярно этой плоской поверхности, причём, если смотреть из конца вектора S , то движение по контуру в направлении, совпадающим с направлением тока, будет происходить против часовой стрелки. Это означает, что направление вектора дипольного магнитного момента связано с направлением тока по правилу правого винта.
1. 6. Электрическая поляризованность вещества. Намагниченность вещества Атомы и молекулы вещества представляют собой электрические и магнитные диполи, поэтому каждую точку вещественного тела в ЭМП можно характеризовать объёмной плотностью электрического и магнитного дипольного момента: P – электрическая поляризованность вещества: M – намагниченность вещества: Электрическая поляризованность вещества – это векторная величина, равная объёмной плотности электрического дипольного момента в некоторой точке вещественного тела. Намагниченность вещества – это векторная величина, равная объёмной плотности магнитного дипольного момента в некоторой точке вещественного тела.
1. 7. Общие определения векторов электрического смещения и напряжённости магнитного поля Электрическое смещение – это векторная величина, которая для любой точки наблюдения вне зависимости от того, находится ли она в вакууме или в веществе, определяется из соотношения: D = 0 E + P (для вакуума или вещества), D = 0 E (только для вакуума). Напряжённость магнитного поля – векторная величина, которая для любой точки наблюдения вне зависимости от того находится ли она в вакууме или в веществе определяется из соотношения: где напряжённость магнитного поля, так же, как и намагниченность вещества, измеряется в А/м.
1. 8. Объёмная плотность заряда. Плотность тока Кроме поляризованности и намагниченности существуют другие объёмно–распределённые источники ЭМП: – объёмная плотность электрического заряда где объёмная плотность электрического заряда измеряется в Кл/м 3; – вектор плотности электрического тока, нормальная составляющая которого равна В более общем случае ток, протекающий через незамкнутую поверхность S, равен потоку вектора плотности тока через эту поверхность: где вектор плотности электрического тока измеряется в А/м 2.
Из соотношений (1. 8. 1), (1. 8. 2) следует, что для определения вектора плотности тока в трёхмерном пространстве нужно три опыта для трёх элементарных поверхностей, проходящих через точку наблюдения, единичные положительные нормали которых направлены вдоль координатных осей. В этих трёх опытах соотношение (1. 8. 1) будет определять координатные компоненты вектора плотности тока в точке наблюдения. 1. 9. Пространственные дифференциальные операторы в ТЭМП Градиентом скалярного поля Ф(Q) = Ф(x, y, z) называется векторное поле, определяемое формулой где V 1 – область, содержащая внутри точку Q; S 1 – замкнутая поверхность, ограничивающая область V 1; Q 1 – точка, принадлежащая поверхности S 1; δ – наибольшее расстояние от точки Q до точек на поверхности S 1 (δ = max |QQ 1|);
Дивергенцией векторного поля F(Q) = F(x, y, z) называется скалярное поле, определяемое формулой Ротором векторного поля F(Q) = F(x, y, z) называется векторное поле, определяемое формулой Оператор набла Это векторный дифференциальный оператор, который в декартовых координатах определяется формулой
Оператор Лапласа в декартовых координатах определяется формулой Дифференциальные операторы второго порядка
Интегральные теоремы 1. 10. Уравнения ЭМП в интегральной форме Закон полного тока: где п – вектор полной плотности электрического тока. Циркуляция вектора напряженности магнитного поля вдоль контура l равна полному электрическому току i, протекающему через поверхность S, натянутую на контур l, если направление тока образуют с направлением обхода контура правовинтовую систему.
Закон электромагнитной индукции: где Ec – напряженность стороннего (т. е. обусловленного причинами неэлектромагнитного характера) электрического поля. Этим векторным полем удобно задавать объёмно- распределённые источники ЭДС в анализируемой системе. ЭДС электромагнитной индукции eи в контуре l равна скорости изменения магнитного потока Ф через поверхность S, натянутую на контур l, причем направление скорости изменения магнитного потока образует с направлением eи левовинтовую систему (знак минус в уравнении записан для правовинтовой системы, которая является стандартной в векторном анализе). Теорема Гаусса в интегральной форме: Поток вектора электрического смещения D через замкнутую поверхность S равен сумме свободных электрических зарядов q в объёме, ограниченном поверхностью S.
Закон непрерывности линий магнитной индукции: Магнитный поток через любую замкнутую поверхность равен нулю. Непосредственное применение уравнений в интегральной форме позволяет производить расчет простейших электромагнитных полей. Для расчета электромагнитных полей более сложной формы применяют уравнения в дифференциальной форме. Эти уравнения называются уравнениями Максвелла. 1. 11. Уравнения ЭМП в дифференциальной форме (уравнения Максвелла) для неподвижных сред Эти уравнения непосредственно следуют из соответствующих уравнений в интегральной форме и из математических определений пространственных дифференциальных операторов. Закон полного тока в дифференциальной форме: где п = + пр + см + пер , п – плотность полного электрического тока, – плотность стороннего электрического тока, пр – плотность тока проводимости, см – плотность тока смещения, пер – плотность тока переноса.
Это означает, что электрический ток является вихревым источником векторного поля напряжённости магнитного поля. В данном учебном курсе излагается теория электромагнитного поля только в неподвижных средах (v = 0), поэтому токи переноса в дальнейшем мы рассматривать не будем. Закон электромагнитной индукции в дифференциальной форме: Это означает, что переменное магнитное поле является вихревым источником для пространственного распределения вектора напряжённости электрического поля. Уравнение непрерывности линий магнитной индукции: Это означает, что поле вектора магнитной индукции не имеет истоков (а также стоков), т. е. в природе не существует магнитных зарядов (магнитных монополей). Теорема Гаусса в дифференциальной форме: Это означает, что истоками векторного поля электрического смещения являются электрические заряды.
Для обеспечения единственности решения задачи анализа ЭМП необходимо дополнить уравнения Максвелла уравнениями материальной связи между векторами E и D, а также B и H. 1. 12. Соотношения между векторами поля и электрофизическими свойствами среды Известно, что Все диэлектрики поляризуются под действием электрического поля. Все магнетики намагничиваются под действием магнитного поля. Статические диэлектрические свойства вещества могут быть полностью описаны функциональной зависимостью вектора поляризованности P от вектора напряженности электрического поля E (P=P(E)). Статические магнитные свойства вещества могут быть полностью описаны функциональной зависимостью вектора намагниченности M от вектора напряжённости магнитного поля H (M=M(H)). В общем случае такие зависимости носят неоднозначный (гистерезисный) характер.
Это означает, что вектор поляризованности или намагниченности в точке Q определяется не только значением вектора E или H в этой точке, но и предысторией изменения вектора E или H в этой точке. Экспериментально исследовать и моделировать эти зависимости чрезвычайно сложно. Поэтому на практике часто предполагают, что векторы P и E, а также M и H коллинеарны, и электрофизические свойства вещества описывают скалярными гистерезисными функциями (|P|=|P|(|E|), |M|=|M|(|H|). Если гистерезисными характеристиками названных функций можно пренебречь, то электрофизические свойства описывают однозначными функциями P=P(E), M=M(H). Из всех электрофизических свойств наиболее полно в справочниках и стандартах представлены магнитные свойства вещества. Характеристики этих свойств бывают представлены таблично или в графической форме в предположении, векторы B, H, M коллинеарны, т. е. характеристики представляются в виде скалярных функций B=B(H) (гистерезисных или однозначных).
Все ферромагнитные материалы обладают нелинейными гистерезисными магнитными свойствами. Существует предельная петля гистерезиса и частные гистерезисные циклы (симметричные и несимметричные). Геометрическое место вершин частных симметричных петель гистерезиса при разной амплитуде изменения напряжённости магнитного поля называют основной кривой намагничивания. Существует также начальная кривая намагничивания. На рис. 1. 12. 1 показана предельная петля гистерезиса и основная кривая намагничивания. В тех случаях, когда гистерезисом можно пренебречь, для расчёта магнитных систем пользуются основной кривой намагничивания. Основная кривая намагничивания симметрична (в большинстве случаев) и нелинейна: при больших значениях напряжённости магнитного поля имеет место насыщение магнитного материала: большому приращению H соответствует малое приращение B. Участок предельной петли гистерезиса во втором квадранте называется основной кривой размагничивания. Эту кривую на практике используют для описания магнитных свойств материалов постоянных магнитов.
Hc – коэрцитивная сила по магнитной индукции; Br – остаточная магнитная индукция; 1 – восходящая ветвь предельной петли гистерезиса; 2 – нисходящая ветвь предельной петли гистерезиса; 3 – основная кривая намагничивания. Рис. 1. 12. 1. Предельная петля гистерезиса и основная кривая намагничивания
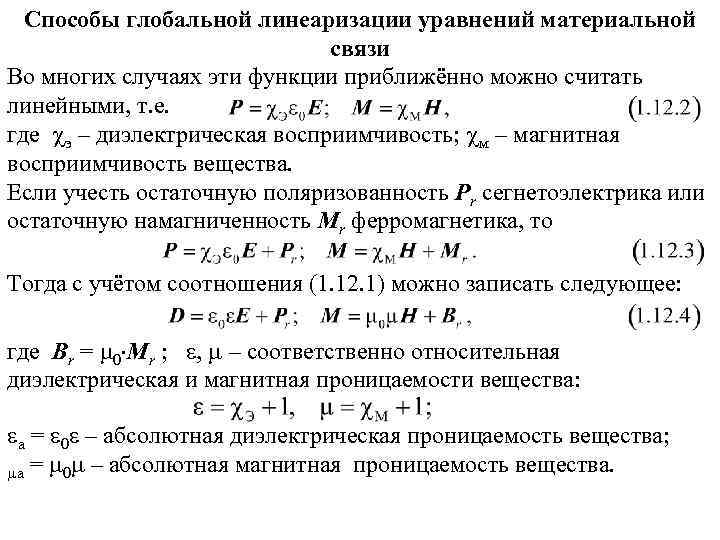
Способы глобальной линеаризации уравнений материальной связи Во многих случаях эти функции приближённо можно считать линейными, т. е. где э – диэлектрическая восприимчивость; м – магнитная восприимчивость вещества. Если учесть остаточную поляризованность Pr сегнетоэлектрика или остаточную намагниченность Mr ферромагнетика, то Тогда с учётом соотношения (1. 12. 1) можно записать следующее: где Br = 0 Mr ; , – соответственно относительная диэлектрическая и магнитная проницаемости вещества: a = 0 – абсолютная диэлектрическая проницаемость вещества; a = 0 – абсолютная магнитная проницаемость вещества.
Соотношения (1. 12. 2), (1. 12. 3), (1. 12. 4) характеризуют диэлектрические и магнитные свойства вещества. Электропроводящие свойства вещества могут быть описаны законом Ома в дифференциальной форме: где – удельная электрическая проводимость вещества, измеряемая в См/м. В более общем случае зависимость между плотностью тока проводимости и вектором напряжённости электрического поля носит нелинейный векторно- гистерезисный характер (такой эффект наблюдается у высокотемпературных сверхпроводников). 1. 13. Энергия электромагнитного поля. Мощность тепловых потерь энергии протекании токов проводимости. Мощность сторонних источников ЭМП Чтобы некоторую точку Q пространства перевести из состояния (E=0, D=0) в состояние (E(Q, t), D(Q, t)), нужно на единицу объёма затратить следующее количество энергии:
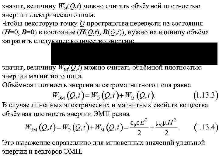
значит, величину WЭ(Q, t) можно считать объёмной плотностью энергии электрического поля. Чтобы некоторую точку Q пространства перевести из состояния (H=0, B=0) в состояние (H(Q, t), B(Q, t)), нужно на единицу объёма затратить следующее количество энергии: значит, величину WМ(Q, t) можно считать объёмной плотностью энергии магнитного поля. Объёмная плотность энергии электромагнитного поля равна В случае линейных электрических и магнитных свойств вещества объёмная плотность энергии ЭМП равна Это выражение справедливо для мгновенных значений удельной энергии и векторов ЭМП.
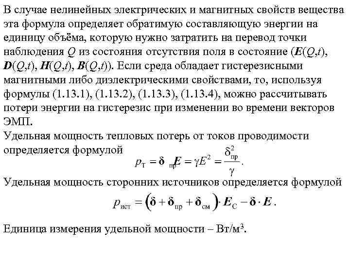
В случае нелинейных электрических и магнитных свойств вещества эта формула определяет обратимую составляющую энергии на единицу объёма, которую нужно затратить на перевод точки наблюдения Q из состояния отсутствия поля в состояние (E(Q, t), D(Q, t), H(Q, t), B(Q, t)). Если среда обладает гистерезисными магнитными либо диэлектрическими свойствами, то, используя формулы (1. 13. 1), (1. 13. 2), (1. 13. 3), (1. 13. 4), можно рассчитывать потери энергии на гистерезис при изменении во времени векторов ЭМП. Удельная мощность тепловых потерь от токов проводимости определяется формулой Удельная мощность сторонних источников определяется формулой Единица измерения удельной мощности – Вт/м 3.
1. 14. Граничные условия для векторов ЭМП на поверхностях раздела сред. Понятие о поверхностном роторе и поверхностной дивергенции векторного поля Пусть некоторая поверхность S разделяет среды 1 и 2 (рис. 1. 14. 1). Рис. 1. 14. 1. След поверхности раздела сред и вектор нормали к ней Рассмотрим некоторую точку на этой поверхности. Вектор единичной нормали к поверхности S в этой точке направлен из среды 1 в среду 2. Тогда поведение векторов H, B, E, D в этой точке, в соответствии с уравнениями Максвелла описываются следующим образом где – поверхностная плотность тока, А/м. Выражение в левой части равенства называется поверхностным ротором векторного поля и обозначается Rot H. Он характеризует скачок тангенциальной составляющей векторного поля.
Данное граничное условие можно записать соотношением Rot H = . Если = 0, то H 1 t – H 2 t = 0. Это означает, что если поверхностный ток на границе раздела сред отсутствует, то тангенциальная составляющая вектора напряжённости магнитного поля непрерывна. Это означает, что поверхностный ротор вектора напряжённости электрического поля равен поверхностному ротору сторонней составляющей вектора напряжённости электрического поля, или скачок тангенциальной составляющей вектора напряжённости электрического поля равен скачку тангенциальной сторонней составляющей вектора напряжённости электрического поля. Если E 2 ct – E 1 ct = 0, то E 2 t – E 1 t = 0. Это означает, что если тангенциальная составляющая сторонней напряжённости электрического поля непрерывна, то тангенциальная составляющая полной напряжённости электрического поля тоже непрерывна.
Выражение в левой части равенства называется поверхностной дивергенцией векторного поля и обозначается Div B. Она характеризует скачок нормальной составляющей векторного поля на поверхности раздела сред. Данное граничное условие можно записать соотношением Div B = 0. Нормальная составляющая вектора магнитной индукции непрерывна на любой поверхности раздела сред. Это означает, что скачок нормальной составляющей вектора электрического смещения равен поверхностной плотности электрического заряда на границе раздела сред. Здесь обозначено: H 1 – вектор напряжённости магнитного поля на поверхности раздела сред в среде № 1; H 2 – то же в среде № 2; H 1 t – тангенциальная (касательная) составляющая вектора напряжённости магнитного поля на поверхности раздела сред в среде № 1; H 2 t – то же в среде № 2; E 1 вектор полной напряжённости электрического поля на поверхности раздела сред в среде № 1;
E 2 – то же в среде № 2; E 1 c – сторонняя составляющая вектора напряжённости электрического поля на поверхности раздела сред в среде № 1; E 2 с – то же в среде № 2; E 1 t – тангенциальная составляющая вектора напряжённости электрического поля на поверхности раздела сред в среде № 1; E 2 t – то же в среде № 2; E 1 сt – тангенциальная сторонняя составляющая вектора напряжённости электрического поля на поверхности раздела сред в среде № 1; E 2 t – то же в среде № 2; B 1 – вектор магнитной индукции на поверхности раздела сред в среде № 1; B 2 – то же в среде № 2; B 1 n – нормальная составляющая вектора магнитной индукции на поверхности раздела сред в среде № 1; B 2 n – то же в среде № 2; D 1 – вектор электрического смещения на поверхности раздела сред в среде № 1; D 2 – то же в среде № 2; D 1 n – нормальная составляющая вектора электрического смещения на поверхности раздела сред в среде № 1; D 2 n – то же в среде № 2; σ – поверхностная плотность электрического заряда на границе раздела сред, измеряемая в Кл/м 2.
1. 15. Закон сохранения заряда в дифференциальной и интегральной форме Запишем закон полного тока в дифференциальной форме Из него следует, что Это означает, что div п = 0, т. е. вектор плотности полного тока не имеет истоков, т. е. линии полного тока всегда замкнуты. Перенесём дивергенцию плотности тока смещения в правую часть. Это и есть закон сохранения заряда в дифференциальной форме. Применим этот закон к некоторому объёму.
Подставляя, получим где J(t) – сторонний ток (ток источника), протекающий через поверхность, ограничивающую объём; iпр(t) – ток проводимости, протекающий через эту поверхность (положительное направление этих токов – наружу); q(t) – полный электрический заряд в объёме V. Это равенство выражает закон сохранения заряда в интегральной форме. 1. 16. Граничные условия для компонентов плотности тока на поверхностях раздела сред
Это означает, что нормальная составляющая полной плотности тока всегда непрерывна. Если отсутствуют сторонние источники тока, то т. е. скачок нормальной составляющей плотности тока проводимости на поверхности раздела сред равен скорости изменения поверхностной плотности электрического заряда с противоположным знаком. 1. 17. Теорема Умова-Пойнтинга Объёмная плотность мощности, потребляемой точкой наблюдения в ЭМП, равна Электромагнитная мощность, потребляемая внутри объёма V (поглощаемая объёмом V) равна
Эта мощность поступает в объем V через замкнутую поверхность S из окружающего пространства, значит электромагнитная мощность, излучаемая объёмом V в окружающее пространство, равна В соответствии с тождеством (1. 17. 1) Это и есть уравнение баланса мощностей для объема V. В общем случае в соответствии с равенством (1. 20. 3) электромагнитная мощность, генерируемая источниками внутри объёма V, идёт на тепловые потери, на накопление энергии ЭМП и на излучение в окружающее пространство через замкнутую поверхность, ограничивающую этот объём:
Подынтегральное выражение в интеграле (1. 17. 2) называется вектором Пойнтинга: где П измеряется в Вт/м 2. Этот вектор равен плотности потока электромагнитной мощности в некоторой точке наблюдения. Равенство (1. 20. 3) – есть математическое выражение теоремы Умова -Пойнтинга. Ещё одна формулировка этой теоремы: электромагнитная мощность, излучаемая областью V в окружающее пространство равна потоку вектора Пойнтинга через замкнутую поверхность S, ограничивающую область V. 2. Электростатическое поле 2. 1. Определение электростатического поля Электростатическим называют постоянное поле неподвижных электрических зарядов. Источниками электростатического поля являются свободные электрические заряды и электрические диполи. В электростатическом поле отсутствует сторонняя составляющая напряженности электрического поля Ec.
2. 2. Законы электростатического поля в интегральной и дифференциальной форме. Линеаризованное уравнение материальной связи Уравнения электростатики в интегральной форме имеют вид: Уравнения электростатики в дифференциальной форме: В случае линейных изотропных диэлектрических свойств среды уравнение материальной связи между векторами E и D имеет вид: 2. 3. Граничные условия для векторов электростатического поля на поверхностях раздела диэлектриков и на поверхностях проводников На поверхности раздела сред, где a или Pr изменяются скачком, справедливы следующие соотношения:
Тангенциальная составляющая вектора напряженности электрического поля непрерывна на любой поверхности раздела сред. Скачок нормальной составляющей вектора электрического смещения равен поверхностной плотности электрических зарядов. На поверхности проводящего тела со стороны диэлектрика Тангенциальная составляющая вектора напряженности электрического поля равна нулю. Нормальная составляющая вектора электрического смещения равна поверхностной плотности электрического заряда. Внутри проводника напряжённость электрического поля и электрическое смещение равны нулю. В противном случае там бы протекал электрический ток, и поле не было бы электростатическим. 2. 4. Понятие о скалярном электрическом потенциале Поле вектора E является безвихревым, поэтому его можно представить в виде градиента некоторого скалярного поля где – скалярный электрический потенциал. Единица измерения – вольты (В).
Знак минус в (2. 4. 1) показывает, что вектор напряжённости электрического поля направлен в сторону уменьшения скалярного электрического потенциала. Скалярный электрический потенциал высокий (и чаще всего положительный) вблизи положительных зарядов и низкий (и чаще всего отрицательный) вблизи отрицательных зарядов. Линии напряжённости электрического поля начинаются на положительных зарядах и заканчиваются на отрицательных зарядах. 2. 5. Уравнение электростатики относительно скалярного электрического потенциала Подставив соотношение (2. 4. 1) в (2. 2. 2), а затем (2. 2. 2) в (2. 2. 1), получим Уравнение (2. 5. 1) является уравнением электростатики относительно скалярного электрического потенциала. Это уравнение является основой для постановки краевой задачи анализа электростатического поля.
2. 6. Коэффициентная и генеральная формы уравнения электростатики в системе Comsol Multiphysics Уравнение электростатики является частным случаем типовой формы PDE в системе COMSOL Multiphysics. В этом программном продукте предусмотрены три обобщённых типовых формы представления задач, основанных на PDE: Коэффициентная, Генеральная, и Weak. Коэффициентная форма уравнения электростатики в COMSOL Multiphysics имеет вид Генеральная форма уравнения электростатики: причём в обеих формах под знаком дивергенции стоит векторное поле электрического смещения. В обобщённых типовых формах PDE векторное выражение, стоящее под знаком дивергенции, называется «функцией потока» . В задачах электростатики роль «функции потока» выполняет электрическое смещение. В графическом интерфейсе COMSOL Multiphysics в генеральной форме есть средство ввода и редактирования выражений, связывающих координатные компоненты вектора электрического смещения со скалярным электрическим потенциалом и его пространственными производными (диалоговое окно Subdomain Settings). Эти выражения выполняют роль математического описания диэлектрических свойств вещества. В коэффициентной форме в диалоговом окне Subdomain Settings можно вводить и редактировать значения либо выражения для абсолютной диэлектрической проницаемости и компонентов вектора остаточной поляризованности вещества. В обеих формах предусмотрена также запись определяющих выражений для правой части PDE.
Для моделирования процессов в различных областях физики в системе COMSOL Multiphysics предусмотрена разветвлённая система прикладных режимов. Главным из них является COMSOL Multiphysics/ PDE Modes. Эта группа режимов является универсальной для всех областей физики. Существуют также специализированные «физические» прикладные режимы, представляющие собой интерфейсные шаблоны, накладываемые на обобщённые формы PDE и граничных условий. Для электростатики это COMSOL Multiphysics/ Electromagnetics/ Electrostatics и Electromagnetics Module/ Statics/ Electrostatics. В этих записях символ / разделяет уровни подчинённости групп прикладных режимов. COMSOL Multiphysics – прикладные режимы ядра этого программного продукта, которое представляет собой основную его лицензируемую единицу. Electromagnetics Module – прикладные режимы модуля расширения COMSOL Multiphysics, предназначенные для моделирования электромагнитных процессов в технических и физических объектах. Совокупность PDE и граничных условий составляет краевую задачу. 2. 7. Скалярная краевая задача электростатики. Типы граничных условий (ГУ) на границе расчётной области Для обеспечения единственности решения уравнения (1. 6. 1) необходимо дополнить его граничными условиями (ГУ) для искомого потенциала или для нормальной составляющей вектора электрического смещения на поверхности, ограничивающей расчетную область, т. е.
= поверхностное распределение – на части граничной поверхности Г 1, Dn = поверхностное распределение – на части граничной поверхности Г 2, Г = Г 1 + Г 2 – замкнутая граничная поверхность. Первое граничное условие называется граничным условием первого рода (в COMSOL Multiphysics его называют граничным условием Дирихле). Второе граничное условие называется граничным условием второго рода (в COMSOL Multiphysics его называют граничным условием Неймана). Если задавать только граничные условия Неймана, то единственность решения будет обеспечена только с точностью до постоянной (однородной) составляющей скалярного поля . В этом случае для обеспечения единственности решения достаточно задать значение скалярного электрического потенциала в одной точке расчётной области. В случае однородного распределения диэлектрической проницаемости и вектора остаточной поляризованности среды уравнение (1. 6. 1) может быть записано в виде Если в расчетной области свободные заряды отсутствуют, то (2. 7. 1) называется уравнением Пуассона, (2. 7. 2) называется уравнением Лапласа.
Для уравнений (2. 7. 1) и (2. 7. 2) граничное условие Неймана может задаваться в виде распределения нормальной производной скалярного электрического потенциала на части граничной поверхности Г 2. В COMSOL Multiphysics для ввода и редактирования ГУ предусмотрена команда меню Physics/ Boundary Settings и диалоговое окно Boundary Settings. В коэффициентной и генеральной формах это окно имеет разный вид, но позволяют вводить и редактировать значения или выражения для всех параметров ГУ Дирихле и Неймана. 2. 8. Энергия системы заряженных проводников Энергия электростатического поля системы заряженных проводников равна т. к. с ростом радиуса замкнутой поверхности произведение D убывает быстрее, чем растёт площадь поверхности. Если суммарный заряд системы проводников не равен нулю, то в поверхностном интеграле – бесконечно малая величина 1 -го порядка, а
D – бесконечно малая величина второго порядка, произведение D – бесконечно малая величина третьего порядка. Если суммарный заряд системы проводников равен нулю, то в поверхностном интеграле – бесконечно малая величина второго порядка, а D – бесконечно малая величина третьего порядка, произведение D – бесконечно малая величина пятого порядка. Площадь поверхности – бесконечно большая величина второго порядка. Значит в первом случае весь поверхностный интеграл – бесконечно малая величина первого порядка, а во втором случае он является бесконечно малой величиной третьего порядка, т. е. поверхностный интеграл равен нулю. где i – потенциал i-го – проводника, qi – заряд i-го – проводника. Формула (2. 8. 1) справедлива, если ( ) = 0. В противном случае формула (2. 8. 1) справедлива, если (сумма зарядов всех тел системы равна нулю).
2. 9. Фундаментальное решение скалярного уравнения электростатики. Закон Кулона как следствие этого решения Фундаментальным решением этих уравнений является частное решение, соответствующее распределению скалярного электрического потенциала в бесконечной линейной однородной среде вокруг точечного электрического заряда при открытых граничных условиях ( ) = 0: где R – расстояние между точечным зарядом и точкой наблюдения. Известно, что E = -grad( ) , поэтому где ER – радиальная составляющая напряжённости электрического поля в сферической системе координат, связанной с точечным зарядом q. Если в точку наблюдения Q, находящуюся на расстоянии R от заряда q, поместить точечный заряд q 1, то действующая на него сила будет равна
Значит, закон Кулона является следствием фундаментального решения уравнения электростатики относительно скалярного электрического потенциала. Если в расчётной области известно распределение объёмных и поверхностных зарядов, а также вектора электрической поляризованности вещества, то распределение скалярного электрического потенциала может быть определено по формуле Как правило, при анализе сложных электростатических полей распределение зарядов и поляризованности вещества неизвестно, поэтому прямое применение формулы (2. 11. 1) невозможно. В этом случае формула (2. 11. 1) используется в качестве основы для построения интегральных методов анализа электростатических полей. 2. 10. Поле электрического диполя На рис. 2. 10. 1 изображён электрический диполь с электрическим дипольным моментом Pэ. Известно, что Pэ = qh.
Если источником электростатического поля является точечный диполь, то h << R 1, h << R 2, В результате получим Зная распределение скалярного электрического потенциала, можно определить распределение вектора напряжённости электрического поля
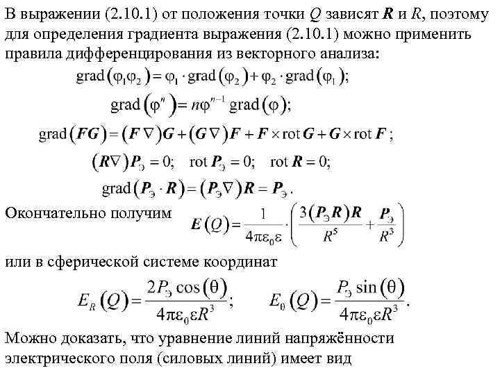
В выражении (2. 10. 1) от положения точки Q зависят R и R, поэтому для определения градиента выражения (2. 10. 1) можно применить правила дифференцирования из векторного анализа: Окончательно получим или в сферической системе координат Можно доказать, что уравнение линий напряжённости электрического поля (силовых линий) имеет вид
где А – параметр семейства линий. Уравнение эквипотенциальных линий имеет вид где В – параметр семейства линий потенциала. Чтобы провести через некоторую точку линию напряженности или равнопотенциальную кривую следует подставить в (2. 10. 2) или (2. 10. 3) координаты этой точки и вычислить значение параметра А или В, соответствующее искомой кривой. Затем, задаваясь различными значениями , находят значение R искомых точек линии. Если построить несколько произвольных равнопотенциальных поверхностей и рассечь их различными меридианными плоскостями, то в каждой такой плоскости получится одна и та же картина линий равного потенциала. Такое поле называют плоскомеридианным. В современной литературе такие поля называют «осесимметричными» .
2. 11. Поле бесконечно длинной заряженной оси Пусть имеется бесконечно длинная заряженная ось, имеющая заряд на единицу длины (рис. 2. 11. 1). Охватим эту ось цилиндрической поверхностью S, ось которой совпадает с заряженной осью. На этой поверхности вектор электрического смещения имеет только нормальную составляющую Dn, причем Dn = const. В соответствии с теоремой Гаусса в интегральной форме запишем
Во многих практических случаях электрическое поле можно представить в виде линейной комбинации полей нескольких заряженных осей или нескольких пар разноименно заряженных осей. Поэтому целесообразно рассмотреть поле одной такой пары. 2. 12. Поле системы двух параллельных разноимённо заряженных осей Пусть в однородном диэлектрике находятся две параллельные бесконечно длинные оси, равномерно и разноименно заряженные с линейной плотностью заряда + и - (рис. 2. 1). Изобразим на рисунке следы этих осей в плоскости поперечного сечения
Если принять (x=0)=0, т. е. на оси симметрии, то А =0. Теперь определим уравнение эквипотенциальных поверхностей. На этих поверхностях r 2/r 1=k = const. Здесь k – параметр семейства эквипотенциальных линий в плоскости рисунка. Выразим r 2 и r 1 в декартовых координатах и выведем уравнение эквипотенциали в канонической форме относительно координат х и у:
r 2 = ((x + a) 2 + y 2)0, 5; r 1 = ((x – a) 2 + y 2)0, 5; (x + a)2 + y 2 = k 2 (x – a)2 + k 2 y 2; (x + a)2 – k 2 (x – a)2 + y 2(1 – k 2)= 0; x 2(1 – k 2) + 2 ax(1 + k 2) + a 2(1 – k 2) + y 2(1 – k 2) = 0; x 2 + 2 ax(1 + k 2)/(1 – k 2) + y 2 + a 2 = 0; (x + a(1 + k 2)/(1 – k 2))2 + y 2 = (a(1 + k 2)/(1 – k 2))2 – a 2 = (2 ak/(1 – k 2))2; Здесь получено уравнение окружности в канонической форме: (x – s)2 + y 2 = R 2, (2. 1) где s = a(k 2+1)/(k 2– 1) – координата центра окружности. R = a|2 k/(1 – k 2)| – радиус окружности. Мы получили выражения для координаты центра и для радиуса эквипотенциальной линии по задаваемому параметру k, где В соответствии с уравнением (2. 1) линии равного потенциала представляют собой окружности, а поверхности равного потенциала – круговые цилиндры, геометрические оси которых смещены относительно электрических осей. Одна из этих поверхностей вырождается в плоскость с нулевым значением потенциала (при k = 1:
Линии напряжённости представляют собой дуги окружности, начинающиеся на оси с положительным зарядом и кончающиеся на оси с отрицательным зарядом. Если семейство равнопотенциальных поверхностей рассечь параллельными плоскостями, перпендикулярными заряженным осям, то в каждой плоскости получится одна и та же картина линий. Поля, обладающие таким свойством, называются плоскопараллельными (иначе их называют двумерными полями). Установив картину поля и использовав следствие теоремы о единственности, можно считать решёнными столько новых задач, сколько имеется различных по взаимному расположению пар равнопотенциальных поверхностей, которые можно рассматривать как поверхности проводников. Рассмотрим важнейшие частные случаи таких задач. 2. 13. Поле и ёмкость параллельных цилиндров с несовпадающими осями, находящихся один внутри другого На рис. 2. 13. 1 схематично изображено поперечное сечение такой системы проводников.
ТОЭ. Теория электромагнитного поля.ppt