СОВМЕСТИМОСТЬ И КОРРОЗИЯ




































































































СОВМЕСТИМОСТЬ И КОРРОЗИЯ
РАЗДЕЛ 1 ТЕМА 1. Физико-химические основы совместимости материалов и процессы коррозии Совместимость материалов Существенное влияние – примеси (H, O, N, C и т. д. ) Природа взаимодействия химическая Электрохимическая Физико химическая физическая
Коррозия. Основные понятия и определения Коррозия – самопроизвольное поверхностное разрушение металлических материалов вследствие химического или физико химического взаимодействия их с компонентами окружающей среды Эволюция термодинамической системы Процесс коррозии (Me + газ или Ме + жидкость) Коррозионный эффект – изменение в любой части коррозионной системы, вызванное воздействием компонентов системы Устойчивое окисленное Me + Окислительный компонент состояние (не устойчивое состояние) (О 2, СО, SO 2, Cl и др. ) (оксиды, гидроксиды, соли и др. ) Видимые продукты атмосферной коррозии сплавов железа, состоящие в основном из гидратированных оксидов, называют ржавчиной, а продукты газовой коррозии – окалиной.
Цветные металлы корродируют Неметаллические материалы (пластмассы) набухают или трескаются Дерево – расслаивается или гниет Бетон крошится кция ли дестру ст арение, и Коррозионные потери количество металла, превращенного в продукты коррозии за определенное время. Скорость коррозии - коррозионные потери массы металла с единицы поверхности или толщина прокорродировавшего слоя металла в единицу времени. Коррозионная эрозия (коррозионный износ) результат химического взаимодействие металла и среды , вызванный физическим разрушением в результате механического повреждения от истирания или ударов частиц среды (например, теплоносителя). Коррозионное разрушение эффект повреждений, связанный с потерями механической прочности металла
Оценка коррозионной стойкости при равномерной коррозии (по ГОСТ 13819 -68) Группа стойкости Скорость коррозии Балл металла, мм/год Совершенно стойкие < 0, 001 1 Весьма стойкие 0, 001 – 0, 005 2 0, 005 – 0, 01 3 Стойкие 0, 01 – 0, 05 4 0, 05 – 0, 1 5 Пониженно стойкие 0, 1 – 0, 5 6 0, 5 – 1, 0 7 Малостойкие 1, 0 – 5, 0 8 5, 0 – 10, 0 9 Нестойкие > 10, 0 10 Коррозионная стойкость способность металла сопротивляться коррозионному воздействию среды. Коррозионную стойкость определяют количественно скоростью коррозии в данных условиях, качественно – группой или баллом стойкости по принятой шкале Коррозионная стойкость Природа, состав, структура Состав среды, термодинамические, материала гидродинамические условия и др.
Коррозионные проблемы Прямые потери Косвенные потери * стоимость капитального и текущего экономические затраты: ремонта преждевременно вышедших * отказ в работе и простой из строя из за коррозии машин, металлического оборудования в оборудования и коммуникаций или их следствии: полной замены, а также загрязнения его продуктами коррозии; дополнительные и эксплуатационные потери продуктов (масла, газа, воды и расходы на их защиту от коррозии. др. ) через прокорродировавшую * безвозвратные потери металла в систему; виде продуктов коррозии и потери от загрязнения чистого продукта истирания, которые достигают 10 % продуктами коррозии; от начальной массы металла. проектирования оборудования с учетом допусков на коррозию; * невосполнимые потери при авариях. Фундаментальные исследования и противокоррозионные мероприятия на стадии проектирования
Роль термодинамики и химической кинетики при исследовании процессов коррозии Термодинамическая неустойчивость чистых металлов Свойства металла Внешние условия Характер коррозионной среды Энергия Гиббса продуктов реакции ∆G = G 2 – G 1 Энергия Гиббса исходных веществ Степень термодинамической неустойчивости G 1 > G 2 или ∆G < 0 Самопроизвольно протекающий процесс ∆G° (T = 298 К, p = 1 атм. ) < 0 Процесс окисления на воздухе большинства металлов (взаимодействие с кислородом с образованием оксида) ∆G > 0 Восстановление металла из оксида ∆G = 0 Равновесие Элементарная стадий Коррозионный процесс (граница Т-Г или Т-Ж): Транспортировка реагирующих веществ к поверхности последовательно раздела фаз; параллельно Химическое взаимодействие; сопряжено Отвод продуктов реакции из реакционной зоны. ВЫЯВИТЬ И ВЛИЯТЬ НА ЛИМИТИРУЮЩЮЮ СТАДИЮ Состоят из элементарных стадий
Классификация коррозионных процессов Механизм реакции Вид коррозионных взаимодействия разрушений на материала со средой поверхности и в объеме металла Характер дополнительных Вид и природа воздействий одновременно коррозионной среды с действием коррозионной среды
Механизм реакции взаимодействия материала со средой Химическая коррозия – взаимодействие металла с окислительным компонентом коррозионной среды, при котором окисление металла и восстановление окислительного компонента среды происходит в одном акте. 4 Fe + 3 O 2 = 2 Fe 2 O 3 химическая связь окислитель продукт коррозии электрический ток - НЕТ Электрохимическая коррозия разрушение металла под воздействием возникающих в коррозионной электролитической проводящей среде гальванических элементов. Ионизация металла и восстановление окислительного компонента среды протекают не в одном акте и зависят от потенциала металла. Окислительный компонент при этом не входит в состав продукта коррозии. Fe + 2 H 2 O = Fe(OH)2 + 2 H+ + 2ē электрический ток - ДА Биологическая коррозия – разрушение под влиянием жизнедеятельности микроорганизмов (по химическому, электрохимическому или смешанному механизму).
Вид и природа коррозионной среды Газовая коррозия – химическое взаимодействие металлов с активными компонентами газовой среды (сернистый газ, сероводород, кислород, галоиды, водяной пар и др. ) при повышенной температуре. Атмосферная коррозия – разрушение в результате электрохимических процессов, происходящих в тонкой пленке влаги, осаждающейся на металле из атмосферного воздуха. Коррозия в жидкостях – разрушение материала: в неводных средах (жидкие металлы, расплавы солей); в неэлектролитах (органические растворители, жидкое топливо и т. д. ); в электролитах (растворы солей, кислот, щелочей, морская и речная вода). Подземная коррозия – разрушение металлов в почвах и грунтах. Коррозия блуждающим током – электрохимическая коррозия металла под воздействием блуждающего тока (из за плохого заземления электрооборудования, что приводит к утечкам тока через металлические конструкции и вызывает тем самым коррозию). Биологическая – разрушение под влиянием микроорганизмов. Радиационная – разрушение под действием радиоактивного излучения
Вид коррозионных разрушений на поверхности и в объеме металла Общая Местная Избирательная (сплошная) (локальная) пятнами равномерная Компонентно-избирательная: HNO 3 Cu Р-р H 2 SO 4 Cu-Zn Cu-↓Zn язвами Р-р щелочи Al воздух сталь Структурно-избирательная: точечное сквозное Р-р HNO 3 сталь ↓феррит межкристаллитное неравномерная Морская Углеродистая Щелевая вода сталь ножевидное Контактная подповерхностное
Межкристаллитная коррозия (МКК) Х 18 Н 10 Межкристаллитная коррозия на сварном шве: 1 – выделения карбида хрома; 2 – зона, обеднённая хромом (анод); 3 – зерно аустенитной хромоникелевой стали (катод) ↓ механические характеристики НАИБОЛЕЕ ОПАСНА!
Характер дополнительных воздействий одновременно с действием коррозионной среды -знакопеременные нагрузки; - остаточная деформация; - термические напряжения; Коррозия под напряжением (коррозионное растрескивание) трещина межкристаллитная ? транскристаллитная величина остаточных внутренних или приложенных извне напряжений, характер агрессивной среды, структура материала, длительность воздействия, температуры степень пластической деформации, поведение защитных пленок на материале. Коррозионная усталость – циклическая нагрузка + коррозионное воздействие ↓ предел выносливости Коррозия при трении (эррозионная коррозия) – разрушение под действием коррозионной среды и сил трения. Фреттинг-коррозия – разрушение под действием колебательных перемещений соприкасающихся металлических поверхностей. Кавитационная коррозия – разрушение поверхности металла или сплава одновременным коррозионным и ударным воздействием агрессивной среды в результате образования и схлопывания пузырьков газа на динамической поверхности раздела металл– жидкость.
РАЗДЕЛ 2 ТЕМА 1. ХИМИЧЕСКАЯ КОРРОЗИЯ МЕТАЛЛОВ Химическая газовая коррозия Химическая коррозия – взаимодействие металлической поверхности с окислительным компонентом коррозионной среды по механизмам химических гетерогенных реакций. cухие газы (воздух, продукты сгорания топлива); жидкие неэлектролиты (нефть, бензин, органические жидкости). обмен электронами zē Me → Me. Z+ + zē O 2 + zē → (z/2)Oz/2 Me + O 2 → Me. Oz/2 Газовая коррозия! Металлургическое Эксплуатация Химическое металлоконструкций производство производство
Химическая газовая коррозия Условие газовой коррозии (отсутствие на поверхности Me пленки воды): - реагирующие газы содержат минимальное количество влаги (не более сотых долей процента); Осушка газов H 2 SO 4 Cl ↓ до 0. 003 -0. 04% влаги - контакт металла и газов осуществляется при высоких температурах, превышающих «точку росы» , когда конденсации влаги на поверхности металла не происходит; Область существования высокотемпературной газовой коррозии определяется (T 1, T 2) T 1 ~ f(Pпарц. Н 2 O) точка росы (температура конденсации пара на поверхности Me) T – определяется свойством « ЖАРОСТОЙКОСТЬ » – способность сопротивляться 2 коррозионному воздействию газов при высоких температурах. - металл находится в среде неполярных органических соединений.
Термодинамика химической газовой коррозии природа промышленность направление протекание оксиды, соли процесса Чистые Ме ∆GТ знак «–» или «+» Термодинамическая неустойчивость – причина химической коррозии m. Me(т) + (m∙z/4)O 2(г) = Mem. Om∙z/2(т) , при p, T = const Уравнение изотермы ∆GT = RT· 2, 303·lg(1/p. O 2 mz/4) – RT · 2, 303·lg(1/p. O 2 mz/4)равн = RT· 2, 303·lg(1/p. O 2 mz/4) – – RT· 2, 303·lg. Kр = RT· 2, 303·lg(1/p. O 2 mz/4) + ∆GТ 0 , где : р. О 2 – парциальное давление кислорода, соответствующее исходному состоянию системы, атм; (р О 2 ) равн – парциальное давление кислорода, соответствующее равновесному состоянию системы (давление диссоциации оксида), атм; m – число атомов металла в молекуле оксида; z – валентность металла; Kр – константа химического равновесия; ∆GТ 0 = – RT 2, 303 lg. Kр – изменение стандартного изобарно изотермического потенциала (∆ Gт при р. О 2 = 1 атм), Дж/моль.
Термодинамика химической газовой коррозии Термодинамическая возможность протекания реакции: m. Me(т) + (m∙z/4)O 2(г) = Mem. Om∙z/2(т) , при p, T = const характеризуется давлением диссоциации. Давлением диссоциации давление кислорода, соответствующее при данной температуре равновесию с оксидом и металлом: р. О 2 = (р. О 2)равн. Образование оксида ∆GТ < 0 и => р. О 2>(р. О 2)равн. Диссоциация оксида ∆GТ > 0 и => р. О 2<(р. О 2)равн. lg(р. О 2)равн = 4 /(2, 303·RT·m·z) Fe 2 O 3 Fe 3 O 4 Fe. O Fe диссоциация оксидов В воздушной атмосфере р. О 2 0, 2 атм ↑T ↑ (р. О 2)равн. ↑ Vок
Термодинамика химической газовой коррозии Au (T = 300 К, воздух ) р. О 2 << (р. О 2)равн. не окисляется! Ag (T = 300 К, воздух ) р. О 2(0, 2 атм) > (р. О 2)равн. (8, 4∙ 10– 5 атм) 4 Ag + O 2 = 2 Ag 2 O окисляется! Ag (T = 400 К, воздух ) р. О 2 < (р. О 2)равн. (4, 9∙ 10– 1 атм) не окисляется! Ag (T = 500 К, воздух ) р. О 2 < (р. О 2)равн. (249 атм) не окисляется! Fe (T = 600 К, воздух ) р. О 2 > (р. О 2)равн. (5, 1∙ 10– 42 атм) Fe (T = 2000 К, воздух ) р. О 2 > (р. О 2)равн. (1, 6∙ 10– 7 атм) 2 Fe + O 2 = 2 Fe. O окисляется!
Термодинамика химической газовой коррозии Реакционная способность (химическое сродство) величина изменения стандартного потенциала Гиббса химической реакции, отнесенная к 1 г экв. металла, т. е. ∆GТ 0 /mz (где m – число атомов металла в молекуле оксида, z – валентность металла). ∆GТ 0 = – RT 2, 303 lg. Kр или ∆GТ 0 = RT ·m∙z· 2, 303·lg(p. O 2)равн /4 Изменение свободной энергии (∆ G ) для реакций окисления металлов при стандартных условиях (25 С; 0, 1 МПа) Реакция ∆G обр, к. Дж/г- экв. К = К+ + e– – 360, 9 Co = Co 2+ + 2 e– – 105, 5 Ca = Ca 2+ + 2 e– – 356, 3 Ni = Ni 2+ + 2 e– – 102, 6 Na = Na+ + e– – 340, 3 Sn = Sn 2+ + 2 e– – 91, 8 Mg = Mg 2+ + 2 e– – 307, 3 Pb = Pb 2+ + 2 e– – 90, 9 Al = Al 3+ + 3 e– – 239, 5 Cu = Cu 2+ + 2 e– – 46, 14 Mn = Mn 2+ + 2 e– – 192, 2 Ag = Ag+ + e– – 8, 51 Zn = Zn 2+ + 2 e– – 153, 6 Pd = Pd 2+ + 2 e– +16, 54 Cr = Cr 3+ + 3 e– – 150, 3 Ir = Ir 3+ + 3 e– +17, 84 Fe = Fe 2+ + 2 e– – 127, 3 Pt = Pt 2+ + 2 e– +36, 0 Cd = Cd 2+ + 2 e– – 117, 2 Au = Au 3 + 3 e– +65, 73
Пленки на металлах как продукты химической газовой коррозии O 2 Cl I Me + CO 2 SO 2 = Пленки соединений (защитные и незащитные) и др. Последовательность стадий окисления: üадсорбция молекулярного кислорода на чистой поверхности металла; üдиссоциация молекул кислорода на атомы и их хемосорбция; üвозникновение зародышей оксидов на локальных участках поверхности; üформирование и рост пленки оксида.
Адсорбция молекулярного кислорода на чистой поверхности металла + Диссоциация молекул кислорода на атомы и их хемосорбция (P O ) 2 O 2, O 2–, O я ~f адсорбат ци о) адсо рб со тим (нео рбция ад ра брат (об имо ) (Ag, Hg, Pt, Au) (Al, Cu, Fe и др. ) адсорбент адсорбент Места с высоким адсорбционным потенциалом: поверхностные дефекты Физическая результат действия электростатических сил (при низких Т) Адсорбция Химическая результат химического взаимодействия адсорбированных (хемосорбция) атомов с атомами поверхностного слоя металла
↑ (СО 2)пов. ↓ Епов. ↓S ↓ ∆H Экзотермический процесс (∆H = ∆G + T·∆S) физическая адсорбция (низкие T): - t (физ. адсорб. ) → 0; - формирование монослоя или слоев более высокого порядка; - теплота физической адсорбции (прочность связи) – 8– 25 к. Дж/моль; химическая адсорбция, хемосорбция (высокие T): - переход ē от металла к окислителю → ионизация частиц и образование ионной или ковалентной связи; - теплота химической адсорбции – 80 (Ag) – 800 (W) к. Дж/моль; - формирование хемосорбированного монослоя адсорбата; силы Ван-дер-Ваальса
Возникновение зародышей оксидов на локальных участках поверхности + Формирование и рост пленки оксида захват ē молекулой O 2 с образованием O 2– и Me+ химическая связь перераспределение заряда и масс на поверхности металла; формирование смешенного слоя; адсорбция новых молекул и перераспределение заряда и масс: катионы (Me+) – наружу, атомы кислорода – вглубь с образованием анионов O –; r(Me) > r(Me+), r(A) < r(А–) внешний слой заряжен отрицательно; и т. д. пограничный с металлом слой заряжен положительно; 1 – молекулы О 2; 2 – хемосорбированные атомы кислорода; 3 – поверхностные атомы металла.
Формирование оксидной пленки идет через образование зародышей! Благоприятные места для образования зародышей – поверхностные деффекты! а – первичная мелкокристаллическая пленка оксида; б – появление эпитаксических зародышей; в – рост зародышей вдоль поверхности металла; г – сплошная компактная плёнка оксида образование поверхностного уменьшение в нем числа дефектных мест замедление диффузии Схематическое изображение роста оксидной плёнки на поликристалле торможение скорости коррозии
Состав и структура оксидов. Эпитаксия Состав и структура оксидов определяются термодинамикой системы металл – окислитель и структурой подложки (поверхности). Принцип ориентационного и размерного соответствия структур соприкасающихся фаз (Данков П. Д. ): направление роста оксида кристаллическая решетка оксидной фазы сопрягается с решеткой подложки кристаллографической плоскостью с наиболее подобным расположением атомов O минимизация упругих напряжений Fe Возможно образование Схема взаимная ориентация -Fe и Fe. O термодинамически неустойчивых фаз (исходная плоскость поверхности Fe – (100) (в обычных условиях)
Эпитаксия (близкий по структуре) – ориентированное формирование слоя одного вещества на поверхности другого (подложки) новая фаза вырастает на подслое, наследуя его кристаллографическую структуру Условия эпитаксии: ü существование в обеих решетках одной или нескольких плоских ячеек, близких по форме и размерам; ü достаточно малая скорость реакции, чтобы образующееся соединение имело возможность ориентироваться в соответствии с подложкой. эпитаксиальная пленка – лучшая защита от коррозии (возникает барьер для диффузии окислителя) Факторы, влияющие на эпитаксию (структурно геометрическое соответствие): Øтемпература процесса; Øстепень переохлаждения (пресыщения осаждаемого вещества в среде); Øсовершенство подложки; Øчистота поверхности; Øи др. Эпитаксиальная температура – температура, ниже которой нарастает только неориентированный слой (пленка).
Виды эпитаксии: Г омоэпитаксия (автоэпитаксия) – эпитаксия, возникшая при взаимодействии веществ подложки и нарастающего слоя одного состава (для элементов не склонных к химическому взаимодействию). Гетероэпитаксия – эпитаксия, возникшая при взаимодействии веществ подложки и нарастающего слоя различного состава. Хемоэпитаксия – процесс образования и ориентированного наращивания слоя за счет химического взаимодействия веществ подложки с наносимым веществом. Эндоэпитаксия – ориентированный рост кристалла внутри объема другого. Графоэпитаксия – эпитаксия на аморфной подложке, на которой создан кристаллографически симметричный микрорельеф. Псевдоморфный слой – эпитаксиальный слой, являющийся продолжением решетки кристалла подложки. При толщинах более некой критической величины ( 60 нм для Au на Ag ) – образуется слой с собственной структурой. Подготовка поверхности к эпитаксиальному росту: механическая, химическая, радиационная формирование наличие примесей при гомоэпитаксии легированный поверхностный слой влияние ориентация зерен скорость роста и толщина пленок ↑Vроста на плоскостях c ↑σпов (111), (100), (110) ? Оксид – электрически нейтрален (сумма всех положительных зарядов катионов равна сумме всех отрицательных зарядов анионов)! Имеет свою кристаллическую решетку с катионной и анионной подрешетками! Пластически деформируется! Имеет зернистую структуру!
Толщина и защитные свойства пленок Тонкие Средние Толстые (менее 40 нм) (40 – 500 нм, цвета побежалости) (более 500 нм) Толщина пленок на железе Условия получения Толщина пленки, нм Классификация Выдержка несколько дней в сухом 1, 5– 2, 0 Тонкие пленки воздухе при комнатной температуре Нагревание на воздухе при 400 С Время нагрева, Цвет пленки мин 1, 0 Желтый 46 Пленки средней 1, 5 Оранжевый 52 толщины 2, 0 Красный 58 2, 5 Фиолетовый 68 3, 0 Синий 72 Нагревание на воздухе в течение Толстые 600 7 сут при 900 С пленки Толщина оксидных пленок на металлах Металл, атмосфера Толщина пленки, нм Цинк в сухом воздухе 0, 5– 0, 6 Медь в сухом воздухе 1 Ртуть в сухом воздухе 1, 5– 2 Коррозионностойкая сталь в сухом воздухе 1– 2 Коррозионностойкая сталь в воздухе с озоном 2– 3 Железо в сухом воздухе 1, 5– 2, 5 Железо во влажном воздухе с озоном 3, 5– 4 Алюминий в сухом воздухе 10– 15
Жаростойкость Защитные свойства – f (толщина) Сплошная, беспористая; Хорошая адгезия с поверхностью Me; Высокая прочность и эластичность; Близкий с Ме КТР; Химическая инертность с окружающей средой Критерий сплошности (соотношение Пиллинга и Бедворса, СПБ): молекулярный объем химического соединения металла и окислителя (оксида), возникающего на металлической поверхности, Vок должен быть больше объема металла VМе, израсходованного на образование молекулы соединения. Vок/VMe = Mок Me/(m. AMe ок) Vок/VMe < 1 – пленка рыхлая Vок/VMe ≥ 1 – пленка сплошная VMe = AMe/ Me AMe – атомная масса металла; Me – плотность металла; Vок = Mок/(m ок) Мок – молекулярная масса оксида; m – число атомов металла в молекуле оксида; ок – плотность оксида.
Отношение объемов оксида и исходного металла Металл Оксид Vок/VMe Металл Оксид Vок/VMe Li Li 2 O 0, 57 Sn Sn. O 2 1, 33 Na Na 2 O 0, 59 Pb Pb. O 1, 15 K K 2 O 0, 48 Nb Nb. O 1, 57 Mg Mg. O 0, 79 Nb Nb 2 O 5 2, 81 Ca Ca. O 0, 63 Ta Ta 2 O 5 2, 32 Sr Sr. O 0, 66 Cr Cr 2 O 3 2, 02 Ba Ba. O 0, 73 Mo Mo. O 2 2, 18 Cu Cu 2 O 1, 67 Mo Mo. O 3 3, 45 Cu Cu. O 1, 74 W WO 2 1, 86 Ag Ag 2 O 1, 58 W WO 3 3, 36 Be Be. O 1, 67 Fe Fe. O 1, 77 Zn Zn. O 1, 58 Fe Fe 3 O 4 2, 09 Cd Cd. O 1, 27 Fe Fe 2 O 3 2, 14 U UO 2 1, 96 Co Co. O 1, 75 U U 3 O 8 3, 12 Co Co 3 O 4 2, 00 Al Al 2 O 3 1, 31 Co Co 2 O 3 2, 42 Ti Ti. O 2 1, 76 Ni Ni. O 1, 52 Zr Zr. O 2 1, 60 Pt Pt. O 1, 56 Сплошность пленки – необходимое условие! Vок/VMe < 1 растягивающие напряжения трещина Vок/VMe >> 1 внутренние сжимающие напряжения вспучивание, отслаивание (U 3 O 8, WO 3, Mо. O 3 ) 2, 5 > Vок/VMe > 1
а) б) в) г) д) е) Типы разрушения оксидных плёнок при росте: а – пузырек без разрыва плёнки; б – пузырек с разрывом; в – газонепроницаемые микропузырьки; г – отслаивание; д – растрескивание при сдвиге; е – растрескивание на углах а) - высокая прочность на разрыв, низкая адгезия; б) - низкая прочность на разрыв, низкая адгезия, газопроницаемость; в) - газонепроницаемые пузыри; г) - отслаивание на неровных поверхностях; д) - низкая прочность, высокая адгезия; е) - углы – концентраторы напряжений – причина отслаивания;
Кинетика химической газовой коррозии Изучение коррозии: изменение толщины образующейся пленки продуктов коррозии (глубинный показатель Кп , мм/год); изменение массы образца металла (массовый показатель К±м , г/(м 2 ·ч)); объем поглощенного или выделившегося в процессе коррозии металла газа (объемный показатель KV , см 3 /(см 2 ·ч)) v = dh/dt v – скорость процесса; h – толщина оксидной пленки; t – время процесса. v ~ f (природа металла, состав среды, Т, свойства продуктов коррозии, t и др. ) если Vок/VMe < 1 пористая пленка свободный доступ O 2 транспортировка окислителя к поверхности раздела фаз; адсорбция окислителя на поверхности металла; химическое взаимодействие окислителя с металлом; отвод (десорбция, возгонка) продуктов коррозии. Лимитирующая стадия – химическое взаимодействие!
Линейный закон роста пленок: dh/dt = kc·C 0 h – толщина пленки; t – время окисления металла; kc – константа скорости химической реакции для данной концентрации окислителя (C 0 ). Ah → 0 h = K 1 t + Ah h = K 1 t Ah – постоянная интегрирования, начальная толщина пленки; K 1 = kc·C 0 постоянная для данной концентрации окислителя. Рост пористой (незащитной) пленки, контролируемый скоростью химической реакции окисления (кинетический контроль), протекает по линейному закону. Пример: высокотемпературное окисление на воздухе щелочных и щелочно земельных металлов, а также металлов, оксиды которых возгоняются при высоких температурах (вольфрам, молибден, магния). В порядке уменьшения скорости окисления K>Na>Ba>Ca>Mg Окисление магния на воздухе при Mo, Os, Ru, Ir, V, W различных температурах
Параболический закон роста: пленок Г. Тамман, (Ag + I) Vок/VMe > 1 сплошная защитная пленка замедление процесса Замедляется диффузия компонентов через слой пленки Влияние закона Фика! dh/dt = KД ·d. С/dh KД – коэффициент диффузии; Если стационарный процесс диффузии (без накопления веществ в сечении), то: d. С/dh = (C 0 – C 1)/h C 0 – концентрация кислорода на внешней поверхности пленки на границе с воздухом; C 1 – концентрация кислорода на внутренней поверхности пленки на границе с металлом; C 1→ 0 dh/dt = KД ·(C 0 – C 1)/h dh/dt = KД ·C 0/h h 2 = K 2 t, где K 2 = 2 KД C 0 Пример: параболический закон роста оксидной пленки наблюдается при окислении циркония, вольфрама, меди, железа, никеля, кобальта, марганца, титана и других металлов. Окисление железа на воздухе при В порядке устойчивости к окислению W
Сложные законы роста пленок: Диффузионно кинетический контроль кинетики процесса : скорость диффузии и химической реакции соизмеримы. Уравнение Эванса K 1 = kc·C 0 h 2/(2 КД) + h/kc = C 0 t K 2 = 2 K Д C 0 K 1 h 2 + K 2 h = K 1 K 2 t (Сложный параболический закон) Если пленка тонкая, то h >> h 2 h = K 1 t Типичные кривые законов линейный роста плёнок на металлах: Если пленка толстая, то h 2 >> h h 2 = K 2 t 1 – логарифмический; параболический 2 – обратнологарифмический; Уплотнение пленки или формирование дефектов 3 – кубический; 4 – параболический; Торможение диффузии и затухание процесса коррозии 5 – сложнопараболический; Al, Zn – 25– 225 °C, В порядке возрастания к 6 – паралинейный; Ni – до 650 °C, h = ln(Kt) Fe – до 375 °C, стойкости к окислению: 7 – линейный Si
Механизм химической газовой коррозии Ионно-электронная теория окисления Вагнера для толстых пленок Рост пленки – аналог гальванического элемента, в котором пленка работает как внутренняя, так и внешняя электрическая цепь: Анод (металл) – поставляет ионы металла (катионы) и электроны; Ионно-электронная Катод (атомы кислорода) – принимает электроды проводимость ! +- НЕСТИХИОМЕТРИЯ Ионная или электронная проводимость ПОЛУПРОВОДНИК Область гомогенности Двухсторонние фазы переменного состава односторонние фазы переменного состава закись титана от Ti. O 0, 6 до Ti. O 1, 3 Nb 2 O 5– , Ti. O 2– , Fe 1– O
v ~ D ~ Cd v – скорость химической газовой коррозии; D – коэффициент диффузии; Dd – коэффициент диффузии дефектов; D = Cd∙Dd Cd – концентрация дефектов (вакансии, м/а); ↑δ ↓ защитные свойства пленки δ – отклонение от стехиометрии; Fe. O (при ↑ T) ↑ CK Fe 0, 88 O ↑ DK ↑ v CK – концентрация катионных дефектов; δ = 0, 12 молей Fe на моль Fe. O DК – коэффициент диффузии катионов; Ni. O (при ↑ T) Ni 0, 9999 O v (Ni) << v (Fe) δ (сульфиды) >> δ (оксиды) v (оксиды) << v (сульфиды) Взаимодействие дефектов ↓ Dd WO 3– , Ti. O 2– , Fe 1– O
Механизм массопереноса межузельный вакансионный r. K < a избыток анионов избыток катионов пустые катионные узлы полупроводник n-типа (Zn. O, Cd. O, Be. O, Al 2 O 3, Fe 2 O 3, полупроводник p-типа Ti. O 2, Zr. O 2, Nb 2 O 5, Mo. O 3 и др. ) (Cu 2 O, Fe. O, Ni. O, WO 2, Cr 2 O 3 и др. ) ↑ T ↑ T (восстановительная ↑ электропроводность (окислительная ↑ электропроводность среда) ē по междоузльям ē по «электронным дыркам» (катионы с более высокой валентностью) полупроводник амфотерного типа Низшие оксиды тугоплавких переходных металлов (Ti. O, VO и др. ) имеют двусторонние фазы Σ Z+ = Σ ē Электронейтральность!
межузельный вакансионный Схема диффузии при росте пленки типа Zn. O Схема диффузии при росте пленки Cu 2 O Избыточные катионы Zn и эквивалентные им 1 – адсорбированный атом кислорода ; 2 – атом электроны находятся в межузельном кислорода, ассимилируя от соседних ионов металла пространстве и могут в нем перемещаться: два электрона, превращается в ион ; 3, 4, 5, 6, 7 – катион металла перемещается по пустым местам; 8, 1 – катионы металла в узле решетки; 2 – анионы 9, 10, 11 – электрон переходит от катиона меньшей кислорода ; 3 – катионы металла в межузельном валентности к катиону большей валентности; а, б – пространстве; 4 – электрон 2 х и 3 х валентные катионы металла ; в – анион кислорода; г – электрон; д – атом кислорода.
↓G движущая сила р О 2 (г) парциальное давление кислорода на границе Me. O/ 2 ( давление в O газовой фазе р О 2 (Д) парциальное давле кислорода на границе Me/Me. O ( равновесное давление диссоциации оксида, упругость диссоциации) р. О 2(г) > р. О 2(д) max (Me+, [VOq+]) max (O 2 , [V p-]) [VMep-] – катионные вакансии Me min (O 2 , [V Me p-]) min (Me +, [V q+]) O [VOq+] – анионные вакансии Оксид растет за счет направленного перемещения через него не нейтральных атомов, а эквивалентных количеств положительных и отрицательных носителей тока – катионов, анионов, электронов и вакансий. grad (C, μ) – градиент концентраций (химического потенциала) grad (φ) – градиент электрического потенциала разная подвижность торможение разделение заряда электрическое поле зарядов разделения заряда стационарное состояние
при h > 1 мкм grad (φ) ↓ ↓ grad (C, μ) Атомные и ионные радиусы (по Паулингу) Символ Атомный Ионный Элемент Ион Атома радиус, Å Водород Н 0, 30 Н+ 1, 27 Зоны роста плёнки при окислении Алюминий Al 1, 43 Al 3+ 0, 50 металла по Вагнеру Магний Mg 1, 62 Mg 2+ 0, 65 Калий К 2, 23 К+ 1, 33 а) DMe+ >> DO- Кальций Са 1, 97 Ca 2+ 0, 99 Титан Ti 1, 49 Ti 3+ 0, 69 б) DMe+ << DO- Хром Cr 1, 30 Cr 3+ 0, 65 в) DMe+ ≈ DO- Железо Fe 1, 26 Cr 6+ Fe 2+ 0, 52 0, 75 Если пленка электроизолирующая то Fe 3+ 0, 67 окисление не происходит (Al) Кобальт Со 1, 25 Со 2+ 0, 82 Никель Ni 1, 25 Ni 2+ 0, 78 Металлы с переменной валентностью Медь Cu 1, 28 Cu+ 0, 96 ( Fe, Co ) – имеют несколько оксидов Цинк Zn 1, 31 Zn 2+ 0, 74 (послойно) от высших (газовая среда) к Молибден Mo 1, 39 Mo 6+ 0, 62 низшим (Ме) Серебро Ag 1, 44 Ag+ 1, 26 Свинец Pb 1, 74 Pb 2+ 1, 21 Наивысший оксид – проводник n-типа Кислород О 0, 6 О 2– 1, 40 Наинизший оксид – проводник p-типа Сера S 1, 04 S 2– 1, 84 Хлор Cl 1, 07 Cl– 1, 81
Теория формирования тонких пленок (Теория Кабреры и Мотта) Низкие T замедление диффузии Тонкие пленки (< 2 нм) туннельный эффект хемосорбция ( ē + O → O– ) (Me/Me. O ) K+ → электрическое поле ←A (Me. O/O 2 ) grad (φ) ho – толщина оксидной пленки; dh /dt = n ν E/h V при h > h 0 – теория Вагнера 0 i i 0 vi – подвижность ионов; V – объем оксида, приходящийся на 1 ион металла; ni – концентрация межузельных ионов (для оксида – полупроводника n типа); Е – разность потенциалов на внутренней и внешней границах пленки. полупроводники n типа – параболический закон роста пленки полупроводники p типа – кубический закон очень тонкие пленки (движение ионов преобладает в одном направлении) из полупроводника n типа – обратнологарифмический закон роста пленки
Оксидные пленки на поверхности железа Fe. O (вюстит) ГЦК решетка типа Na. Cl, 4 Fe 2+ и 4 О 2– Избыток кислорода Fe 2+ = Fe 3+ + e– О Fe 2+ Fe 3+ ↑ Катионные вакансии Диффузия F e 2+ и через электронные дырки и межузельное пространство e– посредством перехода Fe 2+ = Fe 3+ + e– полупроводник р типа Fe 3 O 4 (магнетит) кристаллическая кубическая решетка типа шпинели При T < 570 °C Диаграмма состояний системы Fe–O 4 Fe. O Fe 3 O 4 + Fe Меньший избыток кислорода ↓ Cd Структура кристаллической Элементарная ячейка содержит 8 Fe 3 O 4. В решетке на решетки шпинели. Большие каждый ион Fe 2+ приходится два иона Fe 3+ белые шары – ионы О 2 -; шары меньших размеров – ионы Ферромагнитен и обладает электронной проводимостью металла в октаэдрических Fe 3+ – Fe 2+ – Fe 3+ узлах; маленькие черные шарики – ионы металла в при р. Н = 0, 3– 1, 3 растворяется тетраэдрических узлах
Fe 2 O 3 (гематит) ромбоэдрическая структура с минимальной концентрацией дефектов В элементарной ячейке: 2 Fe 2 O 3: 4 Fe 3+ и 6 О 2– до 1100 С До 220 С Сохранение структуры ↑Т до 400– 500 С Fe 3 O 4 -Fe 2 O 3 (маггемит) -Fe 2 O 3 Диффузия анионов Гематит – проводником n типа Соотношение толщин оксидов: Fe. O: Fe 3 O 4: Fe 2 O 3 - 100: 1
Схема процесса образования окалины Интервал Стадии процесса и превращения в Закон роста температуры, окалине и металле окалины С От комнатной Образование пленки, состоящей Логарифмическ до 200 из Fe 2 O 3 ий От 200 до 400 Возникновение наружного слоя Логарифмическ Fe 2 O 3 на внешней стороне окалины ий 400– 575 Возникновение подслоя Fe 3 O 4 на Степенной с n > внутренней стороне окалины 2 575– 730 Возникновение подслоя Fe. O на То же внутренней стороне окалины 730– 780 Магнитное ( Fe. Параболически ) и эвтектоидное (перлит аустенит й Fe. O (вюстит) эвтектоидной концентрации) миграция ионов Fe по междоузлиям превращение в стали вюстита или вакантным позициям; 730– 1150 Аллотропическое превращение в То же миграция электронов по катионным стали ( Fe Fe) дыркам Выше 1100 Частичная диссоциация Fe 2 O 3 Сложно параболический Fe 3 O 4 (магнетит) миграция ионов Fe по граням октаэдров или тетраэдров ; Fe 2 O 3 (гематит) миграция электронов по катионным миграция ионов O по междоузлиям ; и анионным дыркам возникновение вакансий в гематите ; миграция электронов по анионным дыркам
Формирование защитных жаростойких пленок на металлах ЛЕГИРОВАНИЕ Три теории легирования Теория уменьшения дефектности образующегося оксида (Вагнер и Хауффе) Небольшая добавка легирующего элемента окисляется с образованием ионов определенной валентности и, растворяясь в оксиде основного металла, уменьшает в его кристаллической решетке концентрацию дефектов (межузельных катионов в оксидах с избытком металла или катионных вакансий в оксидах с недостатком металла). Требования к Лэ: иметь большее сродство к кислороду, чем у основного металла, т. е. (∆ Gт)Лэ. О < (∆ Gт)Ме. О; оксид легирующего элемента Лэ. О должен растворяться в оксиде основного металла; при легировании металлов, образующих оксиды с избытком металла, валентность ионов легирующего элемента z Лэ должна удовлетворять неравенству z Лэ > z , где z – валентность ионов основного металла; при легировании металлов, образующих оксиды с недостатком металла, необходимо соблюдение неравенства z Лэ < z , а при z Лэ = z желательно соблюдение неравенства радиусов ионов, т. е. rи. Лэ < rи. Без образования новой фазы!
Теория образования защитного оксида легирующего элемента (А. А. Смирнов, И. Д. Томашов и др. ) На поверхности металла (сплава) образуется защитный оксид легирующего элемента, затрудняющий диффузию реагентов и окисление основного металла. Требования к Лэ: его оксид удовлетворяет условию сплошности: Voк/V Лэ 1; он имеет большее сродство к кислороду, чем основной металл: (∆ Gт)Лэ. О < (∆ Gт)Ме. О; размер ионов легирующего элемента должен быть меньше размера иона основного металла, т. е. r и. Лэ < r и. Это облегчает диффузию легирующего элемента к поверхности сплава, на которой образуется защитный оксид; образуется оксид с высоким электросопротивлением, затрудняющим движение в нем ионов и электронов; оксиды легирующих элементов имеют высокие температуры плавления и возгонки и не образуют низкоплавких эвтектик. ( Это обеспечивает при высоких температурах сохранение оксида в твердой фазе. Переход оксида в жидкое состояние облегчает протекание диффузионных процессов, а частичная возгонка оксида увеличивает пористость пленки, что снижает ее защитные свойства); легирующий элемент и основной металл образуют твердый раствор, что обеспечивает образование сплошной пленки оксида легирующего элемента по всей поверхности сплава.
Теория образования высокозащитных двойных оксидов (В. И. Архаров, П. Д. Данков, И. И. Корнилов др. ) Оптимальными являются такие легирующие элементы, которые уменьшают возможность образования малозащитной вюститной фазы и благоприятствуют образованию двойных оксидов шпинельной структуры с малым параметром решетки (Fe. Cr 2 O 4 , Fe. Al 2 O 4 , Ni. Fe 2 O 4 , Ni. Cr 2 O 4 и др. ). ↑ T образования Fe. O при легировании Cr, Co, Si, Al Первые следы Fe. O в окалине Температура Т Состав появления Fe. O, С Чистое железо 575 Fe + 1, 03 %Cr 600 Fe + 1, 5 %Cr 650 Fe + 1, 0 %Co 650 Fe + 10 %Co 700 Fe + 1, 14 %Si 750 Влияние легирования железа Fe + 0, 4 %Si + 1, 1 %Al 800 алюминием на относительную Fe + 0, 5 %Si + 2, 2 %Al 850 скорость окисления при 900 С В пассивном состоянии: в чистом железе магнетит Fe. O∙Fe 2 O 3 в хромоникелевых сплавах Ni. O∙Cr 2 O 3 Защитные пленки z = 2: Mg, Fe, Ni, Mn z = 3: Al, Fe, Cr ↑Т Fe. O∙Cr 2 O 3 (Fe, Cr)2 O 3
Легирование сталей на жаростойкость Лэ (r. Лэ < r. Fe): Cr, Al, Si ↓ a (параметр решетки) ↓ подвижность ↑ жаростойкость ρ (Fe 2 O 3) = 5100– 5200 кг/ м 2 Отсутствие напряжений ρ (Cr 2 O 3) = 5210 кг/ м 3 5%Cr – жаростойкость до 700 С 15– 20%Cr – жаростойкость до 1100 С Al, Si Fe. O∙Si. O 2 и Fe. O∙Al 2 O 3 напряжения (2200 и 3960 кг/м 3) Влияние легирующих элементов на Si (> 4 %) и Al (> 1, 5 %) ↓ пластичность относительную скорость газовой ↑ хрупкость коррозии стали S, P, Ni, Mn – не влияют Ti, Cu, Co, Be – немного увеличивают жаростойкость Мо (до 0, 7 %) и V (0, 1– 0, 35 %) – замедляют окисление Увеличение концентраций Мо. О 3 (Тпл = 795 С) и V 2 O 5 (Тпл = 660 С) Для тугоплавких металлов: легированием для получения сложных нелетучих оксидов (например, Nb + Ti Ti. O 2∙ 3 Nb 2 O 5); легированием для приближения отношения Vок/VМе к единице (Nb + V или Мо); легированием элементами, оксиды которых термодинамически устойчивее основного металла (Nb + Ti или Zr); легированием оксидами для получения дисперсно упрочнен ных материалов типа Ме + оксид ( + Th. O 2; Mo + W Al 2 O 3, Cr 2 O 3, Zr. O 2, Ti. O 2 и др. )
Влияние внутренних и внешних факторов на химическую коррозию факторы внутренние внешние (структура, напряжения, качество поверхности) (состав среды, T, P, скорость движения среды) Температура ↑T (∆ G 0<0) ↑v k = A∙exp(–Q/(RT) k – константа скорости химической реакции (или коэффициент диффузии); Уравнение Аррениуса А – постоянная, численно равная k при экстраполяции на 1/Т = 0; Q – энергия активации химической реакции (или диффузии); lg k = lg A – Q/(2, 303 RT) R – газовая постоянная, равная 8, 32 к. Дж/моль; Т – абсолютная температура. изменение лимитирующей стадии или превращение в металле или окалине излом наклона прямой линии Температурная зависимость константы скорости химической реакции (а) и коэффициента диффузии (б) Температурная зависимость окисления стали на воздухе: а – скорость окисления Km близка к экспоненциальной зависимости; б – скорость окисления в координатах 1/Т – lg. Km ; вертикальными штриховыми линиями отмечены изменения наклона
Влияние давления и состава газа р. О 2(г) химическая реакция v ~ р. О 2 -1/2 лимитирующая стадия диффузия v ~? Существенное ↑ v с ↑ СО 2 только при низких СО 2 Дальнейшее ↑ PО 2 не сопровождается пропорциональным ↑ v Пример: v (Fe, Cu, 800– 1000 С) в чистом O 2 в 2 раза больше чем на воздухе , хотя р. О 2 изменяется в 5 раз! v контролируется диффузией катионов и PО 2 влияния не оказывает ! Зависимость скорости газовой коррозии (Cu, Ti, Zr, хромистые стали) от парциального давления кислорода Высокотемпературная Совершенная пленка пассивация
Агрессивная среда: F, Cl, O 2 , SO 2, H 2 S, CO, H 2 O и др. Fe – высокая коррозия во всех исследованных газовых средах, которая значительно увеличивается в интервале 700 °С– 900 °С Cr – высокая жаростойкость во всех четырех атмосферах Ni – относительно устойчив в среде O 2 , H 2 O и CO 2 , но силь корродирует в атмосфере SO 2 Co – наибольшая скорость коррозии в среде SO 2 , которая значительно возрастает при переходе от 700 °С к 900 °С Cu – наибольшая скорость коррозии в атмосфере O 2 , но устойчива в среде SO 2 Al и его сплавы, Cr и стали с высоким содержанием Cr устойчивы в атмосфере, содержащей O 2, но неустойчивы в атмосфере, содержащей Cl. Коррозия углеродистых и низколегированных сталей в выхлопных газах двигателей внутреннего сгорания, в топочных и печных газах сильно зависит от соотношения СО и О 2. 2 CO ↔ C + CO CH ↔ C + 2 H ↑v ↓v 2 4 2 ↑ C(О 2) ↑ C(CО) Относительная скорость коррозии стали в зависимости от состава газовой среды при 900 С Состав среды Скорость коррозии, % Чистый воздух 100 Скорость газовой коррозии некоторых Чистый воздух + 2 %SO 2 118 металлов в атмосферах: O 2, H 2 O, CO 2 и SO 2 Чистый воздух + 5 %H 2 O 134 за 24 часа при 700 °С и 900 °С Кислород 200 Ванадиевая коррозия: Воздух + 5 %SO 2 + 5 %H 2 O 276 Fe 2 O 3 + V 2 O 5 = 2 Fe. VO 4 4 Fe + 3 V 2 O 5 = 2 Fe 2 O 3 + 3 V 2 O 3 SO 2 SO 3 H 2 O SO 3 + H 2 O→ H 2 SO 4 ↑v V 2 O 3 + O 2 = V 2 O 5 6 Fe. VO 4 + 4 Fe = 5 Fe 2 O 3 + 3 V 2 O 3
Влияние состава, структуры сплава, деформации и обработки поверхности состав различное структурно-фазовое наличие аллотропических превращений состояние вид термической обработки различная стойкость против окисления Наибольшая жаростойкость у аустенитной фазы Хромоникелевые стали с однофазной аустенитной структурой более устойчивы против окисления на воздухе, чем стали с двухфазной аустенитно-ферритной структурой. Шаровидная форма графита , а также измельчение графитовых включений присадками Si , Ni , Cu способствуют повышению жаростойкости серых чугунов Предварительная деформация металла ускоряет окисление в его начальной стадии (при температурах, не превышающих температуру возврата или рекристаллизации) Защитные свойства оксидной пленки на тщательно обработанной, гладкой поверхности значительно выше Интенсивность окисления хромистых по сравнению с пленкой на неровной поверхности. чугунов при 9000 С на воздухе: 1 – чугун с пластинчатым графитом; 2 – чугун с шаровидным графитом
Химическая коррозия в газовых тепелоносителях Перенос тепловой энергии из активной зоны ЯЭУ осуществляет теплоноситель Требования к теплоносителю: удовлетворительные ядерные свойства (малое сечение поглощения нейтронов, малая активация при облучении); хорошие теплофизические свойства (высокая теплоемкость и теплопроводность, низкое давление пара при высоких температурах, малая вязкость); Низкая коррозионная и эрозионная активность по отношению к конструкционным материалам и ядерному топливу; Достаточная термо и радиационная стойкость (стабильность состава и свойств в условиях воздействия высоких температур и обучения); Минимальная себестоимость и достаточная распространенность, взрывобезопасность, негорючесть, нетоксичность. Углекислый газ (СO 2); Гелий (He); Диссоциирующие газы (N 2 O 4). газы; вода; Вид теплоносителя: растворы и расплавы солей; органические вещества; металлы с низкой температурой плавления.
Углекислый газ ↓T или ↑ P сухой лед Разложение углекислого газа в поле облучения существенно зависит от параметров газа. Наличие в СО 2 примесей, взаимодействующих с атомами C или O , способствует разложению углекислого газа под облучением. При P(СО )= 0, 1 МПа не разлагается При P(СО 2)= 1 МПа не разлагается 2 Окисление и ↑ T(СО 2) или ↑ P(СО 2) науглероживание конструкционных материалов (Zr, Ti, V, Nb, Ta, Be и др. ) Восстановление СО 2 до C ые менее активные n. Me + m. CO 2 Men. Om + m. CО n. Me + m/2 CO 2 Men. Om + m/2 C 2 V + 5/2 CO 2 V 2 O 5 + 5/2 C Образование n. Me + m. CO Men. Om + m. C растворов и карбидов 2 Cr + 3 CO 2 Cr 2 O 3 + 3 CO 2 Cr + 3 CO Cr 2 O 3 + 3 C ↓ механических свойств СО , как продукт реакции проникает через образующиеся в пленке поры и способствует дальнейшему росту окалины и науглероживанию поверхности металла, что ухудшает сцепление окалины с металлической поверхностью и снижает коррозионную стойкость сталей.
Гелий (инертный газ) теплоноситель для высокотемпературных реакторов на быстрых нейтронах Низкое сечение поглощения тепловых нейтронов и не активируется при облучении нейтронами Теплопроводность He в 10 раз больше, чем CO 2 Низкая объемная теплоемкость, (ниже чем у СО 2 , N 2 , воздуха), поэтому для аккумуляции значительного количества тепла в гелии необходимо иметь большой перепад температур на входе в активную зону и выходе из нее. Гелий очень текуч и требует высокой герметизации системы Стоимость гелия очень высока Загрязнение гелия кислородом, углекислым газом, парами воды, углеводородными соединениями приводит к коррозии конструкционных материалов. Cпримесей < 0, 01 %! влияние Zr, Ti, V, Mo, W Стали обладают коррозионной стойкостью в технически чистом гелии при температуре до 800– 900 С
Диссоциирующие газы (N 2 O 4) теплоноситель для высокотемпературных реакторов на быстрых нейтронах (молекулярная теплопроводность и обратимые химические реакции) Поглощение тепла Выделение тепла (диссоциация газа) (ассоциация газа) N 2 O 4 ↔ 2 NO 2 620 к. Дж/кг при 160– 180 С 2 NO 2 ↔ 2 NO + O 2 1250 к. Дж/кг при 1000– 1200 С Ткип(N 2 O 4) = 21, 3 С Тхим. реак(N 2 O 4, 0, 1 МПа) - 21– 700 С Ткрит(N 2 O 4) = 158, 35 С Тхим. реак(N 2 O 4, 10 МПа) - 158– 900 С Продукты диссоциации – сильные окислители! Коррозионно-стойкие: нержавеющие стали, Al и сплавы на его основе. Малостойкие: углеродистая сталь, Ni Не коррозионно-стойкие: Ag, Cu, Zn, Cd. Коррозионное поведение различается в зависимости от температурного диапазона: Низкотемпературная область фазовых переходов (зона кипения –конденсация) – 200 С Высокотемпературная область – >200 С Технический тетроксид N 2 O 4 содержит примеси: NO 2, N 2, O 2, H 2 O, HNO 3, HNO 2 ↑↑v Для ↓ v вводят 1– 3 % NO (смесь нитрин) с целью смещения равновесия реакции в сторону уменьшения содержания HNO 3: 2 N 2 O 4 + H 2 O ↔ 2 HNO 3 + N 2 O 3 ↔ 2 HNO 3 + NO +NO 2 ↓ v в 2– 3 раза
РАЗДЕЛ 3 ТЕМА 1. ЭЛЕКТРОХИМИЧЕСКАЯ КОРРОЗИЯ Основные признаки и причины Электрохимическая коррозия – процесс самопроизвольного разрушения металлических материалов вследствие электрохимического взаимодействия их с окружающей электрически проводящей средой. Окислитель отнимает электроны у Me без образования с ним химического соединения Протекание электрического тока! (электроны в Ме, ионы в электролите) взаимодействии Me с жидкими электролитами (водой, водными и неводными Электрохимическая коррозия растворами солей, кислот и щелочей, расплавленными Пример: коррозия наружной обшивки судов в воде, металлических частей гидросооружений, трубопроводов в земле и атомных реакторах. солями и щелочами) Растворение газов, Электрохимическая Пленка влаги оксидов, сульфидов образование кислот электролит коррозия и т. д Склонность Me к электрохимической коррозии зависит от: потенциал ионизации атомов металла (сила связи электрона с атомом) свойства электролитов (концентрация, электропроводность, присутствие растворенных газов, степень диссоциации, коэффициент диффузии, числа переноса катионов и анионов и др. )
Электролиты (Ионная проводимость!) твердые расплавы солей растворы (Кристаллические (вещества, подвергающиеся электролитической вещества) электролитической диссоциации при плавлении, менее опасны диссоциации при Mg. Cl 2, Na. Cl) взаимодействии с растворителем) опасны в определенных температурных интервалах Наиболее опасны и распространены Электролитическая диссоциация
α – степень диссоциации α ≈ 1 сильные электролиты (растворы солей и некоторые органические кислоты) α → 0 слабые электролиты (растворы большинства органических кислот и оснований) Гидратированный катион (анион) – в водном растворе Сольватированный катион (анион) – в неводном растворе Выделившаяся энергия – энергия гидратации или сольватации Электрическая нейтральность раствора сохраняется! H 2 SO 4 = 2 H+ + SO 42 - Cu. Cl 2 = Cu 2+ + 2 Cl- 2 катиона и 1 анион 1 катион и 2 аниона Чем меньше ион, тем больше подвижность! Наиболее подвижны – электроны в Me!
Механизм электрохимической коррозии. Работа гальванического элемента Электрод – проводник, имеющие электронную проводимость (проводники 1 -го рода) и находящиеся в контакте с ионным проводником (проводник 2 -го рода) Замыкание цепи Электрохимическая коррозия Гальванического элемента Якоби– Даниэля анод (-) Zn│Zn. SO 4││Cu. SO 4│Cu катод (+) Zn - 2 е = Zn 2+ Cu 2+ + 2 е = Cu Окисление метала до восстановление подошедших положительных ионов До полного растворения анода! положительных ионов электролита суммарный ток I = Σ I i+ + ΣIi- = Iē I = E/R закон Ома и для Me и для электролита катионы (H+, Me+) к катоду (-) анионы (Cl-, OH-, SO 42 -) к аноду (+) А = ne. FE работа, производимая гальваническим элементом при расходе 1 моля металла, определяется произведением количества электричества ne. F на ЭДС E ne – число молей электронов, протекающих через цепь; F – число Фарадея, равное 96493 Кл Если элемент работает обратимо при постоянном давлении и температуре, то произведенная им работа равна убыли свободной энергии: -∆ G = A ∆G = -ne·F·E ∆G > ne·F·E (необратимо)
Гетерогенность поверхности и микрогальванические элементы Гетерогенность в системе Me - электролит Схематическое изображение многоэлектродной системы, включающей макро- и микроэлементы: 1 и 2 – различно ориентированные кристаллиты; 3 – шлаковое включение; 4 – граница между зёрнами; 5 – обеднённая легирующим компонентом зона твёрдого раствора; 6 – выделившееся из твёрдого раствора интерметаллическое соединение; 7 – пора в плёнке; 8 – защитная плёнка; А – менее аэрируемый участок (анод); К – более аэрируемый участок (катод) Неоднородность металлической фазы: электропроводящие макро и микровключения (примеси, интерметаллические и другие соединений); ликвация сплавов; наличие поверхностных дефектов (шероховатость, скопление дислокаций); анизотропия металлического кристалла; неоднородности и дефекты в защитных оксидных пленок на поверхности металла. Неоднородность жидкой фазы (электролита): различная концентрация ионов на отдельных участках контакта фаз и концентрацией окислителей; различие p. H отдельных зон объема электролита. Неоднородность наложения внешних физических условий: различная температура отдельных участков поверхности металла; различная интенсивность облучения; неравномерное наложение внешнего электрического поля.
Электрохимическая коррозия (2 самостоятельных но сопряженных процесса) Анодный процесс Катодный процесс переход атомов металла в раствор в виде присоединение электронов ионами или гидратированных (или сольватированных) молекулами раствора (деполяризаторами), ионов с оставлением соответствующего способными к восстановлению на катодных числа электронов на поверхности металла участках. zē ← zēMen+ + m. H 2 O → Mez+·m. H 2 O Zn = Zn 2++ 2 е Химическая энергия реакции окисления металла не Отсутствует внешняя цепь! передается в виде работы, а лишь в виде теплоты! Масса растворяющегося металла определяет количество освобождающихся электронов – силу тока многоэлектродной системы, называемой током коррозии. Плотность тока (анодная или катодная) – удельная сила тока, приходящаяся на единицу поверхности корродирующего металла, т. е. ja = z. FΔm/Sa. Amt АМ – атомная масса металла; ∆m – убыль этой массы металла за время t; Sa – площадь анода; z – число валентных электронов, F – число Фарадея.
Явления на границе раздела фаз металл –электролит Me+·ē → Me+ + ē Me+·ē +m. H 2 O → Me+·H 2 O + ē ион атомам ион ион атомам гидратированный ион электроны перетекают с анодных участков к катодным Ме становится заряженным отрицательно, а раствор – положительно При растворении кислот: 2 H+ + 2ē → 2 H → H 2 ↑ При избытке кислорода: на аноде: 4 Me ·ē +4 H 2 O → 4 Me · 4 H 2 O + 4ē + на катоде: 4ē +2 H 2 O + О 2 → 4(OH)- На фазовой границе металл-раствор возникает двойной электрический слой (д. э. с. ) Активный Me пассивный Me Схема двойного электрического слоя: Аналог плоского конденсатора! а – при выходе иона металла из металла в раствор; б – при переходе катиона из раствора на поверхность металла
Двойной электрический слой электрически нейтрален (↑ ↑ напряженность электрического поля ) ↑ Sпов и ↓d ↑L (до 20 мк. Ф/см 2) плотный слой (порядка радиуса иона) диффузный слой ( порядка 1 мкм) электрофорез – движение в жидкости взвешенных твердых частиц, пузырьков, капель другой жидкости под действием внешнего электрического поля Изменение потенциала металла в зависимости от распределения зарядов в электроосмос – движение жидкости д. э. с. при растворе: Ппл. ч. – потенциал наличии градиента потенциала в водной среде и др. металла относительно раствора, приходящийся на плотную часть д. э. с. толщиной δ; Пдиф. – потенциал металла, соответствующий диффузной части д. э. с. толщиной λ
Электродный потенциалы Электрод – система металл–раствор, содержащий его ионы Электродный потенциал – разность (скачок) потенциалов между металлом и раствором Vокис. = Vвост. равновесие Me ↔ Mez+ + zē равновесный электродный потенциал (обратимый электродный потенциал) j 0 – плотность тока обмена, которая характеризует скорость процесса постоянного обмена ионами ja = jk= j 0 между металлом и раствором. Уравнение Нернста φ = φ0 + RT/(z. F) ln(a. Mez+) φ° – стандартный потенциал металла, В; z – степень окисления металла; a. Mez+– активность ионов металла, г ион/л φ = φ0 + (0, 059/z) lg(a. Mez+) T = 298 К a. Mez+ = 1 φ = φ0
Определяется ЭДС! ЭДС (E) = φ - φ0 Потенциал измеряемого электрода Принимаем φ0 = 0 Стандартный электродный потенциала металла (металлоида) – ЭДС, возникающая в цепи (гальваническом элементе) «водородный электрод» –металл, погруженный в раствор своей соли с активностью одноименных ионов металла Схема водородного электрода сравнения: (металлоида), равной единице. 1 – платинированная (чернёная) платина; 2 – раствор кислоты Стандартный электродный потенциал – в a. H+ = 1 г-ион/л частный случай равновесного потенциала. PH = 1 атм. E = φ п – φл H 2 ↔ 2 H+ + 2ē Если φл – потенциал водородного электрода, то E = φ п на электроде по водородной шкале!
ЭДС элемента считают положительной, если положительные заряды внутри цепи перемещаются слева направо, при этом: Emax = –ΔGT/(z. F) ЭДС элемента считают отрицательной, если положительные заряды внутри цепи перемещаются справа налево, при этом: Emax = +ΔGT/(z. F) В реальных условиях – участие других компонентов в обменных реакциях установление неравновесного (необратимого) потенциала стационарного Уравнение Нернста - неприменимо! Значения неравновесных электродных потенциалов определяют экспериментально в зависимости от внутренних (связанных с металлом) и внешних (связанных с электролитом и физическими условиями) факторов.
Стандартные электродные потенциалы некоторых элементов в водных растворах при 25 ºС Электродная Электрод E 0 , В реакция Li+ | Li Li+ + e– = Li – 3, 04 Cr 3+ | Cr Cr 2+ + 3 e– = Cr – 0, 74 Rb+ | Rb Rb+ + e– = Rb – 2, 92 Fe 2+ | Fe Fe 2+ + 2 e– = Fe – 0, 44 K+ | K K+ + e– = K – 2, 92 Cd 2+ | Cd Cd 2+ + 2 e– = Cd – 0, 403 Ba 2+ | Ba 2+ + 2 e– = Ba – 2, 90 Mn 3+ | Mn Mn 3++ 3 e– = Mn – 0, 283 Ca 2+ | Ca 2+ + 2 e– = Ca – 2, 87 Co 2+ | Co Co 2+ + 2 e– = Co – 0, 27 Na+ | Na Na+ + e– = Na – 2, 71 Ni 2+ | Ni Ni 2+ + 2 e– = Ni – 0, 24 Mg 2+| Mg 2++ 2 e– = Mg – 2, 38 Sn 2+ | Sn Sn 2+ + 2 e– = Sn – 0, 136 Be 2+ | Be 2+ + 2 e– = Be – 1, 85 Pb 2+ | Pb Pb 2+ + 2 e– = Pb – 0, 126 U 3+ | U U 3+ + 3 e– = U – 1, 80 Fe 3+ | Fe Fe 3+ + 3 e– = Fe – 0, 036 Hf 4+ | Hf 4+ + 4 e– = Hf – 1, 70 H+ | H 2, Pt H+ + e– = ½ H 2 0, 000 Al 3+ | Al 3+ + 3 e– = Al – 1, 66 Cu 2+ | Cu Cu 2+ + 2 e– = Cu +0, 337 Ti 2+ | Ti 2+ + 2 e– = Ti – 1, 63 Cu+ | Cu Cu+ + e– = Cu +0, 52 Zr 4+ | Zr 4+ + 4 e– = Zr – 1, 53 Hg 22+| Hg Hg 22++2 e–= 2 Hg +0, 798 U 4+ | U U 4+ + 4 e– = U – 1, 50 Ag+ | Ag Ag+ + e– = Ag +0, 799 Pu 4+ | Pu 4+ + 4 e– = Pu – 1, 28 Hg 2+ | Hg Hg 2+ + 2 e– = Hg +0, 854 Ti 3+ | Ti 3+ + 3 e– = Ti – 1, 21 Br–| Br 2, Рt Br 2 + 2 e–= 2 Br– +1, 066 Mn 2+| Mn 2++ 2 e– = Mn – 1, 18 Pt 2+ | Pt Pt 2+ + 2 e– = Pt +1, 188 Nb 3+ | Nb 3+ + 3 e– = Nb – 1, 10 Cl–| Cl 2, Pt Cl 2 + 2 e–= 2 Cl– +1, 359 Zn 2+ | Zn 2+ + 2 e– = Zn – 0, 76 Au 3+ | Au Au 3+ + 3 e– = Au +1, 50 Ряд стандартных потенциалов или ряд напряжений
Восстановление или окисление ионов Mez+(раствор) + n/2 Н 2(газ) = Me(тв. ) + n. Н+(раствор) ΔG 0 = n ΔG 0 H+ + ΔG 0 Me(тв. ) – n/2 ΔG 0 H 2(газ) – ΔG 0 Mez+ ΔG 0 Me(тв. ) = 0 ΔG 0 H 2(газ) = 0 ΔG 0 = n ΔG 0 H+– ΔG 0 Mez+ ΔG 0 H+= 0 ΔG 0 = – ΔG 0 Mez+ Стандартная свободная энергия иона: ΔG 0 i = – zi E 0 F Самый сильный восстановитель – Li Самый сильный окислитель – ионы Au Наиболее активный – анод!
Mez+(раствор) + n/2 Н 2(газ) = Me(тв. ) + n. Н+(раствор) ΔG 0 i = – zi E 0 F ΔG 0 = ΔH 0 + TΔS 0 При T = 298 К, ΔS 0 → 0 ΔG 0 = ΔH 0 Me ΔG 0 = z (– 1/2 Eд – UH+ + HH+ – HMez+ + U 0) H Eд – энергия диссоциации молекулы водорода на атомы эндо UH+ – потенциал ионизации атома водорода эндо HH+ – теплота гидратации иона водорода экзо HMez+ – теплота гидратации иона металла эндо UMez+ – потенциал ионизации атома металла экзо U 0 – теплота сублимации экзо ΔG 0 ~ UMez+ HMez+ ~ (Z, r) Пример: Li ↓UMez+ ↑ HMez+ переход в электролит наименее благородный Me Образование пленок Сдвиг потенциала! Пример: Cr и Fe: пассивная пленка на Cr (катод)
Термодинамика процессов электрохимической коррозии металлов ΔGT = – n ETF < 0 Протекание электрохимической коррозии ΔGT – изменение энергии Гиббса, Дж; n – число электронов или химических эквивалентов, участвующих в реакции; ET = (φк)обр – (φа)обр ЭДС гальванического (или микрогальванического) элемента, в котором обратимо осуществляется данный коррозионный процесс; (φк)обр – обратимый потенциал катодной реакции в данных условиях; (φа)обр = (φMe)обр– обратимый потенциал металла (анода) в данных условиях. φa = φ0 Mez+/Me + RT/(z. F) ln(a. M) φк = φ0 D/(Dzē) + RT/(z. F) ln(a. D) (φMe)обр =(φа)обр < (φк)обр = (φО 2)обр 2 H+ + 2ē → 2 H → H 2 ↑ Zn - 2 е → Zn 2+ 4ē +2 H 2 O + О 2 → 4(OH)- (φMe)обр < φкор < (φО 2)обр Стационарный потенциал Чем больше ЭДС любого гальванического элемента, тем больше термодинамическая возможность протекания его суммарной реакции!
Диаграммы Пурбе для воды водородная деполяризация: кислый раствор H 3 O+ + ē = 1/2 H 2 + H 2 O щелочной раствор 2 H 2 O + 2ē = H 2 + 2 OH– кислородная деполяризация: нейтральный и щелочной раствор O 2 + H 2 O + 4ē = 4 OH– кислый раствор Диаграмма φ - p. H O 2 + 4 H+ + 4ē = 2 H 2 O φH+/H 2 = φ0 H+/H 2 + 0, 059 lg(a. H) (2) (1) φO 2/OH- = 1, 23 – 0, 059 p. H φH+/H 2 = – 0, 059 p. H
для системы металл - вода Три типа равновесий Me – вода: 1. Равновесный обмен электрическими зарядами Mez+ + zē ↔Me (Не зависит от p. H) 2. Ионно молекулярные равновесия Mez+ + z. OH– ↔Me(OH)z (Не зависит от φ) 3. Равновесия, которые зависят и от p. H и от φ Me(OH)z + zē↔ Me + z. OH– Окисление воды с выделением кислорода Термическая устойчивость воды Линия 1 наклон: Fe 2+ + 3 H 2 O ↔ Fe(OH)3 + 3 H+ + ē Линия 2: Fe ↔ Fe 2+ + 2ē Линия 1 вертикаль: Fe 3+ + 3 H 2 O ↔ Fe(OH)3 + 3 H+ Линия 3: Fe(OH)2 ↔ HFe. O 2–+ H+ В: Подщелачивание (увеличение p. H); С: Катодная защита; D: Анодная защита; Восстановление воды с выделением водорода Диаграмма Пурбе для Fe, Т = 298 К, a(Fe) = 10 -6 моль/л
Кинетика электрохимических процессов коррозии Поляризация и деполяризация j = (φк 0 – φа 0)/R φк 0 и φа 0– начальные потенциалы катода и анода (до замыкания цепи); R – омическое сопротивление системы, связанное с затруднениями, возникающими прохождении электронов через кристаллическую решетку металла или ионов через раствор. Погружение в электролит ↓j φ = const – стационарный потенциал металла φк 0 → φа 0 R - мало Δ φ → min φ а 0 → φ к 0 ! Поляризация – сближение потенциалов и уменьшение их разности, приводящее к уменьшению силы тока, протекающего через электрод, и, следовательно, скорости коррозии. отставание электродных процессов (на аноде и катоде) от перетока e по проводнику в коррозионном элементе Деполяризаторы (D) – вещества, добавление которых препятствует поляризации или уменьшает ее на аноде или катоде. Пример: Cl– затрудняют наступление анодной пассивности металлов Деполяризация – уменьшение поляризуемости электродов. Пример: перемешивание электролита
Электрохимическая реакция (электродная): ü подвод реагентов к поверхности электрода; üэлектрохимическая реакция, способствующая переносу заряженных частиц (электронов или ионов) через границу раздела фаз, может включать в себя и химические реакции; ü отвод продуктов реакции от электрода. Наиболее медленная – лимитирует реакцию! реакция анодного окисления реакции катодного (растворения) металла смешанный контроль восстановления окислителя анодный контроль катодный контроль ↑ Mez+ ↑ē Анод отстает + ē! Катод отстает - → Dze D + ze– – Изменение потенциала электрода (поляризация), из за изменения отвода и подвода зарядов к границе раздела фаз Ме – электролит приводит к нарушению равновесия электродной (катодной или анодной) реакции и изменению ее скорости.
Поляризация: Концентрационная поляризация – смещение потенциала электрода вследствие изменения концентрации ионов металла в приэлектродном (диффузионном) слое при прохождении тока. Активационная поляризация – смещение потенциала электрода вследствие замедленности электродной реакции (для начала электрохимической реакции на электроде требуется энергия активации, необходимая для существенной перестройки структуры реагирующих частиц в ходе реакции). Частицы, энергия которых (Е) больше или равна энергии активации (Еа), называются активными. или ↑Т ↑E Для ↑ Vкор или катализатор ↓ Еа Пример: H 3 O+ + e – → Hадс + H 2 O Водородное перенапряжение Лимитирующий процесс – стадия разряда! (перенапряжение выделения водорода) Подвижность H - не влияет! 2 OH– → ½ O 2 + H 2 O + 2 e – Перенапряжение выделения водорода Перенапряжение (электродное перенапряжение)
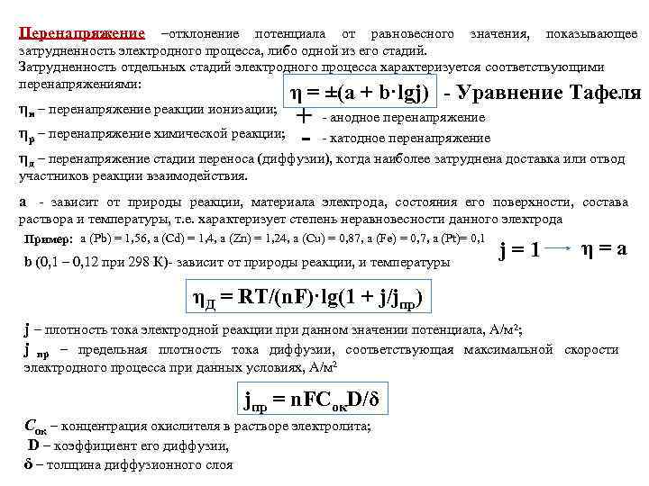
Перенапряжение –отклонение потенциала от равновесного значения, показывающее затрудненность электродного процесса, либо одной из его стадий. Затрудненность отдельных стадий электродного процесса характеризуется соответствующими перенапряжениями: η = ±(a + b·lgj) - Уравнение Тафеля ηи – перенапряжение реакции ионизации; + η – перенапряжение химической реакции; - анодное перенапряжение р катодное перенапряжение ηд – перенапряжение стадии переноса (диффузии), когда наиболее затруднена доставка или отвод участников реакции взаимодействия. a зависит от природы реакции, материала электрода, состояния его поверхности, состава раствора и температуры, т. е. характеризует степень неравновесности данного электрода Пример: a (Pb) = 1, 56, a (Cd) = 1, 4, a (Zn) = 1, 24, a (Cu) = 0, 87, a (Fe) = 0, 7, a (Pt)= 0, 1 j=1 η=a b (0, 1 – 0, 12 при 298 К) зависит от природы реакции, и температуры ηД = RT/(n. F)·lg(1 + j/jпр) j – плотность тока электродной реакции при данном значении потенциала, А/м 2; j пр – предельная плотность тока диффузии, соответствующая максимальной скорости электродного процесса при данных условиях, А/м 2 jпр = n. FCок. D/δ Сок – концентрация окислителя в растворе электролита; D – коэффициент его диффузии, δ – толщина диффузионного слоя
Торможение коррозии Поляризация катода Деполяризация катода Х Mez+, H+, анионы кислот, О 2, H 2 О 2 2 H+ + 2ē → 2 H → H 2 ↑ 4ē +2 H 2 O + О 2 → 4(OH)- Водородная деполяризация Кислородная деполяризация φH+/H 2 = – 0, 059 p. H φO 2/OH- = 1, 23 – 0, 059 p. H коррозии электроотрицательных коррозия всех металлов, в том металлов в кислых средах, а также числе и электроотрицательных, в в нейтральных средах металлов, нейтральных и щелочных средах. имеющих большое отрицательное Это наиболее распространенный значение потенциала. тип коррозионного процесса.
Коррозионные диаграммы jа = Kaexp(+βn. Fφкор/RT) jк = Kк С ок exp(-αn. Fφкор/RT) jа и jк – плотности тока анодного и катодного процесса соответственно; Ka и Kк – константы скорости анодной и катодной реакций; α и β – коэффициенты переноса в катодном и анодном процессах (α + β = 1); С ок – концентрация восстанавливающегося окислителя в растворе электролита; φкор – стационарный потенциал корродирующего металла. ∆φa – анодная поляризация ∆φк – катодная поляризация φх – стационарный потенциал jmax – максимальная плотность тока коррозии ∆φR = j. RR омическое торможение R ≠ 0 Поляризационная диаграмма, отражающая Диаграмма Эванса: изменение потенциала при протекании 1 – анодная кривая, 2 – катодная тока: кривая А отражает кинетику Для выбора кривая; плотность тока коррозии ионизации металла (анодная кривая), кривая К – кинетику восстановления метода защиты! (jкор = jmax) отвечает потенциалу коррозии φx, когда jа = jк деполяризатора (катодная кривая)
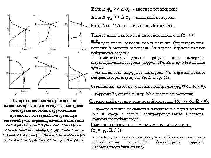
Если ∆ φa >> ∆ φк, анодное торможение Если ∆ φк >> ∆ φа, катодный контроль Если ∆ φк ≈ ∆ φа, смешанный контроль Тормозящий фактор при катодном контроле (φк >> φa): замедленность реакции восстановления (перенапряжения ионизации) молекул кислорода ( в хорошо перемешиваемых нейтральных средах); замедленность реакции разряда иона водорода (перенапряжения водорода), коррозия Fe, Zn и др. Me в кислых средах; замедленность диффузии кислорода ( в перемешиваемых нейтральных растворах) для Fe, Zn и др. Me. Смешанный катодно анодный контролье (φк ≈ φa, R ≠ 0): коррозия Fe, сталей, Al и др. Me в пассивном состоянии. Поляризационные диаграммы для Смешанный катодно омический контроль (φк >> φa, R ≠ 0): основных практических случаев контроля электрохимических коррозионных пространственно разделенные катодные и анодные участки процессов: катодный контроль при Me в среде с низкой электропроводностью (коррозия основной роли перенапряжения ионизации подземного трубопровода). кислорода (а), диффузии кислорода (б) и Cмешанный катодно анодно омический контроль перенапряжения водорода (в); смешанный (φк ≈ φa, R ≠ 0): анодно-катодный (г), катодно-омический (д) для Me , склонных к пассивации при большом омическом и катодно-анодно-омический (е) контроль сопротивлении электролита (атмосферная коррозия коррозионностойких сталей).
Пассивность металлов Пассивность металла состояние его повышенной коррозионной устойчивости в агрессивной среде, вызванное торможением анодного процесса ионизации металла в определенной области потенциала. следствие образования на поверхности металла оксидных или иных защитных слоев. (переходные металлы) Пассивация или поляризация Анодная пассивация Химическая пассивация (внешний анодный ток) (введение подходящего окислителя) Ускорение коррозии, Пассивирование Легирование металла восстановление (Si, Cr в Fe) Х V Пассивирующие факторы или пассиваторы – вещества или процессы, вызывающие в определенных условиях (в нейтральных растворах, в воде и водных растворах солей) наступление пассивного состояния металлов. Пассивирующие факторы: анодная поляризация (анодное окисление) Пассиваторы : неорганические окислители HNO 3 , Na. NO 3 , K 2 Cr 2 O 7 , KMn. O 4 , аэриров водные среды и др. образуют пассивную пленку непосредственно сами или в виде продуктов реакций (оксиды)
Теории пассивации пленочная адсорбционно-пленочная адсорбционная образования на поверхности перестройка поверхностного слоя насыщение валентностей металла защитной оксидной металла в результате взаимодействия поверхностных атомов металла пленки. металла с водным раствором электролита. вследствие образования химических связей с адсорбирующимися атомами кислорода или других окислителей. [Mem(H 2 O)]адс гидратация электролит Me Поверхностный комплекс H 2 O Поверхностные ион-атомы Компоненты раствора растворение пассивация [Me(H 2 O)]адс → Me. O + 2 H+ + 2 e– Диссоциативная адсорбция Образование зародыша и рост оксидной пленки φ↑
Активаторы или депассиваторы вещества или процессы, способствующие металлу перейти в активное состояние (депассивироваться). Причины депассивации: восстановление, механическое нарушение пассивного слоя, катодная поляризация, действие активных ионов (SO 22 , OH , Cl, F , I , Br ), повышение температуры среды и др. Разрушение пассивной пленки Активное состояние Характер действия пассиватора и активатора в растворе и соотношения их концентраций Пассивное состояние Перепассивация нарушение пассивности в сильно окислительных средах. (Образование оксидов высших валентностей, растворимых в среде, ↑Т, ↑Cок) Потенциал перепассивации – потенциал, соответствующий переходу металла из пассивного состояния в состояние перепассивации. Торможение перепассивации: смещением потенциала металла в отрицательную сторону: уменьшение концентрации окислителя в среде; добавление восстановителя; катодная поляризация металла от внешнего источника постоянного тока.
I – область активного растворения, где металл переходит в ионное состояние. II – область формирования пассивного состояния, начало которого характеризуется потенциалом пассивации ( φ п ) и плотностью тока ( j п ). Замедление скорости растворения вызвано образованием оксида или гидроксида металла: Me + m. H 2 O → Me. Om + 2 m. H+ + mē Me + m. OH- → Me(OH)m + mē III – область пассивного состояния, наступающего при достижении потенциала полной пассивности ( φ пп характеризуемого плотностью тока полной пассивности. φ пр потенциал «пробоя» или питтингообразования, (пробой при наличии активаторов, ведущий к локальному анодному растворению точечной коррозии или питтингу (1). IV – область перепассивации (φ пер ). Происходит образование оксидов высших валентностей, растворимых в данных условиях. выделение кислорода (2) при потенциале выделения кислорода (φO) по реакциям: 2 H 2 O → 4 H+ + 4ē +O 2↑ кислая среда 4 OH- → 2 H 2 O + 4ē +O 2↑ щелочная среда Анодная поляризационная диаграмма анодирование (3), при φан – образование толстого (до 200 мкм) пористого слоя оксида.
Особенности коррозии конструкционных материалов в пароводяной среде Ядерные реакторы с водяным охлаждением (P(H 2 O) до 16 -25 МПа, Т(H 2 O) до 360 – 540 °С ) μO(H 2 O пар)<< μO(воздух) Изменение химического и фазового состава окалины воздух водяной пар (гетерофазная окалина) (однофазная окалина, низшие оксиды) При T > 570 ºС: T до 500 ºС : T от 500 ºС до 700 ºС: T > 700 ºС: вюстит – магнетит (Fe 3 O 4) – вюстит (Fe. O) магнетит – магнетит (Fe 3 O 4) гематит избирательное окисление (для сплавов)! Хорошие защитные свойства! Пример: В пароводяных котлах при T < 450 ºC: 3 Fe + 4 H 2 O → Fe 3 O 4 + 4 H 2 наводороживание растворение при T > 450 ºC: Fe + H 2 O → Fe. O + H 2 3 Fe. O + H 2 O → Fe 3 O 4 + 4 H 2 при T > 700 ºC: Fe + H 2 O → Fe. O + H 2 Молизация водорода образование газовых полостей (снижение механической прочности и охрупчивание стали). Взаимодействие водорода с примесями Образование хрупких гидридов ↑T образование Fe 3 C При ↑P и T: 4 H + Fe 3 C ↔ 3 Fe + CH 4 по границам зерен ↑P образование CH 4
Влияние внетренних и внешних факторов на процессы электрохимической коррозии факторы внутренние внешние химический состав состав коррозионной среды структура p. H раствора, состояние поверхности наличие пассиваторов и депассиваторов напряжения в металле температура и др. давление скорость движения среды внешняя поляризация действие ультразвука и облучения Возможность процесса коррозии и др. V или Х Механизм и кинетика процессов коррозии Стандартный электродный потенциал примеси катодные анодные усиливают коррозию не влияют локальная коррозия
Низкая коррозионная стойкость: щелочные и щелочноземельные металлы (левые подгруппы I и II групп) Высокая коррозионная стойкость: низ группы VIII (Os, Ir, Pt) и в группе I B (Au). Склонные к пассивации: металлы в правых подгруппах IV, V и VI групп (склонность к пассивации растет с ↓z
Правило Таммана: Скорость коррозии изменяется скачкообразно по мере добавления количества кратного n /8 атомной доли более благородного металла Диаграммы, иллюстрирующие правило Таммана: а – для сплавов Cu-Au; б – для сплавов Fe-Cr; v – скорость коррозии а б кристаллографическая ориентация (разная плотность упаковки) Размер зерна – не влияет! ↑ Eпов (наклеп) шероховатость поверхности ↑ S и количества активных центров растянутые участки анод φ → “-” внутренние напряжения сжатые участки - катод φ → “+”
Внешние факторы Концентрация и состав среды: кинетика Концентрация деполяризаторов! p. H = - lg. CH+ – концентрация ионов водорода в растворе, г ион/л p. H < 7 p. H ≈ 7 p. H > 7 кислая среда нейтральная среда Щелочная среда ↑OH– OH– + H+ → H 2 O ↑p. H Только на катодный процесс! ↑ H+ ↓p. H φH+/H 2 ↑ «+» Зависимость скорости коррозии железа от концентрации неокислительной кислоты (HCl, кривая 1) и окислительной (HNO 3, кривая 2); ↑ Vкор v – скорость коррозии Для неокислительных кислот!
Разделение металлов по виду зависимости скорости коррозии от p. H среды: (Ag, Au, Pt) (Mg, Mn, Fe) (Ni, Co, Cd) (Ta, Mo, W) (Al, Zn, Sn, Pb, Bi, Be, Cu) а) металлы, устойчивые в кислой и щелочной средах, скорость коррозии которых не зависит от p. H ; б) металлы, нестойкие в кислой среде и недостаточно стойкие в нейтральной среде, но устойчивые в сильно щелочной среде (p. H ≈ 14) за счет образования пленок гидроксида; в) металлы, неустойчивые в кислотах и устойчивые в нейтральной и щелочной средах; г) металлы, устойчивые в кислой среде и неустойчивые в щелочной среде; д) металлы, стойкие только в нейтральной среде за счет образования амфотерных гидроксидных пленок. Такие пленки одинаково хорошо растворяются как в кислой, так и в щелочной среде.
Растворы солей: ↓О Mg ↑А– Al Влияние концентрации электролита на скорость коррозии (а), растворимость кислорода СО 2, концентрацию аниона Ca (б) и величину p. H (в) изменение строение ДЭС К+ и А – адсорбция разрушение пассивной пленки Снижение агрессивности среды: удаление кислорода деаэрация раствора паром (кипячением) с последующим добавлением связующих кислород веществ (сульфита натрия Na 2 SO 3 или гидразина N 2 H 4 ) или добавлением в него поглотителей кислорода; удаление кислот путем нейтрализации раствора щелочью (едким натром Na. OH); удаление солей из воды, идущей на питание паровых котлов путем обработки ее ионообменными смолами; удаление из среды мелких твердых частиц и агрессивных компонентов фильтрацией или абсорбцией.
Замедлители (ингибиторы) Ингибиторы коррозии (ИК) – химические соединения, которые, присутствуя в коррозионной системе в достаточной концентрации, уменьшают скорость коррозии без значительного изменения концентрации любого коррозионного реагента. Только для постоянных объемов раствора! (резервуары, цистерны) Cинг = f(состав, Т, p. H, др. ) > Cинг 0 = 0, 01 – 1, 00 Cинг < Cинг 0 деполяризатор ↑ Vкор адсорбирующиеся изменение структуры ДЭС ингибиторы пленкообразующие экранирование Me от электролита анодные катодные смешанные (кислород, нитраты, хроматы, (Na 2 SO 3) (силикаты, полифосфаты, силикаты и др. ) поглощение кислорода нитриты аминов) пассивация Zn. Cl, Zn. S Zn(OH)2 (оксиды мышьяка и висмута) ↑η синергизм смесь ингибиторов антагонизм анодные (Cl–, Br–, I–, CN–) депассивация активаторы (стимуляторы) катодные (ионы с переменной валентностью) Fe 3+ + e– → Fe 2+ 4 Fe 2+ + O 2 + 4 H+ → 4 Fe 3+ + 2 H 2 O катод раствор
Температура и давление Увеличение температуры: возрастание электропроводности; возрастание скорости диффузии окислителя к поверхности металла; возрастание подвижности продуктов коррозии от поверхности; снижение перенапряжения электродных реакций; снижается растворимости деполяризатора и вторичных продуктов коррозии. раствор неокисляющих кислот H 2 SO 4 или HCl ↑Т ↓η ↑ Vкор ~ A∙exp(–Q/(RT) ↑Т нейтральные электролиты ↓η, ↑D, ↓a ↑Т ∆φ переполюсовка Например: Zn - сталь неоднородность Термогальваническая ∆T коррозия Зависимость скорости коррозии железа ↑P ↑a (O) в воде, содержащей растворенный кислород, от температуры наводороживание, механические напряжения, ↑ катодный процесс при ↑ Vкор кислородной деполяризации
Скорость и характер движения среды Cl– Зависимость скорости коррозии от скорости движения электролита кавитационная эрозия или кавитационная коррозия 1 – увеличение скорости коррозии за счет увеличения скорости движения электролита, облегчающего диффузию окислителя (кислорода) к катодным участкам поверхности металла; 2 – процесс коррозии замедляется вследствие пассивации анодных участков кислородом и образованием на них защитных оксидных пленок; 3 – скорость коррозии резко возрастает из за механического удаления защитной пленки быстродвижущимся потоком жидкости (эрозия). Например: лопатки гидравлических турбин, гребных винтов, труб, втулок дизелей и т. п. трещины, углубления, раковины
Ультразвук перемешивание, устраняющее концентрационную поляризацию; активационное воздействие на реагирующие частицы и внедрение их в двойной электрический слой; возбуждение электронных оболочек реагирующих частиц, вызывающее переход электронов; десорбционное и диспергирующее воздействие; возникновение механических напряжений и др. электролитическое выделение водорода и кислорода ультразвук ускорение растворения (алюминий в растворе Na. OH) слабое поляризующее или сильное деполяризующее воздействие Облучение Me среда Нарушение кристаллической решетки распад молекул среды на атомы и радикалы (увеличивается число дефектов, плотность (радиолиз) дислокаций) H и O, H 2 O 2, радикалы (OH, HO 2) и др. понижение пластичности; рост электропроводности; Изменение p. H ↑C(воздух) ↑C(HNO 3) ↓p. H (до 3 4) ускорение процессов диффузии; инициирование фазовых превращений в Me ↑C(HNO 3) ↓C(O) ↑С(NH 3) ↑p. H (до 9 10)
Эобл = f(Эр, Эд, Эф) Радиолизный эффект (Э р ) изменение химического потенциала коррозионной среды (воды) в результате ее радиолиза (H 2 O 2, O 3, радикалы OH, HO 2 облегчают катодный процесс). для металлов не склонных к пассивации Деструктирующий эффект (Э д ) изменении структуры (деструкции) защитной пленки и поверхностного слоя в результате появления в них большого количества микродефектов при бомбардировке металла облучающими частицами (образование рыхлой пленки) ухудшаются защитные свойства оксидных пленок на Al, Zr, Ti Фоторадиационный эффект (Эф) изменение полупроводниковых свойств оксидных пленок при поглощении энергии излучения (может ускорять коррозию металлов в результате облегчения катодного процесса или образования оксидов p типа (на Cu, Ni, Fe), может замедлять коррозию образованием оксидов n типа, снижая перенапряжение кислорода. Наибольшую устойчивость к влиянию облучения проявляют хромоникелевые стали!
Электрохимическая защита анодная защита катодная защита (пассивация) (изменение направления тока) Катодная защита Поляризующий ток подавление анодного тока (защита от коррозии) + Поляризация катода ↑Sк ↑jприлож Поляризационная диаграмма коррозии, поясняющая катодную защиту анодный процесс
Катодная защита Al Ca(OH)2 Схема катодной защиты внешним Схема катодной протекторной защиты: током: 1 – стальная конструкция; 1 – защищаемая стальная конструкция; 2 – протектор; 2 – соединительные провода; 3 – наполнитель; 3 – источник постоянного тока; 4 – электрический контакт с конструкцией; 4 – анод 5 – контрольно-измерительное устройство (Iп. з – ток протекторной защиты) Электронный и электролитический контакт! Пример : металлические части и конструкции подземных и береговых сооружений, морских буровых платформ, корпуса судов, трубопроводы, теплообменники, холодильники и т. д. Протектор: Zn, Mg, Al R (Zn/сталь): дистиллированная вода 0, 1 см; 0, 03% м раствор Na. Cl – 15 см; Sп/S: от 1: 200 до 1: 1000 морская вода – 400 см.
Анодная защита Cl–, Br–, I–, F– Углеродистые стали, легированные коррозионно-стойкие стали, Ti, Zr и т. д. К положительному полюсу! Катод: хромоникелевые стали – кислая среда; кремнистый чугун – раствор неорганических солей; Никель – щелочная среда. Протектор: углеграфит, диоксид марганца, диоксид свинца Кислородная защита Vкор min

