7581a8d2f4210bbe3bc3b5bc8db8a826.ppt
- Количество слайдов: 94
Совершенствование системы финансирования учреждений отрасли: внедрение нормативноподушевого финансирования в связи с переходом на базовые (отраслевые) перечни Макарова Виктория Владимировна Агентство Республики Коми по физической культуре и спорту 26. 11. 2015 г.
Правовая реструктуризация бюджетного сектора Для учреждений: + Свобода в привлечении и расходовании внебюджетных доходов + Сохранение бюджетного финансирования предоставления государственных услуг Для государства: + Сохранение гарантий предоставления гос. услуг, соблюдение конституционных прав граждан Для населения: + Повышение качества услуг и расширение их ассортимента при сохранении конституционных прав граждан
Процесс создания и изменения типов учреждений за 2012 2014 годы, 1 полугодие 2015 (отбор на 21. 08. 2015 г. ) Всего учреждений Субъект Российской Федерации № http: //bus. gov. ru/pub/ho me Автоно удельный Бюджетн удельный Казенные мные вес, % Всего 87 за 2012 год 15855 9, 05 110946 63, 35 48342 27, 60 175143 87 за 2013 год 15823 9, 03 110534 63, 11 48789 27, 86 175146 за 2014 год 1 полугодие 87 2015 года 15957 9, 11 110789 63, 26 48399 27, 63 175145 16002 9, 14 111305 63, 55 47836 27, 31 175143 87 Вялотекущий процесс создания АУ = 4 летняя пассивность - фактическое сближение правового статуса автономных учреждений с бюджетными - существующая нормативно - правовая база не достаточна для стимулирования процесса создания учреждений «нового типа» и достижения целей реформы В России нет ничего невозможного, кроме реформ. О. Уайльд Все согласны с тем, что наша страна пришла наконец в движение. Спор идет только о направлении
Программный бюджет: Государственная программа → муниципальная программа → государственное (муниципальное) задание Правительство Российской Федерации Федеральные органы исполнительной власти Органы государственной власти субъектов РФ (муниципалитеты) Государственные (муниципальные) учреждения Результативность Государственной программы зависит от результативности муниципальной программы и государственного (муниципального) задания Концепция долгосрочного развития Российской Федерации до 2020 года Государственные программы Региональные (муниципальные) программы Государственные (муниципальные) задания Программы развития Основа ГМЗ – единые стандарты и требования ( федеральные образовательные стандарты, федеральные стандарты спортивной подготовки, стандарты качества оказания услуги)
Проблема отсутствия стандарта качества ) льной па уници ъемам, (м об нной и, й к стве ни ар услуг , ва уд я гос ор требо оказания альной ни ри оказа ый наб т иям мате елей р в н танда определену и усло нической, потребит с к тех ами и слуги у, поряд хау в у нужд ством я тв оуре с ар качес ющий н сной сфе госуд ребуетс р а жду т сочет ой и ресу р ме вительно о ов в - дог то дейст кадро луг ч ия ус ывается, лишним ц а для ФОИВтнеобходимо артиз где указ тся ва ляе осно асче а станд твом, то яв р ая с ач х тельн в для разработать НПА, обще дарства, венны ержа ативо у од рстутверждающие от гос - с орм осуда г н отраслевые и дарта ансовых е ни стан ин олне ениям вып роль ления ф д межотраслевые учреж на еде ий опр стандарты оказания задан ий бсид альных) су различных видов цип муни ( услуг
Проблема несовершенности оценки потребности в государственных услугах и работах • • как отдельная обязательная процедура при формировании государственных (муниципальных) заданий в федеральном законодательстве не определена главный фактор, влияющий на определение возможностей учреждения, – планируемый объем его бюджетного финансирования, а не спрос населения, реальная потребности в услугах или работах, подготовить Постановлении которая фактически может быть ниже или выше плановых объемных показателей государственных Правительства РФ «Об или муниципальных заданий установлении общих требований и порядка проведения мониторинга потребности в государственных и муниципальных услугах (работах), предоставляемых юр и физлицам, Легкая атлетика Бассейн и учете его результатов при Набор -100 детей Набор -20 детей формировании показателей проекта бюджета» : - правовые нормы «реальной» оценки потребности в государственных) услугах и работах, закрепив такую оценку потребности как отдельную обязательную процедуру для формировании государственных (муниципальных) заданий -конкретные формализованные методики
Постановление Правительства РФ от 26. 02. 2014 N 151 "О формировании и ведении базовых (отраслевых) перечней государственных и муниципальных услуг и работ, формировании, ведении и утверждении ведомственных перечней государственных услуг и работ, оказываемых и выполняемых федеральными государственными учреждениями, и об общих требованиях к формированию, ведению и утверждению ведомственных перечней государственных (муниципальных) услуг и работ, оказываемых и выполняемых государственными учреждениями субъектов Российской Федерации (муниципальными учреждениями) « Утверждены: • Правила формирования и ведения базовых (отраслевых) перечней государственных и муниципальных услуг и работ; • Правила формирования, ведения и утверждения ведомственных перечней государственных услуг и работ, оказываемых и выполняемых федеральными государственными учреждениями; • общие требования к формированию, ведению и утверждению ведомственных перечней государственных (муниципальных) услуг и работ, оказываемых и выполняемых государственными учреждениями субъектов Российской Федерации (муниципальными учреждениями).
http: //bus. gov. ru/pub/home
Система формирования государственного задания Полномочия ( 184 -ФЗ, 131–ФЗ) Базовый (отраслевой)Базовый (отраслевой) перечень услуг и работ № 2 перечень услуг и работ №n № 3 речень услуг и работ № 1 Унификация услуги работ Сводный перечень государственных и муниципальных услуг и работ Единые названия, критерии. Ведомственный перечень услуг категории потребителей ГЗ Ведомственный перечень услуг и работ ГРБС № 1 и работ ГРБС № 3 Государственное (муниципальное) задание Учреждению № 1 Государственное (муниципальное) задание Учреждению № 2 Государственное (муниципальное) задание Учреждению № 4 Госсубсидия предоставляется только по основному ОКВЭД. Фактически Учреждение № 1 может казывает две услуги по разным ОКВЭД Государственное (муниципальное) задание Учреждению № 5 Государственное (муниципальное) задание Учреждению № 6 В заявление о госрегистрации В ИФНС возможно отразить в качес основного вида деятельности только один
ОБРАЗОВАНИЕ: направленность группы, ОБРАЗОВАНИЕ: профессии, время специальности, очно, заочно, удаленнопребывания в группе (в оздоровит направления через Интернет, лагере) на дому, на выезде, КУЛЬТУРА: на жанры, вид концерта, гастролях, КУЛЬТУРА: на открытой площадке видпрограммы, малая, большая вид мероприятия, на территории РФ, Формы спектакля вид запроса за пределами территории РФ, СПОРТ: виды спорта, группы дисциплин на международном уровне, СПОРТ: на региональном этапы подготовки уровне Единицы измерения показателя объема услуги (работы) Характеристика услуги (работы) 2 Характеристика услуги (работы) 1 условия (формы) услуги (работы) 3 содержание услуги оказания услуги дополнительная Категория потребителей услуги (работы) Наименование услуги Субъект, оказывающий услугу (выполняющий работу) Орган власти - « 1» ; Гос. (мун. ) учреждение - « 2» ; Негосударственная организация - « 3» Уровень ППО Федеральный – « 1» ; Региональный – « 2» ; Муниципальный – « 3» Услуга/работа Услуга - "1" Работа - "2" Первые четыре знака Код ОКВЭД Сводный реестр государственных и муниципальных услуг и работ
0001 спортивная подготовка по олимпийски м видам спорта ………… 001 лыжные гонки ……………. 9262. 1. 0001. 003. 000 Единицы измерения показателя объема услуги (работы) 001 начальная подготовка 002 тренировочный 002 вольная борьба 003 спортивного совершенствования 003 плавание 004 высшего спорт мастерства ……………. . Код услуги (работы) Категория потребителей услуги (работы) физические Число спортсменов лица (человек) ……………. Наименование услуги (работы) Реализация программ спортивной подготовки по олимпийским видам спорта – плавание этап спортивного совершенствования Дополнительная характеристика услуги (работы) Наименование услуги (работы) Характ-ка услуги Характеристика (работы) 2 услуги (работы) 1 Условия содержание (формы) услуги Оказания услуги Характеристика услуги (работы) 3 Услуга/работа Услуга – « 1» Работа – « 2» Уровень ППО Федеральный – « 1» ; Региональный – « 2» ; Муниципальный – « 3» Платность/бесплатность услуги/работы Бесплатная – « 1» ; Частично платная – « 2» ; Платная – « 3» Организация проведение физкультурных мероприятий и Код ОКВЭД Сводный перечень государственных и муниципальных услуг и работ 000 Категория потребителей услуги (работы) Единицы измерения показателя объема услуги (работы) физические лица Число спортсменов (человек) Ведомственный перечень государственных услуг и работ
С 01. 2016 в 2015 году (муниципальное) → Государственное задание ДЮСШ: В Государственном (муниципальном) задании услуга ДЮСШ подтягивается из Ведомственного перечня услуг и трансформируется в четыре группы услуг: 1. Государственная (муниципальная) услуга - Проведение занятий на этапах многолетней спортивной подготовки ! ДЮСШ оказывает одну услуг по выполнению ГМЗ (называться может по разному «Подготовка спортивного резерва в сборные команды Республики Коми» , «Предоставление дополнительного образования в ДЮСШ» ) 1. Реализация дополнительных общеобразовательных программ для контингента, принятого на обучение до 29. 12. 2012 г. → → 1. Реализация дополнительных общеразвивающих программ (Группы СОГ) 2. Реализация дополнительных предпрофессиональных программ в области физической культуры и спорта (ЭНП, ТЭ, ЭССМ) 3. Реализация программам спортивной подготовки (НП, ТЭ, ЭССМ, ЭВСМ) ! ! Дробление наименований услуг: - по видам спорта( ( биатлон, бокс. …. ) биатлон, бокс…) - по спорта - по статусу (игровой, неигровой) - по группам видов спорта ( игровой, -характеристикам спорта (олимпийский, циклические…) неолимпийский, военно-прикладной…. )
Базовый (отраслевой) перечень государственных и муниципальных услуг и работ (Физическая культура и спорт) Содержание услуги (работы) Общая информация № Наименование Реест. Дейс п/п услуги (работы) ровый Код Плат. Тип твует номер услуги ность с услуги Виды ППО Виды учреждений Категории потребителей Спортивная 3000200 300020 Услу- 01. Беспл. субъект Центры подготовка по 4200000 га 2014 РФ спорт. неолимпийским 0030021 подготов видам спорта 00 ки 2 Организация 3002510 300251 мероприятий по 0200000 подготовке 0000041 спортивных 00 сборных команд Организация и 3002610 300261 проведение 0000000 физкультурных и 0000051 спортивных 00 мероприятий в рамках Всероссийского физкультурноспортивного комплекса "Готов к труду и обороне" (ГТО) Рабо- 01. Беспл. субъект Центры В интересах та 2015 РФ спорт. общества подготов ки 92. 6 Физ. 30 2 культура и спорт Уровни спорт. сборных команд Рабо- 01. Беспл. субъект Центры В интересах та 2014 РФ спорт. общества подготов ки 92. 6 Физ. 30 2 культура и спорт Организация 3002510 300251 мероприятий по 0100000 подготовке 0000051 спортивных 00 сборных команд Спортивная 3000300 300030 подготовка по 0300000 спорту лиц с 0040071 поражением 00 ОДА Рабо- 01. Беспл. субъект Центры В интересах та 2015 РФ спорт. общества подготов ки 92. 6 Физ. 30 2 культура и спорт 4 5 Услу- 01. Беспл. субъект Центры га 2014 РФ спорт. подготов ки Качество услуги Код Наим-е Вид Значение ОКВ вида показадеят-ти показателя ЭД дея-ти теля 1 3 Условия оказания услуги (работы) Инвалиды и лица 92. 6 с ограниченными 2 возможностями здоровья - лица с заболеванием ЦП Инвалиды и лица 92. 6 с ограниченными 2 возможностями здоровья -лица с поражением ОДА Физ. 30 культура и спорт Спорт. Рафтинг подготов ка по неолимпийским видам спорта Наименование показателя Ед. изм-я Этапы Трениро. Доля лиц, проходящих спортивную % спор- вочный этап подготовку, которые включены в состав тивной (этап кандидатов в члены спортивных сборных подго- спортивной команд РФ, спортивных сборных команд товки специализац субъектов РФ(в том числе в юниорских и ии) юношеских составах спортивных команд; в командных игровых видах спорта - доля лиц, проходящих спортивную подготовку, включенных в состав команд спортивных клубов, участвующих во второй, первой и (или) высшей лигах, суперлиге). Отклонение достигнутых результатов от % запланированных планом тренировочных мероприятий Спорт. сборные команды субъектов РФ Уровни спорт. сборных команд Спорт. сборные команды РФ Отклонение достигнутых результатов от % запланированных планом тренировочных мероприятий Спорт. Бадминтон Этапы Этап Доля лиц, проходящих спортивную % подготов спор- совершенст- подготовку, которые включены в состав ка по тивной вования кандидатов в члены спортивных сборных спорту подго- спортивного команд РФ, спортивных сборных команд лиц с товки мастерства субъектов РФ (в том числе в юниорских и поражен юношеских составах спортивных команд; ием ОДА в командных игровых видах спорта - доля лиц, проходящих спортивную подготовку, включенных в состав команд спортивных клубов, участвующих во второй, первой и (или) высшей лигах, суперлиге).
Базовый (отраслевой) перечень государственных и муниципальных услуг и работ (Физическая культура и спорт), продолжение таблицы 6 7 8 9 Услуга Спорт. подготовка по олимпийск им видам спорта Беспл. Центры спортивной подготовки Физ. лица 92. Физ. (граж 62 кульдане РФ) тура и спорт Баскет- Этап НПГДоля лиц, проходящих спортивную подготовку, выполнивших требования федерального стандарта спортивной подготовки по соответствующему виду спорта по результатам реализации программ спортивной подготовки на этапе бол высшего спортивного мастерства. Организации дополнительного образования детей, осуществляющими деятельность в области физ. культуры и спорта Центры спортивной подготовки Доля лиц, проходящих спортивную подготовку, которые включены в состав % кандидатов в члены спортивных сборных команд РФ, спортивных сборных команд субъектов РФ (в том числе в юниорских и юношеских составах спортивных команд; в командных игровых видах спорта - доля лиц, проходящих спортивную подготовку, включенных в состав команд спортивных клубов, участвующих во второй, первой и (или) высшей лигах, суперлиге). Физ. лица 92. Физ. (граж 62 кульдане РФ) тура и спорт % Баскет- Трениро Доля лиц, проходящих спортивную подготовку, выполнивших требования федерального стандарта спортивной подготовки по соответствующему виду бол вочный спорта по результатам реализации программ спортивной подготовки на этапе высшего спортивного мастерства. этап Доля лиц, проходящих спортивную подготовку, которые включены в состав % (этап кандидатов в члены спортивных сборных команд РФ, спортивных сборных спортив команд субъектов РФ (в том числе в юниорских и юношеских составах спортивных команд; в командных игровых видах спорта - доля лиц, проходящих спортивную подготовку, включенных в состав команд спортивных клубов, ной участвующих во второй, первой и (или) высшей лигах, суперлиге). специал изации) Физ. лица 92. Физ. (граж-да- 62 кульне РФ) тура и спорт Баскет- Этап ГСС Доля лиц, проходящих спортивную подготовку, выполнивших требования федерального стандарта спортивной подготовки по соответствующему виду спорта по результатам реализации программ спортивной подготовки на этапе бол высшего спортивного мастерства. Организации дополнительного образования детей, осуществляющими деятельность в области физ. культуры и спорта Центры спортивной подготовки Организации дополнительного образования детей, осуществляющими деятельность в области % % Доля лиц, проходящих спортивную подготовку, которые включены в состав % кандидатов в члены спортивных сборных команд РФ, спортивных сборных команд субъектов РФ (в том числе в юниорских и юношеских составах спортивных команд; в командных игровых видах спорта - доля лиц, проходящих спортивную подготовку, включенных в состав команд спортивных клубов, участвующих во второй, первой и (или) высшей лигах, суперлиге). Физ. лица 92. Физ. (граж 62 кульдане РФ) тура и спорт Баскет- Этап бол ВСМ Доля лиц, проходящих спортивную подготовку, выполнивших требования % федерального стандарта спортивной подготовки по соответствующему виду спорта по результатам реализации программ спортивной подготовки на этапе высшего спортивного мастерства. Доля лиц, проходящих спортивную подготовку, которые включены в состав % кандидатов в члены спортивных сборных команд РФ, спортивных сборных команд субъектов РФ (в том числе в юниорских и юношеских составах спортивных команд; в командных игровых видах спорта - доля лиц, проходящих спортивную подготовку, включенных в состав команд спортивных клубов,
Базовый (отраслевой) перечень государственных и муниципальных услуг и работ (Образование и наука) Знач Приз ение Код нак Значен услов Платн базов отнес Наименовани ие ие ия Реестров ой Значение ость Код ения е базовой содерж (фор Уровень Код ый услуг содержания услуги ОКВ к услуги или ания мы) ППО ОКПД номер и или услуги 1 (работ ЭД услуг работы услуги оказа работ е или ы) 2 3 ния ы работ услуг е и 1 Реализация обучающиес дополнительн я кроме лиц ых с общеобразова ограниченны 11 Г 43000 11. Г 4 тельных ми 30360000 3. 0 программ для возможностя 1007100 контингента, ми здоровья принятого на (ОВЗ) и обучение до детей 29. 12. 2012 г. инвалидов 80. 1 Очна Услуг беспла 80. 10. 2. 123; 80. 21. 1 я а тная 3 2. 120 Муницип альное образова ние; Российск ая Федерац дети за ия; исключение субъект м детей с Российск Реализация физкул ограниченны ой 11 Г 42002 дополнительн 80. 1 ьтурно- Очна Услуг Федерац беспла 80. 11. Г 4 ми не ых 80030030 2. 123; 2. 0 возможностя указано спорти я а тная 3 ии общеразвиваю 1001100 80. 42 ми здоровья вной щих программ (ОВЗ) и детейинвалидов Виды учреждений Пока Катего зател рии и Показател потреб качес и объема ителей тва услуги услуг (работы) (работ и ы) (рабо ты) Организация Физиче дополнительн ские ого лица образования Количество человекочасов (человекочас) Дошкольная образовательн ая организация; Общеобразов ательная организация; Физиче Организация ские допобразован лица ия; Организация, осуществляю щая обучение (кроме научных) Число обучющихс я (человек); Число человекочасов пребывания (человекочас)
Значен Показ ие Код Призна Плат Категор атели услови Значени Показат базов к ност Значение ии качест я Разный подход отнесен ь ой Наименование Значение е ели Реестров содержан Код ва (форм Виды потреби услуг базовой услуги содержания содержаперечне ия к услуг. Единый принцип объема В базовом ия ый номер ы) ОКВЭД ОКПД учреждений телей услуги 2 Минспорта РФ услуге и ния услуги и или работы В базовом перечне услуги 1 оказан услуги и работ услуги 3 или (работы) предусмотрена ия Минспорта РФ также (работы) (работ ы детализация работе ты) предусмотрена услуги ы) наименования услуги по 1 детализация услуг по следующим группам: Реализация этапам подготовки: 1. Олимпийские виды дополнительны 1. Этап начальной спорта х подготовки этап 2. Неолимпийские виды предпрофессио 3. Тренировочный этап игровые 11 Г 46000 спорта началь 11. Г 4 нальных беспл 80. 12. 4. Этап соверш. 30010010 Очная виды спорту глухих Услуга атная 80. 10. 3 123 Общеобр Физичес 3. По ной 6. 0 азовател программ в спортивного мастерства 1002100 подгото 4. По спорту слепых кие лица, спорта области 5. Этап высшего ьная вки лиц ПОДА 5. По спорту физической спортмастерства организа имеющи Разный подход ция; обучающи е 6. По спорту лиц с культуры и В базовом перечне Минобразаа необходи. Разный подход Организа РФ еся за интеллектуальными спорта предусмотрена детализация услуг В базовом ция исключен мые для нарушеними Реализация по группам видов спорта (Приказ перечне дополнит освоения ием дополнительных обучающи Минспорта России от 27. 12. 2013 N ельного соответс Минспорта РФ предпрофессион хся с образова твующей Число 1125): предусмотрена альных трениро образова детализация ограничен игровые обучающ 11 Г 46000 1. игровые виды спорта; ния; 11. Г 4 беспл 80. 12. Организа тельной услуг ихся ными 30010020 Услуга 80. 10. 3 программ в вочный Очная 2. командные игровые виды спорта; виды по видам 6. 0 атная 123 ция, програм возможно (человек) 1001100 области этап 3. спортивные единоборства; спорта: спорта осущетв мы стями физической 4. сложно-координационные виды 1. Академическая ляющая способно здоровья культуры и спорта; (ОВЗ) и обучение сти в гребля спорта 5. циклические виды спорта; 2. (за детейобласти Бадминтон 6. скоростно-силовые виды спорта; Реализация 3. исключе физическ Баскетбол инвалидов этап 7. многоборья; дополнительных 4. Биатлон нием ой соверш 8. виды спорта с использованием предпрофессион 5. научной культуры Бобслей енствов игровые животных, участвующих в организа и спорта Бокс альных 6. 11 Г 46000 ания 11. Г 4 беспл 80. 12. ции); 30010030 Очная спортивных соревнованиях; Услуга 80. 10. 3 программ в виды спортив 6. 0 атная 123 1000100 9. адаптивные виды спорта; области спорта ного 10. национальные виды спорта; физической
Порядок формирования госзаданий В настоящее время - Постановление Правительства РФ от 02. 09. 2010 N 671 1. Государственное задание формируется в соответствии с основными видами деятельности, соответствующими видам экономической деятельности, предусмотренными учредительными документами федерального государственного учреждения 2. Государственное задание устанавливает показатели, характеризующие качество и (или) объем (содержание) государственной услуги (работы), а также порядок ее оказания (выполнения) Будет с 01. 2016 г. - Постановления Правительства РФ № 640 2. Государственное задание формируется в соответствии с основными видами деятельности, предусмотренными учредительными документами учреждения, с учетом предложений федерального государственного учреждения, касающихся потребности в соответствующих услугах и работах, оцениваемых на основании прогнозируемой динамики количества потребителей услуг и работ, уровня удовлетворенности существующими объемом и качеством услуг и результатов работ и возможностей учреждения по оказанию услуг и выполнению работ, а также показателей выполнения ственным учреждением государственного задания в отчетном финансовом году. 3. Государственное задание устанавливает показатели, характеризующие качество (при наличии) и (или) объем (содержание) государственной услуги (работы), определение категорий физических и (или) юридических лиц, являющихся потребителями соответствующих услуг, предельные цены (тарифы) на оплату услуг если законодательством РФ предусмотрено их оказание на платной основе, либо порядок установления указанных цен (тарифов) в случаях, установленных законодательством РФ, порядок контроля за исполнением гос задания и требования к отчетности о выполнении госзадания. в форме госзадания появилась строчка "Допустимые (возможные) отклонения от установленных показателей госуслуг, в пределах которых
Порядок формирования госзаданий В настоящее время - Постановление Правительства РФ от 02. 09. 2010 N 671 3. Государственное задание формируется при формировании федерального бюджета на очередной финансовый год и плановый период и утверждается не позднее одного месяца со дня официального опубликования федерального закона о федеральном бюджете на очередной финансовый год и плановый период 5. В случае внесения изменений в показатели государственного задания, в нормативные правовые акты, на основании которых было сформировано государственное задание, а также изменения размера бюджетных ассигнований, предусмотренных в федеральном бюджете…, влекущих за собой изменение государственного задания, формируется новое государственное задание, которое утверждается главными распорядителями средств федерального бюджета, в ведении которых находятся федеральные казенные учреждения, либо федеральными органами, осуществляющими функции и полномочия учредителя федеральных бюджетных или автономных учреждений. Будет с 01. 2016 г. - Постановления Правительства РФ № 640 5. Государственное задание формируется в процессе формирования федерального бюджета на очередной финансовый год и плановый период и утверждается не позднее 15 рабочих дней со дня утверждения главным распорядителям средств федерального бюджета лимитов бюджетных обязательств на предоставление субсидии на финансовое обеспечение выполнения государственного задания 7. В случае внесения изменений в показатели государственного задания формируется новое государственное задание (с учетом внесенных изменений)
Механизм финансового обеспечения бюджетных и автономных учреждений Первоначальные нормативы Переход от сметного финансирования затрат индивидуализированы: субсидия могли рассчитываться исходя и к предоставлению субсидий фактически сложившихся расходов учреждения (п. 8 ст. 31 83 -ФЗ) Единый классификатор услуг (базовый перечен Обязательная субсидия постепенная унификация услуг и учреждени Субсидию на оказание услуг (выполнение работ) ГМЗ (ст. 78. 1 БК РФ, абзац первый): по группам однопрофильных учреждений с текущие расходы (з/п, связь, коммунальные услуги) учетом различных факторов Субсидии на иные цели (ст. 78. 1 БК РФ, абзац второй) (приобретение оборудования, капитальный. Единые подходы к расчету стоимости услуг ремонт) унификация нормативов по однопрофильны Бюджетные инвестиции (ст. 78. 2 БК РФ) услугам (группам учреждений) Могут предо(субсидии на осущ. кап. вложений в капстрой ставляться и приобретение объектов недвижимого имущества) Целевые средства по исполнению полномочий по выполнению публичных денежных обязательств перед физ. лицами
Проблема неспособности системы НОРМАТИВОВ финансирования услуг к работе в рыночных условиях НОРМАТИВЫ финансового обеспечения государственных заданий Индивидуальные Региональные коэффициенты Групповые нормативы Поправочные коэффициенты Формульные (общие требования установят ФОИВ) Цель (п. 4 методических рекомендациях по расчету нормативных затрат на оказание услуг…, приказ Минфина РФ № 137 н, Минэкономразвития РФ № 527 от 29. 10 утрачивает силу с 01. 2016 г) письмо Минфина России от 01. 10. 2014 N 02 -0109/49180 Для установления общих требований к порядку определения нормативных затрат на оказание услуг в условиях существенной дифференциации материально-технического и кадрового обеспечения учреждений целесообразно создание единого для всех субъектов РФ подхода к определению нормативных затрат в соответствующей отрасли, путем введения единых (групповых) значений нормативных затрат, с возможностью применения корректирующих или иных расчетных показателей. По решению органа, осуществляющего функции и полномочия учредителя, нормативные затраты определяются: - - 1) отдельно по каждому учреждению; 2) в среднем по группе Учреждений; 3) по группе Учреждений с использованием корректирующих коэффициентов, учитывающих особенности Учреждений (например, место нахождения Учреждения, статус муниципального образования, на территории которого расположено Учреждение, обеспеченность инженерной инфраструктурой и другие критерии) (далее - корректирующие коэффициенты). .
Преимущества и недостатки «формульных» нормативов Стандартизация стоимости услуги в части прямых расходов Возможность сравнительного анализа эффективности расходов Обоснование структуры и объема расходов Объективная база распределения средств между учреждениями • Возможность выделения части видов деятельности для предоставления на платной основе • • • Относительная сложность расчетов • Потребность в сборе дополнительных данных, характеризующих бюджетную сеть • Необходимость установления стандартов услуг
Преимущества и недостатки использования индивидуальных нормативов • Простота расчетов • Достаточность существующих данных о бюджетной сети • Отсутствие необходимости установления стандартов услуг • Сохранение высокой дифференциации расходов • Невозможность сравнительного анализа эффективности расходов • Невозможность выделения части видов деятельности для предоставления на платной основе • Невозможность обоснования структуры расходов • Отсутствие объективной базы распределения средств между учреждениями
Нормативные затраты на выполнение государственных (муниципальных) заданий (поправки в статью 69. 2 Бюджетного кодекса РФ) Абз. 2 п. 4 ст. 69. 2 Объем финансового обеспечения выполнения государственного (муниципального) задания рассчитывается на основании нормативных затрат на оказание государственных (муниципальных) услуг, утверждаемых с соблюдением общих требований, определенных федеральными органами исполнительной власти, осуществляющими функции по выработке государственной политики и нормативно-правовому регулированию в установленных сферах деятельности. Данная норма может применяться при расчете объема финансового обеспечения на выполнение государственного (муниципального) задания начиная с государственных (муниципальных) заданий на 2016 год (на 2016 год и на плановый период 2017 и 2018 годов) с учетом положений, предусмотренных частью 7 статьи 5 Федерального закона от 23. 07. 2013 N 252 -ФЗ.
Правовая основа • • Приказ Минфина России от 01. 07. 2015 N 104 н «Об утверждении общих требований к определению нормативных затрат на оказание государственных (муниципальных) услуг, осуществление которых предусмотрено бюджетным законодательством Российской Федерации и не отнесенных к иным видам деятельности…» Приказ Минобрнауки России от 22. 09. 2015 N 1040 "Об утверждении Общих требований к определению нормативных затрат на оказание государственных (муниципальных) услуг в сфере образования, науки и молодежной политики, применяемых при расчете объема субсидии на финансовое обеспечение выполнения государственного (муниципального) задания на оказание государственных (муниципальных) услуг (выполнения работ) государственным (муниципальным) учреждением « Приказ Минспорта России от 22. 05. 2015 N 550 "Об утверждении Общих требований к определению нормативных затрат на оказание государственных (муниципальных) услуг в сфере физической культуры и спорта, применяемых при расчете объема субсидии на финансовое обеспечение выполнения государственного (муниципального) задания на оказание государственных (муниципальных) услуг (выполнение работ) государственным (муниципальным) учреждением « Постановление Правительства РФ от 26. 06. 2015 N 640 "О порядке формирования государственного задания на оказание государственных услуг (выполнение работ) в отношении федеральных государственных учреждений и финансового обеспечения выполнения государственного задания « (вместе с "Положением о формировании государственного задания на оказание государственных услуг (выполнение работ) в отношении федеральных государственных учреждений и финансовом обеспечении выполнения государственного задания")
Приказ Минспорта России от 22. 05. 2015 N 550 "Об утверждении Общих требований к определению нормативных затрат на оказание государственных (муниципальных) услуг в сфере физической культуры и спорта, применяемых при расчете объема субсидии на финансовое обеспечение выполнения государственного (муниципального) задания на оказание государственных (муниципальных) услуг (выполнение работ) государственным (муниципальным) учреждением" • • Нормативные затраты на оказание государственной (муниципальной) услуги в сфере физической культуры и спорта, рассчитанные с соблюдением настоящих Общих требований, не могут приводить к превышению объема бюджетных ассигнований, предусмотренных законом (решением) о бюджете на очередной финансовый год (очередной финансовый год и плановый период) на финансовое обеспечение выполнения государственного (муниципального) задания При определении нормативных затрат необходимо использовать нормативы (нормы), установленные федеральными законами, иными нормативными правовыми актами, в том числе федеральных органов исполнительной власти, ГОСТами, СНи. Пами, Сан. Пи. Нами, федеральными стандартами и регламентами (паспортами) оказания государственных услуг
Было Финансовое обеспечение выполнение задания
Буде т
Проект постановления правительства Республики Коми (вместо 512) О порядке формирования госзадания на оказание госуслуг (выполнение работ) в отношении госучреждений Республики Коми и финансовом обеспечении выполнения государственного задания • 20. Значение базового норматива затрат на оказание госууслуги утверждается учредителем по отношению к бюджетному и автономному учреждению, главным распорядителем по отношению к казенному учреждению общей суммой, с выделением: а) суммы затрат на оплату труда с начислениями на выплаты по оплате труда работников, непосредственно связанных с оказанием государственной услуги, включая административно-управленческий персонал, в случаях, установленных стандартами услуги; б) суммы затрат на коммунальные услуги и содержание недвижимого имущества, необходимого для выполнения государственного задания на оказание государственной услуги. • 24. Значения базовых нормативов затрат на оказание госуслуг и корректирующих коэффициентов подлежат размещению в установленном порядке на официальных сайтах в информационно-телекоммуникационной сети «Интернет» учредителей и главных распорядителей в течение 5 дней с момента их утверждения • 29. В объем финансового обеспечения выполнения государственного задания включаются затраты на уплату налогов, в качестве объекта налогообложения по которым признается имущество учреждения. .
• В случае если учреждение оказывает госуслуги (выполняет работы) для физических и юридических лиц за плату сверх установленного госзадания, то затраты рассчитываются с применением коэффициента платной деятельности (= отношение планируемого объема субсидии на финансовое обеспечение выполнения госзадания в отчетном финансовом году, к общей сумме, включающей планируемые поступления от субсидии на финансовое обеспечение выполнения государственного задания и доходов платной деятельности, исходя из указанных поступлений, полученных в отчетном финансовом году k пд= VБАгз /Vба+пд • 30. Затраты на содержание не используемого для выполнения госзадания имущества утверждаются учредителем и рассчитываются с учетом затрат: а) на потребление электрической энергии в размере 10 % общего объема затрат учреждения в части указанного вида затрат в составе затрат на коммунальные услуги; б) на потребление тепловой энергии в размере 50 % общего объема затрат учреждения в части указанного вида затрат в составе затрат на коммунальные услуги. 31. В случае если учреждение оказывает платную деятельность сверх госзадания, затраты на содержание не используемого для выполнения госзадания имущества , рассчитываются с применением коэффициента платной деятельности. • 32. В случае если учреждение осуществляет платную деятельность в рамках установленного госзадания, по которому в соответствии с федеральными законами предусмотрено взимание платы, объем финансового обеспечения выполнения госзадания подлежит уменьшению на объем доходов от платной деятельности исходя из объема госуслуги (работы), по которой предусмотрено взимание платы, и среднего значения размера платы (цены, тарифа), установленного в госзадании учредителем с учетом положений, установленных федеральными законами.
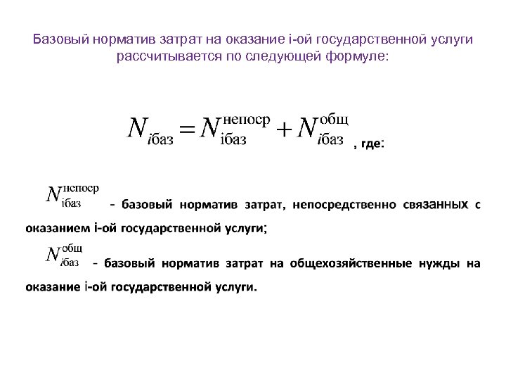
Нормативные затраты на оказание i-ой государственной услуги в сфере физической культуры и спорта () (далее - i-ая государственная услуга) рассчитываются по следующей формуле где: N - базовый норматив затрат на оказание i-ой государственной услуги; Kотр - отраслевой корректирующий коэффициент; К тер- территориальный корректирующий коэффициент.
Базовый норматив затрат на оказание i-ой государственной услуги рассчитывается по следующей формуле:
Базовые нормативные затраты на оказание i-ой госууслуги базовые нормативные затраты, непосредственно связанные с оказанием государственной услуги • • базовые нормативные затраты на оплату труда и начисления на выплаты по оплате труда работников, непосредственно связанных с оказанием государственной услуги, с начислениями на выплаты по оплате труда работников); базовые нормативные затраты на приобретение материальных запасов и основных средств, потребляемых в процессе оказания государственной услуги (спортинвентарь и экипировка); иные базовые нормативные затраты, непосредственно связанные с оказанием государственной услуги (тренировочные сборы и соревнования) • • • базовые нормативные затраты общехозяйственные нужды государственной услуги на для базовые нормативные затраты на коммунальные услуги; базовые нормативные затраты на содержание объектов недвижимого имущества, эксплуатируемого в процессе оказания государственной услуги (в том числе затраты на арендные платежи); базовые нормативные затраты на содержание объектов особо ценного движимого имущества, эксплуатируемого в процессе оказания государственной услуги (в том числе затраты на арендные платежи); базовые нормативные затраты на приобретение услуг связи; базовые нормативные затраты на приобретение транспортных услуг; базовые нормативные затраты на оплату труда и начисления на выплаты по оплате труда работников, которые не принимают непосредственного участия в оказании государственной услуги (административноуправленческого, административно-хозяйственного, вспомогательного и иного персонала); базовые нормативные затраты на прочие общехозяйственные нужды.
Затраты на коммунальные услуги для i-ой государственной услуги рассчитываются по следующей формуле где: • • • ! До 01. 2016 расходы на коммунальные услуги в полном объеме включались в расчет нормативных затрат на содержание имущества, а не в расчет единицы услуги - значение натуральной нормы потребления (расхода) w-ой коммунальной услуги, учитываемая Приказ Минфина России от 01. 07. 2015 N 104 н"Об утверждении общих требований к при расчете базового норматива затрат на ОХНоказание услуг…» определению нормативных затрат на на оказание i-ой госуслуги; - стоимость. При определении коммунальной услуги, учитываемой при расчете коммунальных (цена, тариф) w-ой значений натуральных норм потребления базового норматива затратучитываемых при расчете базового норматива на ОХН на оказание услуг, на ОХН на оказание i-ой госуслуги, в соответствующем финансовом году. госуслуги, значение норматива потребления холодной воды на 1 Стоимость (цена, тариф) w-ой коммунальной услуги, учитываемой при расчете базового норматива работника, затраты на оплату труда которых учитываются в расчете затрат на общехозяйственные нужды затрат на оказание госуслуги (вуслуги, определяется в базового норматива на оказание i-ой государственной расчете на 1 ставку соответствии с положениями пункта 26 настоящих Общих требований (на основании информации заработной платы), не должно превышать 7 литров в день, потребления о рыночных ценах (тарифах) на идентичные услуги, а при их отсутствии - на однородные горячей воды на 1 работника не должно цен на конец соответствующего услуги, с учетом прогнозного индекса потребительских превышать 5 литров в день, водоотведение на 1 работника не должно превышать 12 литров в день, финансового года) значение норматива площади здания (сооружения) на 1 работника для В составе затрат на коммунальные услуги для i-ой государственной услуги учитываются следующие определения натуральных норм потребления тепловой энергии не натуральные нормы потребления (расхода) коммунальных услуге: газа и иного вида топлива; должно превышать 12 кв. м. электроэнергии; теплоэнергии на отопление зданий, помещений и сооружений; горячей воды; холодного водоснабжения; водоотведения; других видов коммунальных услуг. В случае заключения энергосервисного договора (контракта) дополнительно к указанным затратам включаются нормативные затраты на оплату исполнения энергосервисного договора (контракта), на величину которых снижаются нормативные затраты по видам энергетических ресурсов. Нормативные затраты на оплату исполнения энергосервисного договора (контракта) рассчитываются как процент от достигнутого размера экономии соответствующих расходов учреждения, определенный условиями энергосервисного договора (контракта).
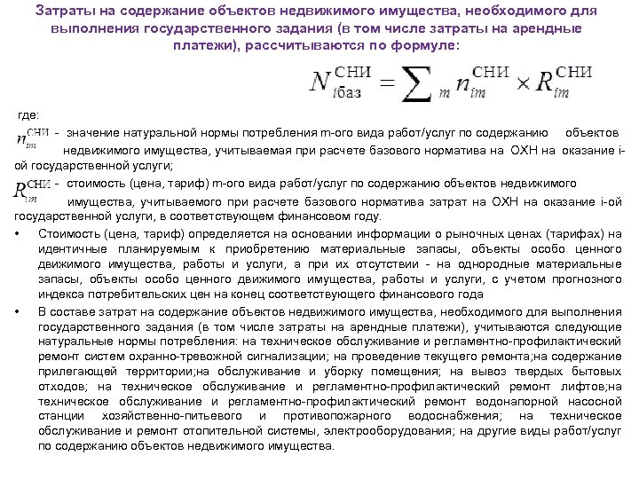
Затраты на содержание объектов недвижимого имущества, необходимого для выполнения государственного задания (в том числе затраты на арендные платежи), рассчитываются по формуле: где: - значение натуральной нормы потребления m-ого вида работ/услуг по содержанию объектов недвижимого имущества, учитываемая при расчете базового норматива на ОХН на оказание iой государственной услуги; - стоимость (цена, тариф) m-ого вида работ/услуг по содержанию объектов недвижимого имущества, учитываемого при расчете базового норматива затрат на ОХН на оказание i-ой государственной услуги, в соответствующем финансовом году. • Стоимость (цена, тариф) определяется на основании информации о рыночных ценах (тарифах) на идентичные планируемым к приобретению материальные запасы, объекты особо ценного движимого имущества, работы и услуги, а при их отсутствии - на однородные материальные запасы, объекты особо ценного движимого имущества, работы и услуги, с учетом прогнозного индекса потребительских цен на конец соответствующего финансового года • В составе затрат на содержание объектов недвижимого имущества, необходимого для выполнения государственного задания (в том числе затраты на арендные платежи), учитываются следующие натуральные нормы потребления: на техническое обслуживание и регламентно-профилактический ремонт систем охранно-тревожной сигнализации; на проведение текущего ремонта; на содержание прилегающей территории; на обслуживание и уборку помещения; на вывоз твердых бытовых отходов; на техническое обслуживание и регламентно-профилактический ремонт лифтов; на техническое обслуживание и регламентно-профилактический ремонт водонапорной насосной станции хозяйственно-питьевого и противопожарного водоснабжения; на техническое обслуживание и ремонт отопительной системы, электрооборудования; на другие виды работ/услуг по содержанию объектов недвижимого имущества.
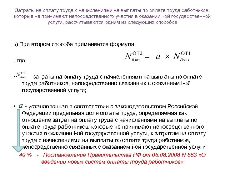
Затраты на оплату труда с начислениями на выплаты по оплате труда работников, которые не принимают непосредственного участия в оказании i-ой государственной услуги, рассчитываются одним из следующих способов б) При втором способе применяется формула: , где: • - затраты на оплату труда с начислениями на выплаты по оплате труда работников, непосредственно связанных с оказанием i-ой государственной услуги; • - установленная в соответствии с законодательством Российской Федерации предельная доля оплаты труда, определяемая как отношение затрат на оплату труда с начислениями на выплаты по оплате труда работников, которые не принимают непосредственного участия в оказании i-ой государственной услуги, к затратам на оплату труда с начислениями на выплаты по оплате труда работников, непосредственно связанных с оказанием i-ой государственной услуги 40 % - Постановление Правительства РФ от 05. 08. 2008 N 583 «О введении новых систем оплаты труда работников»
Постановление Правительства РФ от 05. 08. 2008 N 583 О введении новых систем оплаты труда работников 10(2). … Гглавные распорядители средств федерального бюджета, в ведении которых находятся федеральные учреждения, могут устанавливать предельную долю оплаты труда работников административно-управленческого и вспомогательного персонала в фонде оплаты труда подведомственных учреждений (не более 40 процентов), а также перечень должностей, относимых к административноуправленческому и вспомогательному персоналу этих учреждений. 7. Основной персонал учреждения - работники, непосредственно оказывающие услуги (выполняющие работы), направленные на достижение определенных уставом учреждения целей деятельности этого учреждения, а также их непосредственные руководители. Вспомогательный персонал учреждения - работники учреждений, создающие условия для оказания услуг (выполнения работ), направленных на достижение определенных уставом учреждения целей деятельности этого учреждения, включая обслуживание зданий и оборудования. Административно-управленческий персонал учреждения - работники учреждения, занятые управлением (организацией) оказания услуг (выполнения работ), а также работники учреждения, выполняющие административные функции, необходимые для обеспечения деятельности федерального учреждения. Аналогичные нормы в пп. 1 -4 п. 2 -5 постановления Правительства РК от 20. 01. 2010 N 14 "Об оплате труда работников государственных бюджетных, автономных и казенных учреждений Республики Коми"
Приказ Минспорттуризма РФ от 27. 04. 2009 N 249 Требует переработки с "Об утверждении перечней должностей работников, относимых к учетом новых основному персоналу, для расчета средней заработной платы и реалий!! определения размеров должностных окладов руководителей подведомственных учреждений по видам экономической деятельности" ПО ВИДУ ЭКОНОМИЧЕСКОЙ ДЕЯТЕЛЬНОСТИ "ОБРАЗОВАНИЕ» • • • • Профессор Доцент Старший преподаватель Преподаватель Руководитель физического воспитания Старший воспитатель Старший методист Старший инструктор-методист Старший тренер-преподаватель Воспитатель Методист Педагог-психолог Инструктор-методист Тренер-преподаватель ПО ВИДУ ЭКОНОМИЧЕСКОЙ ДЕЯТЕЛЬНОСТИ "ПРЕДОСТАВЛЕНИЕ ПРОЧИХ КОММУНАЛЬНЫХ, СОЦИАЛЬНЫХ И ПЕРСОНАЛЬНЫХ УСЛУГ" • • • • Главный тренер сборной команды Государственный тренер Начальник сборной команды Старший тренер сборной команды Специалист по подготовке сборных команд Тренер-врач Тренер-инженер Тренер сборной команды Старший тренер-преподаватель по спорту Тренер-ветеринар Тренер-преподаватель по спорту Тренер-массажист Тренер-механик Тренер-оператор видеозаписи
а) При первом способе применяется формула: , где: • • • - значение натуральной нормы рабочего времени s-ого работника, который не принимает непосредственного участия в оказании государственной услуги, учитываемая при расчете базового норматива затрат на общехозяйственные нужды на оказание i-ой государственной услуги; - размер повременной (часовой, дневной, месячной, годовой) оплаты труда (с учетом окладов (должностных окладов), ставок заработной платы, выплат компенсационного и стимулирующего характера) с начислениями на выплаты по оплате труда s-ого работника, который не принимает непосредственного участия в оказании i-ой государственной услуги. Размер повременной (часовой, дневной, месячной, годовой) оплаты труда с начислениями на выплаты по оплате труда s-ого работника, который не принимает непосредственного участия в оказании i-ой государственной услуги, определяется исходя из ГФОТ и годового фонда рабочего времени указанного работника с учетом прогнозного индекса потребительских цен на конец соответствующего финансового года… ГФОТ и годовой фонд рабочего времени s-ого работника, который не принимает непосредственного участия в оказании госуслуги, определяются в соответствии со значениями натуральных норм, применяемых согласно положениям пункта 8 настоящих Общих требований. Отношение затрат на оплату труда с учетом начислений на выплаты по оплате труда работников, которые не принимают непосредственного участия в оказании i-ой госуслуги, к затратам на оплату труда с начислениями на выплаты по оплате труда работников, непосредственно связанных с оказанием i-ой государственной услуги, не должно превышать показатели, установленные законодательством Российской Федерации!!!.
Корректирующие коэффициенты к базовым нормативным затратам, применяемые при расчете объема финансового обеспечения выполнения государственного задания на оказание государственных услуг (выполнение работ) учреждением состоят из: территориального(ых) корректирующего(их) коэффициента(ов) рассчитывается(ются) по формуле, определенной Общими требованиями, и включает(ют): • территориальный корректирующий коэффициент на оплату труда и начисления на выплаты по оплате труда работников федерального государственного учреждения; • территориальный корректирующий коэффициент на коммунальные услуги и содержание недвижимого имущества отраслевого(ых) корректирующего(их) коэффициента(ов) определяется(ются) исходя из информации о содержании и условиях (формах) оказания государственной услуги, включенной в базовый (отраслевой) перечень, по формуле(ам), определенной(ыми) Общими требованиями Рассчитывается к базовому нормативу затрат на оказание i-ой государственной услуги, исходя из соответствующих показателей, отражающих содержание государственной услуги и (или) условия (формы) оказания государственной услуги (показатели отраслевой специфики ) с указанием порядка расчета отраслевого корректирующего коэффициента Базовый норматив по коммуналке рассчитывается по наиболее эффективному учреждению, а k тер. кор. по КУ устанавливается для каждого аналогичного учреждения в группе (соотношение затрат) В случае, если географические особенности субъекта РФ, на территории которого оказывается госуслуга, влияют на значения натуральных норм, учредитель вправе учесть указанные
Пример - Базовый норматив затрат Минспорта РФ на оказание услуги по спортивной подготовке по олимпийскому виду баскетбол, в разрезе этапов Наименование государственной услуги 1 Нормативные затраты, непосредственно связанные с Нормативные затраты на общехозяйственные нужды, руб Нормативны оказанием государственной е затраты на услуги, руб. оказание услуги, руб. Т ПН ОТ 1 МЗ ИНЗ КУ СНИ СОЦДИ УС ОТ 2 У З 2 3 4 5 6 7 8 9 10 Спортивная подготовка по олимпийским видам спорта Баскетбол Этап высшего спортивного мастерства 243 640, 94 116 833, 50 376 600, 00 29 899, 96 12 758, 99 18 000, 56 1 900, 23 0 162 427, 29 Спортивная подготовка по олимпийским видам спорта Баскетбол Этап совершенствования спортивного мастерства 12=1+2+3+4+5+6 +7+8+9+10+11 11 0 962 061, 47 1 205, 80 1 701, 16 179, 58 0 20 467, 15 0 643 542, 09 762, 95 325, 57 459, 31 48, 49 0 7 368, 17 0 682 129, 31 120, 56 51, 45 72, 58 7, 66 0 2 619, 80 0 140 955, 00 30 700, 72 45 911, 94 540 550, 00 2 825, 73 11 052, 26 32 912, 57 629 200, 00 3 929, 69 4 253, 25 129 900, 00 Спортивная подготовка по олимпийским видам спорта Баскетбол Тренировочный этап Спортивная подготовка по олимпийским видам спорта Баскетбол Этап начальной подготовки
Пример - Базовый норматив затрат Минспорта РФ на оказание услуги по спортивной подготовке по олимпийскому виду спорта, хоккей, в разрезе этапов Наименование государственной услуги 1 Базовый норматив затрат, непосредственно связанных с Базовый норматив затрат на общехозяйственные нужды, Базовый норматив руб Этап спортивной оказанием государственной услуги, затрат на руб. подготовки оказание услуги, руб. ПН ОТ 1 МЗ ИНЗ КУ СНИ СОЦДИ УС ТУ ОТ 2 З Этап высшего спортивного мастерства Этап Спортивная совершенствов подготовка ания спортивного по олимпийски мастерства м видам Тренировочны спорта - й этап (этап хоккей спортивной специализации) Этап начальной подготовки 2 3 4 5 6 7 8 9 10 12=1+2+3+4+5 +6+7+8+9+10+ 11 11 57 471, 76 117 101, 00 376 600, 00 5 376, 13 1 841, 13 849, 22 89, 65 0, 00 38 314, 50 - 597 643, 39 34 957, 89 89 740, 00 540 550, 00 2 861, 33 979, 90 451, 98 47, 71 0, 00 23 305, 26 - 692 894, 08 14 736, 35 79 057, 80 629 200, 00 1 033, 87 354, 06 163, 31 17, 24 0, 00 9 824, 23 - 734 386, 87 4 093, 43 - 159 579, 66 6 140, 14 19 064, 86 129 900, 00 251, 29 86, 06 39, 69 4, 19 0, 00
базовые нормативные затраты, непосредственно связанные с оказанием государственной услуги
Минспорт РФ - расходы на оплату труда основного персонала Этап высшего спортивного мастерства Наименование штатной единицы, непосредственно оказывающейуслуг у Этап совершенствования спортивного мастерства Нормативн Нормат вное ое кол-во ивное одновремен Норма количест Норма количес но во тво оказываем ресурса ых услуг ресурса Тренировочный этап (этап спортивной специализации) Этап начальной подготовки Нормат Нормат тивное тивное е количе Норма количес колич ство тво ество услуг ресурса услуг 0, 42212=нагрузка тренера 32 часа*52 недели/ГФРВ при 40 часах /2 спортсмена на ВСМ в 1 группе. по ФССП нагрузка тренера средняя по вилке(24+32)/2 Тренерпреподавател ь 0, 42212 0, 84424 Тренерпреподавател ь по общефизичес кой и специальной физической подготовке 2 0, 05277 0, 63318 12 0, 02374 0, 47489 20 0, 00844 0, 21106 13. Для проведения занятий на этапах ССМ и ВСМ кроме основного тренера допускается привлечение дополнительно второго тренера по общефизической и специальной физической подготовке при условии их одновременной работы с лицами, проходящими спортивную подготовку 0, 10131 0, 20262 2 0, 01319 0, 1583 12 0 0 20 0 0 Комментарий Нормативное количество ресурса - количество тренеров на 1 группу по каждому этапу. Нормативное кол-во единовременно 25 оказываемых услуг определяется в соответствии с наполняемостью группы на этапе спрортподготовки (Приложение № 1 ФССП по виду спорта). Наполняемость групп на этапах спортивной подготовки для расчета использована максимально допустимая ФССП. 25
АФи. С РК - расходы на оплату труда основного персонала Этап высшего Этап совершенствования спортивного мастерства Тренировочный этап (этап спортивной специализации) Этап начальной подготовки Норм Наименование Нормат ативн штатной Норма ое кол ивное единицы, тивное Нормати -во Нормат количес Нормати непосредствен кол-во вное однов ивное тво но одновр Норма количест ремен Норма количес одновре Норма количест оказывающей еменно во но тво менно во услугу оказыв ресурса оказыва ресурса аемых ваем емых услуг Тренерпреподават ель Инструкто р методист Нормат ивное Нормат количе ивное ство количес одновр тво еменно ресурса оказыв аемых услуг 0, 0571=(24+28)часа/2*52 недели/ГФРВ при 40 часах /12 спортсмена на ЭССМ в 1 группе. по ФССП нагрузка тренера средняя по вилке (18+24)/2 0, 3693557 0, 738711 2 0, 04616 0, 55403 12 0, 01846 0, 36935 20 0, 00731 0, 1846 Комментарий тренерам нормативное кол-во ресурса определено из недельной 25 нагрузки в расчете на 52 недели в год (пример по 241 Пост). Нагрузку надо брать по ФССП. По инст -метод норма работы 240 часа (40 часа на 6 тренеров) 1 инстр на 6
Приложение № 1 ФССП Данные о наполняемост и групп позволяют определить количество единовременн о оказываемых услуг
Приложение № 2 ФССП Соотношение объемов тренировочного процесса для определения нормы труда тренера по ОФП
Приложение № 9 ФССП Норматив тренировочн ой нагрузки позволяет определить нагрузку на 1 спортсмена а так же нагрузку тренера на 1 группу
Расчет нормативных затрат на Этап высшего спортивного мастерства приобретение матзапасов и ОС Сложность расчетов, необходимо нормировать каждого учащегося с учетом срока использования Наименование ресурса, в разрезе видов спорта!!! Нормативное Комментарий (обоснование ое кол-во количество использования ресурсов, их состава и ресурса услуг количественных характеристик) 1 2. Материальные запасы/основные средства, потребляемые в процессе оказания государственной (муниципальной) услуги Оборудование и спортивный инвентарь Конструкция баскетбольного щита в сборе (щит, корзина с кольцом, сетка, опора) Мяч баскетбольный Доска тактическая Мяч набивной (медицинбол) Свисток Секундомер Стойка для обводки Фишки (конусы) Доп и вспомогате оборудование и спортивный инвентарь Барьер легкоатлетический Гантели массивные от 1 до 5 кг Корзина для мячей Мяч волейбольный Мяч набивной (медицинбол) Мяч теннисный Мяч футбольный Насос для накачивания мячей в комплекте с иглами Скакалка Скамейка гимнастическая Утяжелитель для ног Норма 1 2 15 1 10 2 2 10 15 10 1, 5 1 1 7, 5 5 1 2 12 2 7, 5 30 2 20 4 4 20 30 20 3 2 2 15 10 2 4 24 4 15 2 2 2 Перечень и нормативное количество ресурсов 2 2 определяется в соответствии с Приложением № 11 ФССП. Для ресурсов группы 2 "Дополнительное и 2 вспомогательное 2 2 оборудование и спортивный инвентарь" норма 2 2 потребления рассчитывается 2 исходя из количества ресурса на группу человек. 2 2
Этап высшего спортивного мастерства Нормативное Комментарий (обоснование Нормативное количество использования ресурсов, их состава и количество услуг ресурса количественных характеристик) Наименование ресурса Норма 1 Спортивный инвентарь, передаваемый в индивидуальное пользование Мяч баскетбольный Спортивная экипировка, передаваемая в индивидуальное пользование Гольфы Костюм ветрозащитный Костюм спортивный парадный Кроссовки для баскетбола Кроссовки легкоатлетические Майка Носки Полотенце Сумка спортивная Фиксатор голеностопного сустава (голеностопник) Фиксатор коленного сустава (наколенник) Фиксатор лучезапястного сустава (напульсник) Футболка Шапка спортивная Шорты спортивные (трусы спортивные) 1 1 1 3 1 1 3 2 6 6 1 2 2 2 2 1 Перечень и нормативное 1 количество ресурсов 1 определяется в соответствии 1 с Приложением № 12 ФССП. 1 Для ресурсов группы 1 "Спортивная экипировка, передаваемая в 1 индивидуальное 1 использование" норма 1 потребления рассчитывается 1 исходя из количества ресурса на 1 человека, соответственно 1 нормативное количество услуг составляет 1 1 4 1 5 1 1 1
Минспорт РФ - Иные нормативные затраты Этап высшего спортивного мастерства Этап совершенствования спортивного мастерства Нормативное Нормати ное кол Наименование (вид иных Норматив кол-во вное во затрат, непосредственно Коммен ное одновременн Норма количест одноврем Норма связанных с оказанием тарий количеств о во енно услуги) о ресурса оказываемых ресурса оказывае услуг мых услуг 1 2=3/4 3 4 5 2=3/4 3 3. Иные ресурсы, непосредственно связанные с оказанием i-ой государственной (муниципальной) услуги Транспортные услуги для выезда на сборы Медицинское обслуживание спортсменов на сборах Проживание на учебнотренировочных сборах 8 116 116 1 1 1 4 9 173 Комментарий 9 5 Количество учебно-тренировочных сборов в год для спортсмена этапа 1 ССМ определяется в соответствии с Приложением № 10 ФССП "Перечень тренировочных сборов" 173 Количество дней учебнотренировочных сборов в год для спортсмена этапа ССМ 1 определяется в соответствии с Приложением № 10 ФССП "Перечень тренировочных сборов"
Приложение № 10 Исходные данные: Количество тренировочных сборов в год на 1 спортсмена Количество дней тренировочных сборов в год на 1 спортсмена
№ п/п Тренировочный этап (этап спортивной специализации) Норматив Наименование (вид Нормати ное колиных затрат, вное во непосредственно Норма количест одноврем Норма связанных с во енно оказанием услуги) ресурса оказывае мых услуг 1 2=3/4 3 4 2=3/4 Этап начальной подготовки Нормативное ое кол-во колич одновреме ество нно ресурс оказываем а ых услуг 3 Транспортные услуги для выезда 11 11 1 2 2 на сборы 200 дней только сборов, без учета соревнований Медицинское обслуживание спортсменов на сборах 4 1 200 ? 200 1 42 42 1 Проживание на учебно- Комментарий 5 Количество учебнотренировочных сборов в год для спортсмена этапа определяется в соответствии с Приложением № 10 ФССП "Перечень тренировочных сборов" Количество дней учебнотренировочных сборов в год для спортсмена этапа определяется в соответствии
АФи. С РК- Иные нормативные затраты Наименование (вид иных затрат, непосредственно связанных с оказанием услуги) 1 3. Иные ресурсы, непосредственно связанные с оказанием i-ой государственной (муниципальной) услуги сборы Тренировочный этап (этап спортивной специализации) Нормативное количество Норма количество одновременно ресурса оказываемых услуг 2=3/4 3 4 1 1 1 Медицинское обслуживание спортсменов на сборах 19 19 1 Проживание на тренировочных сборах 57 57 1 сборы на местах ( питание и медикаменты) 84 84 1 Транспортные услуги для выезда на соревнования 11 11 1 питание 44 44 1 Проживание 44 44 1 сборы выездные Транспортные услуги для выезда на сборы соревнования выездные!!!
Минспорт РФ РНЗ –прямые расходы Этап высшего спортивного мастерства Наименование ресурса Норма Срок использо вания ресурса Цена Нормативны единицы е затраты ресурса Комментарий (обоснование количественных характеристик ресурсов) 1. Оплата труда работников, непосредственно связанных с оказанием государственной (муниципальной) услуги Тренер-преподаватель по общефизической и специальной физической подготовке Итого гр. 1 Итого гр. 3 0, 42212075 - 465 470, 20 Расчет произведен исходя из размера средней заработной платы по РФ 196 484, 63 (29 792, 00 рублей*12 месяцев*1, 302 - начисления на ОТ) Расчет произведен исходя из размера средней заработной платы по РФ 47 156, 31 (29 792, 00 рублей*12 месяцев*1, 302 - начисления на ОТ) 0, 10130898 - 465 470, 20 х х х 243 640, 94 х х 376 600, 00 х
Этап высшего спортивного мастерства Срок Комментарий Цена использо (обоснование Нормативные Наименование ресурса Норма единицы затраты вания количественных ресурса характеристик ресурсов) 2. Материальные запасы/основные средства, потребляемые в процессе оказания государственной (муниципальной) услуги Оборудование и спортивный инвентарь Конструкция баскетбольного щита в сборе (щит, корзина с кольцом, сетка, опора) Мяч баскетбольный Доска тактическая Мяч набивной (медицинбол) Свисток Секундомер Стойка для обводки Фишки (конусы) Доп и вспом оборудование и спортивный инвентарь Барьер легкоатлетический Гантели массивные от 1 до 5 кг 1 10 157900, 00 15 790, 00 15 1 10 2 2 10 15 0, 5 1 3 1 1 3 5 800, 00 560, 00 1040, 00 30, 00 480, 00 500, 00 49, 00 24 000, 00 560, 00 3 466, 67 60, 00 960, 00 1 666, 67 147, 00 10 5 1990, 00 3 980, 00 1, 5 10 2660, 00 399, 00 Расчет исходя из стоимости ресурса, срока использования и нормы потребления в соответствии с ФССП по виду спорта. Концептуально, ввиду малоценности каждой отдельной группы ресурсов группы "Дополнительное и вспомогательное оборудование и спортивный инвентарь", и "суровых" условий их эксплуатации срок полезного использования можно применить равным 1 год!
Этап высшего спортивного мастерства Наименование ресурса Норма Срок Цена Комментарий (обоснование использо Нормативн единицы количественных ые затраты вания ресурса характеристик ресурсов) ресурса 3. Иные ресурсы, непосредственно связанные с оказанием i-ой государственной (муниципальной) услуги Расчет исходя из средней Транспортные услуги для 8 1 7 200, 00 57 600, 00 стоимости проезда на сборы выезда на сборы 7200 (туда-обратно) Медицинское обслуживание спортсменов на сборах Проживание на учебнотренировочных сборах Итого гр. 3 116 1 250, 00 116 1 2 500, 00 х х х Стоимость 1 дня 29 000, 00 медобслуживания спортсмена на сборах в соответствии с Стоимость проживания на УТС в соответствии c Приказом Минисспорта РФ от 16 апреля 2010 г. N 365 290 000, 00 "Об утверждении Норм расходов средств на проведение мероприятий, включенных в ЕКП 376 600, 00 х
АФи. С РК РНЗ – прямые расходы Этап высшего спортивного мастерства Наименование ресурса Норма Срок Цена использова Нормативные Комментарий (обоснование количественных единицы ния затраты характеристик ресурсов) ресурса 1. Оплата труда работников, непосредственно связанных с оказанием государственной (муниципальной) услуги Расчет произведен исходя из размера средней Тренер-преподаватель 0, 422120751 624 960, 00 263 808, 58 заработной платы по РФ (40000 рублей*12 месяцев*1, 302 - начисления на ОТ) Расчет произведен исходя из размера средней инструктор-методист 0, 066666667 624 960, 00 41 664, 00 заработной платы по РФ (40000 рублей*12 месяцев*1, 302 - начисления на ОТ) Итого гр. 1 х х х 305 472, 58 х 3. Иные ресурсы, непосредственно связанные с оказанием i-ой государственной (муниципальной) услуги Транспортные услуги для Расчет произведен исходя из средней стоимости 3 1 5 000, 00 15 000, 00 выезда на сборы проезда на сборы 7200 (туда-обратно) Медицинское обслуживание Стоимость 1 дня медицинского обслуживания 60 1 70, 00 4 200, 00 спортсменов на сборах спортсмена на сборах в соответствии с Стоимость проживания на УТС в соответствии c Проживание на учебно. Приказом Министерства спорта, туризма и 60 1 2 000, 00 120 000, 00 тренировочных сборах молодежной политики РФ от 16 апреля 2010 г. N 365 сборы на местах 56 1 420, 00 23 520, 00 Транспортные услуги для 13 1 5 000, 00 65 000, 00 выезда на соревнования питание 52 1 350, 00 18 200, 00 Проживание 52 1 800, 00 41 600, 00 соревнования на местах 36 1 420, 00 15 120, 00 Итого гр. 3 х х х 302 640, 00 х
Тренировочный этап (этап спортивной специализации) Срок исполь Цена Норматив Комментарий (обоснование зовани Наименование ресурса Норма единицы ные количественных характеристик я ресурса затраты ресурсов) ресурс а 1. Оплата труда работников, непосредственно связанных с оказанием государственной (муниципальной) услуги Расчет исходя из размера средней Тренер-преподаватель 0, 01978691 624 960, 00 12 366, 03 зарплаты по РФ (40000 рублей* 12 месяцев*1, 302 - начисления на ОТ) Расчет исходя из размера средней инструктор-методист 0, 003125 624 960, 00 1 953, 00 зарплаты по РФ (40000 рублей* 12 месяцев*1, 302 - начисления на ОТ) Итого гр. 1 х х х 14 319, 03 х 3. Иные ресурсы, непосредственно связанные с оказанием i-ой государственной (муниципальной) услуги Транспортные услуги для выезда на сборы 1 1 Медобслуживание спортсменов на сборах 19 1 Проживание на учебнотренировочных сборах 57 1 84 1 Расчет произведен исходя из средней 5 000, 00 стоимости проезда на сборы 7200 (туда-обратно) Стоимость 1 дня медобслуживания 70, 00 1 330, 00 спортсмена на сборах в соответствии с Стоимость проживания на УТС в 2 000, 00 114 000, 00 соответствии c Приказом Минспорта РФ от 16 апреля 2010 г. N 365 420, 00 35 280, 00 11 1 5 000, 00 сборы на местах Транспортные услуги для выезда на 55 000, 00
Расчет нормативных затрат на общехозяйственные нужды
Затраты на общехозяйственные нужды (метод наиболее эффективного учреждения) • Содержание объектов недвижимого имущества, необходимого для выполнения государственного задания (СНИ) • Содержание объектов особо ценного движимого имущества (СОЦДИ) • Услуги связи (УС) • Транспортные услуги (ТУ) • Оплата труда административно-управленческого, административно-хозяйственного, вспомогательного и иного персонала (ОТ 2) • Прочие ресурсы (затраты) (ПНЗ)
Медианный метод • медианное значение – это уровень показателя, который делит некоторый набор данных на две равные половины, причем в одной половине все значения меньше медианы, а в другой половине – больше • Медиана – это основная альтернатива средней арифметической. • Во-первых, они близки по своим значениям, что не сильно влияет на выводы, а лишь уточняет интерпретацию; во-вторых, медиана устойчива к аномальным выбросам и отклонениям от симметричности распределения, что в значительной мере искажает среднюю арифметическую. • Основные варианты как сделать среднюю арифметическую менее зависимой от выбросов– это увеличение числа наблюдений и/или устранение аномалий из аналитической выборки. Так вот, переход от средней арифметической к медиане – еще один способ получить устойчивую оценку центральной тенденции. Другое дело, что свойства средней арифметической будут навсегда потеряны, но тут надо смотреть, что важней.
при симметричном распределении середина, делящая совокупность пополам, будет находиться в самом центре – там же, где средняя арифметическая (и мода). Это, так сказать, идеальная ситуация, когда мода, медиана и средняя арифметическая совпадают и все их свойства приходятся на одну точку – максимальная частота (мода), деление пополам (медиана), нулевая сумма отклонений (средняя арифметическая)– все в одном месте. Однако, жизнь не так симметрична, как нормальное распределение. Поэтому посмотрим на ассиметричное распределение, и что там происходит с центральными нашими тенденциями
Допустим, мы имеем дело с техническими замерами отклонений от ожидаемой величины чего-нибудь (содержания элементов, расстояния, уровня, массы и т. д. и т. п. ). Если все ОК, то отклонения, скорее всего, будут распределены по закону, близкому к нормальному, примерно, как на рисунке выше (практика подобное предположение опровергает, ну да ладно). Но если в анализируемом процессе присутствует какой-то существенный и неконтролируемый фактор, то в наблюдениях могут появиться аномальные значения, которые в значительной мере повлияют на среднюю арифметическую, но при этом почти не затронут медиану, что отчетливо видно на следующей гистограмме.
• • примеры реального использования медианы. -при анализе средней заплаты по стране вместо средней арифметической могут задействовать медиану. Народу не нравится, когда их собственная з/п оказывается ниже средней (арифметической) по стране. Это вызывает бурю эмоций и разоблачений в неправильных подсчетах. Мол, у меня зарплата 100 рублей, а у директора 1000 рублей, вот и получается в среднем по 550 рублей. Что такое средняя арифметическая взвешенная, недовольным гражданам неведомо и не интересно. Средняя арифметическая показывает уровень, при котором суммарное отклонение от него равно нулю, никак не отражая структуру общества по доходам. А вот если использовать медиану, то будет понятно, что половина населения получает доход меньше медианного значения, а половина – больше. Возможно, теперь недовольным гражданам будет приятней узнать, что они входят в ту половину населения, которая беднее и дело вовсе не в методологии подсчета средней. В общем медианное значение дохода – ценный макроэкономический показатель. - «медианный возраст» . Это возраст, моложе которого, ровно половина населения, а другая половина – старше. Используется в демографической статистике. Например, интересно же узнать, каков возраст, делящий эмигрантов пополам? Медианные значения также активно применяются для различных количественных и качественных характеристик изделий или испытаний (прочность, содержание элементов, время работы, количество отказов и проч. ). - медиану в качестве центральной тенденции можно использовать там, где нет места средней арифметической. Например, когда данные измерены в порядковой шкале. Складывать порядок элементов нет смысла, а вот медиана отлично покажет центральную тенденцию.
• Математическим свойством медианы является то, что сумма абсолютных отклонений от медианного значения дает минимально возможное значение, если сравнивать с отклонениями от любой другой величины. Даже меньше, чем от средней арифметической! Данный факт находит свое применение, например, при решении транспортных задач, когда нужно рассчитать место строительства объекта около дороги таким образом, чтобы суммарная длина рейсов до него из разных мест была минимальной (остановки, заправки, склады и т. д. и т. п. )
1 шаг Формулы медианы
Второй вариант наступает тогда, когда количество данных четно, то есть вместо одного есть два центральных значения. Выход прост: берется средняя арифметическая из двух центральных значений:
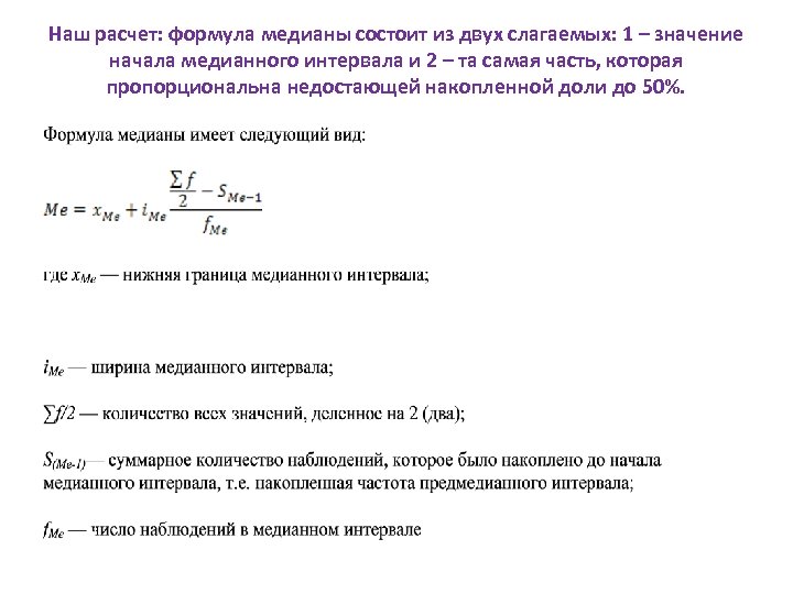
2 шаг • Для начала (после ранжирования данных) находят медианный интервал. Это такой интервал, через который проходит искомое медианное значение. Определяется с помощью накопленной доли ранжированных интервалов. Где накопленная доля впервые перевалила через 50% всех значений, там и медианный интервал со скрытой внутри медианой. • Исходим из предположения, что распределение данных внутри медианного интервала равномерное (т. е. 30% ширины интервала – это 30% значений, 80% ширины – 80% значений и т. д. ). Отсюда, зная количество значений от начала медианного интервала до 50% всех значений совокупности (разница между половиной количества всех значений и накопленной частотой предмедианного интервала), можно найти, какую долю они занимают во всем медианном интервале. Вот эта доля аккурат переносится на ширину медианного интервала, указывая на конкретное значение, именуемое впоследствии медианой.
Наш расчет: формула медианы состоит из двух слагаемых: 1 – значение начала медианного интервала и 2 – та самая часть, которая пропорциональна недостающей накопленной доли до 50%.
3 шаг
4 шаг
5 шаг
Коммунальные услуги Наименован ие Показате Наименование ресурса показателя ль объема 1 1. Коммунальные услуги Газоснабжение Электроснабжение Теплоснабжение Горячее водоснабжение Холодное водоснабжение Водоотведение ИТОГО гр. 1 куб. м к. Вт час. Ккал куб. м 2 0, 00 470 986, 00 1 760, 00 9 936, 00 х Тариф (Цена) 3 Комментарий (обоснование использования Плановые затраты ресурсов, их состава и количественных характеристик) 4 =2*3 0, 00 3, 80 1 789 746, 80 907, 89 1 597 886, 40 0, 00 22, 41 222 665, 76 14, 71 146 158, 56 х 3 756 457, 52 5 х
Содержание объектов недвижимого имущества, эксплуатируемого в процессе оказания государственной (муниципальной) услуги Техническое обслуживание и регламентнопрофилактический ремонт систем охранно 1 227 882, 00 тревожной сигнализации количество устройств, ед. площадь здания, планируемая к Проведение текущего ремонта проведению текущего ремонта 1 628 914, 00 (кв. м. ) площадь закрепленной Содержание прилегающей территории 0, 00 территории (кв. м. ) площадь, в отношении которой Услуги по бак. и хим. анализу воды бассейна 0, 00 заключен договор (кв. м. ) Вывоз твердых бытовых отходов 304, 6 434, 76 132 427, 90 куб. м. Техническое обслуживание и регламентнопрофилактический ремонт лифтов количество лифтов, ед. Техническое обслуживание и регламентнопрофилактический ремонт водонапорной насосной станции кв. м. Техническое обслуживание и регламентнопрофилактический ремонт, в том числе на подготовку отопительной системы к зимнему сезону, индивидуального теплового пункта кв. м. Техническое обслуживание и регламентнопрофилактический ремонт электрооборудования ( административного здания (помещения) площадь здания (кв. м. ) 0, 00 1 613 742, 00 0, 00
Содержание объектов особо ценного движимого имущества, эксплуатируемого в процессе оказания государственной (муниципальной) услуги Техническое обслуживание и ремонт транспортных средств Техническое обслуживание и регламентнопрофилактический ремонт бытового оборудования Техническое обслуживание и регламентнопрофилактический ремонт дизельных генераторных установок Техническое обслуживание и регламентнопрофилактический ремонт системы газового пожаротушения Техническое обслуживание и регламентнопрофилактический ремонт систем кондиционирования и вентиляции Техническое обслуживание и регламентнопрофилактический ремонт систем пожарной сигнализации Техническое обслуживание и регламентнопрофилактический ремонт систем контроля и управления доступом 1 319 725, 00 1 107 816, 00 количество установок (ед, ) 0, 00 количество датчиков (ед. ) 1 423 641, 00 количество установок (ед, ) количество извещателей (ед. ) 1 1 231 440, 00 1 69 332, 00 Техническое обслуживание и регламентнопрофилактический ремонт систем автоматического диспетчерского управления количество устройств, ед. 0, 00 Техническое обслуживание и регламентнопрофилактический ремонт систем количество 1 109 532, 00 Х Х
Услуги связи Затраты на абонентскую плату Затраты на повременную оплату местных, междугородних телефонных соединений Затраты на оплату услуг сотовой связи Затраты на Интернет для планшетного компьютера Затраты на Интернет Затраты на оплату иных услуг связи ИТОГО гр. 4 количество номеров, ед. продолжительно сть вызовов, мин. 19 233, 00 4, 30 1574 53 124, 00 81 218, 40 количество номеров, ед. 6 600, 00 43 200, 00 количество номеров, ед. 1 61 191, 00 количество simкарт, ед. 0, 00 количество каналов, ед 0, 00 х х 238 733, 40
Транспортные услуги Затраты по договору на оказание количество услуг, услуг доставки грузов ед. 0, 00 Затраты на оплату разовых услуг пассажирских перевозок при количество проведении совещания разовых услуг, ед. 0, 00 количество Затраты на оплату проезда работников, работника к месту нахождения имеющих право учебного заведения и обратно на компенсацию, чел. 0, 00 х х 0, 00 планируемое к Затраты на оплату услуг найма найму кол-во транспортных средств, ед. ИТОГО гр. 5
Оплата труда административно-управленческого, административно-хозяйственного, вспомогательного и иного персонала Оплата труда административноуправленческого, фонд административнооплаты хозяйственного, труда вспомогательного и иного персонала ИТОГО гр. 6 Предельная доля оплаты труда работников административноуправленческого 37 059 399, 92 14 823 759, 97 персонала, в фонде оплаты труда не более 40% (п 10. 2 Постановления Правительства 583 от 5 августа 2008) 0, 4 х х 22 683 402, 78 х 7. Прочие ресурсы (затраты) ИТОГО гр. 7 х ВСЕГО (гр. 1 + гр. 2 + гр3 + гр. 4 + гр. 5 + гр. 6 + гр. 7 ) х
Минспорт РФ - Общее полезное время использования имущества Количество Требуемая Количество тренирующихс мак. наполняемо тренерских Общее я (max-норма) сть пилотного Наименование ФОТ при norma-пар, полезное на одного учреждения при этапа уровне исходя из время тренера заданном спортивно загрузки max- планового использования (обеспечение плановом ФОТ подготовки норма ФОТ, имущественно полной тренируемыми пилотного го комплекса годовой одного этапа учреждения занятости) СП Этап высшего спортивног о мастерства Этап совершенст вования спортивног о мастерства Тренировоч ный этап (этап спортивной специализа ции) 2, 37 577 183, 05 25, 68 61 209 055, 34 18, 95 581 837, 75 25, 48 483 1 659 063, 16 42, 12 465 470, 20 31, 85 1 341 4 608 508, 77 Примечание Общее полезное время использования имущественного комплекса – 3436 часов в год из режима работы 247 полных 12 часовых рабочих дней в году и 59 сокращенных 8 часовых рабочих дней при условии максимальной наполняемости учреждения исключительно тренируемыми одного этапа. Количество тренируемых необходимых для максимальной наполняемости учреждения, определяется исходя из соотношения планового фонда оплаты труда основного персонала по пилотному учреждению и
АФКи. С РК - Общее полезное время использования имущества час работы в год (306 пропускная дней) 3436 часов в год способность Наименование этапа из режима работы 247 комплекса, чел. полных 12 часовых максимальная спортивно рабочих дней в году и загрузка комплекса в подготовки 59 сокращенных 8 год спортсменами Общая пропускная кол-во часов на 1 часовых рабочих дней одного этапа, чел. способность в год чел в день по спортсооружению 3436 100 343600 1 Этап высшего спортивного мастерства 1664 206, 49 5, 44 Этап совершенствования спортивного мастерства 1352 254, 14 4, 42 Тренировочный этап (этап спортивной специализации) 780 440, 51 2, 55 Этап начальной подготовки 390 881, 03 1, 27
Минспорт РФ-расчет общехоз. норм Наименование ресурса Этап высшего спортивного мастерства Норма времени использования Стоимость Общее полезное имущественного единицы времени время комплекса на использования Плановые затраты использования оказание (аренды) имущественного государственной имущественного комплекса (муниципальной) комплекса услуги Базовые нормативные затраты на общехозяйственные нужды 1 2 3 4 5=2/3 6=2/3*4 1. Коммунальные услуги 3 756 457, 52 209 055, 34 1664 17, 96872334 29 899, 96 2. Содержание объектов недвижимого имущества, эксплуатируемого в процессе оказания государственной (муниципальной) услуги 1 602 965, 90 209 055, 34 1664 7, 667663099 12 758, 99 3. Содержание объектов особо ценного движимого имущества, эксплуатируемого в процессе оказания государственной (муниципальной) услуги 2 261 486, 00 209 055, 34 1664 10, 81764297 18 000, 56 4. Услуги связи 238 733, 40 209 055, 34 1664 1, 141962712 1 900, 23 5. Транспортные услуги 6. Оплата труда административноуправленческого, административнохозяйственного, вспомогательного и иного персонала 7. Прочие ресурсы (затраты) 0, 00 209 055, 34 1664 0 0, 00 14 823 759, 97 - - - 162 427, 29 - - - ИТОГО х х х 37, 60 224 987, 03
АФи. С РК - расчет общехоз. норм Наименование ресурса 1 Этап высшего спортивного мастерства Норма времени Стоимость использования Общее полезное единицы имущественного время времени Плановые комплекса на использования затраты оказание имущественного (аренды) государственной комплекса имущественного (муниципальной) комплекса услуги Базов ые норм ативн ые затра ты на обще хозяй ственн ые нужд ы 2 1. Коммунальные услуги 3 756 457, 52 2. Содержание объектов недвижимого имущества, эксплуатируемого в 1 602 965, 90 процессе оказания государственной (муниципальной) услуги 3. Содержание объектов особо ценного движимого имущества, эксплуатируемого в процессе оказания 2 261 486, 00 государственной (муниципальной) услуги 4. Услуги связи 238 733, 40 5. Транспортные услуги 0, 00 6. Оплата труда административноуправленческого, административно 14 823 759, 97 хозяйственного, вспомогательного и иного персонала 7. Прочие ресурсы (затраты) - 3 4 5=2/3 6=2/3 *4 206, 49 1664 18191, 92466 206, 49 1664 7762, 908181 206, 49 10952, 01602 206, 49 1664 1156, 147781 0 - - 203 648, 39 - -
Пример - Базовый норматив затрат Минспорта РФ на оказание услуги по спортивной подготовке по олимпийскому виду баскетбол, в разрезе этапов Наименование государственной услуги 1 Нормативные затраты, непосредственно связанные с Нормативные затраты на общехозяйственные нужды, руб Нормативны оказанием государственной е затраты на услуги, руб. оказание услуги, руб. Т ПН ОТ 1 МЗ ИНЗ КУ СНИ СОЦДИ УС ОТ 2 У З 2 3 4 5 6 7 8 9 10 Спортивная подготовка по олимпийским видам спорта Баскетбол Этап высшего спортивного мастерства 243 640, 94 116 833, 50 376 600, 00 29 899, 96 12 758, 99 18 000, 56 1 900, 23 0 162 427, 29 Спортивная подготовка по олимпийским видам спорта Баскетбол Этап совершенствования спортивного мастерства 12=1+2+3+4+5+6 +7+8+9+10+11 11 0 962 061, 47 1 205, 80 1 701, 16 179, 58 0 20 467, 15 0 643 542, 09 762, 95 325, 57 459, 31 48, 49 0 7 368, 17 0 682 129, 31 120, 56 51, 45 72, 58 7, 66 0 2 619, 80 0 140 955, 00 30 700, 72 45 911, 94 540 550, 00 2 825, 73 11 052, 26 32 912, 57 629 200, 00 3 929, 69 4 253, 25 129 900, 00 Спортивная подготовка по олимпийским видам спорта Баскетбол Тренировочный этап Спортивная подготовка по олимпийским видам спорта Баскетбол Этап начальной подготовки
St постоянна и едина для всего периода и всех видов спорта Реальные нормативы на сегодняшний день. По факту в разы меньше, чем нормативы по «Новым общим требованиям» в основном за счет денежноемких прямых затрат на матзапасы (спортинвентарь и экипировка) и иных затрат на сборы
Переходные положения Коэффициенты выравнивания применяются при необходимости, в период до начала формирования государственных заданий на 2019 год и на плановый период 2020 и 2021 годов k выравнивания позволяют подвести рассчитанные нормативы (субсидию на оказание услуги) по доведенные бюджетные назначения
Проблема неспособности системы НОРМАТИВОВ финансирования услуг к работе в рыночных условиях НОРМАТИВЫ финансового обеспечения государственных заданий Индивидуальные Групповые нормативы Региональные коэффициенты «Реальные» и «бюджетные» нормативы будут отличаться в разы - ключевое препятствий для практического перехода от финансирования бюджетной сети к финансированию услуг и выходу на коммерческий рынок к частным поставщикам Поправочные коэффициенты Формульные (общие требования установят ФОИВ) Проблемы - более высокий уровень детализации затрат с использованием многочисленных формул и большого количества расчетных показателей, массива исходных данных для расчетов в новом формате определения нормативов также не оценивается уровень качества выполнения государственного задания. не позволит окончательно уйти при расчете объема финансового обеспечения от метода обратного счета по общехозяйственным нуждам рассчитанные из натуральных показателей нормативы и размеры субсидии необходимо будут «выровнять» под фактически доведенные бюджетные ассигнования ( k выравнивания) Методрекомендации минфина РФ, Приказы ФОИВ: доработка системных подходов к расчетам и утверждение бюджетных назначений под реальные обоснованные расчеты и затраты
Основные мероприятия по расчету норматива – стоимости услуги • осуществление планирования на основе определения стоимости стандартной бюджетной услуги на учащегося, • учет специфики контингента обучаемых (наличие этапов подготовки, адаптивных групп, типы образовательных программ и др. ), • учет в нормативе законодательно определенных натуральных норм (наполняемость групп, санитарные нормы и др. ), • учет различий в стоимости образовательной услуги по видам спортапрограмм, по типам и видам образовательных учреждений осуществляется при помощи коэффициентов удорожания, • учет сложившихся особенностей территорий путем введения дополнительных коэффициентов. 88
Подход к определению финансового норматива • Определение бюджетных расходов на реализацию государственного стандарта доп образования исходя из минимальных (конституционно-гарантированных) норм • Определение норматива расходов на реализацию стандарта по видам программ • Расчет стоимости бюджетной услуги на учащегося по этапам подготовки • Учет специфики учреждений поправочных коэффициентов через систему 89
Ключевые показатели, влияющие на размер нормативных расходов (стандарт) 1. в р а з р е з е в и д о в с п о р т а Число часов по Базисному учебному плану в неделю 2. Учебная нагрузка педагогических работников 3. Число ставок основного персонала на единицу услуги определяется на основе нагрузки тренера-преподавателя 4. Средняя наполняемость групп 5. Доля оплаты труда АУП и вспомогательного персонала от общего ФОТ 6. Нормирование труда (штатная численность работников на основе межотраслевых, отраслевых и иных нормативных материалов по труду, позволяющих определить необходимую численность работников функциональных подразделений организации или отдельных исполнителей) 7. Натуральные нормы по питанию - калории по видам спорта, типовое меню (Приказ Минспорта России от 24. 10. 2012 г. № 325) 8. Нормы по тренировочной части, т. е. соотношение объемов тренировочного процесса на этапах спортивной подготовки. Количество стартов, участие в обязательных соревнованиях, продолжительность УТС (Федеральные стандарты по игровым видам спорта) 9. Нормативы по обеспечению спортсменов спортивными инвентарем и экипировкой (Федеральные стандарты по игровым видам спорта, Приказ Минспорта от 03. 2004 г. № 190/л «Об утверждении табеля обеспечения спортивным……. » ) Бюджетная обеспеченность
Методические рекомендации Минспорта России от 12. 05. 2014 г
Рекомендуемая методика расчета средней суточной стоимости питания одного спортсмена
Условный набор продуктов
Спасибо за внимание


