9e4a0a956b122e6e65464db11dc6aae2.ppt
- Количество слайдов: 22
SIXTH FRAMEWORK PROGRAMME SCIENTIFIC SUPPORT TO POLICIES Area 3. 6 “The protection of cultural heritage and associated conservation strategies” Project acronym: ARCHAEOMAP Project full title: ARCHAEOLOGICAL MANAGEMENT POLICIES Proposal/Contract no. : FP 6 -SSP 5 - 044376 Date of preparation of Annex I: 07. 05. 2207 Operative commencement date of contract: 01/07/2007
Partic. Role* Participant name Participant org. short name Country Date enter project** Date exit project** CO 1 Regione Siciliana Dipartimento Beni Culturali e Ambientali – Soprintendenza del Mare SOPMARE Italy 1 24 CR 2 United Nations Educational, Scientific and Cultural Organization UNESCO INO 1 24 CR 3 Comitato Pro Arsenale Borbonico ARSENALE DI PALERMO Italy 1 24 CR 4 Consorzio Universitario Per L'ateneo Della Sicilia Occidentale e Il Bacino Del Mediterraneo UNISOM Italy 1 24 CR 5 International Institute For The Study Of Man - Istituto Internazionale Per Gli Studi Dell' Uomo Per L' Area Mediterranea INTERINSTITUTE Italy 1 24 CR 6 Association Pour La Sauvegarde Du Patrimoine Maritime De Villefranche-Sur-Mer VILLEFRANCHE France 1 24 CR 7 Liaisons Mediterranée (ex Ministère Tunisien De La Culture) TUNISIA Tunis 1 24 CR 8 National Council For Scientific Research Lebanon (Associated) LEBANON Lebanon 1 24 CR 9 The Gibraltar Museum (Associated) GIBRALTAR Gibraltar 1 24 CR 10 Università Uninettuno – Università Telematica Internazionale UNINETTUNO Italy 1 24 CR 12 Archeological museum of Florina (ex Archeological museum of Thessaloniki) DUA Greece 1 24 CR 13 Departement of Underwater Archeology -Supreme Council of Antiquiries (ex Greco Roman Museum) EGYPT Egypt 1 24 CR 14 Museu d'Arqueologia de Catalunya (ex Consorci De Les Drassanes Reials I Museu Maritim De Barcelona) AMC Spain 1 24 CR 15 Fondazione Athena Sviluppo ATHENA Italy 1 24 CR 16 Associazione Archeo-Antropologica Approfondimenti Interdisciplinari Operativi AAA. AIO’ Italy 1 24 CR 17 Centre National De La Recherche Scientifique CNRS France 1 24 CR 18 Groupe De Recherche En Archeologie Navale GRAN France 1 24 CR 19 Fondazzjoni Wirt Artna WIRT ARTNA Malta 1 24 N o.
Principles • multi-disciplinary approaches • calls for balanced interrelated policies about an integrated costal zone management focus on ten archaeological costal pilot sites in Mediterranean. • It aims at protection of environmental resources and bio-cultural diversity to support a socio-economical development trough cultural tourism. • interdisciplinary research agenda and capacity building aiming to improve the relationship of Mediterranean people with their marine environment. • Its targets are the ecological, social and economic dimensions of maritime culture loss and the reduction of this loss. • It uses its network of pilot sites as vehicles for knowledge-sharing, research and monitoring, education and training, and participatory decision-making. • provide context-specific opportunities to combine scientific knowledge and governance modalities in an inter-disciplinary methodology.
Principles • pilot sites can also serve as learning and demonstration sites in the framework of the United Nations Decade of Education for Sustainable Development (20052014/DESD) • interdisciplinary methodology focus on research in natural sciences and social sciences, and demonstration and training activities involving questions of natural and cultural resource management. • active interest in sustainable development, putting the accent on conservation and the rational utilisation of costal zone resources. • With UNESCO scientific coordination, ARCHAEOMAP International Committee will encourage scientific research and the collection of information • Part of ARCHAEOMAP pilot sites are recognized under UNESCO World Heritage • List which innovate and demonstrate approaches to conservation and sustainable development. • promote its large-scale marine pilot sites network in Mediterranean encouraging its nominations to the UNESCO World Heritage List.
Objectives • process of coordination, cooperation and synergy among the various ARCHAEOMAP partner institutions, and through an innovative change in the development policies, particularly at local level, to be led by experts and professionals. • fine-tune appropriate guidelines, consisting of methodologies, professional skills, knowledge, good practices and awareness to set up an innovative and integrated costal zone management of Mediterranean area encouraging serial nominations to the UNESCO World Heritage List
Methodology • acquire predictive capacities and identify strategic actions for accompanying stakeholders and development bodies towards territorial sustainability. • mutual exchange of experiences between different regional authorities, universities, institutes, research, training centres and associations that guarantee high standards of assessment and research for the project itself. • Knowledge can be shared through four Seminars and an UNESCO International Forum aimed at assessing the training process and improving the ARCHAEOMAP guidelines.
Methodology • educate international experts, professionals and consultants in preserving and promoting bio-cultural diversity, understanding that local knowledge, traditions, natural and cultural (tangible/intangible) heritage are crucial aspects of sustainable development. • promote a sustainability assessment methodology of environmental impact based on sustainability indicators • develop advanced guidelines, about environmental sustainability on underwater and coastal archaeological sites of the Mediterranean Sea area. • co-ordination and comparison action, among circum-Mediterranean countries, towards the analysis of study cases and developed researches in term of climate change, geological events and seismic risks; protection from coastal corrosion and prevention of natural risks due to sea level rising; balance between visitors’ interests and good conservation of sites conditions; promotion of sustainable cultural tourism and traditional economy. • valorisation of sites on the environmental, cultural and socio-economical point of view, rising communication and sharing management choices among Northern and Southern Mediterranean countries • elaborating an innovative and valid approach to coastal and underwater archaeological sites problems linked with biological and cultural diversity. • transfer and share scientific and technological information and translate this knowledge into social applications and policies at local, national and international levels. • development of scientific and technological policies and instruments for an integrated coastal zone management focus on archaeological coastal and underwater site in term of scientific, cultural, public and tourist resource; impact of human activities
Methodology • encourage transboundary and serial nominations of ARCHAEOMAP pilots sites to the UNESCO World Heritage List (the Egadi Islands Archaeological Park in the Sicily Channel will be the first pilot site proposed) as innovative example of sustainable development in Mediterranean area. • promote the UNESCO World Heritage Convention for the safeguard of cultural (tangible/intangible), natural and underwater heritage innovatively as a large-scale marine conservation network in Mediterranean. . • Mediterranean Marine World Heritage Managers Network, through the creation of ARCHAEOMAP International Committee, to strengthen conservation capacity and effective management. It will enable these pilot sites: to become models of best practices and to share experiences with sites preparing nominations as well as with sites already inscribed on the UNESCO World Heritage List • develop strategic partnerships in support of a commune Mediterranean Marine World Heritage; to integrate intangible heritage as important factor for sustainable development and fundamental element for Mediterranean people identity; • promote the application of UNESCO Convention for the Protection of Underwater Cultural Heritage (Paris 2001)
Tools • In the context of ARCHAEOMAP project, the meetings of the International Committee will give an integrated site analysis with climatic effects, physical impact of cultural tourism, environmental safeguard, social and economical development aspects in local territories, and with the effects of human activities, developing an interdisciplinary approach methodology and giving to the UE an integrated instrument to evaluate the impact on cultural heritage of policies and directives.
International forum • The international Forum will be the instrument for project large scale communication for the diffusion of the questions related to sustainable development of archaeological sites. At the same time it will be the instrument for the diffusion of the environmental policy related to the archaeological sites. This will allow the involvement of public in themes and topics tackled by the international experts group.
Meetings • Palermo, Soprintendenza del Mare • Barcelona and the Empuria's archaeological site • The Library of Alexandria in Egypt • The site of UNESCO in Paris, deputed by the UNITED NATIONS, as the place of meeting to carry on man towards peace and tolerance in the world.
Tests • test innovative instruments and methods for an exemplary sustainable development of the Mediterranean area through an analysis of archaeological, coastal and underwater sites management
Objectives • In partnership with the UNESCO World Heritage Centre, the project aims at the standardization and the harmonization of the interventions through the following activities: • to encourage Mediterranean countries to assure the protection of their maritime - natural and cultural - heritage and to nominate costal sites within their national territory for inclusion on the World Heritage List trough the UNESCO World Heritage Marine Programme; • to encourage Mediterranean countries to establish management plans, to set up reporting systems on the state of art of their maritime heritage and to support the UNESCO World Heritage Marine Programme by providing technical assistance and professional training; • to encourage participation of the local population in the preservation of their maritime - cultural and natural – heritage as tool of sustainable development; • to encourage a Euro-Mediterranean cooperation in the conservation and valorisation of maritime cultural and natural heritage.
Standards • • for good conservation, protection and sites re-building, and also to evaluate tourism effects and environmental preservation; to face the problems referred to excavation techniques and the consequent conservation and management strategies; to identify decisions concerning, on one hand, the conservation of the site under the scientific point of view and, on the other one , the development of the same one as a cultural, public and tourist resource, preserving this latest one from pressure and damages caused by daily visitors; to evaluate impact of destructive climate and geological events and seismic risk, both in submarine archaeological sites and coastal ones; to face the acceptability topic of archaeological ruins rebuilding also in benefit-cost terms; to find a balance between visitors’ interests and good conservation of sites conditions and the scientific and technical accuracy; to issue recommendations on good practices in terms of technical solutions for the registration, the conservation, the rebuilding, the exhibition of the founds and of the sites in consideration of the sustainable management of tourism; to allow a greater involvement of the institutions of third countries partners and not; to identify good practices for a long term management of archaeological sites.
Organization • • • The project is organized into five key meetings in which the following main themes will be discussed: the establishment of an International Committee which will gather few experts of the Mediterranean areas together in a team of experts belonging to the humanistic and scientific subjects, in order to integrate the contributions of Science and of Culture in the sustainable development of Euro-Mediterranean area; the drafting of an interdisciplinary study of pilot cases devoted to Mediterranean costal archaeological sites, for an analysis of cultural, natural and submarine heritage, for an integrated management and for a meditation about the new strategies which should be applied; an international Forum, a project media showcase to spread and to extend the discussed subjects and to allow the widest public to meet each other and to discover values diffused by pilot studies towards a new sustainable development; a published report aimed to develop advanced guidelines on ARCHAEOMAP methodology and to make international public aware of the value and of symbolic role of common Mediterranean heritage. This report will become the subject of a distance teaching module promoted on the Euro-Mediterranean area thanks to international broadcasting
Pilot sites • archaeological park of the Egadi islands in the Channel of Sicily; • archaeological site of Sinis, Sardinia; • archaeological site of Carthage, Tunisia; • archaeological site of Pharos island, Alexandria of Egypt; • archaeological site of Thessaloniki, Greece; • archaeological site of Empuries, Catalonia; • archaeological sites of Malta; • archaeological park of the Villefranche-sur-Mer Bay, in France • archaeological site of Tire, Lebanon; • archaeological sites of Gibraltar;
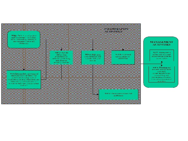
Programme • WP 1: Definition of project staff, planning of activities, initial and ending meeting of International Committee (Palermo) • WP 2: Intermediate meetings of International Committee for sustainable development of Mediterranean area (Barcelona and Alexandria) and International Forum in Paris and “Educational Atelier” • WP 3: Results elaboration, preparation of editorial publishing and distance teaching module • WP 4: Diffusion, dissemination and transferability of results • WP 5: Technical and scientific coordination • WP 6: Recommendations and guidelines • WP 7: Management of the activities and relationships with the European Commission • WP 8: Planning and internal management activities, communication and networking and monitoring activities, internal assessment of activities
Workpackage No[1] Workpackage title Lead contractor No[2] Personmonths[3] Start month[ End month[5] 4] Deliv-erable No[6] 1 Definition of project staff, planning of activities, initial and ending meeting of International Committee (Palermo) 1 -3 18 1 4 3 -4 -7 -11 2 Intermediate meetings of International Committee for sustainable development of Mediterranean area (Barcelona and Alexandria) and International Forum in Paris and educational Atelier 2 -13 -14 18 4 16 5 -6 3 Results elaboration, preparation of editorial publishing and distance teaching module 1 -2 -10 3 2 22 3 -5 -6 -7 -10 4 Diffusion, dissemination and transferability of results 1 1 1 24 1 -2 -3 -4 -5 -6 -7 -8 -10 5 Technical and scientific coordination 2 1 1 24 3 -4 -5 -6 -7 -8 -10 6 Recommendations and guidelines 1 -2 2 4 24 7 7 Management of the activities and relationships with the European Commission 1 1 1 24 9 8 Planning and internal management activities, communication and networking and monitoring activities, internal assessment of activities 1 7 1 24 3 -5 -6 -7 TOTAL 51
Del. no[1] Deliverable name WP no. Lead partici pant Estimat ed personmonths Delivery date Nature [2] [3] Disseminati on level [4] 1 Leaflet (LF) 4 -5 1 2 Month 2 R PU 2 Website (WS) 4 -5 1 -2 4 Month 3 R PU 3 Initial meeting and work planning report (IR) 1 -3 -4 -5 -8 1 -2 4 Month 6 R PP 4 Plan for rising public participation and awareness (PRP) 1 -4 -5 1 -2 2 Month 2 and updated continuously until month 24 R PP 5 The contribution of Culture to sustainable development in the Mediterranean area report (FIR) / Mid Term Assessment Report (MTAR) 2 -3 -4 -5 -8 1 -2 4 Month 13 R PP 6 “The contribution of Science to sustainable development in the Mediterranean area” report (SIR) PC Presentation about examined sites (PCP) 2 -3 -4 -5 -8 1 -2 4 Month 16 R PP- PU 7 Strategy of ARCHAEOMAP guidelines report / publication(FR) 1 -3 -4 -5 -6 -8 1 -2 4 Month 24 R PP/PU 8 DVD, CD-Rom and TV documentary (DVD-CDR-TVD) 3 -4 -5 1 -2 4 Month 24 R PU 9 • Administrative and financial 7 1 2 Month 24 R PP reports (AFR) 10 Teaching module on ARCHAEOMAP methods (TM) 3 -4 -5 1 -2 -10 6 Month 24 R PU 11 Final plan for using dissemination knowledge (FPK) 1 -4 -5 1 -2 1 Month 24 R PP
Deliverables Initial meeting and work planning report (month 6), it is an initial activity report, including nominative and functional organization chart of the International Committee and of the Management and Decision-making Committee, planning of the programme work for the realisation of established events, meeting results. Plan for rising public participation and awareness (month 2 and updated continuously until month 24) Strategy of ARCHAEOMAP guidelines report / publication (month 24), it includes a financial report and a final activity report as a publication. Final plan for using dissemination knowledge (month 24)


