Лекция 15-16.ppt
- Количество слайдов: 21
Сила Лоренца Hendrik Antoon Lorentz 1853 - 1928 Нидерланды
Сила Лоренца Всегда !!!
Движение заряженной частицы в однородном магнитном поле Равномерное дв-ие по окружности Ларморовский радиус
Винтовая траектория с радиусом R и шагом h
Эффект Холла Edwin Herbert Hall, 1855– 1938 USA
Эффект Холла В = 0, поперечная разность потенциалов = 0 В≠ 0 ЭДС Холла
Эффект Холла С помощью эффекта Холла 1. Измерение концентрации носителей тока: В ЭДС Холла нет в отличие от 2. Измерение знака носителей тока (по знаку ЭДС при данном направлении тока ). Определения типа носителей в примесных полупроводниках – электроны или дырки. 3. Измерение В: Ux ~ B
Сила Ампера - сила, действующая на проводник с током в магнитном поле. Сила Ампера - результирующая сил Лоренца, действующих на каждый носитель тока в проводнике. N – число носителей тока в элементе длиной dl и сечением S Сила Ампера
Взаимодействие двух параллельных бесконечно длинных прямых проводников с током в вакууме Токи противоположного направления отталкиваются Токи одного направления отталкиваются См. з-н Ампера
Прямоугольный контур с током в однородном магн. поле Прямоугольный контур 1234 с током I в однородном магнитном поле O 1 2 1. Между и нормалью II плоскости рамки (sinα = π/2) II II F 23 3 4 O’ Пара сил относительно оси ОО’ Вращающий момент
1. O в плоскости рамки Вращающий момент 1 2 F 23 4 3 O’ M=Bpm
Между 2. F 12 и нормалью плоскости рамки (sinα=0) 2 1 F 23 3 4 Все силы в плоскости контура F 34 1 2 Усилия на растяжение контура Перемена направления сжатие контура 4 3
3. под углом α к нормали рамки (при этом О растяжение (сжатие) контура, О’ Ось вращения лежит в плоскости контура и перпендикулярна неустойчивое равновесие Справедливо для контура любой формы )
О Работа по повороту контура в магнитном поле, потенциальная энергия контура в магнитном поле Поворот контура на угол dα под действием. сил Ампера работа сил Ампера О’ Минимум энергии → устойчивое положение контура Максимум энергии → неустойчивое положение контура Const=0 Потенциальная энергия контура с током в магнитном поле
Устойчивое положение контура в однородном магнитном поле
Контур с током в неоднородном магнитном поле Силы Ампера малый по размерам контур втягивание выталкивание Сила действующая на контур с током малых размеров
Контур с током в неоднородном магнитном поле Общий случай Для малого по размерам контура с током скалярное произведение Обобщение: Если какое-либо тело имеет магнитный момент , то независимо от причин его обусловливающих, на это тело в неоднородном магнитном поле будет действовать сила Пример: постоянные магниты, любые магнетики .
Поток вектора магнитной индукции Поток вектора - аналог потока вектора в электростатике S – произвольная поверхность - индукция неоднородного магнитного поля d. S – бесконечно малая площадка в пределах d. S
Работа, совершаемая при перемещении проводника с током в магнитном поле плоскости контура Магнитный поток пересекаемый проводником Справедливо и при При α ≠ π/2 (очевидно!) Справедливо в общем случае, включая проводник произвольной формы
Работа, совершаемая при перемещении контура с током в магнитном поле Нетрудно показать (Савельев) Магнитный поток через контур в конечном положении контура Магнитный поток через контур в начальном положении контура Поток пересекаемый контуром при его перемещении не входит! Работа при повороте контура с током в магнитном поле
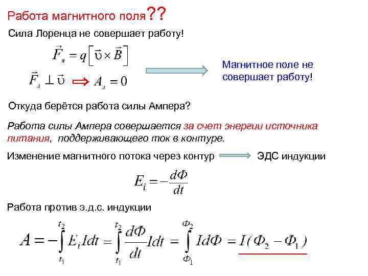
Работа магнитного поля? ? Сила Лоренца не совершает работу! Магнитное поле не совершает работу! Откуда берётся работа силы Ампера? Работа силы Ампера совершается за счет энергии источника питания, поддерживающего ток в контуре. Изменение магнитного потока через контур Работа против э. д. с. индукции ЭДС индукции


