c21613dc612c88b532558a6592e4879f.ppt
- Количество слайдов: 16
Школа грамотного потребителя Жилищные услуги
Жилищные услуги Содержание и ремонт общего имущества Санитарное содержание общего имущества Услуги по управлению общим имуществом и общими денежными средствами Содержание общего имущества МКД
Требования к содержанию МКД соблюдение характеристик надежности и безопасности многоквартирного дома; безопасность для жизни и здоровья граждан, сохранность имущества физических или юридических лиц, государственного, муниципального и иного имущества; доступность пользования жилыми и (или) нежилыми помещениями, помещениями общего пользования, а также земельным участком, на котором расположен многоквартирный дом; соблюдение прав и законных интересов собственников помещений, а также иных лиц; постоянную готовность инженерных коммуникаций, приборов учета и другого оборудования, входящих в состав общего имущества, для предоставления коммунальных услуг; поддержание архитектурного облика многоквартирного дома в соответствии с проектной документацией для строительства или реконструкции многоквартирного дома; соблюдение требований законодательства Российской Федерации об энергосбережении и о повышении энергетической эффективности.
Содержание общего имущества МКД включает в себя: осмотр общего имущества; обеспечение готовности внутридомовых инженерных систем электроснабжения и электрического оборудования; поддержание помещений в состоянии, обеспечивающем установленные законодательством РФ температуру и влажность в таких помещениях; уборку и санитарно-гигиеническую очистку помещений общего пользования, а также земельного участка; сбор и вывоз твердых и жидких бытовых отходов; содержание и уход за элементами озеленения и благоустройства; текущий и капитальный ремонт, подготовку к сезонной эксплуатации и содержание общего имущества; проведение обязательных в отношении общего имущества мероприятий по энергосбережению и повышению энергетической эффективности; обеспечение установки и ввода в эксплуатацию коллективных (общедомовых) приборов учета и их надлежащей эксплуатации.
Минимальный перечень услуг и работы, необходимые для надлежащего содержания несущих конструкций и ненесущих конструкций МКД; работы, необходимые для надлежащего содержания оборудования и систем инженерно-технического обеспечения, входящих в состав общего имущества МКД; работы и услуги по содержанию иного общего имущества в МКД.
Работы не входящие в состав: содержание и ремонт дверей в квартиры, дверей и окон, расположенных внутри жилого или нежилого помещения, не являющегося помещением общего пользования; утепление оконных и балконных проемов, замена разбитых стекол окон и балконных дверей, утепление входных дверей в квартирах и нежилых помещениях, не являющихся помещениями общего пользования; уборка и очистка земельных участков, а также озеленение территории земельных участков, не входящих в состав общего имущества.
Перечень услуг и работ прописывается в договоре В каждом конкретном доме собственники помещений обязаны утвердить в договоре управления многоквартирным домом конкретный перечень услуг и работ по надлежащему содержанию и ремонту общего имущества, условия их оказания и выполнения, а также размер их финансирования.
Собственники вправе: 1. получать от ответственных лиц не позднее 5 рабочих дней с даты обращения информацию о перечнях, объемах, качестве и периодичности оказанных услуг и (или) выполненных работ. В договоре указанный срок может быть уменьшен; 2. проверять объемы, качество и периодичность оказания услуг и выполнения работ; 3. требовать от ответственных лиц устранения выявленных дефектов и проверять полноту и своевременность их устранения.
Содержание земельного участка многоквартирного дома площадки для установки контейнеров должны быть удалены от жилых домов, детских учреждений, спортивных площадок и от мест отдыха населения на расстояние не менее 20 м, но не более 100 м; периодичность вывоза мусора в каждом муниципальном образовании устанавливается индивидуально; организации по обслуживанию жилищного фонда обязаны обеспечивать содержание в исправном состоянии контейнеров без переполнения и загрязнения территории; мусоросборники всех типов должны устанавливаться на бетонированной или асфальтированной площадке. 20 – 100 м
Рекомендации периодичности выполнения зимних уборочных работ по очистке тротуаров во время снегопада Класс тротуара Периодичность, ч. , при температуре воздуха, °С сутки Периодичнос ть, ч. , при отсутствии снегопада Ниже - 2 выше -2 1 через 3 через 1, 5 1 2 через 1 2 3 через 1 через 0, 5 3 При возникновении скользкости обработка дорожных покрытий пескосоляной смесью должна производиться по норме 0, 2 -0, 3 кг/м при помощи распределителей Проходимость тротуара до 50 человек в час – 1 -ый класса; от 51 – до 100 человек в час – 2 класс; от 101 – и более человек в час по тротуару – 3 класс тротуара.
Оплата услуг и работ по содержанию общего имущества размер платы за содержание и ремонт жилого помещения в МКД Есть ТСЖ определяется органами управления ТСЖ в соответствии с уставом товарищества либо уставом жилищного кооператива. Нет ТСЖ определяется на общем собрании собственников и определяется на срок не менее чем один год
Процедура заказа работ по текущему ремонту 1. проведения ремонтных работ не указанных в решении общего собрания собственников; 2. в договоре необходимо четко прописывать порядок заказа работ по текущему ремонту общего имущества; 3. при появлении необходимости проведения работ по текущему ремонту совет дома или председатель совета дома обращается в управляющую компанию за составлением сметы на работы, а также за тем, чтобы определить в какие сроки компания работы может выполнить. Смета может быть твердой и приблизительной.
Процедура заказа работ по текущему ремонту Совет дома или его председатель вправе инициировать общее собрание собственников помещений, где последним будет предложено проголосовать за выполнение работ, их сметную стоимость, сроки выполнения (в соответствии с предложениями управляющей организации). 1. Если собственники определятся по указанным позициям, тогда у компании появляется обязательство по выполнению указанных работ в утвержденные сроки; 2. Если собственники не утвердили проведение работ на предложенных условиях, то они вправе либо обратиться в управляющую организацию за иными предложениями, либо в соответствии самостоятельно совершить действия по ремонту общего имущества.
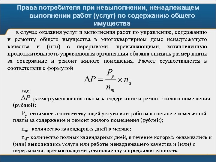
Права потребителя при невыполнении, ненадлежащем выполнении работ (услуг) по содержанию общего имущества в случае оказания услуг и выполнения работ по управлению, содержанию и ремонту общего имущества в многоквартирном доме ненадлежащего качества и (или) с перерывами, превышающими, установленную продолжительность управляющая организация обязана снизить размер платы за содержание и ремонт жилого помещения. Расчет осуществляется в соответствии с формулой где: - размер уменьшения платы за содержание и ремонт жилого помещения (рублей); Py- стоимость соответствующей услуги или работы в составе ежемесячной платы за содержание и ремонт жилого помещения (рублей); nm- количество календарных дней в месяце; nd- количество полных календарных дней, в течение которых оказывались и (или) выполнялись услуги или работы ненадлежащего качества и (или) с перерывами, превышающими установленную продолжительность.
Фиксация факта ненадлежащего качества жилищных услуг и работ и (или) превышения установленной продолжительности перерывов в оказании жилищных услуг или выполнении работ Факт выявления ненадлежащего качества услуг и работ отражается в акте нарушения качества или превышения установленной продолжительности перерыва в оказании услуг или выполнении работ. Акт составляется в свободной форме. Процедура составления акта детально описана в разделе 10 данных Правил. При обнаружении факта нарушения качества коммунальной услуги потребитель уведомляет об этом аварийно-диспетчерскую службу исполнителя или иную службу, указанную исполнителем В случае если сотруднику аварийно-диспетчерской службы исполнителя не известны причины нарушения качества коммунальной услуги он обязан согласовать с потребителем дату и время проведения проверки факта нарушения качества коммунальной услуги. По окончании проверки составляется акт проверки. Любой заинтересованный участник проверки вправе инициировать проведение экспертизы качества коммунальной услуги
Спасибо за внимание! На следующем занятии «Школы грамотного потребителя» мы рассмотрим тему «Коммунальные услуги»
c21613dc612c88b532558a6592e4879f.ppt