Оптика. Интерференция света_2014.ppt
- Количество слайдов: 12
Шкала электромагнитных волн Радиоволны: λ ~ 104 5. 10 5 м. Оптическое излучение: 10 нм 1 мм. Рентгеновское излучение: 10 нм 100 нм. Гамма излучение: < 0, 1 нм.
Оптическое излучение Оптическим излучением или светом называются электромагнитные волны, длины волн которых в вакууме лежат в диапазоне от 10 нм до 1 мм (границы условны). Оптическое излучение: инфракрасное (ИК), видимое и ультрафиолетовое (УФ). Инфракрасное излучение электромагнитное излучение, испускаемое нагретыми телами, длины волн которого в вакууме лежат в пределах от 1 мм до 770 нм. Видимое излучение, или видимый свет, электромагнитное излучение с длинами волн в вакууме от 770 нм до 380 нм, которое способно непосредственно вызывать зрительное ощущение в человеческом глазе. Ультрафиолетовое излучение электромагнитное излучение с длинами волн в вакууме от 380 до 10 нм
О п т и к а раздел физики, в котором изучается природа света, закономерности его испускания, распространения и взаимодействия с веществом. Учение о свете принято делить на три части: - геометрическая ( лучевая ) оптика; волновая оптика; квантовая оптика.
Предварительные сведения • Скорость света в немагнитных средах: где n показатель преломления среды. • Монохроматическим называется свет одной частоты. • Длина световой волны: λ = λo / n λo – длина волны в вакууме; λ длина волны в среде с показателем преломления n.
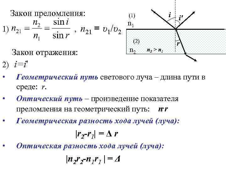
Закон преломления: 1) , n 21 = υ1/υ2 i (1) n 1 (2) Закон отражения: n 2 > n 1 i' r 2) i=i' • Геометрический путь светового луча – длина пути в среде: r. • Оптический путь – произведение показателя преломления на геометрический путь: n. r • Геометрическая разность хода лучей (луча): |r 2 -r 1| = Δ r • Оптическая разность хода лучей (луча): |n 2 r 2 -n 1 r 1 | = Δ
Интерференция света • Интерференция – явление наложения когерентных волн. • Когерентными называются волны, у которых частоты равны, а разность фаз постоянна или равна нулю. • Наложение когерентных волн сопровождается перераспределением энергии волны в пространстве: в одних точках волны взаимно усиливают друга, в других – взаимно ослабляют.
Интерференция (продолжение 1) • В некоторую точку пространства приходят лучи от двух когерентных источников: r 1 Е 1 = Е 01 соs(ωt kr 1) = Е 01 соsφ1 S 1 ☼ Е 2 = Е 02 соs(ωt kr 2) = Е 02 соsφ2 Е 02= Е 012 + Е 022 +2 Е 01 Е 02 соsΔφ S 2 ☼ r Δ Δφ = |φ2 φ1| = k | r 2 r 1| = 2π Δr / λ Δφ разность фаз, Δr – разность хода лучей. r 2 М Э
Интерференция (продолжение 2) Е 02= Е 012 + Е 022 +2 Е 01 Е 02 соsΔφ , • 1) Если: Δφ = 0, 2π, 4π, …. . , 2 mπ , или Δr = 2 m(λ / 2) = mλ, где m = 0, 1, 2, 3, … то: Е 02= Е 012 + Е 022 +2 Е 01 Е 02 J = J 1+J 2+2√J 1 J 2 > (J 1 + J 2) Δφ= 2 mπ условия максимума интенсивности света Δr = mλ при интерференции 2) Если: Δφ = π, 3π, 5π, …. . , (2 m+1)π , или Δr = (2 m+1)λ / 2, где m = 0, 1, 2, 3, … то: Е 02= Е 012 + Е 022 2 Е 01 Е 02 J = J 1 + J 2 + 2√J 1 J 2 < (J 1 + J 2) условия минимума Δφ = (2 m + 1)π при интерференции света Δr = (2 m + 1)λ/2
Получение когерентных волн Е 1=Е 01 cos (t-s 1/υ1), М Е 2=Е 02 cos (t-s 2/υ2), где υ1 = c/n 1, υ2 = с/n 2 = ( s 2/v 2 - s 1/ v 1) = (s 2 n 2 -s 1 n 1) = . Условие максимума : Условие минимума: = ± m 0 = ± (2 m+1) (L 2 –L 1) =
Интерференция от 2 х когерентных источников (щели Юнга) (b) (а) = S 2 - S 1. (S 2 - S 1). (S 2 + S 1) = 2 xd, l>>d , поэтому = xd/l xmax = m 0 , xmin = (2 m+1) 0, S 2 + S 1 2 l,
Интерференция на плоскопараллельной пластинке (отражённый свет) Условие максимума: d или Условие минимума: или (m = 0, 1, 2, 3, … – порядок максимума или минимума )
Кольца Ньютона (в отражённом свете) ; = 2 h +λ 0 /2, R 2 = (R – h)2 + r 2, h=r 2/(2 R). Радиус m ого светлого кольца rm = Радиус m ого тёмного кольца rm = = r 2/R +λ 0 /2. m = 1, 2, 3, … m = 0, 1, 2, 3, …
Оптика. Интерференция света_2014.ppt