Массообменные аппараты.ppt
- Количество слайдов: 151
СГТА 3 МАССООБМЕННЫЕ АППАРАТЫ
СГТА 3. 1 Общие понятия Массообменные аппараты применяют для проведения процессов, требующих осуществления полного контакта между обрабатываемыми средами. Это такие диффузионные процессы, как абсорбция, адсорбция, ректификация, экстракция и другие. Процессы увлажнения и очистки газов, протекающие в насадочных аппаратах, называют скрубберными, а аппараты – скрубберами. 2
СГТА Массообменные процессы делят на: - барботажные; - поверхностные. При барботажных массообменных процессах контакт между фазами происходит при барботаже газа или пара через слой жидкости, а при поверхностных – на поверхности капель и струй жидкости, стекающих по специальным насадочным телам. 3
СГТА Рассмотрение числа теоретических и практических ступеней контакта, а так же диаметра и высоты аппаратов, относится к курсу ПАХТ. К задачам курса МАХП можно отнести рассмотрение расчета и конструирования контактных устройств, оросительных устройств, устройств для перераспределения жидкостей. Первые вопросы относятся ко всем массообменным аппаратам, а второй и третий – только к насадочным аппаратам. 4
СГТА 3. 2 Основные требования, предъявляемые при конструировании контактных устройств Из теории массопередачи известно, что интенсивность процесса определяется, главным образом, движущей силой процесса (разность концентраций компонентов в различных фазах) и поверхностью реагирования V ~ f ( C, F). Движущая сила процесса всегда имеет заданные технологические ограничения, поэтому основным путем интенсификации массообменных процессов является увеличение поверхности межфазового контакта фаз. 5
СГТА Последнее достигается, в основном, непрерывным обновлением поверхности реагирования, за счет увеличения скорости относительного движения взаимодействующих фаз. Таким образом, основным требованием, предъявляемым к контактным устройствам, является увеличение поверхности межфазового контакта фаз. Однако, увеличению скорости движения взаимодействующих фаз мешают явления пено- и брызгоуноса. 6
СГТА Так в барботажных аппаратах скорость пара или газа в расчете на полное сечение аппарата не должна превышать следующего значения: , W 0 ≤ 1, 5 м/с , где W 0 - осевая скорость. 7
СГТА Поэтому к дополнительно требования: контактным устройствам предъявляются следующие - уменьшение пено- и брызгоуноса; - улучшение сепарации газа и жидкости после осуществления контакта; - устойчивость работы контактных устройств; 8
СГТА - обеспечение широкого диапазона нагрузок по газу и жидкости; - малые гидросопротивления; - простота конструкции; - надежность в эксплуатации; - минимальный расход металла. 9
СГТА 3. 3 Классификация контактных устройств Рисунок 3. 1 – Схема классификации контактных устройств 10
СГТА 3. 4 Контактные устройства непровального типа 3. 4. 1 Рекомендации для выбора КУ Для ориентировочного выбора контактных устройств можно отметить следующее: 1) тарелки с капсульными колпачками получили наиболее широкое распространение благодаря своей универсальности и высокой эксплуатационной надежности. Они достаточно эффективны, но металлоемки и сложны в монтаже; 11
СГТА 2) тарелки собираемые из S – образных элементов устанавливают преимущественно в аппаратах больших диаметров, их производительность на (20… 30)% выше, чем у капсульных; 3) клапанные тарелки, по сравнению с колпачковыми, имеют более высокую эффективность и большую производительность (на (20… 40)%). 12
СГТА Применяют, в основном, для обработки чистых жидкостей, а так же жидкостей не склонных к смолообразованию и полимеризации, во избежание прилипания клапана тарелки к основанию контактного устройства; 4) ситчатые тарелки достаточно эффективны, просты по конструкции, имеют низкое гидравлическое сопротивление и малую металлоемкость. 13
СГТА Рисунок 3. 2 а – Колпачковая тарелка 14
СГТА Рисунок 3. 2 б – Колпачковая тарелка исполнение 1 исполнение 2 15
СГТА Рисунок 3. 2 в – Тарелка с туннельными колпачками 16
СГТА Рисунок 3. 2 г – Тарелка с туннельными колпачками 17
СГТА Рисунок 3. 2 д – Тарелка с S-образными элементами 18
СГТА Рисунок 3. 2 е – Клапанные тарелки а – при средних нагрузках пара; б – при больших нагрузках пара 18
СГТА 3. 4. 2 Колпачковые контактные устройства 3. 4. 2. 1 Гидродинамика ККУ Колпачковые контактные устройства (тарелки) применяются наиболее широко. Их основной недостаток, как и всех тарелок не провального типа – наличие гидравлического уклона в сторону стекания жидкости. 19
СГТА В зависимости от скорости противоточного движения фаз наблюдаются три характерных гидродинамических режима работы контактных устройств: - пузырьковый; - пенный (режим свободной турбулентности); - струйный (инжекционный). 20
СГТА Рисунок 3. 3 – Гидродинамические режимы работы КУ 21
СГТА Струйный и пенный режимы являются основными рабочими. В первых двух режимах работы на тарелке существуют три зоны: - барботажная; - пенная; - зона брызг. 22
СГТА Рисунок 3. 4 – Колпачковая тарелка 1 – колпачок; 2 – горловина; 3 – сливная трубка; 4 – основание тарелки; 5 – сливной порог 23
СГТА 3. 4. 2. 2 Порядок расчета колпачковых тарелок Цель расчета: габаритов тарелки тарелок. определение основных и подбор стандартных Порядок расчета: 1) определяют скорость пара в рабочем сечении аппарата. При этом брызгоунос не должен быть более: 24
СГТА 2) определяют необходимые геометрические размеры по эмпирическим формулам и рекомендациям. Это такие размеры, как: hпор, hсл, hгб, hпр, hу ; 3) проверяют скорость жидкости в сливном устройстве, а так же скорость жидкости между основанием тарелки и нижней кромкой сливного устройства на захлебывание. 25
СГТА Если условие не выполняется, то увеличивают расстояние между тарелками или переходят к конструированию двухпоточного сливного устройства Wж < W з ; 4) определяют полное сопротивление тарелки гидравлическое Нm = Нс + Нж + Нn – ж ; Нm = Рm. 26
СГТА Гидравлическое сопротивление тарелки складывается из сопротивления сухой тарелки Нс, сопротивления слоя жидкости на тарелке Нж и сопротивления на преодоление сил поверхностного натяжения на границе “П – Ж” (пар – жидкость) Нn – ж ; 27
СГТА 5) определяют расстояние между тарелками и полную высоту аппарата где nm - число действительных (теоретических) тарелок; hсеп, hкуб - высота сепарационной и кубовой частей аппарата; , 6) определяют, исходя из производительности и скоростей, площадь поперечного сечения и диаметр (основные размеры) аппарата. 28
СГТА 3. 4. 2. 3 Конструктивные элементы колпачковых тарелок Колпачковые тарелки изготавливают из меди, стали, чугуна, керамики и пластмасс. Колпачковые тарелки стандартизованы по диаметру: - стальные D = 400… 5000 мм; - чугунные D = 1000… 2400 мм; - медные D = 800… 2000 мм. 29
СГТА Колпачки являются основным элементом колпачковых тарелок. Они различаются размером, формой, материалом, способами изготовления и применения. Стальные и медные колпачки штампуют, чугунные отливают, керамические формуют, пластмассовые прессуют. Крепления колпачков могут быть разъемными и неразъемными. Горловины крепят к основанию тарелки с помощью развальцовки, штамповки и сварки. 30
СГТА Форма колпачков чаще всего круглая (капсульные колпачки) или желобчатая. Основанием тарелки является цельный диск для аппаратов с D < 800 мм или диск, состоящий из нескольких частей (секций) для аппаратов больших диаметров. В последнем случае устанавливают опорные (поддерживающие) стойки. Максимальный прогиб для колонн малых диаметров не должен превышать y ≤ 30 мм, а больших – y ≤ 6 мм. 31
СГТА 3. 4. 3 Ситчатые тарелки со сливными устройствами Рисунок 3. 5 – Ситчатая тарелка со сливным устройством 32
СГТА Уравнение скорости, при которой наступает инжекционный режим, имеет вид: где h - высота сливной перегородки, м; d - диаметр отверстий, м; t - шаг отверстий, м; - поверхностное натяжение. 33
СГТА Рабочую скорость принимают на 10… 15% ниже критической. Киршбаум предложил простое уравнение для определения рабочей скорости: 34
СГТА Практикой установлены следующие нормативы, используемые при проектировании ситчатых аппаратов: - диаметр отверстия d = 2… 25 мм; - диаметр отверстия для чистых жидкостей d = 2… 6 мм; - оптимальный диаметр отверстия d = 4… 5 мм; - шаг отверстий t = (2, 5… 5) d. 35
СГТА Отверстия располагают по вершинам равностороннего треугольника. Живое сечение тарелок (свободное сечение) 20… 30%, оптимальное 8… 15%. Расстояние от крайних отверстий до стенки аппарата 50 мм. Расстояние от стенки аппарата до переливных трубок 75… 100 мм. Высота сливных перегородок 20… 40 мм, расстояние между тарелками принимают по таблице 1: 36
СГТА Таблица 1 - Расстояние между тарелками в зависимости от диаметра аппарата D, м D ≤ 0, 8… 1, 6… 2, 0… 2, 4 h m, м 0, 2… 0, 3… 0, 4… 0, 5… 0, 6 37
СГТА Толщину тарелок принимают: при d < 5 мм Sm = (0, 5… 0, 8) d; при d > 5 мм (для углеродистой стали) Sm = 4… 5 мм; при d > 5 мм (для легированной стали) Sm = 2… 3 мм. 38
СГТА 3. 4. 4 Тарелки из S-образных элементов Рисунок 3. 6 – Тарелка из S-образных элементов 39
СГТА Тарелки работают устойчиво диапазоне нагрузок по жидкости: в широком Прорези желобов всегда находятся в затопленном состоянии. Рабочую скорость можно определить по формуле Саудерса и Брауна: 40
СГТА где L 1 - количество стекающей жидкости на 1 м длины сливной перегородки. 41
СГТА Некоторые рекомендации по конструированию S-образных элементов: живое сечение Fc = 12… 20%; l 2 80 мм; l 1 70 мм; n 25 мм; Sm 2 мм; c = l 2 – h – S m; l = l 2 – 3 Sm- a. . 42
СГТА Коэффициент a определяется из соотношения: Скорость пара в прорези принимается в 1, 5… 2 раза выше, чем в живом сечении колонны. . 43
СГТА 3. 5 Провальные тарелки отличаются тем, что слив жидкости происходит через те же отверстия, через которые проходит пар. Отсутствие сливных перегородок упрощает конструкцию тарелок, в них осуществляется принцип противотока фаз. В этих тарелках отсутствует гидравлический уклон и площадь тарелок используется наиболее полно. 44
СГТА К провальным тарелкам относятся: - решетчатые; - дырчатые; - колосниковые; - волнистые; - трубчатые; - гофрированные. 45
СГТА 3. 5. 1 Решетчатые тарелки Изготавливают из стальных или медных листов толщиной 2… 6 мм. Щели тарелок выполняют фрезерованием или штамповкой шириной 3… 8 мм, длиной 60… 200 мм. Живое сечение тарелок 10… 30%, расстояние между тарелками 0, 3… 0, 9 м. Решетчатые тарелки можно применять и для обработки жидкости, содержащей взвеси. 46
СГТА Тарелки с D ≤ 800 мм делают из цельного листа, если D > 800 мм, то можно изготовить из нескольких листов таких размеров, чтобы был возможен их монтаж через люки и крышки. КПД этих тарелок очень высок: = 0, 8… 0, 9. Они также имеют малое гидравлическое сопротивление. 47
СГТА Рисунок 3. 6 а – Решетчатая тарелка 48
СГТА 3. 5. 2 Колосниковые и трубчатые тарелки Они отличаются от решетчатых тем, что щелевидные отверстия создаются установкой параллельных полос металла. Полосы металла можно заменить уголками или трубами. Последние можно навивать в виде змеевика и использовать в качестве теплообменных элементов. В этих тарелках можно создавать нагрузки в 1, 5 раза выше, чем в решетчатых. 49
СГТА 3. 5. 3 Дырчатые тарелки Практически это ситчатые тарелки без сливных устройств. Диаметры отверстий на стальных и медных тарелках принимают от 4 до 8 мм. Используют в основном для обработки чистых жидкостей. 50
СГТА 3. 5. 4 Волнистые и гофрированные тарелки Изготавливают штамповкой из листов толщиной 2… 3 мм. Тарелки имеют большую жесткость. Свободное сечение тарелок 15… 30%. Тарелки D ≤ 3 м изготавливают без промежуточных опорных стоек. Разновидностью таких тарелок являются тарелки с концентрическими волнами, в которых жидкость стекает через отверстия во впадинах волн, а пар проходит через отверстия на гребнях волн. 51
СГТА Шаг волн t = 40… 60 мм, глубина волн h = 15… 40 мм. Эти тарелки обладают свойством самоочистки. Существуют так же провальные тарелки с направленным движением пара и жидкости, что создается специальной перфорацией тарелок. 52
СГТА 3. 5. 5 Гидродинамика провальных тарелок В зависимости от скорости противоточного движения фаз различают следующие режимы работы тарелок: - режим смоченной тарелки; - барботажный режим; - режим эмульгирования. 53
СГТА Рисунок 3. 7 – Режимы работы тарелок 54
СГТА Кратко рассмотрим эти режимы работы: 1) режим смоченной тарелки. Потоки газа и жидкости свободно проходят через отверстия. Количество жидкости, имеющейся на тарелке мало, контакт между фазами происходит на поверхности стекающих капель и струй жидкости. Сопротивление тарелки мало; 2) барботажный режим. На тарелке имеются две зоны: - зона светлой барботирует пар; - зона пены. жидкости, через которую 55
СГТА При увеличении скорости пара зона пены возрастает; 3) режим эмульгирования. Зона светлой жидкости на тарелке исчезает, образуется турбулизированная подвижная пена. В точке Е происходит захлебывание колонны. 56
СГТА 3. 6 Насадочные контактные устройства 3. 6. 1 Характеристики насадок Насадки являются основным элементом контактного устройства. Их можно характеризовать следующими параметрами: S - удельная поверхность (площадь прохода между насадочными телами объемом 1 м 3), м 2/м 3; Vc - свободный объем (объем пустот, приходящийся на 1 м 3 заполненной насадки), м 3/м 3; 57
СГТА (Fc) - свободное или живое сечение, м 2/м 2; - эквивалентный диаметр, м; li - линейный размер насадок, м. 58
СГТА Насадка, используемая аппарата должна иметь: для наполнения - большую удельную поверхность; - большой свободный объем; - коррозионную стойкость; - малую плотность; - малое гидравлическое сопротивление; - обтекаемую форму; - низкую цену. 59
СГТА 3. 6. 2 Типы насадок Рисунок 3. 8 – Типы насадок (а – нерегулярные насадки; б – регулярные насадки) а) кольца Рашига кольца Паля седла Берля б) насадки Гудлое 60
СГТА Рисунок 3. 8 в – Абсорбер с насадкой из колец Рашига 61
СГТА Кусковая (дробленые горные породы: кварц, андезит, доломит). Преимущества: низкая стоимость. коррозионная стойкость, Недостатки: малая удельная поверхность, малый свободный объем, относительно высокая плотность. 62
СГТА Кольцевая (кольца Рашига). dн ≤ 50 мм - заполняется навалом. dн > 50 мм - укладывается рядами. Бывают кольца с простой и с крестообразной насадкой, а так же с продолбленными стенками. Изготавливают из углеграфитовых материалов, керамики, фарфора, металлов и других материалов. 63
СГТА Седлообразная. Бывают седла Берля, Интеллакс и так далее. Имеют на 25% большую свободную поверхность, чем кольцевые, и меньшее гидравлическое сопротивление. 64
СГТА Хордовая. Изготавливают в основном из деревянных досок, уложенных крест на крест. Сетчатая (металлические, пластмассовые, ленточные, пропеллерные и другие). 65
СГТА 3. 6. 3 Гидродинамика насадочных аппаратов В зависимости от скорости движения жидкости и пара возникают пять характерных режима работы насадочных аппаратов: – пленочный режим (1); – промежуточный режим (2); – турбулентный режим (3); – режим эмульгирования (4); - участок DE – унос жидкости (5). 66
СГТА Рисунок 3. 9 – Режим работы насадочных аппаратов 67
СГТА Кратко рассмотрим эти режимы работы: 1) пленочный режим. Возникает при малых плотностях орошения и малой скорости пара. Взаимодействие между фазами происходит на поверхности элементов контакта. Сплошной фазой является паровая, дисперсной – жидкая фаза. Контакт фаз происходит на поверхности элементов. В точке А паровой поток начинает подтормаживать движение жидкости и возникают отдельные вихри; 68
СГТА 2) промежуточный режим. Сплошной фазой остается паровая, однако пар тормозит движение жидкости, возникают вихри. В точке В начинается подвисание жидкости. Взаимодействие между фазами происходит на поверхности стекающих капель и струек жидкости; 69
СГТА 3) турбулентный режим. Взаимодействие между фазами происходит на поверхности турбулизированной жидкости. Возникают многочисленные вихри, однако стекание жидкости сохраняет струйно-пленочный режим. Сплошной фазой остается паровая. В точке С происходит инверсия фаз, возникает режим эмульгирования; 70
СГТА 4) режим эмульгирования. При возникновении этого режима невозможно установить какая фаза является сплошной, а какая – дисперсной. Фазы пронизаны многочисленными вихрями и при этом происходит превосходный межфазный контакт. В точке D происходит захлебывание колонны, то есть жидкость перестает стекать вниз. 71
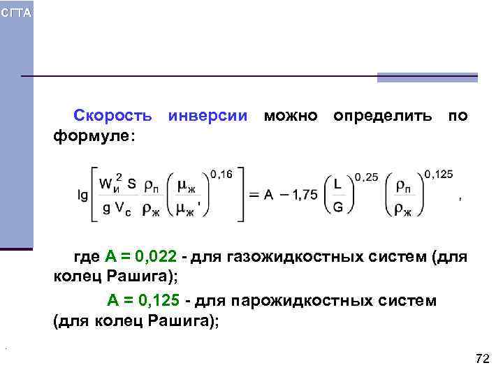
СГТА Скорость инверсии можно определить по формуле: где А = 0, 022 - для газожидкостных систем (для колец Рашига); А = 0, 125 - для парожидкостных систем (для колец Рашига); . 72
СГТА А = 0, 26 - для седловых насадок; ж′ - вязкость для системы воздух – вода при t = 20 o. C, P = 0, 1 МПа. По скорости инверсии можно определить скорости пара в других режимах. . 73
СГТА Турбулентный режим: Промежуточный режим: 74
СГТА Пленочный режим: Рекомендуемый рабочий режим при скорости: 75
СГТА 3. 6. 4 Потери напора в насадке Сопротивление движению потока пара через орошаемую насадку зависит от формы насадки, свойств газа и режима течения газа. Для определения режима течения газа необходимо определить критерий Рейнольдса: где W - скорость пара в расчете на полное сечение аппарата. 76
СГТА При Re ≤ 40 - ламинарный режим течения газа. При 40 < Re ≤ 7000 - переходный режим течения газа. При Re > 7000 - турбулентный режим течения газа. 77
СГТА Сопротивление сухих кольцевых, кусковых и седлообразных насадок можно определить по формуле: где H - потеря напора; H - высота аппарата; - коэффициент трения. 78
СГТА При Re ≤ 40 При Re > 40 79
СГТА Для турбулентного режима, который наиболее часто встречается при работе колонных аппаратов, получено уравнение: 80
СГТА Сопротивление орошаемых насадок можно определить по формуле: где 81
СГТА Порядок определения сопротивления орошаемых насадок 1) определить критерий Рейнольдса и режим движения жидкости; 2) определить сопротивление сухой насадки; 3) определить скорость инверсии и рабочую скорости; 4) по графикам определить коэффициенты c и K; 5) определить насадки. сопротивление орошаемой 82
СГТА 3. 6. 5 Способы интенсификации работы насадочных аппаратов Наиболее широко используют следующие три метода интенсификации работы: 1) метод академика В. В. Кафарова (метод принудительного эмульгирования). Это достигается затоплением насадки и выводом жидкости из аппарата через U-образную трубку. В этом случае режим эмульгирования образуется при малой скорости пара (рисунок 3. 10); 83
СГТА 2) применение низкочастотной вибрации. Эффективность аппарата возрастает на 15 20%, а гидравлическое сопротивление уменьшается на 30 - 50%. Применение вибрации позволяет увеличить эффективность работы барботажных аппаратов; 84
СГТА 3) использование псевдоожиженной насадки, то есть кипящего слоя. Используются комбинированные тарелки, то есть контактное устройство состоит из перфорированного диска и самой насадки. При этом можно увеличить рабочую скорость пара с 1 -2 м/с до 7 м/с. При этом производительность аппаратов возрастает в 5 - 6 раз. 85
СГТА Рисунок 3. 10 – Насадочный аппарат 86
СГТА Недостатки: - значительное гидросопротивление; - значительные энергетические расходы; - значительный пено- и брызгоунос. Из-за значительного пено- и брызгоуноса предъявляются повышенные требования к сепараторам или сепарационной зоне. 87
СГТА 3. 7 Способы интенсификации работы барботажных (тарельчатых) аппаратов Производительность таких аппаратов может быть существенно увеличена следующими способами: - увеличением площади поперечного сечения аппаратов; - созданием принципиально новых контактных устройств, допускающих увеличение скорости пара и нагрузки по жидкости. 88
СГТА Однако, увеличению скорости пара мешает явление пено- и брызгоуноса. Поэтому в противоточных аппаратах скорость пара в расчете на полное сечение аппарата: Для того чтобы увеличить эту скорость нужно перейти к новым типам контактных устройств, перейти к взаимодействию фаз в прямотоке с последующей сепарацией взаимодействующих фаз. 89
СГТА При этом контакт должен быть непродолжительным и высокоэффективным. Так же можно использовать дополнительную механическую или пневматическую энергию (ротационные контактные устройства). 90
СГТА Прямоточные контактные устройства В этих аппаратах жидкость движется вверх со скоростью до 45 м/с. В этом случае получается очень интенсивный межфазный контакт. Аппараты такого типа состоят из секций, высотой 200 мм и сепарационного устройства. Живое сечение этих аппаратов составляет 30%, интенсивность массообмена возрастает в 5… 6 раз. 91
СГТА Недостатки: - трудность равномерного жидкости по трубам; распределения - сложность конструкции сепарации; - значительное гидросопротивление. 92
СГТА Рисунок 3. 11 – Прямоточное контактное устройство 93
СГТА Контактные аппараты инжекционного действия Рисунок 3. 7 – Контактный аппарат инжекционного действия 94
СГТА Каждая секция состоит из контактноинжекционного устройства и сепаратора. Контакт между фазами происходит при инжекции жидкости паром, движущимся со скоростью: Контакт между фазами происходит при прямотоке, а потоки пара и жидкости движутся в противоточном режиме. Интенсивность массопередачи возрастает в 5… 6 раз. 95
СГТА Вихревые контактные аппараты Рисунок 3. 13 – Вихревые контактные аппараты 96
СГТА Применение дополнительной механической энергии Ротационные контактные устройства можно разделить на две группы: - работающие за счет действия центробежной силы; - работающие по принципу подъема жидкости и последующего ее падения под действием силы тяжести. 97
СГТА Наибольшее распространение аппараты, работающие за счет центробежных сил. получили действия Они бывают: - ударно-распыливающие; - барботажно-распыливающие; - пленочные. 98
СГТА В ударно-распыливающих аппаратах жидкость под действием центробежной силы отбрасывается к стенке, соударяется и стекает на ниже лежащую ступень, где контакт повторяется. В пленочных и барботажно-распыливающих аппаратах жидкость и пар движутся противотоком: жидкость от центра к периферии, а пар от периферии к центру. 99
СГТА Интенсивность массообмена возрастает в 3… 6 раз. В таких аппаратах под действием центробежной силы на поверхности вращающихся элементов жидкость растекается тонкой пленкой, которая взаимодействует с паром, движущимся навстречу (например свернутая спираль Архимеда). 100
СГТА Рисунок 3. 14 – Схема противоточного движения пара и жидкости 101
СГТА 3. 8 Способы создания орошения в массообменных аппаратах Распределительные устройства предназначены для равномерного распределения жидкости по всему поперечному сечению аппарата. К ним предъявляются следующие требования: - орошение должно быть равномерным по площади поперечного сечения аппарата; - изменение расхода жидкости не должно сказываться на равномерности орошения; 102
СГТА - распыление жидкости оросителем должно быть минимальным, так как при этом возрастает унос капель и брызг; - высота, занимаемая оросителем, должна быть минимальной; - ороситель не должен быть чувствительным к загрязнениям, имеющимся в жидкости; 103
СГТА ороситель должен быть конструкции и удобен в монтаже; прост по - должен быть минимальный расход энергии. По режиму истечения жидкости оросители делят на две группы: - разбрызгивающие; - не разбрызгивающие (струйные). 104
СГТА Разбрызгивающие оросители обеспечивают значительную площадь орошения с одной точки, а в не разбрызгивающих – жидкость вытекает отдельными струями, поэтому важной их характеристикой является число точек орошения на 1 м 2 аппарата. Принимают N = 20 -25 для насадки загруженной навалом, N = 50 , если насадка загружена слоями. 105
СГТА Разбрызгивающие оросители: - перфорированные стаканы; - щелевые брызгалки; - разбрызгивающая звездочка; - многоконусные и так далее. 106
СГТА Рисунок 3. 15 – Оросители распределительная плита многоконусный ороситель 107
СГТА Не разбрызгивающие оросители: - распределительные плиты; - тарелки; - желоба с боковыми прорезями; - желоба с донными патрубками; - многотрубчатые и другие. 108
СГТА 3. 9 Перераспределители жидкости В насадочных аппаратах, в которых насадка по высоте распределена в несколько слоев, между этими слоями устанавливают перераспределители жидкости. Достоинства насадочных аппаратов: - простота конструкции; - низкое гидравлическое сопротивление. 109
СГТА Недостатки: - трудность отвода избыточной теплоты; - плохая смачиваемость многих материалов насадок. Обычно насадочные аппараты для обеспечения той же производительности, что и барбартажные, имеют большие габариты. 110
СГТА Рисунок 3. 16 – Перераспределители жидкости 111
СГТА 3. 10 Расчет тарелок на прочность в зависимости от их конструкции включает: - расчет диска и опорного прочность и жесткость; каркаса на - проверку контактных устройств на жесткость; - расчет на прочность колосников для тарелок под насадку. 112
СГТА Диск тарелки бескаркасного типа можно рассматривать как тонкую круглую пластинку, опертую по контуру и нагруженную равномерной нагрузкой от собственного веса и веса жидкости. 113
СГТА В этом случае толщину диска определяют по формуле: где S‘ - расчетная толщина пластины, м; D - диаметр пластины, м; p - равномерная нагрузка или давление, МПа; [ ] - допускаемое напряжение, МПа. 114
СГТА Прогиб в центре тарелки: где - прогиб в центре пластины, м; R - радиус пластины, м; N - цилиндрическая жесткость, МН·м; 115
СГТА где Е - модуль продольной упругости материала пластины, МПа; - коэффициент Пуассона (для стали = 0, 3). Величина прогиба диска тарелки на должна превышать 1/2000 ее диаметра. 116
СГТА Каркас тарелки рассчитывают на нагрузку от веса тарелки Qm, веса жидкости или насадки Qн, которые находятся на тарелке, и собственного веса балок каркаса. Нагрузка на каркас определяется по формуле: 117
СГТА Рисунок 3. 17 – Схема каркаса тарелки 118
СГТА Удельная тарелки: нагрузка на единицу площади Нагрузка на площади F 1… F 6, ограниченные по контуру опорными балками и кольцами: и т. д. 119
СГТА Удельную нагрузку, приходящуюся на единицу длины балок, рассчитывают из условия равномерного распределения нагрузок (Q 1, Q 2 и т. д. ) по их опорным периметрам, то есть и так далее. 120
СГТА Суммарные удельные, равномерно распределенные нагрузки на отдельные участки балки bh с учетом нагрузки от собственного веса балки qб можно подсчитать по формулам: 121
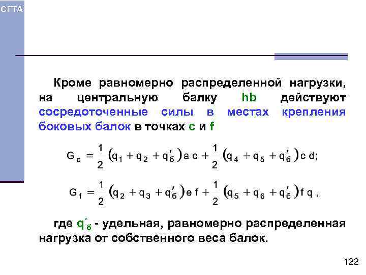
СГТА Кроме равномерно распределенной нагрузки, на центральную балку hb действуют сосредоточенные силы в местах крепления боковых балок в точках c и f где q‘б - удельная, равномерно распределенная нагрузка от собственного веса балок. 122
СГТА Рисунок 3. 18 – Схема нагружения балки 123
СГТА Каркас тарелки должен придавать ей необходимую жесткость. При недостаточной жесткости балок каркаса гидравлические затворы прорезей контактных устройств в центре тарелки будут больше, чем у периферии. Это приведет к нарушению равномерности барботажа. 124
СГТА В связи с этим максимальный прогиб балок каркаса должен быть не более 1/2000 ее пролета и не более 3 мм. При расчете балок следует подбирать необходимый профиль с учетом прибавки на коррозию. 125
СГТА 3. 11 Расчет опорной обечайки цилиндрических аппаратов включает: выбор размеров площади опорной поверхности фундаментного кольца и проверку фундамента на напряжения сжатия, возникающие на опорной поверхности; - определение толщины фундаментного кольца и других элементов опоры; 126
СГТА - расчет аппарата на устойчивость против опрокидывания (выбор числа и размеров фундаментных болтов); - расчет сварного шва 2, соединяющего опорную часть 3 с аппаратом; - проверку устойчивости цилиндрической формы стенки опорной части аппарата. 127
СГТА Рисунок 3. 19 – Схема к расчету напряжений на опорной поверхности аппарата при весе аппарата а) б) 128
СГТА Максимальное напряжение на опорной поверхности фундаментного кольца при максимальном весе Qmax и при рабочем весе Qp аппарата и соответствующих изгибающих моментах М от действия ветровых и весовых сил: 129
СГТА где - опорная площадь фундаментного кольца, м 2; D 1, D 2 – внутренний и наружный диаметр опорного фундаментального кольца, м; 130
СГТА - момент сопротивления изгибу опорной площади фундаментального кольца, м 3. 131
СГТА Для цилиндрических аппаратов внутренний и наружный диаметры фундаментного кольца обычно принимают равным соответственно: где k 0 - коэффициент, определяемый графически и зависящий от диаметра аппарата; DН - наружный диаметр аппарата, м. 132
СГТА При установке аппарата на бетонном фундаменте максимальное напряжение max не должно превышать допускаемое напряжение на сжатие для бетона соответствующей марки. Последнее принимают с коэффициентом запаса равным примерно 2, 5 по отношению к расчетному пределу прочности. 133
СГТА Толщину фундаментного кольца к, не укрепленного ребрами, рассчитывают из условия изгиба выступающей части кольца длиной b под действием напряжения max. 134
СГТА Рисунок 3. 20 – Схема к расчету нагрузки на фундаментное кольцо 135
СГТА Толщина определяется: фундаментного кольца где - напряжение в кольце, которое можно принять равным нормативному допускаемому напряжению при 20 0 С, МПа; 136
СГТА - коэффициент, учитывающий увеличение жесткости конструкции при наличии ребер. Для колец без ребер = 0, 5… 1 Толщину к принимают не менее: к > S + 6 мм, где S - толщина стенки опорной обечайки, мм. 137
СГТА Минимальные напряжения на опорной поверхности фундаментного кольца при минимальном весе аппарата и соответствующем опрокидывающем моменте равно: 138
СГТА Если минимальное напряжение min положительное или равно нулю, то следует определить коэффициент устойчивости аппарата: где MQ - момент от собственного веса аппарата, МН·м; R 1 - плечо силы Qmin, принимаемое равным 0, 42 Dн. 139
СГТА При У>1, 5 устанавливать фундаментные болты не обязательно, но их всегда необходимо предусматривать для фиксации аппарата. Число болтов принимают равным 4, 6, 8, 10 и далее кратным четырем. Отрицательное значение min свидетельствует об отрыве фундаментного кольца от фундамента. В этом случае фундаментные болты работают на растяжение. 140
СГТА Нагрузку на наиболее нагруженный болт Рб приближенно можно определить в зависимости от min , площади фундаментного кольца F и числа фундаментных болтов n по формуле (приближенный способ): 141
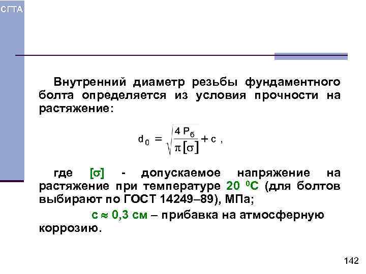
СГТА Внутренний диаметр резьбы фундаментного болта определяется из условия прочности на растяжение: где [ ] - допускаемое напряжение на растяжение при температуре 20 0 С (для болтов выбирают по ГОСТ 14249– 89), МПа; с 0, 3 см – прибавка на атмосферную коррозию. 142
СГТА Наиболее точно усилие определяется по ГОСТ 24757– 81. При уточненном методе расчета фундаментных болтов равновесие аппарата рассматривают под действием следующих нагрузок: - ветрового момента М; - веса аппарата Q; - опорной реакции Р 0; - усилий Рб, растягивающих фундаментные болты. 143
СГТА Растягивающие усилия удобно находить из условия равенства нулю суммы моментов сил, которые действуют на аппарат относительно оси, проходящую через точку А приложения опорной реакции: 144
СГТА Напряжения в сплошном сварном шве, крепящем корпус аппарата к цилиндрической опорной части, определяют в опасном сечении по формуле: 145
СГТА где c - площадь опасного сечения сварного шва, м 2; Wc - момент сопротивления сварного шва изгибу, м 3; M - изгибающий момент относительно сечения сварного шва от ветровых и эксцентрично приложенных массовых нагрузок, действующих выше сварного шва, Н·м. 146
СГТА При толщине опорной обечайке S и диаметре аппарата Dн 147
СГТА Напряжение в сварном шве при работе на срез: где [ ] - допускаемое напряжение растяжения для основного металла, МПа; = 0, 8 - коэффициент прочности сварного шва. , 148
СГТА Кроме того, определяют максимальное напряжение сжатия в сечении опорной части как сумму напряжений от весовой нагрузки и соответствующих изгибающих моментов. Также учитываются отверстия в обечайке опорной части. Все отверстия, за исключением отверстий диаметром D<100 мм, должны быть укреплены патрубками с толщиной стенки n= S и длиной l 0 ≥ 0, 25 d, но не менее 50 мм. 149
СГТА Определение расчетных усилий для аппаратов колонного типа от ветровых нагрузок и сейсмических воздействий осуществляется по ГОСТ 24756– 81. 150
Массообменные аппараты.ppt