Сетевые модели.ppt
- Количество слайдов: 18
Сетевые модели • Различные физические или экономические объекты могут быть представлены сетевыми моделями. • Сетевые модели характеризуются: пространственной разнесенностью элементов, наличием транспортных потоков между элементами. • В качестве примера будут рассмотрены: гидравлические цепи, электрические сети постоянного тока, транспортные сети.
Граф сети • Граф сети, 1 4 задан матрицей A. 1 5 4 3 m – число узлов сети 2 3 n – число ветвей сети Ветви A 1 2 3 4 5 A 1 2 3 4 5 1 1 0 0 1 0 1 -1 0 У У 2 -1 1 0 0 1 2 1 -1 0 0 -1 з з л 3 0 -1 1 0 0 л 3 0 1 -1 0 0 ы ы 4 0 0 -1 -1 4 0 0 1 1 1 Для гидравлической и Для транспортной сети электрической сети
Притоки и стоки • Для гидравлической цепи: bi >0 – объём среды, втекающей извне сети в узел i. bi <0 – объём среды, вытекающей из узла i во вне сети. • Для электрической сети: bi >0 – сила тока, втекающего извне сети в узел i. bi <0 – сила тока, вытекающей из узла i во вне сети. • Для транспортной сети: bi >0 – объём продукции, выходящей из узла i во вне сети. bi <0 – объём продукции, входящей извне сети в узел i.
Перетоки и баланс перетоков • Для гидравлической цепи xj R – расход (объем перетока среды) по ветви j. • Для электрической сети: xj R – сила тока на ветви j. • Для транспортной сети: xj 0 – объем перевозки продукции по ветви j. • Для сетевой модели должен выполнятся баланс перетоков: Ax = b
Давление, потенциал, цена • Для гидравлической цепи ui – напор в узле i. • Для электрической сети: ui – потенциал в узле i. • Для транспортной сети: ui – цена на продукцию в узле i.
Потеря давления, напряжение, тариф • Для гидравлической цепи yj R – потеря напора по ветви j, на сопротивление. • Для электрической сети: yj R – напряжение на ветви j. • Для транспортной сети: yj 0 – часть увеличения цены продукции на ветви j. Для сетевой модели выполняется соотношение: y = f(x) (функция потери напора в завис. от расхода)
Дополнительные параметры • Для гидравлической цепи cj – дополнительный напор, подводимый к ветви j. • Для электрической сети: cj – дополнительное напряжение, подводимое к ветви j. • Для транспортной сети: sj – дополнительное увеличение цены продукции на ветви j.
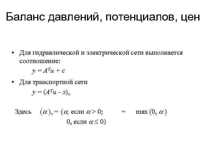
Баланс давлений, потенциалов, цен • Для гидравлической и электрической сети выполняется соотношение: y = A Tu + c • Для транспортной сети y = (ATu – s)+ Здесь ( )+ = { , если > 0; = max (0, ) 0, если 0}
Система уравнений Для гидравлической и Для транспортной сети электрической сети Ax = b Ax = b, x 0 y – c = A Tu y = (ATu – s)+ y = f(x) y+s = ATu, при x>0, y+s ATu, при x=0,
Экстремальные постановки Для гидравлической и электрической сети Для транспортной сети Исходная задача оптимизации F(x) – (c, x) → min F(x) + (s, x) → min Ax = b Ax = b, x 0 Двойственная задача оптимизации Ф(y) – (b, u) → min Ф(y) – (b, u) → min y – c = A Tu y = (ATu – s)+
Пример гидравлической цепи b 1 Ветви 1 A 1 2 3 4 5 b 4 25 1 4 1 1 0 0 1 0 b 2 5 У 16 b 4 2 -1 1 0 0 1 3 з 2 2 л 3 0 -1 1 0 0 -8 3 ы u 1=100 4 0 0 -1 -1 -33 b 3 2, 1 0, 8 3, 3 4, 2 5, 1 x = 11. 386 17. 258 9. 258 13. 613 10. 128 y = 272. 259 238. 278 282. 862 c 10 12 8 15 22 778. 399 523. 14 u = 100 -162. 2594 -388. 5378 -663. 399
Пример электрической сети Ветви b 1 A 1 2 3 4 5 b 1 4 25 4 1 1 0 0 1 0 b 2 1 5 У 16 b 4 2 -1 1 0 0 1 з 2 2 3 л 3 0 -1 1 0 0 -8 3 ы u 1=100 4 0 0 -1 -1 -33 b 3 2, 1 0, 8 3, 3 4, 2 5, 1 x = 11. 5669 17. 9338 9. 9338 13. 433 9. 633 y = 24. 2904 14. 347 32. 7816 56. 419 49. 1286 c 10 12 8 15 22 u = 100. 0000 85. 7096 83. 3625 58. 5809
Пример транспортной сети b 1 Ветви 1 A 1 2 3 4 5 b 4 -25 1 4 1 -1 0 0 -1 0 b 2 5 У b 4 2 1 -1 0 0 -16 3 з 2 2 л 3 0 1 -1 0 0 8 3 ы u 1=100 4 0 0 1 1 1 33 b 3 x = 11. 2852 17. 2178 9. 2178 13. 7148 2, 1 0, 8 3, 3 4, 2 5, 1 10. 0673 y = 802. 3 711. 5 841. 2 2370 1550. 7 u = 100 912. 3 1635. 8 2485 s 10 12 8 15 22
Метод проекции градиента Пусть задано начальное приближение x 0 X. Следующее приближение ищется по формуле: xk+1 = xk – αk sk ( ), где вектор sk – проекция вектора на линейное многообразие Ax = 0, αk 0 – величина шага вдоль проекции sk. Выбор шага αk 0 осуществляется исходя из решения задачи одномерной минимизации: αk : F(xk – α sk( )) min, α 0, . Эта проекция равна sk ( )= – AT[AAT]-1 [A ]. Поскольку произведение AT[AAT]-1 не зависит от xk, его не обязательно подсчитывать на каждой итерации. Условием продолжения этого итерационного процесса будет – > , или Norm (uk) > , где – параметр точности.
Метод скорейшего спуска Пусть задано начальное приближение u 0 Rm. Построим луч, проходящий через точку uk и направленный по антиградиенту : uk( ) = uk – , 0. На этом луче введем функцию одной переменной: , 0, и решим задачу одномерной минимизации: αk>0: Следующее приближение найдем по формуле: , k=0, 1, . . . Условием продолжения этого итерационного процесса будет – > , или Norm (uk) > , где – параметр точности.
Решение задачи одномерной минимизации • Решение одномерной по задачи минимизации функции представляет собой отдельную проблему. Для ее решения используется следующий набор действий: – локализуется отрезок [a, b], в пределах которого лежит минимум функции , – точка минимума αk выбирается из этого промежутка методом деления отрезка пополам. Для локализации отрезка [a, b] применяется простой алгоритм, который пригоден для убывающей при функции . Выбираем шаг h>0, присваиваем а: =0, b: =h. Далее проверяем условие > . (1) Если это условие не верно, минимум функции лежит между а и b. То есть конец работы алгоритма. Иначе границы отрезка сдвигаются на шаг вперед, т. е. a: =b, b: =b+h, после чего вновь проверяется условие (1). Если после нескольких итераций условие (1) нарушается, то границу а искомого отрезка сдвинем на шаг назад a: = a – h. И происходит завершение работы алгоритма локализации отрезка.
Метод деления отрезка пополам • В методе деления отрезка пополам строится последовательность вложенных отрезков [a 1, b 1], … , [an, bn]. по правилу: • В качестве точек xk, yk на каждой итерации выбираются точки отстоящие от середины отрезка на величину , >0. Т. е. xk = (ak + bk – )/2, yk = xk +2 . • Процедура сжатия заканчивается при bn – an ≤ , где – заданная точность решения. Чтобы условие остановки выполнилось, необходимо задать < . .
Метод Ньютона Пусть задано u 0 Rm и вычислено uk , найдено Найдем матрицу, обратную к Построим отрезок прямой, имеющий началом точку uk : uk( ) = , [0, 1]. На этом отрезке введем функцию одной переменной: , [0, 1] , и найдем αk как решение задачи одномерной минимизации: αk : Следующее приближение найдем по формуле: , k=0, 1, . . . Условием продолжения этого итерационного процесса будет – > , или Norm (uk) > , где – параметр точности.


