Физика Лекция 2.PPT
- Количество слайдов: 48
Сегодня * Лекция № 2 Кинематика материальной точки и поступательного движения твердого тела 1
Кинематика материальной точки и поступательного движения твердого тела 1. Механическое движение. 2. Перемещение. Длина пути. 3. Скорость. 4. Ускорение. 5. Вращательное движение вокруг неподвижной оси. 2
Механическое движение Для описания движения тел в зависимости от условий задачи используют различные физические модели. Чаще других используют понятия абсолютно твердого тела и материальной точки. Тело, размерами которого в условиях данной задачи, можно пренебречь, называется материальной точкой. Движение тел происходит под действием сил. Под действием внешних сил тела могут деформироваться, т. е. изменять свои размеры и форму. 3
Тело, деформацией которого можно пренебречь в условиях данной задачи ( или тело, расстояние между любыми двумя точками которого всегда постоянно) называют абсолютно твердым телом (хотя абсолютно твердых тел в природе не существует). Все тела существуют и движутся в пространстве и времени. Поэтому фундаментальные физические понятия, как пространство и время в кинематике являются основополагающими понятиями. Пространство выражает порядок сосуществования отдельных физических объектов. Время - порядок смены явлений. 4
Система отсчета, тело отсчета Всякое движение относительно, поэтому для описания движения необходимо условиться, относительно какого другого тела будет отсчитываться перемещение данного тела. Выбранное для этой цели тело называют телом отсчета. Практически, для описания движения приходится связывать с телом отсчета систему координат (декартова, сферическая, и т. д. ). 5
Система отсчета – совокупность системы координат и часов, связанных с телом, по отношению к которому изучается движение. Под часами подразумевается любое устройство, используемое для измерения времени или, точнее, промежутков времени между событиями. Движения тела, как и материи, вообще не может быть вне времени и пространства. Материя, пространство и время неразрывно связаны между собой (нет пространства без материи и времени и наоборот). Свойства пространства и времени задаются не философскими теориями, а являются предметом естественно-научного исследования. 6
При движении тела со скоростями много меньшими скорости света (с = 299792458 м с 1) пространство является евклидовым и время течет одинаково во всех системах отсчета область классического поведения физических объектов. Пространство однородно и изотропно в пространстве нет выделенных положений и направлений. Все точки пространства равноправны и все направления эквивалентны. 7
Однородность времени означает, что все моменты времени эквивалентны и нет какого-либо выделенного начала отсчета для протекания любого физического явления. Время однонаправлено и протекает из прошлого в будущее. При скоростях движения, близких к скорости света, пространство и время образуют единый четырехмерный пространственно-временной континуум. При больших скоростях движения, близких к 3 108 м/c, размеры предметов и временной интервал между событиями не являются инвариантами и зависят от выбора системы отсчета. Систему отсчета жестко связанную с Землей называют земной или лабораторной системой отсчета. 8
Декартова система координат Пространство трехмерно, поэтому наиболее часто пользуются правой прямоугольной декартовой системой координат. Z z(t) A K k x(t) i O r(t) j y(t) Y X 9
Z В декартовой системе z(t) координат положение точки А в данный момент времени по отношению к этой K r(t) k системе характеризуется O j тремя координатами i x, y, z или x(t) радиус-вектором , проведенным из начала координат в данную точку. X A y(t) Y 10
При движении материальной точки её координаты с течением времени изменяются. В общем случае её движение определяется скалярными уравнениями: Эти уравнения эквивалентны векторному уравнению 11
Число независимых координат, полностью определяющих положение точки в пространстве, называется числом степеней свободы. Если материальная точка движется в пространстве, то она имеет три степени свободы (координаты х, у, z). Если она движется на плоскости – две степени свободы. Если вдоль линии – одна степень свободы. 12
Всякое движение тела можно разложить на два основных вида движения – поступательное и вращательное. Поступательное – это такое движение, при котором любая прямая, связанная с движущимся телом остается параллельной самой себе и все точки твердого тела совершают равные перемещения за одинаковое время. 13
При вращательном движении все точки тела движутся по окружностям, центры которых лежат на одной и той же прямой, называемой осью вращения (ОО’). Из определения вращательного движения ясно, что понятие вращательного движения для материальной точки неприемлемо. 14
Перемещение. Длина пути. Кинематические уравнения движения точки задают ее траекторию движения Траектория движения материальной точки – линия, описываемая этой точкой в пространстве. или Линия, описывающая изменение положения конца радиус-вектора r со временем, называется траекторией движения. 15
В зависимости от формы траектории движение может быть прямолинейным и криволинейным. В Длина участка траектории АВ, пройденного материальной точкой с момента начала отсчета времени, называется длиной пути ∆S и является скалярной функцией времени: ∆S=∆S(t). 16
В Вектор , проведенный из начального положения движущейся точки в положение ее в данный момент времени (приращение радиуса – вектора за рассматриваемый промежуток времени) называется перемещением 17
Скорость Для характеристики движения материальной точки вводится векторная величина - скорость, которой определяется как быстрота движения, так и его направление в данный момент времени. Пусть материальная точка движется по какой–либо криволинейной траектории так, что в момент времени t ей соответствует радиус–вектор 18
Вектором средней скорости < > называется отношение приращения радиуса–вектора точки к промежутку времени : 19
20
Мгновенная скорость – векторная величина, равная скорости материальной точки в фиксированный момент времени. Мгновенная скорость – векторная величина, равная первой производной радиуса – вектора движущейся точки по времени. 21
Вектор скорости направлен по касательной к траектории в сторону движения, поэтому модуль мгновенной скорости равен: Таким образом, модуль мгновенной скорости равен первой производной пути по времени: 22
При неравномерном движении модуль мгновенной скорости с течением времени изменяется. В данном случае пользуются скалярной величиной < > – средней скоростью неравномерного движения < >=∆S/∆t. Если выражение d. S= dt проинтегрировать по времени в пределах от t до t+∆t, то найдем длину пути, пройденного точкой за время ∆t: 23
В случае равномерного движения: Длина пути, пройденного точкой за промежуток времени от t 1 до t 2 дается интегралом: 24
Ускорение Физической величиной, характеризующей быстроту изменения скорости по модулю направлению является ускорение. и Рассмотрим плоское движение. Пусть вектор задает скорость точки А в момент времени t. За время движущаяся точка перешла в положение В и приобрела скорость, равную 25
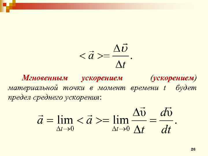
Мгновенным ускорением (ускорением) материальной точки в момент времени t будет предел среднего ускорения: 26
Введем единичный вектор, связанный с точкой 1 и направленный по касательной к траектории движения точки 1 (векторы и в точке 1 совпадают). Тогда можно записать: где – модуль вектора скорости. 27
Найдем ускорение Получили два слагаемых ускорения: – тангенциальное ускорение, совпадающее с направлением в данной точке. – нормальное ускорение или центростремительное. 28
Тангенциальная составляющая ускорения т. е. равна первой производной по времени от модуля скорости, определяя тем самым быстроту изменения скорости по модулю. 29
Рассмотрим подробнее второе слагаемое уравнения Быстрота изменения направления касательной к траектории определяется скоростью движения точки по окружности и степенью искривленности траекторий. Степень искривленности плоской кривой характеризуется кривизной С. 30
Радиус кривизны r – радиус такой окружности, которая сливается с кривой в данной точке на бесконечно малом ее участке d. S. 31
Скорость изменения направления касательной можно выразить как произведение скорости изменения угла на единичный вектор , показывающий направление изменения угла. 09. 02. 2018 32
Здесь – единичный вектор, направленный перпендикулярнокасательной в данной точке, т. е. по радиусу кривизны к центру кривизны. 33
Вторая составляющая ускорения, равная называется нормальной составляющей ускорения и направлена по нормали к траектории к центру ее кривизны (поэтому ее называют также центростремительным ускорением). 34
Полное ускорение тела есть геометрическая сумма тангенциальной и нормальной составляющих: Модуль полного ускорения равен 35
Итак, тангенциальная составляющая ускорения характеризует быстроту изменения скорости по модулю (направлена по касательной к траектории), а нормальная составляющая ускорения – быстроту изменения скорости по направлению (направлена к центру кривизны траектории). 36
Рассмотрим несколько предельных (частных) случаев: – равномерное прямолинейное движение; – равноускоренное прямолинейное движение; – равномерное движение по окружности. 37
Вращательное движение вокруг неподвижной оси Движение твердого тела, при котором две его точки О и О' остаются неподвижными, называется вращательным движением вокруг неподвижной оси, а неподвижную прямую ОО' называют осью вращения. Пусть абсолютно твердое тело вращается вокруг неподвижной оси ОО'. 38
Угол поворота характеризует перемещения всего тела за время dt. Удобно ввести – вектор элементарного поворота тела, численно равный углу поворота и направленный вдоль оси вращения ОО' так, чтобы глядя вдоль вектора мы видели вращение по часовой стрелке (направление вектора и направление вращения связаны правилом буравчика). 39
Векторы, направления которых связываются с направлением вращения, называются псевдовекторами или аксиальными векторами. Эти векторы не имеют определённых точек приложения: они могут откладываться из любой точки оси вращения. 40
Элементарные повороты удовлетворяют обычному правилу сложения векторов: Угловой скоростью называется вектор численно равный первой производной от угла поворота по времени и направленный вдоль оси вращения в направлении ( и всегда направлены в одну сторону). 41
Пусть – линейная скорость точки М. За промежуток времени dt точка М проходит путь В то же время (центральный угол). Тогда, или в векторной форме 42
Вектор ортогонален к векторам и и направлен в ту же сторону, что и векторное произведение. Период Т – промежуток времени, в течение которого тело совершает полный оборот (т. е. поворот на угол ). Частота ν – число оборотов тела за 1 секунду. 43
При вращении с угловой скоростью ω, имеем: Для характеристики неравномерного вращения тел введем вектор углового ускорения : 44
Вектор направлен в ту же сторону, что и при ускоренном вращении и направлен в противоположную замедленном вращении , сторону при. Как и любая точка твердого тела, точка М имеет нормальную и тангенциальную составляющие ускорения. Выразим нормальное и тангенциальное ускорения точки М через угловую скорость и угловое ускорение: 45
46
Обратите внимание. Все кинематические параметры, характеризующие вращательное движение (угловое ускорение, угловая скорость и угол поворота) направлены вдоль оси вращения. 47
Формулы простейших случаев вращения тела вокруг неподвижной оси: - равномерное вращение - равнопеременное вращение 48


