Электромагнитные волны.ppt
- Количество слайдов: 54
Сегодня: Friday, February 16, 2018 Лекция Тема: Электромагнитные ВОЛНЫ Содержание лекции: 1. Связь между переменным электрическим и 2. переменным магнитным полями 2. Электромагнитное поле 3. Электромагнитная волна 4. Излучение электромагнитных волн 5. Опыты Герца 6. Характеристики электромагнитного излучения 7. Диапазоны электромагнитного излучения
Сегодня: Friday, February 16, 2018 Лекция Тема: Электромагнитные ВОЛНЫ Содержание лекции: 8. Видимое излучение 9. История 10. Характеристики границ видимого излучения 11. Спектр видимого излучения
1. Связь между переменным электрическим и переменным магнитным полями Колебания заряда и силы тока в колебательном контуре сопровождаются колебаниями напряженности электрического поля и магнитной индукции в окружающем контур пространстве. Подобно механическим колебаниям в среде (газе, жидкости, твердом теле), распространяющимся в пространстве с течением времени, колебания электромагнитного поля тоже распространяются в пространстве. Только это происходит не в какой-либо среде, а в вакууме. Среда влияет на распространение колебаний, но не является необходимой для их существования.
Аналогия между периодическими колебательными процессами в LC-контуре и движением математического маятника
Переменное магнитное поле порождает электрическое поле с замкнутыми силовыми линиями. При изменении со временем магнитной индукции B возникает электрическое поле, линии напряженности которого охватывают линии магнитной индукции (рис. 1, а). Чем быстрее меняется магнитная индукция, тем больше напряженность электрического поля. E инд = -d. Ф/dt При возрастании магнитной индукции (ΔB /Δt >0) направление напряженности образует левый винт с направлением вектора B.
Магнитное поле порождает электрическое. Cуществует и обратный процесс, когда переменное электрическое поле, в свою очередь, порождает магнитное.
Во всех случаях, когда электрическое поле изменяется со временем, оно порождает магнитное поле. Линии магнитной индукции этого поля охватывают линии напряженности электрического поля (рис. 1, б) подобно тому, как линии напряженности электрического поля охватывают линии индукции переменного магнитного поля. При возрастании напряженности электрического поля (ΔE /Δt >0) направление вектора индукции B возникающего магнитного поля образует правый винт с направлением вектора E.
Утверждение Максвелла некоторое время оставалось гипотезой. Ее справедливость была доказана экспериментальным обнаружением электромагнитных волн. Электромагнитные волны существуют только потому, что переменное магнитное поле порождает переменное электрическое поле, которое, в свою очередь, порождает магнитное поле и т. д. Переменное электрическое поле в пустоте или внутри диэлектрика было названо Максвеллом током смещения. Название «ток» было применено потому, что это поле порождает магнитное поле точно так же, как обычный ток.
После введения представлений о токе смещения появилась возможность любой электрический ток рассматривать как замкнутый. Так, например, в колебательном контуре ток проводимости в катушке (упорядоченное движение электронов) сменяется током смещения между обкладками конденсатора (изменяющимся со временем электрическим полем, рис. 2). Причем переменное электрическое поле создает такое же магнитное поле, как если бы между обкладками существовал ток проводимости, равный току в катушке.
Максвелл сформулировал точный количественный закон, определяющий значение магнитной индукции в зависимости от скорости изменения напряженности электрического поля. Ток смещения пропорционален скорости изменения напряженности электрического поля: jсм= 0 d. E/dt
2. Электромагнитное поле После открытия взаимосвязи между электрическим и магнитным полями стало ясно, что эти поля не существуют обособленно, независимо одно от другого. Нельзя создать переменное магнитное поле без того, чтобы одновременно в пространстве не возникло и электрическое поле. И наоборот, переменное электрическое поле не может существовать без магнитного.
Лежащий на столе заряд создает только электрическое поле. Но движущийся относительно него наблюдатель обнаружит и магнитное поле.
Утверждение, что в данной точке пространства существует только электрическое или только магнитное поле, бессмысленно, если не указать, по отношению к какой системе отсчета эти поля рассматриваются. Отсутствие электрического поля в системе отсчета, содержащей покоящийся магнит, совсем не означает, что электрического поля нет вообще. По отношению к любой движущейся относительно магнита системе отсчета это поле может быть обнаружено
Электрические и магнитные поля — проявление единого целого: электромагнитного поля. В зависимости от того, в какой системе отсчета рассматриваются электромагнитные процессы, проявляются те или иные стороны этого единого целого. Среди следствий, вытекающих из законов электромагнитного поля, заслуживает особого внимания вывод о конечности скорости распространения электромагнитных взаимодействий. Согласно теории дальнодействия кулоновская сила, действующая на электрический заряд, сразу же изменится, если соседний заряд сдвинуть с места.
Действие передается мгновенно. По Максвеллу же дело обстоит иначе. Перемещение заряда меняет электрическое поле вблизи него. Это переменное электрическое поле порождает переменное магнитное поле в соседних областях пространства. Переменное магнитное поле, в свою очередь, порождает переменное электрическое поле и т. д. Причем возникающее вихревое магнитное или вихревое электрическое поле гасит поле в тех областях пространства, где оно уже имелось, но захватывает новые области пространства (рис. 5).
Рис. 5 Перемещение заряда вызывает, появление электромагнитного поля, которое распространяясь, охватывает все большие и большие области окружающего пространства, перестраивая по дороге то поле, которое существовало до смещения заряда.
Когда поле достигает второго заряда, это приводит к изменению действующей на него силы. Но произойдет это не в тот момент времени, когда произошло смещение первого заряда. Процесс распространения электромагнитного возмущения протекает с конечной скоростью. Максвелл показал, что скорость распространения этого процесса равна скорости света в пустоте с=300 000 км/с.
3. Электромагнитная волна Если электрический заряд приведен в быстрые колебания вдоль некоторой прямой, так что он движется подобно грузу, подвешенному на пружине, то электрическое поле в непосредственной близости от заряда начнет периодически изменяться. Период этих изменений равен периоду колебаний заряда. Переменное электрическое поле будет порождать периодически меняющееся магнитное поле, а последнее, в свою очередь, вызовет появление переменного электрического поля уже на большем расстоянии от заряда и т. д.
В окружающем заряд пространстве, захватывая все большие и большие области, возникает система периодически изменяющихся электрических и магнитных полей. На рисунке 6 изображена такая система полей. Образуется так называемая электромагнитная волна, бегущая по всем направлениям от колеблющегося заряда. В каждой точке пространства электрические и магнитные поля меняются во времени периодически. Чем дальше расположена точка от заряда, тем позднее достигнут ее колебания полей. Следовательно, на разных расстояниях от заряда колебания происходят с различными фазами.
Электромагнитные волны излучаются колеблющимися зарядами. Скорость движения таких зарядов меняется со временем, т. е. они движутся с ускорением.
Как было показано, заряд q, движущийся с ускорением а, излучает мощность
Наличие ускорения — главное условие излучения электромагнитных волн. Электромагнитное поле излучается не только при колебаниях заряда, но и при любом изменении его скорости. Векторы E и B в электромагнитной волне перпендикулярны другу и перпендикулярны направлению распространения волны. Электромагнитная волна является поперечной. Если вращать буравчик с правой нарезкой от вектора E к вектору B , то поступательное перемещение буравчика будет совпадать с вектором скорости волны υ .
4. Излучение электромагнитных волн Электромагнитная волна образуется благодаря взаимной связи переменных электрических и магнитных полей. Чем быстрее меняется со временем магнитная индукция, тем больше напряженность возникающего электрического поля. И в свою очередь, чем быстрее меняется напряженность электрического поля, тем больше магнитная индукция. Следовательно, для образования интенсивных электромагнитных волн необходимо создать электромагнитные колебания достаточно высокой частоты. При этом условии напряженность электрического поля E и индукция магнитного поля B будут меняться быстро.
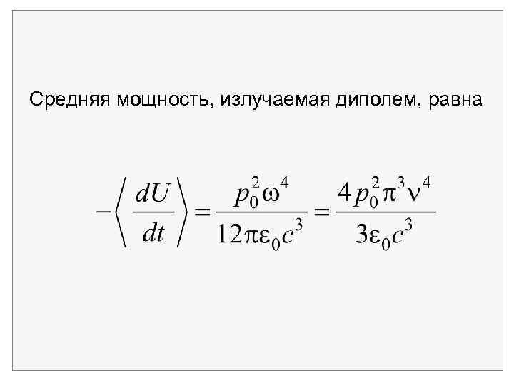
Средняя мощность, излучаемая диполем, равна
5. Опыты Герца Колебания высокой частоты, значительно превышающей частоту про-мышленного тока (50 Гц), можно получить с помощью колебательного контура. Частота колебаний ω0 = будет тем больше, чем меньше индуктивность и емкость контура. В своих опытах для получения электромагнитных волн Герц использовал открытый колебательный контур. Обычный колебательный контур не приспособлен для излучения электромагнитных волн.
Для возбуждения колебаний в таком контуре нужно провод разрезать посредине так, чтобы остался небольшой воздушный промежуток, называемый искровым (рис. 8, а). а б
Благодаря этому промежутку можно зарядить оба проводника до высокой разности потенциалов. При сообщении шарам достаточно больших разноименных зарядов между ними происходил электрический разряд и в электрическом контуре возникали свободные электрические колебания. После каждой перезарядки шаров между ними вновь проскакивала искра, и процесс повторялся многократно. Поместив на некотором расстоянии от этого контура виток проволоки с двумя шарами на концах — резонатор (рис. 8, б), — Герц обнаружил, что при проскакивании искры между шарами вибратора маленькая искра возникает и между шарами резонатора.
Следовательно, при электрических колебаниях в электрическом контуре в пространстве вокруг него возникает вихревое переменное электромагнитное поле. Это поле и создает электрический ток во вторичном контуре (резонаторе). Герц получал электромагнитные волны, возбуждая в вибраторе с помощью источника высокого напряжения серию импульсов быстропеременного тока. Колебания электрических зарядов в создают электромагнитную волну. Колебания в контуре совершает не одна заряженная частица, а большое число электронов, движущихся согласованно.
Электромагнитное излучение способно распространяться практически во всех средах. В вакууме (пространстве, свободном от вещества и тел, поглощающих или испускающих электромагнитные волны) электромагнитное излучение распространяется без затуханий на сколь угодно большие расстояния, но в ряде случаев достаточно хорошо распространяется и в пространстве, заполненном веществом (несколько изменяя при этом свое поведение).
6. Характеристики электромагнитного излучения Основными характеристиками электромагнитного излучения служат частота, длина волны и поляризация. Длина волны прямо связана с частотой через (групповую) скорость распространения излучения. Групповая скорость распространения электромагнитного излучения в вакууме равна скорости света, в других средах эта скорость меньше. Фазовая скорость электромагнитного излучения - скорость перемещения точки, обладающей постоянной фазой колебательного движения, в пространстве вдоль заданного направления.
В вакууме фазовая скорость также равна скорости света, в различных средах она может быть как меньше, так и больше скорости света. Описанием свойств и параметров электромагнитного излучения в целом занимается электродинамика, хотя свойствами излучения отдельных областей спектра занимаются определенные более специализированные разделы физики (отчасти так сложилось исторически, отчасти обусловлено существенной конкретной спецификой, особенно в отношении взаимодействия излучения разных диапазонов с веществом, отчасти также спецификой прикладных задач).
К таким более специализированным разделам относятся оптика (и ее разделы) и радиофизика. Жестким электромагнитным излучением коротковолнового конца спектра занимается физика высоких энергий. В соответствии с современными представлениями (см. Стандартная модель), при высоких энергиях электродинамика перестает быть самостоятельной, объединяясь в одной теории со слабыми взаимодействиями, а затем — при еще более высоких энергиях — как ожидается — со всеми остальными калибровочными полями.
Существуют различающиеся в деталях и степени общности теории, позволяющие смоделировать и исследовать свойства и проявления электромагнитного излучения. Наиболее фундаментальной из завершенных и проверенных теорий такого рода является квантовая электродинамика, из которой путём тех или иных упрощений можно в принципе получить все перечисленные ниже теории, имеющие широкое применение в своих областях. Для описания относительно низкочастотного электромагнитного излучения в макроскопической области используют, как правило, классическую электродинамику.
Классическая электродинамика, основанна на уравнениях Максвелла, причём существуют упрощения в прикладных применениях. Для оптического излучения (вплоть до рентгеновского диапазона) применяют оптику (в частности, волновую оптику, когда размеры некоторых частей оптической системы близки к длинам волн; квантовую оптику, когда существенны процессы поглощения, излучения и рассеяния фотонов; геометрическую оптику — предельный случай волновой оптики, когда длиной волны излучения можно пренебречь). Гамма-излучение чаще всего является предметом ядерной физики, с других — медицинских и биологических — позиций изучается воздействие электромагнитного излучения в радиологии.
Существует также ряд областей — фундаментальных и прикладных — таких, как астрофизика, фотохимия, биология фотосинтеза и зрительного восприятия, ряд областей спектрального анализа, для которых электромагнитное излучение (чаще всего — определенного диапазона) и его взаимодействие с веществом играют ключевую роль. Все эти области граничат и даже пересекаются с описанными выше разделами физики.
7. Диапазоны электромагнитного излучения Название диапазона Длины волн, λ Частоты, ν Источники Сверхдлинны е более 10 км менее 30 к. Гц Длинные 10 км — 1 км 30 к. Гц — 300 к. Гц Средние 1 км — 100 м 300 к. Гц — 3 МГц Короткие 100 м — 10 м 3 МГц — 30 МГц Ультракоротк ие 10 м — 1 мм 30 МГц — 300 ГГц Инфракрасное излучение 1 мм — 780 нм 300 ГГц — 429 ТГц Видимое (оптическое) излучение 780— 380 нм 429 ТГц — 750 ТГц Ультрафиолетовое 380 — 10 нм 7, 5· 1014 Гц — 3· 1016 Гц Излучение атомов под воздействием ускоренных электронов. Рентгеновские 10 нм — 5 пм 3· 1016 — 6· 1019 Гц Атомные процессы при воздействии ускоренных заряженных частиц. Гамма менее 5 пм более 6· 1019 Гц Ядерные и космические процессы, радиоактивный распа Радиоволн ы Атмосферные и магнитосферные явления. Радиосвязь. Излучение молекул и атомов при тепловых и электрических воздействиях.
Электромагнитное излучение принято делить по частотным диапазонам (см. таблицу). Между диапазонами нет резких переходов, они иногда перекрываются, а границы между ними условны. Поскольку скорость распространения излучения (в вакууме) постоянна, то частота его колебаний жёстко связана с длиной волны в вакууме.
Радиоволны. Ультракороткие радиоволны принято разделять на метовые, дециметровые, сантиметровые, миллиметровые и субмиллиметровые (микрометровые). Волны с длиной λ < 1 м (ν > 300 МГц) принято также называть микроволнами или волнами сверхвысоких частот (СВЧ). Ионизирующее электромагнитное излучение. К этой группе традиционно относят рентгеновское и гамма-излучение, хотя, строго говоря, ионизировать атомы может и ультрафиолетовое излучение, и даже видимый свет. Границы областей рентгеновского и гамма-излучения могут быть определены лишь весьма условно.
Для общей ориентировки можно принять, что энергия рентгеновских квантов лежит в пределах 20 э. В — 0, 1 Мэ. В, а энергия гамма-квантов — больше 0, 1 Мэ. В. В узком смысле гамма-излучение испускается ядром, а рентгеновское — атомной электронной оболочкой при выбивании электрона с низколежащих орбит, хотя эта классификация неприменима к жёсткому излучению, генерируемому без участия атомов и ядер (например, синхротронному или тормозному излучению).
8. Видимое излучение — электромагнитные волны, воспринимаемые человеческим глазом, которые занимают участок спектра с длинами волн приблизительно от 380 (фиолетовый) до 780 нм (красный)
Такие волны занимают частотный диапазон от 400 до 790 террагерц. Электромагнитное излучение с такими длинами волн также называется видимым светом, или просто светом (в узком смысле этого слова). Наибольшую чувствительность к свету человеческий глаз имеет в области 555 нм (540 ТГц), в зелёной части спектра. В спектре содержатся не все цвета, которые различает человеческий мозг. Таких оттенков, как розовый или маджента , нет в спектре видимого излучения, они образуются от смешения других цветов.
Видимое излучение также попадает в «оптическое окно» , область спектра электромагнитного излучения, практически не поглощаемая земной атмосферой. Чистый воздух рассеивает голубой свет несколько сильнее, чем свет с большими длинами волн (красную сторону спектра), поэтому полуденное небо выглядит голубым. Многие виды животных способны видеть излучение, не видимое человеческому глазу, то есть не входящему в видимый диапазон. Например, пчёлы и многие другие насекомые видят свет в ультрафиолетовом диапазоне, что помогает им находить нектар на цветах.
Растения, опыляемые насекомыми, оказываются в более выгодном положении с точки зрения продолжения рода, если они ярки именно в ультрафиолетовом спектре. Птицы также способны видеть ультрафиолетовое излучение (300— 400 нм), а некоторые виды имеют даже метки на оперении для привлечения партнёра, видимые только в ультрафиолете.
9. История Первые объяснения спектра видимого излучения дали Исаак Ньютон в книге «Оптика» и Иоганн Гёте в работе «Теория Цветов» , однако ещё до них Роджер Бэкон наблюдал оптический спектр в стакане с водой. Лишь спустя четыре века после этого Ньютон открыл дисперсию света в призмах. Ньютон первый использовал слово спектр (лат. spectrum — видение, появление) в печати в 1671 году, описывая свои оптические опыты. Он сделал наблюдение, что когда луч света падает на поверхность стеклянной призмы под углом к поверхности, часть света отражается, а часть проходит через стекло, образуя разноцветные полосы.
Учёный предположил, что свет состоит из потока частиц (корпускул) разных цветов, и что частицы разного цвета движутся с различной скоростью в прозрачной среде. По его предположению, красный свет двигался быстрее чем фиолетовый, поэтому и красный луч отклонялся на призме не так сильно, как фиолетовый. Из-за этого и возникал видимый спектр цветов. Ньютон разделил свет на семь цветов: красный, оранжевый, жёлтый, зелёный, голубой, индиго и фиолетовый. Число семь он выбрал из убеждения (происходящего от древнегреческих софистов), что существует связь между цветами, музыкальными нотами, объектами Солнечной системы и днями недели
Человеческий глаз относительно слабо восприимчив к частотам цвета индиго, поэтому некоторые люди не могут отличить его от голубого или фиолетого цвета. Поэтому после Ньютона часто предлагалось считать индиго не самостоятельным цветом, а лишь оттенком фиолетового или голубого (однако он до сих пор включён в спектр в западной традиции). В русской традиции индиго соответствует синему цвету. Гёте, в отличие от Ньютона, считал, что спектр возникает при наложении разных составных частей света.
Наблюдая за широкими лучами света, он обнаружил, что при проходе через призму, на краях луча проявляются красно-желтые и голубые края, между которыми свет остаётся белым, а спектр появляется, если приблизить эти края достаточно близко друг к другу. В XIX веке, после открытия ультрафиолетового и инфракрасного излучений, понимание видимого спектра стало более точным. В начале XIX века Томас Юнг и Герман фон Гельмгольц также исследовали взаимосвязь между спектром видимого излучения и цветным зрением. Их теория цветного зрения верно предполагала, что для определения цвета глаз использует три различных вида рецепторов.
10. Характеристики границ видимого излучения Длина волны, нм 740 380 Энергия фотонов, Дж 2, 61· 10− 19 4, 97· 10− 19 Энергия фотонов, э. В 1, 6 3, 1 Частота, Гц 3, 94· 1014 7, 49· 1014 Волновое число, см− 1 1, 32· 104 2, 50· 104
11. Спектр видимого излучения При разложении луча белого цвета в призме образуется спектр, в котором излучения разных длин волн преломляются под разным углом. Цвета, входящие в спектр, то есть такие цвета, которые могут быть получены световыми волнами одной длины (или очень узким диапазоном), называются спектральными цветами. Основные спектральные цвета (имеющие собственное название), а также характеристики излучения этих цветов, представлены в таблице:
Цвет Диапазон длин волн, нм Диапазон частот, ТГц Диапазон энергии фотонов, э. В Фиолетов ый 380— 440 790— 680 2, 82— 3, 26 Синий 440— 485 680— 620 2, 56— 2, 82 Голубой 485— 500 620— 600 2, 48— 2, 56 Зелёный 500— 565 600— 530 2, 19— 2, 48 Жёлтый 565— 590 530— 510 2, 10— 2, 19 Оранжев ый 590— 625 510— 480 1, 98— 2, 10 Красный 625— 740 480— 400 1, 68— 1, 98
Лекция окончена Нажмите клавишу <ESC> для выхода
Электромагнитные волны.ppt