ТАЛП_Перхун.pptx
- Количество слайдов: 69
Санкт Петербургский государственный электротехнический университет им. В. И. Ульянова (Ленина) «ЛЭТИ» Экспертные системы (ЭС) Выполнила: Перхун А. В. , гр. 7503 Преподаватель: Шаповалов В. В. г. Санкт Петербург 2012 г.
Рассматриваемые вопросы Представление знаний: принципы и методы. Планировщик STRIPS. Система MYCIN. 2
Представление знаний В исследованиях искусственного интеллекта выделяются несколько основных направлений: 1. Представление знаний. В рамках этого направления решаются задания, связанные с формализацией и представлением знаний в памяти системы ИИ. Для этого разрабатываются специальные модели представления знаний и языка описания знаний, внедряются разные типы знаний. Проблема представления знаний одна из основных проблем для системы ИИ, потому что функционирование такой системы опирается на знания о проблемной области, которые хранятся в ее памяти. 3
2. Манипулирование знаниями. Чтобы знаниями можно было пользоваться при решении заданий, стоит научить систему ИИ оперировать ими. В рамках данного направления разрабатываются способы пополнения знаний на основе их неполных описаний, создаются методы достоверного и правдоподобного вывода на основе имеющихся знаний, предлагаются модели рассуждений, которые опираются на знание и особенности, которые имитируют человеческие рассуждения. Манипулирование знаниями очень тесно связано с представлением знаний, и разделить эти два направления можно лишь условно. 4
3. Общение. В круг заданий этого направления входят: проблема понимания и синтеза связных текстов естественным языком, понимание и синтез языка, теория моделей коммуникаций, между человеком и системой ИИ. 4. Восприятие. Это направление включает разработку методов представления информации о зрительных образах в базе знаний, создания методов перехода, от зрительных сцен к их текстовому описанию и методам обратного перехода, создания средств, которые порождают зрительные сцены на основе внутренних представлений в системах ИИ. 5
5. Учеба. Для развития способности систем ИИ к учебе, то есть к решению заданий, с которыми они раньше не встречались. 6. Поведение. Поскольку системы ИИ должны действовать в некоторой окружающей среде, то необходимо разрабатывать некоторые поведенческие процедуры, которые позволили бы им адекватно взаимодействовать с окружающей средой, другими системами ИИ и людьми. 6
В области экспертных систем представление знаний – это систематизированная методика описания на машинном уровне того, что знает человек эксперт, специализирующийся в конкретной предметной области. 7
8 «Представление знаний» связано определенным с этапом в развитии математического обеспечения ЭВМ. Если на первом этапе доминировали программы, а данные играли вспомогательную роль своеобразной «еды» для «голодных» программ, то на следующих этапах роль данных неуклонно росла. Их структура усложнялась: от машинного слова, размещенного в одной ячейке памяти ЭВМ, происходил переход к векторам, массивам, файлам, спискам. Венцом этого развития стали абстрактные типы данных, которые обеспечивают возможность создания такой структуры данных, которая наиболее удобна при решении задания. Последовательное развитие структур данных привело к их качественному изменению и к переходу от представления данных к представлению знаний.
Уровень представления знаний отличается от уровня представления данных не только более сложной структурой, но и существенными особенностями: способность к интерпретации (идентификация данных системой); наличие классифицированных связей, организованность знаний; наличие ситуативных отношений (одновременности, нахождение в одной точке пространства и тому подобное, эти отношения определяют ситуативную совместимость тех или других знаний, сохраненных в памяти). Кроме того, для уровня знаний характерны такие признаки, как наличие специальных процедур обобщения, пополнения имеющихся в системе знаний и ряда других процедур. 9
Определение Представление определяется как «множество синтаксических и семантических соглашений, которое делает возможным описание предмета» (Уинстон, 1984). В искусственном интеллекте под "предметом" понимается состояние в некоторой проблемной области, например объекты в этой области, их свойства, отношения, которые существуют между объектами. 10
Синтаксис представления специфицирует набор правил, регламентирующих объединение символов для формирования выражений на языке представления. Общепринятым в области искусственного интеллекта является синтаксис в виде конструкции предикат-аргумент, которая имеет форму: <фраза> : : = <предикат> (<аргумент>, . . . , <аргумент>) В этой конструкции за к местным предикатом должны следовать k аргументов. 11
Семантика представления специфицирует, как должно интерпретироваться выражение, построенное в соответствии с синтаксическими правилами, т. е. как из его формы можно извлечь какой то смысл. 12
Пример: W может быть двухместным отношением, в котором в качестве первого аргумента выступает имя некоторого объекта, а в качестве второго— его местонахождение (например, комната): W(робот, комната А) Так, присваивая смысл символам W, робот, комната А, мы можем сказать, что выражение W(робот, комната А) означает: робот находится в комнате А (но не наоборот — комната А находится в роботе). 13
14
Модели представления знаний Фреймовые модели основываются на таком понятии как фрейм (англ. frame – рамка, каркас). 15 Фрейм – структура данных для представления некоторого концептуального объекта. Информация, относящаяся к фрейму, содержится в составляющих его слотах. Слоты могут быть терминальными либо являться сами фреймами, т. о. образуя целую иерархическую сеть.
Семантические сети В основе этого способа представления знаний лежит идея о том, что любые знания можно представить в виде совокупности понятий (объектов) и отношений (связей). На рисунке приведен пример графического изображения сети, вершины которой представляют собой понятия предметной области, а связывающие их линии — отношения между этими понятиями. Сам термин семантическая означает “смысловая”. 16
Продукционные модели – модели основанные на правилах, позволяют представить знание в виде предложений типа: «ЕСЛИ условие, ТО действие» . Продукционные модели обладает тем недостатком, что при накоплении достаточно большого числа правил, они начинают противоречить другу. 17
Продукционные модели При использовании продукционной модели база знаний состоит из набора правил, Программа, управляющая перебором правил, называется машиной вывода. Чаще всего вывод бывает прямой (от данных к поиску цели) или обратный (от цели для ее подтверждения – к данным). Данные — это исходные факты, на основании которых запускается машина вывода. 18
Прямой вывод В прямых выводах выбирается один из элементов данных, содержащихся в базе данных, и если при сопоставлении этот элемент согласуется с левой частью правила (посылкой), то из правила выводится соответствующее заключение и помещается в базу данных или исполняется действие, определяемое правилом, и соответствующим образом изменяется содержимое базы данных. 19
Пример. Прямой вывод. Имеется фрагмент базы знаний из двух правил. Прямой вывод — исходя из данных, получить ответ. П 1: Если (отдых – летом) и (человек – активный) то (ехать в горы) П 2: Если (любит – солнце) то (отдых – летом) Предположим, в систему поступили данные — (человек – активный) и (любит – солнце). 1 -й проход. Шаг 1. Пробуем П 1, не работает (не хватает данных (отдых–летом)). Шаг 2. Пробуем П 2, работает, в базу поступает факт (отдых–летом). 2 -й проход. Шаг 3. Пробуем П 1, работает, активируется цель (ехать в горы), которая и выступает как вывод. 20
Обратный вывод В обратных выводах процесс начинается от поставленной цели. Если эта цель согласуется с правой частью правила (заключением), то посылка правила принимается за подцель или гипотезу. Этот процесс повторяется до тех пор, пока не будет получено совпадение подцели с данными. 21
Пример. Обратный вывод — подтвердить выбранную цель при помощи имеющихся правил и данных. П 1: Если (отдых – летом) и (человек – активный) то (ехать в горы) П 2: Если (любит – солнце) то (отдых – летом) 1 -й проход. Шаг 1. Цель — (ехать в горы): пробуем П 1 — данных (отдых– летом) нет, они становятся новой целью, и ищется правило, где она в правой части. Шаг 2. Цель (отдых – летом): правило П 2 подтверждает цель и активирует ее. 2 -й проход. Шаг 3. Пробуем П 1, подтверждается искомая цель. 22
Планировщик STRIPS Система STRIPS была разработана в 1971 году двумя исследователями — Ричардом Файксом и Нильсом Нильсоном. Наименование программы — аббревиатура от Stanford Research Institute Problem Solver (решатель проблем Стэнфордского исследовательского института). Программа предназначалась для решения проблемы формирования плана поведения мобильного робота Shakey, перемещающего предметы через множество помещений. Система технического зрения позволяла ориентироваться в окружающей среде, избегать препятствий и принимать решения о дальнейшем маршруте. 23
Shakey Стэнфордский (SRI) интегральный робот Шейки (Shakey) представлен как первый мобильный робот, управляемый искусственным интеллектом. 24
Задача планировщика Файкс и Нильсон сформулировали задачу планирования такой, какова она и по сей день. Задача планировщика найти такую последовательность действий, которая преобразует начальное состояние в такое состояние, в котором достигается заранее заданное целевое условие (в оригинальной статье используются понятия "модель мира" для обозначения состояния и "оператор" для обозначения действия) 25
Формально, постановка задачи в STRIPS включает три составляющие: начальное состояние, множество действий и целевую формулу. Текущее состояние окружающей среды — помещений и предметов в них — представляется набором выражений предикат-аргумент, которые в совокупности образуют модель мира. 26
Набор формул: W = { at(poбoт, комната. А), at(ящик 1, комната. Б), at(ящик 2, комната. В)} означает, что робот находится в комнате А и имеются два ящика, один из которых находится в комнате Б, а второй — в комнате В. Действия, которые может выполнить робот, принимают форму операторов, приложимых к текущей модели мира. Эти операторы позволяют добавить в модель некоторые факты (сведения) или изъять их из модели. Например, выполнение операции "Переместить робот из комнаты А в комнату Б» в модели мира приведет к формированию новой модели W. При этом факт at(робот, комната. А) будет изъят из модели, а добавлен факт at (робот, комната. Б). В результате новая модель мира будет иметь вид W' = { at (робот, комната. Б), at (ящик 1, комната. Б), аt (ящик 2, комната. В)} 27
Таблицы операторов Допустимые операции, такие как перемещение робота из одной комнаты в другую или проталкивание объектов, кодируются в таблице операторов. Введение понятия схемы операторов (таблицы) было необходимо для задачи управления роботом, т. к. в этой задаче было также действие перемещения между двумя точками в комнате, а точек могло быть очень много. Без схем, описание задачи было бы очень большим. С тех пор понятие таблицы операторов вошло в практику планирования как постоянный компонент. В настоящее время все планировщики прибегают именно к такой (параметризованной) форме описания действий. 28
Описание каждой схемы действия (а, соответственно, и самого действия) состоит из двух основных частей: § описания эффекта действия; § описания условий, при которых действие применимо. Эффект действия определяется через два списка: § список формул, которые добавляются к состоянию; §список формул, которые удаляются из состояния, т. к. становятся ложными в результате применения действия. 29
Ниже показан элемент этой таблицы операторов, соответствующий операции push (толкать): push(X, Y, Z) Предварительные условия at(poбoт, Y), at(X, Y) Список удалений at (робот, Y), at(X, Y) Список добавлений at (робот, Z), at(X, Z). Здесь выражение push(X, Y, Z) означает, что объект X выталкивается (роботом) из положения Y в положение Z, причем X, Y и Z — переменные в области значений, охватывающей доступное множество объектов, в то время как робот, комната. А, ящик 1, комната. Б, ящик 2, комната. В — это имена конкретных объектов из этого множества. 30
Программа STRIPS включает множество процедур, которые выполняют различные функции, в частности: обработка списка целей; выбор очередной цели; поиск операторов, которые могут быть использованы для достижения текущей цели; анализ соответствия между целью и формулам в списке добавлений в модель; установка сформулированных предварительных условий в качестве подцелей. 31
По существу, в системе STRIPS при выборе операторов выполняется поиск в пространстве состояний. В результате формируется план, т. е. последовательность операторов, приводящая к достижению цели. 32
Система MYCIN Первая версия экспертной системы MYCIN была построена в Стэндфордском университете в середине 70 х годов. Она была написана на Лиспе как докторская диссертация. Ее создатель врач и специалист в области вычислительной техники Эдвард Шортлайф. MYCIN был спроектирован для диагностирования бактерий, вызывающих тяжелые инфекции, такие как бактериемия и менингит, а также для рекомендации необходимого количества антибиотиков в зависимости от массы тела пациента. Название системы происходит от суффикса « мицин» , часто встречающегося в названиях антибиотиков. Также Mycin использовалась для диагностики заболеваний свертываемости крови. 33
MYCIN Система оперировала с помощью довольно простой машины вывода, и базы знаний из ~600 правил. После запуска, программа задавала пользователю (врачу) длинный ряд простых «да/нет» или текстовых вопросов. В результате, система предоставляла список подозреваемых бактерий, отсортированный по вероятности, указывала доверительный интервал для вероятностей диагнозов и их обоснование (то есть MYCIN предоставляла список вопросов и правил, которые привели её к именно такому ранжированию диагнозов), а также рекомендовала курс лечения. 34
Структура системы MYCIN 35
Структура системы MYCIN База знаний содержит фактические знания, касающиеся предметной области, и сведения об имеющихся неопределенностях. Динамическая база данных пациентов содержит информацию о конкретных пациентах и их заболеваниях. Консультирующая программа задает вопросы, выводит заключения системы и дает советы для конкретного случая, используя информацию о пациенте и статические знания. 36
Структура системы MYCIN Объясняющая программа отвечает на вопросы и дает пользователю информацию о том, на чем основываются рекомендации или заключения, сформулированные системой. При этом программа приводит трассировку процесса выработки рекомендаций. Программа восприятия знаний служит для обновления знаний, хранящихся в системе, в процессе ее эксплуатации. Стрелки на рисунке показывают основные потоки информации между модулями. 37
База знаний системы MYCIN организована в виде множества правил в форме: если условие 1 и. . . и условиет удовлетворяются то прийти к заключению1 и. . . и к заключению n. Эти правила преобразованы в операторы языка LISP. 38
Пример: Вот как выглядит перевод на обычный язык типичного правила MYCIN: ЕСЛИ 1) организм обладает грамотрицательной окраской, и 2) организм имеет форму палочки, и 3) организм аэробный, ТО есть основания предполагать (0, 8), что этот микроорганизм относится к классу enterobacteriaceae (энтеробактерии). 39
Такого рода правила названы оргправилами (ORGRULES) и в них сконцентрированы знания о таких организмах, как strepococcus , pseudonomas и enterobacteriaceae. Это правило говорит о том, что если организм имеет форму палочки, пятнистую окраску и активно развивается в среде, насыщенной кислородом, то с большой вероятностью его можно отнести в классу enterobacteriaceae. Число 0. 8 называется уровнем соответствия правила, т. е. мерой правдоподобия заключения, сделанного на основании сформулированных условий. Каждое правило такого вида можно рассматривать как представление в машинной форме некоторого элемента знаний эксперта. Возможность применить правило определяется тем, удовлетворяются ли в конкретной ситуации условия, сформулированные в первой его части. Сформулированные условия также носят нечеткий характер и могут удовлетворяться с разной степенью истинности. 40
Поэтому в результате импортирования правил из базы знаний применительно к конкретной ситуации формируется более общее правило, включающее и оценки уровня истинности соблюдения условий: если условие 1 удовлетворяется с истинностью х1 и. . . и условиеm удовлетворяется с истинностью хм, то прийти к заключению1 со степенью уверенности у1 и. . . и к заключениюn со степенью уверенности уn. Здесь степень уверенности, связанная с каждым заключением, является функцией от оценок истинности соблюдения условий и уровня соответствия, отражающего степень уверенности эксперта при формулировке первичных оргправил. 41
Фактически правило является парой "предпосылка— действие"; такое правило иногда традиционно называют «продукцией» . Предпосылка — это совокупность условий, а уверенность в достоверности предпосылки зависит от того, насколько достоверной является оценка условий. Условия — это предположения о наличии некоторых свойств, которые принимают значения истина либо ложь с определенной степенью достоверности. Примером может служить условие в приведенном выше правиле: "Организм имеет форму палочки". Действие — это либо заключение, либо рекомендация о том, какое действие предпринять. Примером заключения может служить вывод о том, что данный организм относится к определенному классу. Пример рекомендации — сформулированный перечень лечебных процедур. 42
База знаний MYCIN Помимо правил, в базе знаний MYCIN также хранятся факты и определения. Для их хранения используются разные структурные формы: простые списки, например списки всех микроорганизмов, известных системе; таблицы знаний с записями об определенных клинических показаниях и значениях, которые эти показания имеют при разных условиях; примером может служить информация о форме микроорганизмов, известных системе; система классификации клинических параметров соответственно контексту, в котором эти параметры рассматриваются, например являются ли они свойством (атрибутом) пациентов или микроорганизмов. 43
Значительная часть знаний хранится не в виде правил, а в виде свойств, ассоциированных с 65 клиническими параметрами, известными системе MYCIN. Например, форма — это атрибут микроорганизма, который может принимать самые разнообразные значения, например "палочка" или "кокон". 44
Информация о пациенте хранится в структуре, названной контекстным деревом. 45
Контекстное дерево На рисунке показано контекстное дерево пациента ПАЦИЕНТ 1. В это дерево включены три культуры организмов (например, полученные из анализа крови пациента) и текущие назначения, которые нужно учитывать при анализе, поскольку они сопряжены с приемом определенных лекарственных средств. С культурами связаны микроорганизмы, присутствие которых предполагается на основании данных, полученных в лаборатории, а с микроорганизмами — лекарственные средства, оказывающие воздействие на них. 46
Предположим, что в записи, связанной с узлом ОРГАНИЗМ 1 в этой структуре, хранятся данные: ГРАН = (ГРАМ ОТР 1. 0) МОРФ = (ПАЛОЧКА. 8) (КОКОН. 2) ВОЗДУХ = (АЭРОБ. 6), Они имеют следующий смысл: совершенно определенно организм имеет грамотрицательную окраску; со степенью уверенности 0. 8 организм имеет форму палочки, а со степенью уверенности 0. 2 — форму колбочки; со степенью уверенности 0. 6 ОРГАНИЗМ 1 является аэробным (т. е. воздушная среда способствует его росту). 47
Теперь предположим, что применяется сформулированное выше правило. Нам требуется определить степень уверенности в выполнении всех трех перечисленных в нем условий применительно к данным, представленным в ОРГАНИЗМ 1. Степень уверенности в выполнении первого условия равна 1. 0, второго — 0. 8, а третьего — 0. 6. Степень уверенности в выполнении совокупности условий принимается равной минимальному из значений, характеризирующих отдельные компоненты, т. е. 0. 6. 48
В качестве оценки достоверности совокупности принимается минимальное значение по той причине, что рассчитывать на выполнение всех условий вместе можно не более, чем на выполнение самого "ненадежного" из них. 49
Коэффициент уверенности В данном случае приходим к заключению, что микроорганизм, описанный в узле ОРГАНИЗМ 1, относится к классу энтеробактерий со степенью уверенности, равной 0. 6 х 0. 8 = 0. 48. Сомножитель 0. 6 — это степень уверенности в выполнении совокупности условий, перечисленных в правиле, а 0. 8 — степень уверенности в том, что правило дает правильное заключение, когда все означенные в нем условия гарантированно удовлетворяются. За сомножителями и результатом этого выражения закрепился термин коэффициента уверенности (CF— certainty factor). Таким образом, в общем случае имеем: СF(действие) = СF(предпосылка) х СРF(правило) 50
Структуры управления в MYCIN Целевое правило самого верхнего уровня в системе MYCIN можно сформулировать примерно так: ЕСЛИ 1) существует микроорганизм, который требует проведения курса терапии, и 2) заданы соображения относительно любых других микроорганизмов, которые требуют проведения курса терапии, ТО сформировать список возможных курсов терапии и выделить наилучший из них. 51
В ходе консультации выполняется простая двухэтапная процедура: формируется контекст пациента в форме самого верхнего узла контекстного дерева; предпринимается попытка применить целевое правило к этому контексту пациента. 52
Применение правила включает в себя оценку сформулированных в нем предпосылок, а этот процесс, в свою очередь, включает проверку, существует ли микроорганизм, который требует проведения курса терапии. Для этого сначала нужно выяснить, существует ли вообще факт заражения микроорганизмами, связанными с определенными болезнями. Эту информацию можно получить либо непосредственно от пользователя, либо воспользовавшись цепочкой рассуждений, основанных на наблюдаемых симптомах и имеющихся данных лабораторных исследований. 53
Граф целей Консультация представляет собой, по сути, поиск на древовидном графе целей. В корне дерева располагается цель самого верхнего уровня — та часть целевого правила, в которой отображено действие, — рекомендуемый курс лекарственной терапии. На более низких уровнях размещаются подцели, которые представляют собой, например, выяснение, какие микроорганизмы обнаружены в зараженных тканях и насколько заражение каждым из них существенно. Многие из этих подцелей распадаются на более мелкие подцели. Листьями дерева являются факты, которые не нуждаются в логическом выводе, поскольку получены эмпирическим путем, например факты, установленные в лаборатории. 54
Для работы программы очень удобно представить процесс порождения подцелей с помощью особого вида структуры, названной И/ИЛИграфом. Основная идея состоит в том, что корневой узел дерева представляет главную цель, а терминальные узлы — примитивные операции, которые может выполнить программа. Нетерминальные (промежуточные) узлы представляют подцели, по отношению к которым допустимо выполнить дальнейший анализ. Существует довольно простое соответствие между анализом таких структур и анализом множества правил. 55
Структура управления правилами в MYCIN использует И/ИЛИ граф. В ней, по сути, использована методика исчерпывающего поиска. (1) Формулировка каждой подцели всегда представляет собой обобщенную форму исходной цели. Так, если подцель состоит в том, чтобы доказать справедливость суждения "организм— это E. Coli", то формулировка такой подцели— определение типа организма. Этим инициируется исчерпывающий поиск, в который вовлекаются все возможные сведения об организмах. (2) В множестве правил, подходящих для сформулированной цели, выискивается такое, которое определенно удовлетворяется. Если для заключения об определенном параметре, например о природе организма, подходит несколько правил, то их результаты объединяются. Если коэффициент уверенности какой либо из выдвинутых гипотез оказывается в диапазоне от 0. 2 до +0. 2, то гипотеза отбрасывается. 56
(3) Если текущая подцель представляет собой лист на графе (терминальный узел), то данные запрашиваются у пользователя. В противном случае устанавливается очередная подцель и выполняется переход на шаг (1). По завершении процесса диагностики выбирается рекомендуемый курс лечения. Выбор включает две стадии: отбор рекомендуемых медикаментов и предпочтительного варианта или комбинации медикаментов из полученного списка. 57
Комбинация гипотез В системе MYCIN может оказаться, что для суждения об определенном параметре подойдет не одно правило, а несколько. Применение каждого из них — отдельная гипотеза — характеризуется некоторым значением коэффициента уверенности 58
Например Из одного правила следует, что данный микроорганизм— это E. Coli, причем коэффициент уверенности этой гипотезы равен 0. 8. Другое правило, принимая во внимание другие свойства анализируемого объекта, приводит к заключению, что этот микроорганизм — E. Coli, но эта гипотеза характеризуется коэффициентом уверенности 0. 5 (или, например, 0. 8). Отрицательное значение коэффициента уверенности указывает, что данное правило опровергает сформулированное заключение. 59
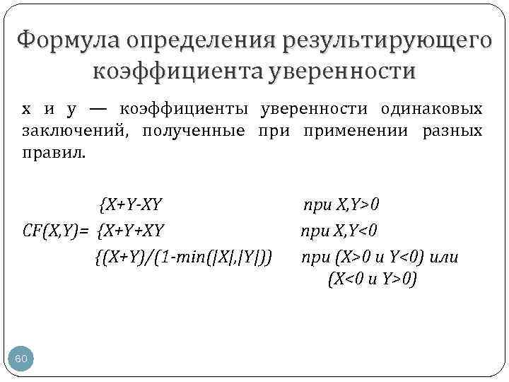
Формула определения результирующего коэффициента уверенности х и у — коэффициенты уверенности одинаковых заключений, полученные применении разных правил. {X+Y-XY при X, Y>0 CF(X, Y)= {X+Y+XY при X, Y<0 {(X+Y)/(1 -min(|X|, |Y|)) при (X>0 и Y<0) или (X<0 и Y>0) 60
Если обе гипотезы подтверждают вывод (или, наоборот, обе гипотезы его опровергают), то коэффициент уверенности их комбинации возрастает по абсолютной величине. Если же одна гипотеза подтверждает вывод, а другая его опровергает, то наличие знаменателя в соответствующем выражении сглаживает этот эффект. 61
Если оказалось, что гипотез несколько, то их можно по очереди "пропускать" через эту формулу, причем, поскольку она обладает свойством коммутативности, порядок, в котором обрабатываются гипотезы, значения не имеет. 62
Главная цель (корневой узел на И/ИЛИ графе) – формулировка рекомендаций о курсе лечения. Эти правила включают информацию о чувствительности различных организмов, известных системе, к тем или иным медикаментам. 63
Правило выдачи рекомендаций о лечении ЕСЛИ микроорганизм идентифицирован как pseudomonas, ТО рекомендуется выбрать следующие медикаменты: 1 - COLISTIN (0. 98) 2 - POLYMIXIN (0. 96) 3 - GENTAMICIN (0. 96) 4 - CARBENICILLIN (0. 65) 5 - SULFISOXAZOLE (0. 64) 64
Правило выдачи рекомендаций Числа, следующие за названием каждого из перечисленных медикаментов, представляют оценки вероятности того, что бактерия pseudomonas окажется чувствительной к этому препарату, и вводятся в систему исходя из существующей медицинской статистики. Предпочтительный препарат из этого перечня выбирается с учетом противопоказаний, специфичных для каждого пациента. Пользователь может пойти дальше и задавать вопросы об альтернативном курсе лечения до тех пор, пока система не исчерпает список вероятных диагнозов. 65
Оценка системы MYCIN Еще в 1974 году, на самой ранней стадии разработки системы MYCIN, были получены весьма обнадеживающие результаты. Команда из пяти высококвалифицированных экспертов в области диагностики инфекционных заболеваний подтвердила правильность 72% рекомендаций, сделанных системой, которые относились к 15 реальным заболеваниям. Главной проблемой оказалась не точность диагноза, а отсутствие правил, которые позволяли бы судить о серьезности заболевания. 66
Оценка системы MYCIN В 1979 году были организованы более формальные испытания усовершенствованной версии MYCIN по диагностике таких заболеваний, как бактеремия и менингит. Окончательное заключение, вынесенное программой в 10 реальных случаях, сравнивалось с заключениями ведущих медиков Стенфордского университета и рядовых врачей. Отличие между оценкой, полученной MYCIN, и оценками качества рекомендаций ведущих специалистов Стенфорда, невелико, а по сравнению с рядовыми врачами система оказалась даже на более высоком уровне. 67
Оценка системы MYCIN. Вывод. Однако по ряду причин экспертная система MYCIN так никогда и не использовалась в реальной врачебной практике. Ø База знаний системы, включающая около 400 правил, все таки недостаточна для реального внедрения в практику лечения больных инфекционными болезнями. Ø Внедрение системы требует приобретения достаточно дорогой вычислительной машины, что не могло себе позволить в те времена большинство лечебных учреждений. 68
Ø Врачи практики не испытывают никакого желания работать за терминалом компьютера, что совершенно необходимо для применения на практике экспертной системы. К тому же существующий в 1976 году интерфейс с пользователем в той версии системы MYCIN не был тщательно продуман. Ø Система MYCIN при всей ее практической направленности была и осталась все таки экспериментальной исследовательской системой, не рассчитанной на коммерческое применение. Тем не менее на ее основе были созданы другие экспертные диагностические системы, которые реально использовались в лечебной практике. 69
ТАЛП_Перхун.pptx