Тема Концепция управления проектами.ppt
- Количество слайдов: 95
Рынок по самой своей сути предполагает непрерывное появление новых идей, реализация которых означает изменения в продукции, технологии ее получения, методах организации и т. п. Любое изменение есть проект, а его осуществление требует управления. Никакой бизнес немыслим без управления проектами.
Эффективность государства – ВНД на душу населения. – КПД всей экономики государства. 2010— 2011 годы, тыс. долл. на чел Украина - 3, 0 Монако – 183, 15 Норвегия – 84, 29 Швейцария и Люксембург – 70 -80 Франция, Германия, Австрия, Финляндия – 40 -50 Россия – 9, 9 Беларусь – 6, 0 Азербайджан – 5, 3 По уровню коррупции Украина на 152 -м месте из 182 стран
- Результаты глобального исследования конкурентоспособности стран мира – рейтинг Украины: - 2011 г. - 57 -я позиция среди 59 стран; - 2010 г. - 89 -м место среди 139 стран; - 2009 г. – 82 место среди 139 стран. Рейтинг стран по показателю создания благоприятных условий ведения бизнеса на 2012 год: Украина – 152 из 183 Грузия – 16 Латвия – 21 Казахстан – 47 Россия - 120
«Делать вещи правильно» «Делать правильные вещи» ? !? . или
Вопросы, рассматриваемые в теме 2. 1. Современный взгляд на проект 2. Сущность управления проектами 3. Типы проектов 4. Цель и стратегии проекта 5. Фазы и жизненный цикл проекта 6. Функции и подсистемы управления проектами 1
ПРОЕКТ – это уникальное мероприятие с определенным началом и окончанием, и обычно с выделенным бюджетом: Комплекс документов, содержащих формулировку n цели предстоящей деятельности и определения состава действий, направленных на ее достижение, и Комплекс таких действий (управленческих операций и решений, работ, услуг и поставок), которые направлены на достижение сформулированной цели в установленные время, бюджет и качество. ПРОЕКТ всегда находится за пределами рабочего процесса или повседневной деятельности компании.
2. 1. Современный взгляд на проект ПРОЕКТ Замысел n n Цели (проблема, задача) n Средства реализации (решения) реализации (результаты, решения) Понятие «проект» объединяет разнообразные виды деятельности, характеризуемые рядом признаков: направленность на достижение конкретных целей, определенных результатов; координированное выполнение многочисленных, взаимосвязанных действий; ограниченная протяженность во времени, с определенным началом и концом. 2
2. 1. Современный взгляд на проект Проект – одноразовая совокупность действий и заданий, с такими отличительными чертами: 1. четкость целей, которые должны быть достигнуты с одновременным выполнением определенных технических, экономических и др. требований; 2. внутренняя и внешняя взаимосвязь заданий, работ, операций и ресурсов, требующих четкой координации в процессе реализации проекта; 3. определенность сроков начала и конца; 4. ограниченность в ресурсах; 5. определенная степень уникальности цели и условий ее достижения; 6. неизбежность разнообразных конфликтов; 7. это товар, который реализуется в соответствии с условиями и потребностями заказчика (будущего собственника). 3
2. 1. Современный взгляд на проект n Инвестиционный проект понимается как инвестиционная акция, предусматривающая вложение определенного количества ресурсов, в том числе интеллектуальных, финансовых, материальных, человеческих, для получения запланированного результата и достижения определенных целей в обусловленные сроки. Финансовым результатом инвестиционного проекта является прибыль/доход, материальновещественным результатом — новые или реконструированные основные фонды (объекты) или приобретение и использование финансовых инструментов или нематериальных активов с последующим получением дохода. n Материальный (вещественный) про (здания, сооружения, производственные комплексы) — целенаправленное, заранее проработанное и запланированное создание или модернизация физических объектов, технологических процессов, технической и организационной документации для них, материальных, финансовых, трудовых и иных ресурсов, а также управленческих решений и мероприятий по их выполнению. ! Проект — это документально оформленный план сооружения или конструкции. Для обозначения этого понятия на Западе используют термин «design» 4
2. 1. Современный взгляд на проект n Программа - совокупность проектов или проект, отличающийся особой сложностью создаваемой продукции и/или методов управления его осуществлением. n При таком подходе термин «проект» , как правило, связывается с относительно краткосрочными целями. 5
2. 1. Современный взгляд на проект В проекте всегда присутствуют две категории ( «сиамские близнецы» ), различные за содержанием: продукт и проект. n n n Содержание продукта – это общность всех характеристик результата проекта (продукта или услуги). Продукт – это область максимального внимания заказчика. Содержание продукта характеризуется продуктно-ориентированными процессами (направленными на определение спецификаций и производство продукта проекта: требования, проектирование и т. д. ) n n n Содержание проекта – это состав проектных работ, необходимых чтобы создать вещь. Проектные работы – объект максимального внимания проектной команды. Содержание проекта описывается процессами управления проектом (направленными на описание и организацию работ: смета, расписание и т. д. ) Раздельное рассмотрение этих двух типов содержаний важно по нескольким причинам: - измерения успешности различны для каждого; - измерение одного почти всегда затрагивает другое, но не всегда соразмерно; - инструменты и методы, используемые для управления ими, различны. 6
2. 2. Сущность управления проектами ! Для того, чтобы провести проект через все фазы: запуск или инициация; планирование или проектирование; выполнение (разработка); (тестирование); введение в эксплуатацию), им нужно как-то управлять. n n закрытие СССР – 30 -годы – теоретические основы и практические методы В рамках нормальных деловых отношений с заказчиком календарного планирования и поточного строительства с использованием диаграмм Ганта и циклограмм. Время Затраты Западная Европа, США – 50 -е годы ХХ в. – рыночная экономика – масштабы проектов и понятие Ресурсы успешности, методы сетевого планирования и управления. 70 -е годы – кампании Запада – Качество исполнения / жесткая конкуренция – введение технология компьютерных систем обработки информации. 90 – годы – управление проектами – методология инвестиционной 7 деятельности
2. 2. Сущность управления проектами ! Управление проектами – синтетическая дисциплина, объединяющая специальные и надпрофессиональные знания. Методы управления проектами позволяют: - определить цели проекта и провести его обоснование; - выявить структуру проекта (подцели, основные этапы работы, которые предстоит выполнить); - определить необходимые объемы и источники финансирования; - подобрать исполнителей — в частности, через процедуры торгов и конкурсов; - подготовить и заключить контракты; - определить сроки выполнения проекта, составить график его реализации, рассчитать необходимые ресурсы; - рассчитать смету и бюджет проекта; - планировать и учитывать риски; - обеспечить контроль за ходом выполнения проекта и многое другое. n Управление проектами — методология (говорят также — искусство) организации, планирования, руководства, координации трудовых, финансовых и материальнотехнических ресурсов на протяжении проектного цикла, направленная на эффективное достижение его целей путем применения современных методов, техники и технологии управления для достижения определенных в проекте результатов по составу и объему работ, стоимости, времени, качеству и удовлетворению участников проекта. 8
Управлениепроектом — это планирование, организация, руководство и контроль над ресурсами компании на относительно кратковременную задачу, которая была поставлена, чтобы добиться конкретных целей и результатов. Более того, управление проектом использует системный подход к руководству с назначением функционального персонала (вертикальная иерархия), приписанного к конкретному проекту (горизонтальная иерархия). Управление проектом обеспечивает проектным командам процесс, который помогает им координировать свои усилия так, чтобы они могли создать нужный продукт (услугу, процесс или план) в нужное время, для нужного потребителя, в рамках ресурсных лимитов, установленных организацией. Команда, планирование, организация процесса, ресурсы, координация, системы и цели.
2. 2. Сущность управления проектами ! Проектный менеджмент – упорядоченный подход к деятельности в неупорядоченной среде «Процессная» концепция управления проектами: • Управление проектами – это процесс применения знаний, навыков, методов, средств и технологий к проектной деятельности в целях достижения или превышения ожидания участников проекта. • Процесс – деятельность, имеющая свои входы, выходы, инструменты и средства трансформации одних в другие. • Процесс - действия и процедуры, связанные с реализацией функций управления Инициация Планирование Контроль Выполнение Завершение 9
2. 2. Сущность управления проектами Базовые варианты схем управления проектом «Основная» система. n n Руководитель (менеджер) проекта — представитель ( «агент» ) заказчика, финансовой ответственности за принимаемые решения не несет. Им может быть любое юридическое или физическое лицо — участник проекта, имеющее лицензию на профессиональное управление. В этом случае менеджер проекта обеспечивает координацию и управление ходом разработки и реализации проекта, в контрактных отношениях с другими участниками проекта (кроме заказчика) не состоит. Преимущество системы — объективность проектменеджера Недостаток — ответственность за результаты проекта целиком возлагается на заказчика. 10
2. 2. Сущность управления проектами Базовые варианты схем управления проектом Система «расширенного управления» . n n n Руководитель (менеджер) проекта — принимает ответственность за проект в пределах фиксированной (сметной) цены. Менеджер обеспечивает управление и координацию процессов проекта по соглашениям между ним, заказчиком и участниками проекта. Как и в «основной» системе, им может быть любое юридическое или физическое лицо — участник проекта, имеющее лицензию на профессиональное управление и способное отвечать по своим обязательствам перед заказчиком. Проект-менеджер управляет проектом, координирует поставки и работы по инжинирингу. В этом случае ответственность возлагается на менеджера проекта в пределах контрактных условий. 11
2. 2. Сущность управления проектами Базовые варианты схем управления проектом Система «под ключ» . Руководитель (менеджер) проекта — проектностроительная фирма, с которой заказчик заключает контракт «под ключ» с объявленной стоимостью проекта. 12
Позиционирование проекта по отношению к структуре организации
20 ОСНОВНЫЕ КАТЕГОРИИ УПРАВЛЯЕМЫХ ПАРАМЕТРОВ ПРОЕКТА § объемы работ и виды работ по проекту § стоимость, издержки, расходы по проекту § временные параметры, включающие сроки, продолжительности и резервы выполнения работ, этапов, фаз проекта; а также взаимосвязи работ § ресурсы, требуемые для осуществления проекта, в том числе: трудовые, финансовые и материальнотехнические, а также ограничения по ресурсам; § качество: проектных решений, применяемых ресурсов, компонентов и прочее.
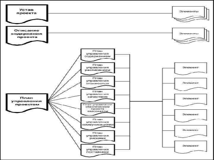
21 ОСНОВНЫЕ ДОКУМЕНТЫ ПРОЕКТА Три основных документа, каждый из которых имеет строго определенное назначение: Ø Устав проекта является официальной авторизацией проекта. Ø Описание содержания проекта- описание работы, которую предстоит выполнить, и результатов которые надлежит получить. Ø План управления проектом - описание того, как работа будет выполняться В план управления проектом входят планы и документы, составленные в ходе различных процессов. Эти планы и документы образуют вспомогательные планы и элементы плана управления проектом.
УСТАВ ПРОЕКТА Устав проекта (Project Charter) – документ, выпущенный вышестоящей администрацией, который предоставляет менеджеру проекта полномочия привлекать ресурсы организации для выполнения работ проекта. Создание Устава проекта является звеном, соединяющим проект с текущей работой организации. В некоторых организациях Устав проекта формально составляется и проект инициируется только после того как выполняется оценка потребностей, составляется анализ осуществимости, предварительный план или аналогичная форма анализа, которая инициируется отдельно. Разработка Устава проекта в первую очередь связана с документальным оформлением производственной необходимости, обоснованием проекта, текущим пониманием потребностей заказчика и нового продукта, услуги или результата, призванными удовлетворить эти потребности.
СОДЕРЖАНИЕ УСТАВА ПРОЕКТА 24 Устав проекта непосредственно или со ссылкой на другие документы должен содержать следующую информацию: § Требования, удовлетворяющие потребности, пожелания и ожидания заказчика, спонсора и других участников проекта § Производственная необходимость, самое общее описание проекта или требования к продукту, который является предметом проекта § Цель или обоснование проекта § Информацию о назначенном менеджере проекта и уровне его полномочий § Расписание контрольных событий § Отношения между участниками проекта § Функциональные организации и их участие § Допущения относительно организации и окружения, а также внешние допущения § Ограничения относительно организации и окружения, а также внешние ограничения § Реальная бизнес-ситуация, служащая обоснованием проекта с данными о прибыли на инвестиции § Бюджет проекта.
ОПИСАНИЕ СОДЕРЖАНИЯ ПРОЕКТА Описание содержания проекта включает в себя: § Цели проекта и продукта § Требования к продукту или услуге и их характеристики § Критерии приемки продукта § Границы проекта § Требования и результаты поставки проекта § Ограничения проекта § Допущения проекта § Первоначальная организация проекта § Первоначально сформулированные риски § Контрольные события расписания § Первоначальная иерархическая структура работ (ИСР) § Смета расходов с указанием порядка величин § Требования к управлению конфигурацией проекта § Требования к одобрению.
ПЛАН УПРАВЛЕНИЯ ПРОЕКТОМ План управления проектом определяет, как должен выполняться, контролироваться и закрываться проект. План управления проектом включает в себя: § Процессы управления проектами, отобранные командой управления проектом § Уровень внедрения каждого выбранного процесса § Описание инструментов и методов, используемых для осуществления этих процессов § Как выбранные процессы будут использоваться для управления конкретным проектом, включая зависимости и взаимодействия между этими процессами и ключевые входы и выходы § Как будет выполняться работа для достижения целей проекта § Как будут наблюдаться и контролироваться изменения § Как будет осуществляться управление конфигурацией § Как будет поддерживаться и использоваться целостность базовых планов исполнения § Потребность и методы коммуникации между участниками проекта § Жизненный цикл выбранного проекта и, для многофазных проектов, фазы проекта § Анализ, проведенный руководством в отношении содержания, объема и сроков для облегчения обсуждения открытых проблем и решений, ожидающих утверждения.
ВСПОМОГАТЕЛЬНЫЕ ПЛАНЫ УПРАВЛЕНИЯ ПРОЕКТОМ 27 План управления проектом может быть либо резюмирующим, либо детализированным и состоять из одного или нескольких вспомогательных планов и прочих элементов. Каждый из вспомогательных планов и элементов описывается настолько подробно, насколько того требует конкретный проект. Вспомогательные планы включают в себя (список не исчерпывающий): ü План управления содержанием проекта ü План управления расписанием ü План управления стоимостью ü План управления качеством ü План совершенствования процессов ü План управления обеспечением проекта персоналом ü План управления коммуникациями ü План управления рисками ü План управления поставками Прочие элементы включают в себя (перечень не исчерпывающий): ü Перечень контрольных событий ü Календарь ресурсов ü Базовый план расписания ü Базовый план по стоимости ü Базовый план по качеству ü Реестр рисков
2. 2. Сущность управления проектами n Основу концепции составляет взгляд на проект как на изменение исходного состояния любой системы (например, предприятия), связанное с затратой времени и средств. Процесс этих изменений, осуществляемых по заранее разработанным правилам в рамках бюджета и временных ограничений, и составляет сущность управления проектами. 13
2. 3. Типы проектов Инвестиционный проект n - дело, деятельность, мероприятие, предусматривающее совершение комплекса определенных действий по привлечению ресурсов для достижения поставленных целей и получения прибыли; - система организационно-правовых и расчетнофинансовых документов, необходимых для реализации каких-либо действий, или таких, что описывают эти действия. Существуют такие формы инвестиций: денежные средства и их эквиваленты; земля; здания, сооружения, оборудование и другое имущество, используемое в производстве и ликвидное; права собственности, секреты производства, лицензии. 14
2. 3. Типы проектов n Венчурный проект предполагает выведение на рынок высокотехнологичных и конкурентоспособных продуктов. Такое инвестирование предполагает высокую степень риска, но, в то же время, и большую прибыль для инвестора. Для инвестора важен именно финансовый результат проекта (т. е. прибыль), венчурное финансирование не предназначено для поддержки научных исследований, которые не предполагают создание и последующий вывод на рынок продукта с коммерческой перспективой.
2. 3. Типы проектов n Инновационные проекты связаны с созданием нового продукта или услуги, способами их производства. К ним также относятся новшества в организационной, финансовой, научноисследовательской и других сферах, любое усовершенствование, обеспечивающее экономию затрат или создающее условия для такой экономии.
2. 3. Типы проектов n n n Малые проекты – небольшие по масштабу, простые, ограниченные в объемах капиталовложений до 10 -15 млн. долл. та трудовых затрат до 40 -50 тыс. человеко-дней. Характеризуются упрощенной процедурой проектирования и реализации, формирования проектной команды. Мега проекты – целевые программы, включающие много проектов, объединенных на основе общей цели, совместных ресурсов и времени. Характеризуются: - высокой стоимостью (примерно 1 млрд. долл. ); -капиталоемкостью, что требует нетрадиционных форм финансирования (акции); - трудоемкостью (15 -20 млн. человеко-часов на строительство и проектирование); - продолжительностью реализации – более 5 лет; - необходимостью привлечения многих участников; - влиянием на социально-экономическую среду региона, страны. Кратковременные проекты – реализуются на предприятиях по производству разнообразных новинок, в исследовательских учреждениях, восстановительных работах сроком до одного года. Мультипроекты – комплекс взаимосвязанных проектов. Монопроекты – четко обозначены ресурсные, временные и другие ограничения, реализуются одной проектной командой и представляют собой 15 отдельные инвестиционные или специальные проекты.
2. 4. Цель и стратегии проектов Целеполагание – это определение и установка целей, в какой-либо деятельности. Цель – это четкое представление о требуемом результате. Правильно поставленная цель задает критерии для ее идентификации, то есть дает возможность обоснованно ответить на вопрос – достигнута цель или нет. Цели должны быть SMART: n Конкретными (Specific) n Измеримыми (Measurable) n Достижимыми (Achivable) n Ориентированными на результат (Result-oriented), реалистичными (Realistic) n Соотносимыми с конкретным сроком (Timed), контролируемыми 16 (Tracable)
2. 4. Цель и стратегии проектов n Миссия это генеральная цель проекта, четко — выраженная причина его существования. Она детализирует статус проекта, обеспечивает ориентиры для определения целей следующих уровней, а также стратегий на различных организационных уровнях. Миссия — это главная задача проекта, с точки зрения его будущих основных услуг или изделий, его важнейших рынков и преимущественных технологий. 16
2. 4. Цель и стратегии проектов Цель – это достижимое, проверяемое (измеряемое) состояние результата проектной деятельности. n PMBo. K определяет цели ( Scope ) как совокупность продуктов и услуг, производство которых должно быть обеспечено в рамках осуществляемого проекта. n
2. 4. Цель и стратегии проектов Цели и задачи проекта основываются на ключевых показателях, отражающих потребности основных заинтересованных лиц. n Логика: опишите проблему, сформулируйте цель, ответьте на SMART, структурируйте цели. n
Дерево проблем Основная проблема Почему? НЕТ ДОХОДОВ Почему? Нет работы Нечего продавать Почему? Низкий урожай Почему? Закрыли завод Почему? Иммиграция
Дерево проблем Дети не ходят в школу Снижается урожай И что? Нет денег, чтобы платить за школу Нет денег, чтобы купить семена И что? Основная проблема И что? НЕТ ДОХОДОВ
Пример простого дерева проблем Дети прекращают ходить в школу Ухудшение качества пищи Снижение доходов Нехватка денег на оплату школы Сокращение времени, доступного для работы в сельском хозяйстве Покупка воды Рост затрат на получение воды Следствия Рост смертности Рост заболеваемости Использование грязных источников Дефицит безопасной воды Причины Более активное использование в сельском хоз-ве Водоёмкие технологии сельского хоз-ва Увеличение спроса на воду в быту Рост населения Недостаточно колодцев Высыхание открытых колодцев Понижение уровня грунтовых вод Сломались насосы на скважинах
Дерево проблем Снижаются доходы и улов рыбацких семей Рост кол-ва заболеваний, передаваемых посредством воды, особенно среди бедных семей и детей до 5 лет. Возникает серьёзная угроза речной экосистеме, в т. ч. Сокращение запасов рыбы Ухудшается качество воды в реке В реку сбрасываются большие объёмы твёрдых отходов Никто не контролирует тех, кто загрязняет реку Природоохранное агентство работает неэффективно и тесно связано с промышленниками Большинство семей и заводов сбрасывают сточные воды прямо в реку Население не знает, насколько опасен сброс отходов Отсутствуют программы информирования и обучения общественности Сточные воды, обработанные на очистных сооружениях, не соответствуют экологическим стандартам Действующие нормативные документы недостаточны для предотвращения прямого сброса сточных вод Политический приоритет загрязнения низок 40% семей и 20% предприятий не подключены к канализации Недостаточность капиталовложений и плохое планирование деятельности местной властью
Упражнение I – Постройте дерево проблем Шаг 1: Выберите одну ("начальную") проблему среди выявленных проблем. Шаг 2: Найдите проблемы, связанные с начальной проблемой Шаг 3: Начните определять иерархию причин и следствий: n Проблемы, которые напрямую вызывают начальную проблему, запишите снизу n Проблемы, которые напрямую вызваны начальной проблемой, запишите сверху Шаг 4: Аналогичным образом рассортируйте все остальные проблемы главный вопрос "Что является причиной? " n Если сочетание двух или нескольких причин приводит к определённому следствию, то эти причины должны быть расположены на одном и том же уровне схемы. Шаг 5: Соедините проблемы стрелками, отражающими причинноследственные связи Шаг 6: Оцените свою схему на предмет достоверности и полноты. n Задайте себе или группе вопрос: "Имеются ли какие-либо важные проблемы, которые пока не были упомянуты? " Если такие проблемы существуют, укажите их на схеме на соответствующем месте. Шаг 7: Скопируйте схему на бумагу ("для протокола") и раздайте её для получения дальнейших замечаний и сведений.
Дерево целей ОСНОВНАЯ ПРОБЛЕМА диктует Задачу проекта ПРИЧИНЫ диктуют Продукты и Мероприятия Основная проблема
n Дерево целей проекта (Project Tree of Objectives) - схема представления иерархической декомпозиции системы целей проекта. Установленный приоритет целей определяет, что нижний уровень задач проекта обеспечивает выполнение целей более высокого уровня. Представление целей осуществляется с верхнего уровня. Дерево целей представляет собой графическую модель соподчиненности целей проекта с учетом их взаимосвязей.
Дерево целей Стабилизировать или увеличить улов и доходы рыбацких семей Снизить кол-во заболеваний, передаваемых через воду, особенно среди бедных семей и детей до 5 лет Снизить угрозу речной экосистеме и увеличить рыбные запасы Повысить качество речной воды Снизить количество твёрдых отходов, сбрасываемых в реку Обеспечить эффективный контроль над теми, кто загрязняет реку Обеспечить соответствие сточных вод экологическим стандартам Снизить число семей и заводов, сбрасывающих сточные воды прямо в реку Обеспечить осведомлённость населения об опасности сброса отходов Обеспечить эффективность природоохранного агентства и его реагирование на интересы более широкого круга заинтересованных лиц Принять программы информирования и обучения общественности Принять новые нормативные документы, которые эффективно препятствуют прямому сбросу сточных вод Обеспечить повышение политического приоритета устранения загрязнений Увеличить долю семей и предприятий, подключенных к канализации Улучшить планирование деятельности местной власти, в т. ч. внедрить механизмы возмещения затрат
Упражнение IІ – Формулирование целей Шаг 1: Переформулируйте все отрицательные ситуации, рассмотренные при анализе проблем, в положительные ситуации, которые: n положительны n реально достижимы Шаг 2: Изучите связи между целями и средствами на предмет достоверности и полноты иерархии Шаг 3: Если нужно: n пересмотрите описания n добавьте новые цели, если они кажутся относящимися к делу и необходимыми для достижения цели на следующем уровне n удалите те цели, которые не представляются соответствующими или нужными
Контрольные вопросы На данном этапе может возникнуть необходимость поиска ответов на следующие вопросы: n n n Нужно ли решать все выявленные проблемы и/или достигать все цели, или только некоторые из них? Какими возможностями улучшения ситуации можно воспользоваться (например, по результатам СВОТ-анализа)? Какое сочетание мероприятий вероятнее всего обеспечит достижение желаемых результатов и устойчивость достигнутого эффекта?
2. 4. Цель и стратегии проектов
2. 4. Цель и стратегии проектов n Стратегия проекта это оптимальный — вариант достижения цели проекта с учетом имеющихся возможностей (ресурсов, специалистов, времени и многих других). К цели проекта обычно ведут несколько путей. n Стратегия проекта – это основа для разработки четкого поэтапного плана реализации проекта. Обычно определяют возможные варианты достижения цели – альтернативы проекта, сравнивают их по разным критериям (финансы, сроки, ресурсы, наличие специалистов и т. п. ) и выбирают оптимальный.
2. 4. Цель и стратегии проектов n Стратегия проекта центральное звено в — выработке направлений действий с целью получения результатов проекта, обозначенных миссией и системой целей. На выбор направлений действий значительное влияние оказывает Окружение проекта
ПОНЯТИЕ «ОКРУЖЕНИЕ ПРОЕКТА» Окружение проекта (Project Environment) – среда проекта, порождающая совокупность внутренних или внешних сил, которые способствуют или мешают достижения цели проекта Осуществление проекта происходит в окружении некоторой динамической среды, которая оказывает на него определенное воздействие. Так же, как в строительном проекте необходимо уметь определить и рассчитать все виды статических и динамических нагрузок на конструкции возводимых сооружений, так и в других проектах важно определить и учесть все возможные на него воздействия
СХЕМА ОКРУЖЕНИЯ ПРОЕКТА ОКРУЖЕНИЕ ПРОЕКТА ВНЕШНЕЕ ОКРУЖЕНИЕ ПРЕДПРИЯТИЯ ПОЛИТИКА ЭКОНОМИКА ОБЩЕСТВО ЗАКОНЫ И ПРАВО ВНУТРЕННЕЕ ПРЕДПРИЯТИЕ РУКОВОДСТВО СФЕРА ФИНАНСОВ СФЕРА СБЫТА СФЕРА ИЗГОТОВЛЕНИЯ НАУКА И ТЕХНИКА КУЛЬТУРА СФЕРА ОБЕСПЕЧЕНИЯ ПРИРОДА СФЕРА ИНФРАСТРУКТУРЫ ЭКОЛОГИЯ ИНФРАСТРУКТУРА ДРУГИЕ СФЕРЫ И ОТДЕЛЫ ПРОЕКТ СТИЛЬ РУКОВОДСТВА ОРГАНИЗАЦИЯ УЧАСТНИКИ КОМАНДА КОММУНИКАЦИИ ИНФОРМАЦИОННОЕ И ДР. ОБЕСПЕЧЕНИЕ ЭКОНОМИЧЕСКИЕ И СОЦИАЛЬНЫЕ УСЛОВИЯ ПРОЧИЕ ФАКТОРЫ
ОКРУЖЕНИЕ ПРОЕКТА В СОСТАВЕ ПРЕДПРИЯТИЯ Политика Экономика Общество Закон и право Наука и техника Природа и экология Руководство предприятия Рынок сбыта Рынок средств производства Службы охраны окружающей среды Сфера сбыта Сфера финансов Рынок капитала Материально. Сфера техническое ПРОЕКТ обеспечение производства Сферы утилизации отходов Сфера инфраструктуры Другие отделы Рынок сырья и полуфабрикатов Рынок услуг и сервиса
2. 4. Цель и стратегии проектов Подготовку стратегии проекта можно условно разделить на 3 последовательных процедуры: n стратегический анализ; n разработка и выбор стратегии; n реализация стратегии.
n Стратегический анализ начинается с анализа внешней и внутренней среды. Со стороны внешней среды можно ожидать либо угрозы, либо возможности для реализации проекта. n К числу факторов внешней среды относят: технологические (уровень существующих, наличие новых технологий); ресурсообеспеченность (наличие, доступ); экономические (инфляция, процентные ставки, курсы валют, налоги); ограничения государственного сектора (лицензирование, законотворчество); социальные (уровень безработицы, традиции, вкусы, пол, возраст); политические (внешняя, внутренняя, экономическая); экологические (уровень загрязнения, мероприятия); конкуренты (количество, размеры, сила).
n Внутренняя среда включает: целевые рынки (ниша, в которой работает фирма, круг ее потребителей); маркетинговые исследования (наличие специалистов, бюджет маркетинга); сбыт (объем продаж, скидки); каналы распределения (как, через кого продается); производство (оборудование, технология, площади); персонал (квалификация, численность, мотивация, корпоративная культура); снабжение (поставщики, условия и системы поставки); исследование и разработка НИОКР (уровень, бюджет); финансы (структура капитала, оборачиваемость, ликвидность, финансовое состояние); номенклатура продукции (степень диверсификации).
СИТУАЦИОННЫЙ (SWOT) АНАЛИЗ Ситуационный или SWOT-анализ (первые буквы английских слов: Strengths— сильные стороны; Weaknesses — слабые стороны; Opportunities — возможности; Threats — опасности, угрозы), может осуществляться как для организации в целом, так и для отдельных видов деятельности. Матрица SWOT- анализа Opportunity (Возможности) 1. 2. 3. Threat (Угрозы) 1. 2. 3. Strength (Сильные стороны) 1. 2. 3. Weakness (Слабые стороны) 1. 2. 3.
ОСНОВНЫЕ ПРАВИЛА SWOT-АНАЛИЗ Правило 1. Тщательно определите сферу каждого SWOT-анализа. Организации часто проводят общий анализ, охватывающий всю их деятельность. Скорее всего, он будет слишком обобщенным и бесполезным для менеджеров, которых интересуют возможности на конкретных сегментах. Фокусирование SWOT-анализа, например на конкретном сегменте, обеспечивает выявление наиболее важных для него сильных и слабых сторон, возможностей и угроз.
ОСНОВНЫЕ ПРАВИЛА SWOT-АНАЛИЗ Правило 2. Поймите различия между элементами SWOT: силами, слабостями, возможностями и угрозами. Сильные и слабые стороны — это внутренние черты компании, следовательно, ей подконтрольные. Возможности и угрозы связаны с характеристиками рыночной среды и неподвластны влиянию организации.
ОСНОВНЫЕ ПРАВИЛА SWOT-АНАЛИЗ Правило 3. Сильные и слабые стороны могут считаться таковыми лишь в том случае, если так их воспринимают потребители услуг. Нужно включать в анализ только наиболее относящиеся к делу преимущества и слабости. Помните, что они должны определяться в свете предложений конкурентов. Сильная сторона будет сильной только тогда, когда таковой ее видит рынок. Например, качество услуг будет силой, только если он работает лучше, чем продукты конкурентов. И наконец, таких сильных и слабых сторон может набраться очень много, так что и не поймешь, какие из них главные. Во избежание этого преимущества и слабости должны быть проранжированы в соответствии с их важностью в глазах покупателей.
ОСНОВНЫЕ ПРАВИЛА SWOT-АНАЛИЗ Правило 4. Будьте объективны и используйте разностороннюю входную информацию. Конечно, не всегда удается проводить анализ по результатам обширных маркетинговых исследований, но, с другой стороны, нельзя поручать его одному человеку, поскольку он не будет столь точен и глубок, как анализ, проведенный в виде групповой дискуссии и обмена идеями. Важно понимать, что SWOT-анализ — это не просто перечисление подозрений менеджеров. Он должен в как можно большей степени основываться на объективных фактах и данных исследований. Правило 5. Избегайте пространных и двусмысленных заявлений. Слишком часто SWOT-анализ ослабляется именно из-за того, что в него включают подобные утверждения, которые, скорее всего, ничего не значат для большинства покупателей. Чем точнее формулировки, тем полезнее будет анализ.
ПОЛУЧЕНИЕ ВЫВОДОВ НА ОСНОВЕ SWOT-АНАЛИЗА 1. Сопоставляются возможности внешней среды с сильными и слабыми сторонами компании: - какие из возможностей внешней среды можно эффективно использовать за счет существующих сильных сторон компании (приоритеты развития , поддерживаемые конкурентные преимущества ) - какие из возможностей внешней среды сейчас недоиспользуются из-за слабостей компании (объекты реформирования ) - нераспределенные позиции возможностей внешней среды (повод для раздумий при выработке целей и страт )
ПОЛУЧЕНИЕ ВЫВОДОВ НА ОСНОВЕ SWOT-АНАЛИЗА 2. Сопоставляются угрозы внешней среды с сильными и слабыми сторонами компании: - какие из угроз внешней среды могут быть компенсированы за счет сильных сторон компании (объекты реформирования) - какие слабые стороны компании могут проявиться и существенно повлиять на рыночное положение компании в случае актуализации предполагаемых угроз внешней среды (объекты реформирования ) - нераспределенные позиции угроз внешней среды (рекомендуется вывести в промежуточный отчет, так как для их нейтрализации надо выбирать какие стратегии то минимизации рисков ).
Исходя из миссии, целей организации, на основе результатов SWOTанализа разрабатывается стратегия.
2. 4. Цель и стратегии проектов Подготовку стратегии проекта можно условно разделить на 3 последовательных процедуры: n стратегический анализ; n разработка и выбор стратегии; n реализация стратегии.
2. 4. Цель и стратегии проектов n n n Разработка и выбор стратегии осуществляются на трех различных организационных уровнях: корпоративная стратегия - общее направление развития, т. е. стратегия роста, сохранения или сокращения; деловая стратегия - стратегия конкуренции конкретного товара на конкретном рынке. При разработке деловой стратегии используют 3 основных подхода: 1. стратегию лидерства; 2. стратегию дифференциации (уникальности по какому-либо направлению); 3. стратегию концентрации на определенных направлениях (группе покупателей, номенклатуре изделий и географии их сбыта); функциональная стратегия - разрабатывается для каждого функционального подразделения с целью конкретизации выбранной стратегии проекта.
Вариант выбора стратегии Услуги Нынешние Проникновение на рынок или уход с него Новые Развитие услуг или их замена другими Клиенты Новые / потенциальные Развитие рынка или совершенствование услуг Диверсификация услуг и привлечение новых клиентов
Выбор стратегии Увеличить доступность безопасной воды Цель Снизить спрос на использование в сельском хозяйстве Снизить водоёмкость сельского хозяйства Средство Сократить нерациональное использование в быту ОГРАНИЧЕНИЕ с точки зрения роста населения Вырыть больше колодцев Защитить колодцы, обеспечив подачу воды Достижение уровня грунтовых вод Отремонтировать насосы
При определении стратегии проекта необходимо обратить внимание на основные аспекты: действовать проект; - выбор корпоративной стратегии; - выбор позиции на рынке (доли рынка) и расчет времени, требуемого для достижения данной цели; - установка основного соотношения «продукт–рынок» для разработки концепции маркетинга; - функциональное назначение и область применения планируемой к выпуску продукции; - выбор оптимальной группы клиентов; - основные качества продукции, способствующие успеху, с учетом фактических или потенциальных конкурентов; - использование исключительно собственных средств для обеспечения усиления положения на рынке либо объединение усилий с другими компаниями.
2. 4. Цель и стратегии проектов Подготовку стратегии проекта можно условно разделить на 3 последовательных процедуры: n стратегический анализ; n разработка и выбор стратегии; n реализация стратегии.
В самом общем виде реализация стратегии подчиняется «правилу Пяти У» : Успех (стратегии) = Уместность + Уверенность + Упорство + Удача n n n Уместность – соответствие задуманных мероприятий внутренним и внешним переменным - «чувство позиции» и «чувство темпа» . Уверенность возникает из-за четкого знания компетенций фирмы Упорство – свойство руководства фирмы не отступать перед трудностями, находить обходные маневры и использовать сильные стороны для преодоления угроз, а слабости превращать в возможности. Удача - благоприятное стечения редких событий.
При реализации стратегии необходимо ответить на четыре вопроса: n Что будем делать? Формулирование целей деятельности. n Кто это будет делать? Разработка плана действий. n Почему они это будут делать? Бюджет и мотивация. n Как это будет делаться? Процедуры действий.
2. 4. Метод «Стратегические карты» / «Карты стратегии» Авторы метода: Р. Каплан, Д. Нортон (США), 1992 г. n n n Назначение метода. Применяются в практике стратегического управления и оценки эффективности деятельности предприятий по нескольким различным системам показателей. Цель метода. Сосредоточение внимания на тех сторонах деятельности предприятия, которые наиболее важны в настоящий момент и перспективе. Суть метода. Стратегические карты (strategy maps) - это инструмент, позволяющий менеджменту предприятий формулировать и отображать то, как можно эффективно создавать ценность, согласовывая стратегические цели через цепь причинно-следственных связей.
2. 4. Метод «Стратегические карты» / «Карты стратегии» n n План действий: Определение стратегической цели в финансовых показателях - создание долгосрочной акционерной стоимости (финансовая составляющая). Предложение потребительной ценности клиентам, обеспечивающее достижение финансовых целей (клиентская составляющая). Выявление внутренних бизнес-процессов и доведение их до совершенства для обеспечения реализации финансовых и клиентских целей (составляющая внутренних процессов). Демонстрация возможностей, которые должно использовать предприятие для достижения целей, сформулированных в первых трех составляющих (составляющая обучения и развития).
2. 4. Метод «Стратегические карты» / «Карты стратегии» СK, описывая логику стратегии, четко показывает как: n создать новую стоимость при помощи составляющих внутренних бизнес-процессов, обучения и развития; n разработать стратегические направления, основанные на создании стоимости; n определить процессы, которые трансформируют нематериальные активы в материальную стоимость; n построить новую схему для описания, оценки и приведения в стратегическое соответствие трех видов нематериальных активов составляющей обучения и роста (человеческого капитала, информационного капитала и организационного капитала) с целями и процессами внутренней составляющей.
2. 4. Метод «Стратегические карты» / «Карты стратегии» ПРИНЦИПЫ n Стратегия должна устанавливать равновесие между противоречащими другу факторами. n Решающим фактором воплощения стратегии в жизнь является дифференцированное предложение воспринимаемой потребительной ценности. n Стоимость создают через внутренние бизнеспроцессы. n Стратегия состоит из одновременно протекающих и дополняющих друга тем (направлений). n Нематериальные активы должны находиться в стратегическом соответствии, чтобы участвовать в создании стоимости.
2. 4. Метод «Стратегические карты» / «Карты стратегии» Достоинства метода Наглядность: вся информация содержится на одной странице, что делает возможным относительно простую стратегическую коммуникацию. n Недостатки метода Методологическая сложность определения показателей интеллектуального капитала. n Ожидаемый результат Удовлетворенные акционеры, довольные клиенты, эффективные и результативные процессы, мотивированный и подготовленный персонал. n
Грамотный, конкурентоспособный проект если: n n n у Вас есть сильная идея проекта; Вы знаете, для кого делаете проект, то есть, кто Ваши целевые группы; у Вас есть анализ проблем – основа для убедительного обоснования актуальности проекта. Это именно то, на что инвесторы обращают внимание в первую очередь при знакомстве с Вашей заявкой; Вы сформулировали четкую, ясную и конкретную цель проекта; и, наконец, Вы знаете, как наилучшим образом достичь цели проекта, то есть, у Вас есть стратегия!
n В ходе реализации проекта под воздействием изменений в окружении проекта или в зависимости от прогресса проекта и получаемых промежуточных результатов цели проекта могут претерпевать изменения. n Поэтому целеполагание нужно рассматривать как непрерывный динамический процесс, в котором анализируются сложившаяся ситуация, тенденции и при необходимости осуществляется корректировка целей. n Целеполагание - процесс, осуществляемый на протяжении всего жизненного цикла проекта.
2. 5. Фазы и жизненный цикл проекта «Начни с начала. Затем иди, пока не дойдешь до конца. Затем остановис (Алиса в Стране Чудес) «Проекта еще нет» - жизненный цикл проекта - «Проекта уже нет» Жизненный цикл проекта - промежуток времени между моментом появления, зарождения проекта и моментом его ликвидации. Жизненный цикл (ЖЦ) проекта - набор последовательных фаз проекта, определяемых для обеспечения лучшего контроля и управления. Каждый проект от возникновения идеи и до полного развития проходит ряд последовательных фаз развития. Полная совокупность таких фаз и создает жизненный цикл проекта. 21
2. 5. Фазы и жизненный цикл проекта n n n С помощью ЖЦ проекта: определяют начало, конец, продолжительность проекта, формируют структуру проекта и определяют состав работ, определяют основные этапы, или вехи, проекта для обеспечения лучшего контроля над ним. 22
2. 5. Фазы и жизненный цикл проекта Фазапроекта - это набор логических взаимосвязанных работ, в процессе завершени которых и достигается один из основных результатов проекта. Это структурный элемент его жизненного цикл цик Жизненный цикл проекта делиться на 4 фазы: концепция; разработка; реализация; завершение. 23
2. 5. Фазы и жизненный цикл проекта 18
2. 5. Фазы и жизненный цикл проекта n n n n Начальная фаза. Главным содержанием работ на этом этапе является разработка концепции проекта, которая включает: инициацию проекта и и очередной фазы проекта, сбор исходных данных и анализ существующего состояния, выявление потребности в изменениях, определение проекта, установление и сравнительная оценка альтернатив, представление концептуальных предложений, их апробация и экспертиза, утверждение концепции и одобрение для начала работы следующей фазы. 25
2. 5. Фазы и жизненный цикл проекта n n n n Фаза разработки. Главным содержанием работ на этом этапе является разработка основных компонентов системы управления проектом: инициализация работ, назначение руководителя и формирование команды проекта, определение главных действующих лиц, развитие предметной области, разработка сводного плана проекта, организация и проведение базовых проектных работ, утверждение сводного плана проекта и получение одобрения на продолжение работ. 26
2. 5. Фазы и жизненный цикл проекта Фаза реализации. n n n n Главное содержание работ на этом этапе - выполнение основных работ проекта, необходимых для достижения цели проекта: организация и проведение контрактов, ввод в действие разработанной системы управления проектом, организация выполнения работ, ввод в действие способов коммуникации участников проекта, ввод в действие системы мотивации команды проекта, детальное проектирование и техническая спецификация, оперативное планирование работ, установление системы контроля за ходом работ, организация и управление техническим обеспечением работ, выполнение работ, предусмотренных проектом, оперативный контроль и регулирование основных показателей проекта, решение возникающих проблем и задач, подтверждение окончания работ и переход к следующей фазе проекта. 27
2. 5. Фазы и жизненный цикл проекта n n n Фаза завершения. Главным содержанием работ на этом этапе достижение конечных целей проекта, подведение итогов, закрытие проекта: планирование процесса завершения проекта, эксплуатационные испытания окончательного продукта, подготовка кадров для эксплуатации создаваемого объекта, подготовка документации, сдача объекта, ввод его в эксплуатацию, оценка результатов проекта, подведение итогов, закрытие проекта. 28
Представим предыдущую схему в виде зависимости затрат на проект от времени его реализации. Получим график зависимости: 29
2. 6. Функции и подсистемы управления проектами ! Организация работ по проекту даже средней сложности требует наличия функциональных менеджеров, которые несут ответственность за людей, работающих в их подразделениях, и проект-менеджеров, ответственность которых распространяется на всех работников, занятых в проекте. Функции функционального менеджмента: - ответственность за поддержание «статус-кво» ; - полномочия определены структурой управления; - устойчивый круг задач; - ответственность ограничена утвержденными функциями; - работы выполняются в стабильных организационных структурах; - круг задач, подлежащих выполнению, незыблем; - основная задача - оптимизация; - успех определяется достижением промежуточных функциональных результатов; - ограниченная изменчивость условий и ситуаций. Функции проектного менеджмента: - ответственность за возникающие изменения; - неопределенность полномочий; - постоянно изменяющийся круг задач; - ответственность за пакет межфункциональных задач; - работа в структурах, действующих в пределах проектного цикла; - преобладание нестандартной (инновационной) деятельности; - основная задача - разрешение конфликтов; - успех определяется достижением установленных конечных целей; - неопределенность внутренне присуща деятельности. 30
2. 6. Функции и подсистемы управления проектами Функции управления проектом включают: n n n n n планирование, контроль, анализ, принятие решений, составление и сопровождение бюджета проекта, организацию осуществления, мониторинг, оценку, отчетность, экспертизу, проверку и приемку, бухгалтерский учет, администрирование. 31
2. 6. Функции и подсистемы управления проектами ! Отличие подсистем от функций управления проектом заключается в том, что подсистемы ориентированы на предметную область, а функции нацелены на специфические процессы, процедуры и методы. Управление подсистемой включает выполнение практически всех функций. Подсистемы управления проектами формируются в зависимости от структуры предметных областей и управляемых элементов проекта, относительно самостоятельных в рамках проекта. Эти подсистемы присутствуют практически в любом проекте. В каждом конкретном проекте могут добавляться специфические подсистемы. 32
2. 6. Функции и подсистемы управления проектами n n n Подсистемы управления проектом включают: управление содержанием и объемами работ, управление временем, продолжительностью, управление стоимостью, управление качеством, управление закупками и поставками, управление распределением ресурсов, управление человеческими ресурсами, управление рисками, управление запасами ресурсов, интеграционное управление, управление информацией и коммуникациями. 33
Основной вывод Переход на проектные методы управления связан, в первую очередь, с ликвидацией организационной системы, основанной на плановораспределительных методах управления и переходом к рыночным отношениям. Для государства основной формой программного управления являются целевые комплексные программы, они выступают в форме государственных и региональных целевых программ. В Украине формируются условия широкого использования методологии управления проектами. Данный метод — эффективное средство управления в реальных условиях и, в то же время, проверенный инструмент реализации инвестиционных проектов необходимого качества, в установленные сроки, в рамках принятого бюджета. Тема следующей лекции будет посвящена вопросам структуризации проекта и анализу его окружения. 34


