Микроэкономика Th3_Market_system.pptx
- Количество слайдов: 22
Рыночная система. Спрос и предложение.
Рынок (market) – представляет собой систему отношений, в которой связи покупателей и продавцов столь свободны, что цены на один и тот же товар имеют тенденцию быстро выравниваться. «место встречи» продавцов и покупателей для обмена взаимная передача прав собственности совокупность трансакций (transaction – сделка) способствует перераспределению доходов социальный механизм
Виды рынков По широте охвата: локальные национальные международные По объекту купли-продажи: рынки потребительских товаров и услуг рынки ресурсов (труда, земли, капитала, предпринимательской способности, информации)
Основные формы рынков
Трансакционные издержки – издержки в сфере обмена, связанные с передачей прав собственности: поиск информации ведение переговоров измерение свойств товара (услуги) спецификация и защита прав собственности оппортунистическое поведение контрагентов Ро нальд Га рри Ко уз (Ronald H. Coase) (29. 12. 1910 — 02. 09. 2013) Нобелевская премия по экономике (1991 г. )
Полное право собственности ( «пучок прав» собственности А. Оноре) владение пользование распоряжение управление право на доход право на капитальную стоимость блага право на безопасность право на переход блага по наследству или завещанию бессрочность запрещение вредного использования ответственность в виде взыскания остаточный характер
Закон спроса (law of demand) – обратная зависимость между ценой и величиной спроса Кривая спроса (demand curve) - кривая, показывающая, какое количество экономического блага готовы приобрести покупатели по разным ценам в данный момент времени.
Кривая спроса (demand curve)
Функция спроса (demand function) – функция, определяющая спрос в зависимости от влияющих на него различных факторов. Важнейший из них – цена за ед. блага. В общем виде: где QD – величина спроса (demand); P – цена (price).
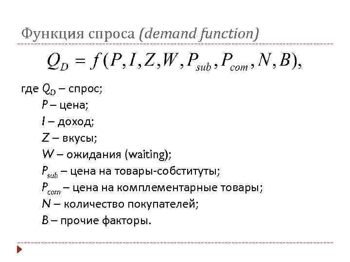
Функция спроса (demand function) где QD – спрос; P – цена; I – доход; Z – вкусы; W – ожидания (waiting); Psub – цена на товары-собституты; Pcom – цена на комплементарные товары; N – количество покупателей; B – прочие факторы.
Влияние ценовых факторов на спрос Смещение точки по кривой спроса. Без изменения конфигурации самой прямой
Влияние неценовых факторов на спрос Сдвиг гривой спроса. Изменение её конфигурации.
Влияние неценовых факторов на спрос Увеличение денежных доходов Повышение спроса, то есть сдвиг кривой D вправо. Рост доходов переключает спрос потребителей на товары лучшего качества, спрос же на низкокачественные товары снижается. Рост цен на товар-субститут Если два товара взаимозаменяемы (являются товарамисубститутами), то между ценой на один из них и спросом на другой существует прямая связь. Рост цен на комплементарный товар Если два товара взаимодополняемы (комплементарны), то между ценой на один из них и спросом на другой существует обратная связь. Вкусы и предпочтения потребителей Ожидания потребителей
Влияние неценовых факторов на спрос Число покупателей
Закон предложения (law of supply) – прямая связь между ценой и количеством предлагаемого продукта. Кривая предложения (supply curve) — кривая, которая показывает, какое количество экономического блага готовы продать производители по разным ценам в данный момент времени.
Кривая предложения (supply curve)
Функция предложения (supply function) – определяет предложение в зависимости от влияющих на него различных факторов. В общем виде: где QS – величина предложения (supply); P – цена (price).
Функция предложения (supply function) где QS – величина предложения (supply); P – цена (price); Pr – цены ресурсов; K – характер применяемой технологии; T – налоги и субсидии; N – количество продавцов; B – прочие факторы.
Влияние ценовых факторов на предложение Смещение точки по кривой предложения. Без изменения конфигурации самой прямой
Влияние неценовых факторов на предложение Сдвиг гривой предложения. Изменение её конфигурации.
Фактор времени в изменении цен и объема производства
Спасибо за внимание!


