Ряды Фурье.pptx
- Количество слайдов: 21
РЯДЫ ФУРЬЕ. ПЕРИОДИЧЕСКИЕ ФУНКЦИИ. Подготовил: Переберин П. Н. Руководитель: Плотникова Л. Ю.
y=f(x) Функция , определенная на множестве называется периодической с периодом T>0, если выполняется равенство:
Для построения графика периодической функции периода T достаточно построить его на любом отрезке длины T и периодически продолжить его на всю область определения.
Основные свойства периодической функции: 1. Алгебраическая сумма периодических функций, имеющих один и тот же период T, есть периодическая функция с периодом T. 2. Если функция f(x) имеет период T, то функция f(ax) имеет период действительно, Если функция f(x) имеет период T и интегрируема на отрезке , то при a и b
Простейшими периодическими функциями являются sinx и cosx. Период этих функций равен 2 , т. е. T=2
Простейшим периодическим процессом (движением) являются простое гармоническое колебание (движение). (*) t≥ 0, где A- амплитуда колебания, ω- частота, φ0 - начальная фаза. Функцию такого вида (и её график) называют простой гармоникой. Основным периодом функции является Преобразуем функцию (*). , где Простое гармоническое колебание описывается периодическими функциями
ТРИГОНОМЕТРИЧЕСКИЙ РЯД ФУРЬЕ
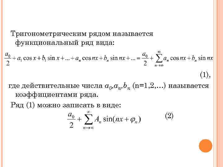
Тригонометрическим рядом называется функциональный ряд вида: (1), где действительные числа a 0, an, bn (n=1, 2, …) называется коэффициентами ряда. Ряд (1) можно записать в виде: (2)
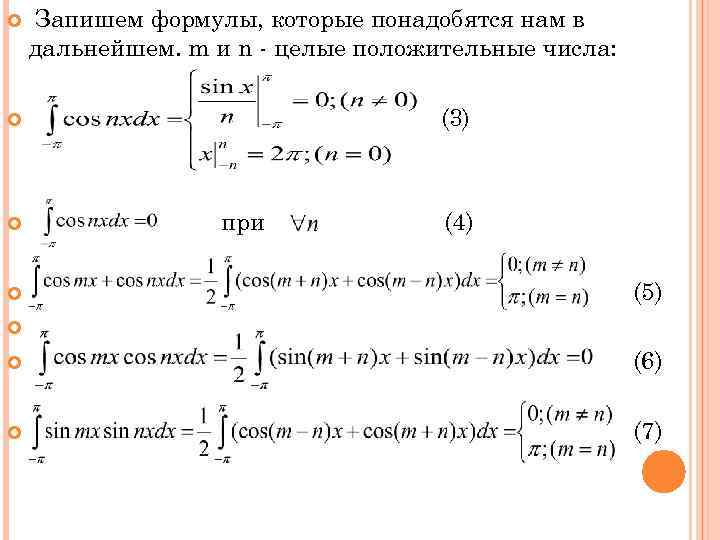
Запишем формулы, которые понадобятся нам в дальнейшем. m и n - целые положительные числа: (3) при (5) (4) (6) (7)
Формулы Замечания: (3)-(7) показывают, что семейство функций 1, cosx, sinx, cos 2 x, sin 2 x, cos 3 x, sin 3 x, …, обладает свойством ортогональности: интервал от произведения любых двух функций этого семейства на интервале, имеющем длину 2 , равен нулю. Формулы (3)-(7) справедливы и в случае, когда область интегрирования есть отрезок [0; 2 ]. Пусть f(x) – произвольная периодическая функция с периодом 2.
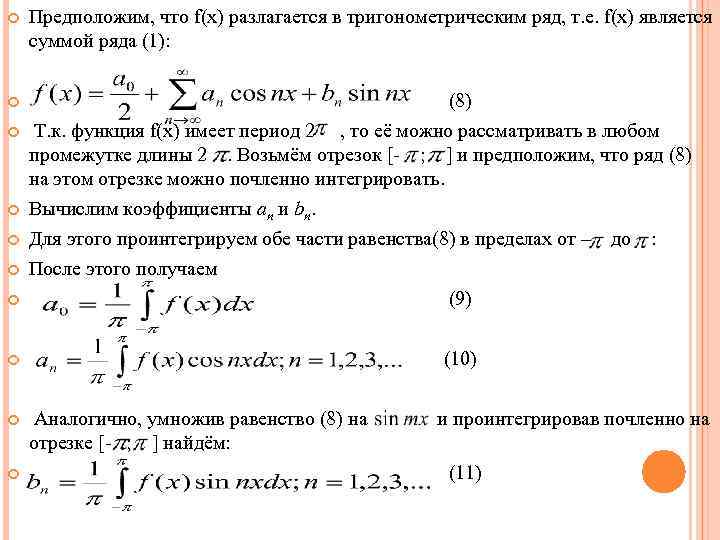
Предположим, что f(x) разлагается в тригонометрическим ряд, т. е. f(x) является суммой ряда (1): (8) Т. к. функция f(x) имеет период 2 , то её можно рассматривать в любом промежутке длины 2. Возьмём отрезок [- ; ] и предположим, что ряд (8) на этом отрезке можно почленно интегрировать. Вычислим коэффициенты an и bn. Для этого проинтегрируем обе части равенства(8) в пределах от – до : После этого получаем (9) (10) Аналогично, умножив равенство (8) на отрезке [- ; ] найдём: и проинтегрировав почленно на (11)
Числа a 0, an, bn называются коэффициентами Фурье функции f(x). Тригонометрический ряд (1) с такими коэффициентами - рядом Фурье функции f(x). Для интегрируемой на [- ; ] функции f(x) записывают: И говорят: функции f(x) соответствуют её ряд Фурье.
ДОСТАТОЧНОЕ УСЛОВИЕ РАЗЛОЖИМОСТИ ФУНКЦИИ В РЯД ФУРЬЕ.
ТЕОРЕМА ДИРИХЛЕ: Пусть 2 периодическая функция f(x) на отрезке [- ; ] удовлетворяет двум условиям: 1. f(x) кусочно-непрерывна, т. е. непрерывна или имеет конечное число точек разрыва I рода; 2. f(x) кусочно-монотонна, т. е. монотонна на всем отрезке, либо этот отрезок можно разбить на конечное число интервалов так, что на каждом из них функция монотонна.
Тогда, соответствующий функции f(x) ряд Фурье сходится на этом отрезке и при этом: 1. В точках непрерывности функции сумма ряда S(x) совпадает с самой функцией: S(x)= f(x); 2. В каждой точке x 0 разрыва функции сумма ряда равна т. е. равна среднему арифметическому пределов функции f(x) слева; 3. В точках x=и x= (на концах отрезка) сумма ряда равна Т. е. если функция f(x) удовлетворяет условиям 1 и 2 теоремы, то на [- ; ] имеем разложение (8), причем коэффициенты вычисляются по формулам (9)-(11). Это равенство может нарушиться только в точках разрыва функции f(x) и на концах отрезка [- ; ].
РАЗЛОЖЕНИЕ В РЯД ФУРЬЕ ЧЕТНЫХ И НЕЧЁТНЫХ ФУНКЦИЙ.
I. Если разлагаемая на отрезке [- ; ] в ряд Фурье функция f(x) является четной или нечетной, то это отображается на формулах коэффициентов Фурье, и на виде самого ряда. Если f(x) четная, то её ряд Фурье имеет вид: (12) где II. Если f(x) нечетная, то ряд Фурье имеет вид: , где Ряды (12) и(13) называются неполными тригонометрическими рядами. (13)
Разложение в ряд Фурье функций произвольного периода, т. е. отличного от 2 Пусть функция f(x), определенная на [-l; l] имеет период 2 l. , где l- положит. число) и удовлетворяет на этом отрезке условиям теоремы Дирихле. Тогда ряд Фурье имеет вид: (14) (n=0, 1, 2, …) (n=1, 2, …) (14)- ряд Фурье для функции f(x) с периодом T=2 l.
КОНЕЦ
Ряды Фурье.pptx