525162212182f2c463790964ab3927b1.ppt
- Количество слайдов: 60
Russian Presentation Intergovernmental Relationships, Decentralization and Local Governance Dr. Louis A. Picard Professor of Public and International Affairs and African Studies Graduate School of Public and International Affairs University of Pittsburgh, PA 15260 USA
Questions: End of Discussion 1. What major historical factors appear to have defined Governance, Local Government and Civil Society in Russia 2. What factors are unique and different in Russia from Europe and international experiences 3. To what extent is society and culture important at the "country, “ regional and local level?
Theme The Nature of Intergovernmental Relationships
German Intergovernmental Relations
Overview: Historical Patterns of Relations ¡ ¡ AT ISSUE - Location of ultimate power and Responsibility Definition of Power: The authoritative allocation of values Balance: Leadership, Authority and Choice
Symbolism, Power and Authority Leadership as Image
Authority
Authoritarian States
¡ South Types of Democracy Direct Democracy- Actual direct participation of a population in decision-making about laws, customs and regulations African Kgotla
Or “Panchayat in India” Town hall or village model
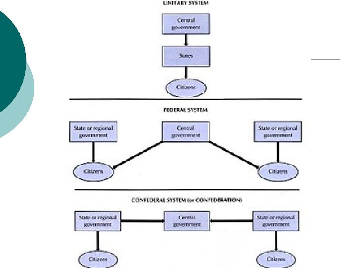
TYPES OF INTER-GOVERNMENTAL AND INTERORGANIZATIONAL RELATIONS Confederation and loose confederal relationships
The Articles of Confederation, drafted in 1777 by the Continental Congress, served as the first Constitution of the United States.
Confederation Relationships Power lies with the sub-units ¡ ¡ ¡ ¡ U. S. Articles of Confederation Canadian Federation European Union Southern African Development Council Economic Council of West African States ASEAN Mercusor
Federalism ¡ ¡ Concept: Can Transfer additional authority back to the sub-units but not take power away from the federated governments (Provinces, states) Principal: Divided Soveregnty
Federal Systems In Federal Relationship • Some power lies with the National Unit • Some power lies with lower units • Layer Cake
Governance as a cake
Layers of Government Intertwined
Federal Powers ¡ ¡ Unique or Exclusive Powers. Federal and State Concurrent Powers- Federal and State Devolved Powers- State and Local Denied Authority
Federal Systems Key Distinction: 1. Lower units cannot break away from the National Unit 2. National Units cannot take power away from the lower units 3. Divided Sovereignty
Federalism: Examples: USA Canada Germany Nigeria India Russian Federation Austria Switzerland Malaysia
Federal Relationships Indian States
Indian Inter-Governmental Relations
Unitary Systems and Sub-regional units 1. All power ultimately lies at the national level 2. What power the local level has, is given to it by the national level 3. The power that the national unit has given to the local level can also be taken away from it
Unitary Government
Unitary Systems- Examples ¡ ¡ ¡ United Kingdom France Hungary Kenya Japan South Africa? (Unitary or Quasi. Federal) Bolivia China? Palestine? Indonesia Sweden
Subsidiarity: European Union Term ¡ Subsidiarity is the idea that matters should be handled by the smallest (or, the lowest) competent government authority possible. ¡ It is presently best known as a fundamental principle of European Union Law. According to this principle, the EU may only act (i. e. make laws) where member states agree that action of individual countries (or local governments) is insufficient. ¡ Subsidiarity has become a principle of public sector reform in LDCs
Subsidiarity: Summary ¡ Concept: Transfer of authority to a lower level of government ¡ Primary Unit of Government: Lowest level that carries a bureaucracy with it ¡ Alternative Social Service Delivery Systems Debated- eg. Health in USA
Models of Subsidiarity: Review ¡ Devolution: Federal or Unitary (Political) ¡ Deconcentration (Administrative) ¡ Delegation (Special Unit- PAT) ¡ Privatization (Contracting Out) ¡ Program and Project Deconcentration: Principal Agency Issue)
Intergovernmental Relationships Basic Assumptions
Devolution ¡ Transfer to a non-Federal political body e. g. Budget and personal authority to district and town councils Key- power lies with lower level politicians
Evolving Devolution towards Federalism?
Deconcentration: Transfer of authority to administrators at lower level within the administrative system
Deconcentration: ¡ Functional vs. Prefectoral ¡ Prefectoral integrated ¡ Prefectoral unintegrated
French Prefect Jura Region Aissa Dermouche (Appointed “Governor”)
Control Systems Functional Home Affairs Local Govt. Public Works Agriculture Education Council Public Works Office District Ag. Office District Ed. Office Labor District Labor Office
Control Systems Prefectoral - Integrated Interior Local Govt. Public Works Agriculture Education Labor District Office Council/Chief Public Works Office District Ag. Office District Ed. Office District Labor Office
Control Systems Prefectoral - Unintegrated Interior Local Govt. Public Works Agriculture Education Labor Public Works Office District Ag. Office District Ed. Office District Labor Office Police District Office Police Council/ Chief
Delegation ¡ Transfer Function Outside of line Departments ¡ Use of Board ¡ Commercialization
Delegation
Delegation ¡ ¡ Transfer of authority to a statutory body such as Public Corporations or parastatals (UK) Eg. AMTRAK in USA
Privatization ¡ ¡ Transfer function out of government sector More than Contracting Out
Principles of Privatization ¡ Key Conditionality. Privatization of the economy within a context of administrative Reform
Principles of Privatization a. divestiture (full sale) b. contracting out c. liquidation d. sell off public private partnership shares
The View from the 1980 s
Principles of Privatization Goal: Small government and return to the recurrent budgeting process and balanced budget principles of “Neo-Orthodox Economists” Fiscal Crisis has both called this into question and supported very small government
Programs and Projects ¡ Program and Project Deconcentration: (Principal Agency Issue) ¡ Assymetric ¡ Prone Relationships to Patron-Clientalism
Asymmetric interests when a principal hires an agent
Program and Project Decentralization: 1. Sectoral - By regular line or agency within a Ministry l l E. g. Focused activity - seed production (Green Revolution) Agricultural experiments
Indian Department of Agriculture
Program and Project Decentralization: 2. Deconcentration or Devolution of authority to central level special unit eg. Transport, water, health or education projects to subordinate administrative or structures (Education Service) PAT (Port Authority Transport) Buses in Pittsburgh
Program and Project Decentralization: ¡ 3. Inter-Ministerial Committees or Units l Planning supervision l Overlapping memberships, e. g. Land Use Planning
Land Use Plan- Germany
Program and Project Decentralization: 4. Creation of field level Special Project Units with semiautonomous status (Special designated geographical areas)
Program and Project Decentralization: Project Decent. l E. g. A Range management project; or l Integrated Rural Development - Most well known type of special project ¡ l Multitude of project activity in different sectors that may overlap or compliment.
2. 1 Integrated Rural Development 2. 2 Small Irrigation Schemes Development 2. 3 Integrated Farming Systems Development 2. 4 Revobue Multipurpose Dam 2. 5 New Cash Crops Establishment 2. 6 Livestock Development 2. 7 Farmers' Associations Promotion 2. 8 Grain Storage Development 2. 9 District Water Supply 2. 10 Rural Electrification 2. 11 Mineral Resources Exploration Rural Socio. Economic Enhancement Scheme
Questions and Discussion 1. What major historical factors appear to have defined Governance, Local Government and Civil Society in Russia 2. What factors are unique and different in Russia from Europe and international experiences 3. To what extent is society and culture important at the "country, “ regional and local level?


