Рудничный транспорт.pptx
- Количество слайдов: 145
Рудничный транспорт Подземная разработка месторождений полезных ископаемых
Общие сведения о рудничном транспорте (горнотранспортных машинах) Рудничным транспортом или горнотранспортными машинами называют машины, предназначенные для транспортирования на горных предприятиях полезных ископаемых, пустых пород к местам их переработки или складирования (основные грузы), взрывчатых веществ, горюче смазочных материалов, оборудования, запасных частей и др. (вспомогательные грузы).
Классификация рудничного транспорта Транспортные машины непрерывного действия Конвейеры Транспортные машины периодического действия Ленточные Ленточно канатные Гидротранспортные установки Пневмотранспортные установки Самотёчные установки Скребковые Пластинчатые Локомотивный транспорт Основное оборудование Вспомогательное оборудование Подземный автомобильный транспорт Погрузочные машины Погрузочно доставочные машины Опрокидыватели Толкатели Канатно скреперные установки Компенсаторы высоты Подвагонные цепи Испытательные горки и др.
Конвейерный транспорт На горных предприятиях наибольшее распространение получили следующие виды конвейеров: ленточные, ленточно канатные, скребковые, пластинчатые.
Ленточные конвейеры перемещают насыпные грузы на конвейерной ленте, движущейся по стационарным роликоопорам. Лента приводится в движение одним или несколькими приводными барабанами, связанными через редуктор с двигателями.
Схема ленточного конвейера Ленточный конвейер состоит из приводного устройства 1, роликового става 2 и натяжного устройства 3. Конвейерная лента 4 служит одновременно тяговым и грузонесущим органом. Ленточные конвейеры оборудуют вспомогательными приспособлениями, к которым относятся очистные и загрузочные устройства. Все конвейеры снабжены аппаратурой управления приводом, а наклонные устройствами, улавливающими ленту при обрыве (ловителями).
Конвейерные ленты 2 5 4 1 Однопрокладочные цельнотканевые 2 3 1 – тканевые прокладки; 2 – резиновые борта; 3 – резиновые промежуточные слои (сквиджи); 4 – резиновая нерабочая обкладка; 5 – резиновая рабочая обкладка. 4 5 1 Резинотросовые 2 Резинотросовая лента с двумя защитными прокладками, тип 2 РТЛ Резинотросовая лента с одной защитной прокладкой, тип 1 РТЛ 3 1 – однопрокладочный цельнотканевый тяговый каркас; 2 – резиновая прослойка; 3 – резиновая нерабочая обкладка; 4 – резиновый борт; 5 – резиновая рабочая обкладка. Резинотросовая лента бестканевой конструкции, тип РТЛ В Н Резинотканевые многопрокладочные Вк t dтр Вн В – ширина ленты; Вн – несущая ширина ленты; Н – толщина ленты; Вк – ширина резинового борта; dтр – диаметр тросов; t – шаг тросов.
Резинотканевые многопрокладочные конвейерные ленты Многопрокладочная лента состоит из нескольких (2 12) прокладок, разделённых резиновыми прослойками толщиной 0, 2 0, 3 мм. Ткань прокладок имеет прочные продольные нити ( «нити основы» ), воспринимающие тяговые усилия, и менее прочные поперечные нити для обеспечения поперечной жёсткости ( «нити утка» ).
Резинотканевые однопрокладочные конвейерные ленты Однопрокладочная лента состоит из одной прочной цельнотканой прокладки из синтетических или смесовых волокон.
Резинотросовые конвейерные ленты Лента конвейерная (транспортерная) резинотросовая используется в шахтах и открытых разработках для транспортирования малоабразивных материалов (бурый и каменный уголь, цемент и т. д. ), абразивных материалов (железная руда, антрацит, горные породы и т. д. ), высокоабразивных материалов (полиметаллические руды, крепкие горные породы). Ленты состоят из стальных латунированных тросов (нераскручивающейся конструкции), запрессованных во внутренний адгезионный слой резины, наружных резиновых обкладок, расположенных с обеих сторон резинометаллического сердечника и резиновых бортов. Ленты типа 1 РТЛ должны содержать одну защитную тканевую прокладку, расположенную по всей несущей ширине резинотросового сердечника под верхней (рабочей) резиновой обкладкой, а ленты 2 РТЛ – две защитные тканевые прокладки.
Виды резинотросовых конвейерных лент Конвейерные ленты в зависимости от условий эксплуатации изготавливают, согласно ТУ 38605166 91, бестканевой конструкции (РТЛ) и с одной или двумя защитными тканевыми прокладками (для очень тяжелых условий эксплуатации) прочностью: 1000, 1500, 2500, 3150, 4000, 5000 Н/мм несущей ширины и следующих видов: 1. Общего назначения (РТЛ). 2. Трудновоспламеняющиеся (РТЛ ТВ). 3. Трудновоспламеняющиеся морозостойкие (РТЛТВМ). 4. Трудносгораемые (трудногорючие) (РТЛ ШТС (ТГ)). 5. Морозостойкие (РТЛМ)
Условное обозначение резинотросовых лент Пример 1: РТЛТВ 1500 Х 1200 Ц ТУ 38605166 91 Расшифровка: Ленты конвейерные резинотросовые бестканевой конструкции (РТЛ), трудновоспламеняющиеся (ТВ) прочностью 1500 Н/мм ширины сердечника, шириной 1200 мм, на основе оцинкованного троса (Ц). Пример 2: 1 РТЛТВМ 2500 Х 1600 Л ТУ 38605166 91 Расшифровка: Ленты конвейерные резинотросовые с одной защитной тканевой прокладкой (1 РТЛ), трудновоспламеняющиеся (ТВ), морозостойкие (М), прочностью 2500 Н/мм несущей ширины ленты, шириной 1600 мм, на основе латунированного троса (Л).
Технические характеристики некоторых резинотросовых конвейерных лент Тип РТЛ 1000 РТЛТВ(ТГ) 1000 РТЛМ 1000 РТЛ 1500 РТЛТВ 1500 РТЛШТС(ТГ) 1500 РТЛМ 1500 РТЛ 2500 РТЛТВ 2500 РТЛШТС(ТГ) 2500 РТЛМ 2500 РТЛ 3150 РТЛТВ 3150 РТЛШТС(ТГ) 3150 РТЛМ 3150 РТЛ 5000 РТЛТВ 5000 РТЛМ 5000 Диаметр троса Ширина Количество обкладки Шаг троса Примечание ОБЩЕГО НАЗНАЧЕНИЯ 900 1000 1200 1400 4, 2 7/7 14± 2 ТРУДНОВОСПЛА МЕНЯЮЩАЯСЯ ТРУДНОСГОРАЕМАЯ МОРОЗОСТОЙКАЯ ОБЩЕГО НАЗНАЧЕНИЯ 900 1000 1200 1400 4, 2 7/7 9± 2 ТРУДНОВОСПЛА МЕНЯЮЩАЯСЯ ТРУДНОСГОРАЕМАЯ МОРОЗОСТОЙКАЯ ОБЩЕГО НАЗНАЧЕНИЯ 1000 1200 1400 7, 5 7/7 14± 2 ТРУДНОВОСПЛА МЕНЯЮЩАЯСЯ ТРУДНОСГОРАЕМАЯ МОРОЗОСТОЙКАЯ ОБЩЕГО НАЗНАЧЕНИЯ 1000 1200 1400 8, 25 7/7 14± 2 ТРУДНОВОСПЛА МЕНЯЮЩАЯСЯ ТРУДНОСГОРАЕМАЯ МОРОЗОСТОЙКАЯ ОБЩЕГО НАЗНАЧЕНИЯ 1600 10, 6 10/10 17± 2 ТРУДНОВОСПЛА МЕНЯЮЩАЯСЯ МОРОЗОСТОЙКАЯ
Многопрокладочная, Руды черных и с двухсторонней цветных металлов, резиновой обкладкой крепкие горные и защитной или породы кусками брекерной размером до 500 прокладкой под мм, бревна резиновой обкладкой диаметром до 900 рабочей поверхности мм и другие и резиновыми материалы бортами Известняк, доломит кусками размером до 500 мм, руды черных и цветных металлов кусками до 350 мм и другие крупнокусковые материалы, бревна диаметром до 900 мм Уголь кусками размером до 700 мм и породы кусками размером до 500 мм, антрацит кусками размером до 700 мм или порода кусками размером до 500 мм Очень тяжелые Тяжелые » Общего назначения Морозостойкая 1. 1 1. 2 М Температура окружающего воздуха, °С Синтетические, 400 А Б М 8 10 10 2 3 3 От 45 до+60 От 60 до+60 Синтетические, 200 400 А Б М 6 8 8 2 2 2 От 45 до+60 От 60 до+60 Г 1 6 3, 5 Г 2 6 3, 5 От 25 до+60 От 45 до+60 1. 1 М 1. 2 Толщина наружных обкладок, мм нерабочей поверхности 1 Вид ленты Тип ткани тяговой Класс прокладки резины каркаса с наружных прочностью по обкладок основе, Н/мм рабочей поверхности Вид Категория Тип Основные транспортируемого условий ленты характерис тики ленты материала, груза эксплуатации Обозначение ленты Типы и виды резинотканевых конвейерных лент Трудновоспла м 1. 2 Ш Синтетиче ские еняющаяся (полиамидные), Трудновоспла м 1. 2 ШМ 200 400 еняющаяся морозостойкая
2. 1 2 М 2, 2 2 М 2 Ш Температура окружающего воздуха, °С Класс резины наружных обкладок нерабочей поверхности Многопрокладочная, Руды черных и Средние Общего с двухсторонней цветных металлов, назначения резиновой обкладкой крепкие горные и резиновыми породы кусками до Морозостойкая бортами 100 мм, известняк, доломит, кокс, агломерат, шихта, концентрат рудный и другие высокоабразивные и абразивные материалы кусками размером до 150 мм и штучные грузы Уголь рядовой, » Общего глина, цемент, назначения мягкие породы и Морозостойкая другие малоабразивные материалы кусками до 150 мм Уголь (куски Средние Трудновоспла размером до 500 меняющаяся мм) и породы (куски размером до 300 мм) Тип ткани тяговой прокладки каркаса с прочностью по основе, Н/мм Толщина наружных обкладок, мм рабочей поверхности 2 Вид ленты Обозначение ленты Вид Тип Основные транспортируемого ленты характеристики ленты материала, груза Категория условий эксплуатации Типы и виды резинотканевых конвейерных лент А И, Б М М 6 8 6 2 2 2 От 45 до+60 Синтетические, 100 300 или комбинированные (полиэфир/хлопок), 55 И, Б М 5 4, 5 5 2 3, 5 2 От 45 до+60 От 60 до+60 Синтетические (полиамидные), 100 300 Г 1 4, 5 3, 5 От 25 до+60 Синтетические, 100 300 От 60 до+60
Теплостойкая Синтетические (полиамидные), 100 300 Г 2 4, 5 3, 5 От 45 до+60 2 Т 1 Трудновоспламеня ющаяся морозостойкая Синтетические (полиамидные), 100 300 Т 1 8 6 2 2 От 25 до+60 Т 1 6 2 Синтетические (полиамидные), 100 200 Т 2 6 2 От 10 Т 2 5 2 до+60 2 Т 2 Теплостойкая Температура окружающего воздуха, °С 2 ШМ Вид ленты Тип ткани тяговой прокладки каркаса с прочностью по основе, Н/мм нерабочей поверхности Многопрокладочная, с Антрацит кусками » двухсторонней размером до 500 мм резиновой обкладкой и или породы размером резиновыми бортами до 300 мм Материалы с температурой до 100 °С высокоабразивные и » абразивные малоабразивные и » неабразивные Материалы с температурой до 150 ºС высокоабразивные и » абразивные малоабразивные и неабразивные Материалы с температурой до 200 °С высокоабразивные » абразивные малоабразивные и неабразивные Малоабразивные Легкие материалы, в том числе продукты сельского хозяйства, неабразивные мелкие, сыпучие и пакетированные материалы Класс резины наружных обкладок Вид транспортируемого материала, груза Толщина наружных обкладок, мм рабочей поверхности 2 Основные характеристики ленты Обозначение ленты Тип ленты Категория условий эксплуатации Типы и виды резинотканевых конвейерных лент 2 Т 2 Синтетические (полиамидные), 100 200 2 ТЗ Т 2 Т 2 8 6 6 2 2 2 От 10 до+60 Синтетические, 100 300 Т 3 Т 3 10 8 6 3 2 2 От 25 до+60 Общего назначения 2 Л*10 Синтетические, 100 200 морозостойкая 2 ЛМ*10 или комбинированные (полиэфир/ хлопок), 55 Пищевая 2 ПЛ И, Б М М П 4 3 4 2 1 2 От 45 до+60 От 60 до+60 От 25 до+60
» Общего назначения Пищевая » Общего назначения 3 П 4 Общего назначения И, Б П П 3 2 0 0 От 45 до+60 От 25 до+60 Синтетические, 100 или комбинированные (полиэфир/ хлопок), 55 И, Б 2 1 С*7 2 1 С 3 1 От 45 до+60 От 25 до+60 4 П п 3 1 4 И, Б 1 1 2 1 Пищевая Мелкие упакованные пищевые продукты Температура окружающего воздуха, °С Класс резины наружных обкладок Синтетические, 100 или комбинированные (поли эфир/хлопок), 55 С Пакетированные материалы Пищевая 3 нерабочей поверхности 4 Многопрокладочная, Малоабразивные и с односторонней неабразивные резиновой обкладкой материалы, в том и нарезными числе продукты бортами сельского хозяйства, мелкие сыпучие и пакетированные материалы Одно и Малоабразивные и двухпрокладочные с неабразивные двухсторонней мелкие и сыпучие резиновой обкладкой материалы, в том и нарезными числе продукты бортами сельского хозяйства только на конвейерах со сплошным опорным настилом Тип ткани тяговой прокладки каркаса с прочностью по основе, Н/мм Толщина наружных обкладок, мм рабочей поверхности 3 Вид ленты Обозначение ленты Вид Тип Основные транспортируемого ленты характеристики ленты материала, груза Категория условий эксплуатации Типы и виды резинотканевых конвейерных лент 4 П П 2 1 Пищевая 4 П П 1 1 От 25 до+60 От 45 до+60 От 25 до+60
Обозначение резинотканевых конвейерных лент Условное обозначение ленты содержит: 1. Буквенные и цифровые индексы, обозначающие тип и вид ленты. 2. Ширину ленты в миллиметрах. 3. Число тканевых прокладок каркаса. 4. Сокращенное наименование ткани. 5. Толщина резиновых обкладок на рабочей и нерабочей сторонах ленты в миллиметрах. 6. Класс обкладочной резины. 7. Обозначение стандарта на изготовление ленты. Примеры обозначений: Лента 1. 1 1600 4 МК 400/120 3 8 2 А ГОСТ 20 85 Расшифровка: Лента конвейерная, типа 1, подтипа 1. 1 общего назначения, шириной 1600 мм, с четырьмя прокладками из ткани МК 400/120 3, с рабочей обкладкой 8 мм и нерабочей 2 мм из резины класса А, изготовленная по ГОСТ 20 85. Лента 1. 2 Ш 1000 5 ТК 200 2 6 3, 5 Г 1 ГОСТ 20 85 Расшифровка: Лента конвейерная, типа 1, подтипа 1. 2 Ш трудновоспламеняющаяся для угольных шахт, шириной 1000 мм, с пятью прокладками из ткани ТК 200 2, с рабочей обкладкой толщиной 6 мм и нерабочей 3, 5 мм из резины класса Г 1, изготовленная по ГОСТ 20 85.
Наименование тканей, применяемых для изготовления конвейерных лент Прочность ткани по основе, Н/мм Обозначение синтетических тканей Обозначение Основа и уток из Основа из полиэфирных комбинированных полиамидных нитей, уток из тканей полиамидных нитей (полиэфир/хлопок) 65 БКНЛ 65 ГОСТ 19700; БКНЛ 65 2 ГОСТ 19700 100 200 300 400 ТА 100, ТК 100 ГОСТ 18215 ТК 200 2 ГОСТ 18215 ТА 300, ТК 300 ГОСТ 18215 ТА 400, ТК 400 ГОСТ 18215 МК 400/120 3 Защитная прокладка Брекерная прокладка ТКБ ГОСТ 18215 ТЛК 200 ГОСТ 22510 ТЛК 300 200/200* 300/300* 40/100* * Прочность по основе и утку.
Роликоопоры и секции Для поддержания ленты по длине конвейера служат стационарные роликоопоры (линейные). На грузовой ветви устанавливают обычно трёхроликовые или для очень широких лент – пятироликовые опоры, а на порожняковой одно- или для широких лент – двухроликовые опоры. Угол наклона боковых роликов на грузовых ветвях конвейеров с синтетическими или тросовыми лентами составляет 30 45°, что обеспечивает некоторое центрирование ленты и повышенную несущую её способность.
Роликоопоры Большее распространение получили роликоопоры жёсткой конструкции (а) и шарнирные роликоопоры (б). Роликоопоры жёсткой конструкции используют при транспортировании мягких пород с относительно небольшими скоростями движения лент. Их устанавливают на секциях жёсткой конструкции (в). Шарнирные роликоопоры устанавливают на линейных секциях жёсткой конструкции (г) или нежёсткой конструкции, например, на конвейерах с канатным ставом (д). а) в) 1 – продольный швеллер; 2, 3 – роликоопоры грузовой и порожняковой ветвей; 4 – рельсошпаловые основания. б) г) д) 1 – поддерживающие канаты; 2 – рама; 3, 4 – соответсвенно боковой и средний ролики; 5 – роликоопора порожняковой ветви. 1, 2 – роликоопоры грузовой и порожняковой ветвей; 3 – стойка; 4 – поперечная связь; 5 – шпала.
Роликоопоры Кроме линейных роликоопор на конвейере в месте погрузки устанавливают специальные амортизирующие роликоопоры с роликами, покрытыми резиновыми кольцами или пневматическими шинами, обладающими высокой степенью амортизации. Специальными роликоопорами являются также центрирующие опоры, служащие для предотвращения схода ленты в сторону из за дефектов монтажа, стыковки, нецентрированной подачи груза на ленту и т. д. Центрирующие роликоопоры имеют дефлекторные ролики 1. Такие роликоопоры устанавливаются через несколько десятков метров друг от друга (~ 50 м).
Роликоопоры На конвейерах, оборудованных шарнирными роликоопорами, особенно при податливом (канатном) ставе, можно транспортировать куски размером до 800 мм. Недостатком таких опор является повышенный коэффициент сопротивления движению ленты. Секции конвейеров Жёсткие металлоконструкции конвейеров выполняют из стального проката в виде отдельных секций длиной 5 12 м. Секции стационарных конвейеров жёстко соединяют и устанавливают на фундаменты, а передвижных (для передвижки без разборки на секции) – соединяют с помощью шарнирных сцепок 3 и устанавливают на деревянных или металлических шпалах 1, соединённых между собой рельсами 2. Общий вид секции. Поперечное сечение секции с установкой роликов на кронштейнах. Поперечное сечение секции с шарнирным соединением роликов.
Секции конвейеров По рельсам перемещаются загрузочные устройства и перегрузочные тележки. Рельсы служат также захватными элементами при передвижке конвейеров. Ролики роликоопор Для конвейеров принят тип ролика с раположенными внутри него подшипниками на неподвижной оси с лабиринтным уплотнением (а) или торцевым контактным уплотнением (б). а) б)
Привод конвейеров предназначен для приведения ленты в движение и передачи тягового усилия. Основными частями привода конвейера служат: 1. Один, два или три приводных барабана. 2. Приводные блоки. Расположение приводных барабанов Приводной барабан Наиболее распространённая схема. Данная схема применяется на длинных конвейерах.
Характеристики барабанов Приводные и неприводные (натяжные, концевые, разгрузочные, отклоняющие) барабаны изготавливаются диаметром от 315 до 1600 мм и предназначены для комплектации ленточных конвейеров с шириной ленты от 400 до 2000 мм. Барабаны изготавливаются для тяжелых, средних и легких условий эксплуатации и комплектуются опорами с выносными подшипниками качения. В опорах барабанов применяются роликовые и шариковые двухрядные сферические подшипники. Поверхность обечаек приводных барабанов может быть гладкой, рифленой и футерованной резиновым покрытием.
Приводные блоки 1. 2. 3. 4. Приводные блоки конвейера состоят из следующих элементов: Электродвигатель. Редуктор. Соединительные муфты. Тормоза. Схемы приводных блоков конвейера
Приводные станции конвейеров 1. 2. 3. 4. 5. На приводной станции конвейера расположены: Приводной блок. Отклоняющие барабаны. Устройство для очистки ленты и барабана. Пусковая и сигнальная аппаратура. Натяжное устройство. Приводные станции стационарных конвейеров монтируются на фундаменте. Передвижные станции, перемещаемые трактором или лебёдкой, устанавливают на понтонной плите, на рельсовом или неприводном гусеничном ходу. Мощные и тяжёлые станции устанавливаются на приводном гусеничном или шагающем ходу.
Приводная станция передвижного конвейера на рельсовом ходу 1 – приводной (разгрузочный) барабан; 2 – приводной барабан; 3 – натяжной барабан; 4 – приводные блоки; 5 – привод лебёдки натяжного барабана; 6 – заслонка.
Приводная станция передвижного конвейера на понтонной плите 1 – приводной барабан; 2 – приводной блок; 3 – натяжной барабан; 4 – разгрузочный барабан; 5 – привод лебёдки натяжного барабана; 6 – понтонная плита.
Натяжные устройства конвейеров Натяжные устройства ленточного конвейера предназначены для поддержания натяжения конвейерной ленты в пределах, необходимых для ограничения её провеса на грузовой ветви, и передачи приводом требуемого тягового усилия. Натяжные устройства устанавливают обычно в местах наименьшего натяжения ленты: на сбегающей ветви у привода (горизонтальные и слабонаклонные конвейеры) или в хвостовой части (наклонные конвейеры). Натяжные устройства бывают: 1. Ручные. 2. Грузовые. 3. Лебёдочные.
Ручные натяжные устройства (обычно винтовые с ручными лебёдками) устанавливают на конвейерах небольшой длины, так как они имеют небольшой ход и требуют периодического подтягивания по мере вытяжки ленты.
Грузовые натяжные устройства обеспечивают постоянное натяжение ленты, но громоздки и применяются в основном на стационарных конвейерах.
Ручные натяжные устройства В лебёдочных натяжных устройствах натяжной барабан приводится в действие электрической лебёдкой. Эти натяжные устройства могут автоматически увеличивать натяжение ленты (во избежание пробуксовки) в период пуска или уменьшать во время остановки конвейера.
Загрузочные устройства ленточных конвейеров Загрузочные устройства предназначены для формирования потока загружаемого материала и предохранения конвейерной ленты от повреждений в месте загрузки. Загрузочные устройства оборудованы амортизирующими, обрезиненными роликами, уменьшающими износ конвейерной ленты.
Очистные устройства конвейерных лент При работе ленточного конвейера необходима очистка ленты от налипшего или намёрзшего материала. Для этой цели существуют следующие очистные устройства: 1. Скребковые. 2. Щётки с эластичными рёбрами. 3. Специальные очищающие ролики. 4. Гидроочистка. 5. Физико химические способы.
Скребковые очистные устройства являются в конструктивном плане наиболее простыми и применяются для очистки ленты от слабоналипающих грузов (уголь, руда). Они представляют собой металлические или пластмассовые скребки, укреплённые на шарнирной раме и прижимаемые к ленте грузом или пружиной. Они устанавливаются под разгрузочным барабаном или вблизи него для облегчения отделения налипшего материала и создания условий прижима скребков к ленте. Очистка скребками эффективна при небольших скоростях движения ленты (≈2, 5 м/с). Многоскребковый очиститель на цепном органе Одинарный скребок: 1 – рычаг; 2 – скребок; 3 – груз. Двойной скребок: 1 – рычаг; 2 – скребок; 3 – пружина.
Щётки с эластичными рёбрами Щётки бывают с эластичными рёбрами, расположенными параллельно оси или по винтовой линии. При липком перемещаемом грузе могут применяться щётки конвейерного типа с движением рабочего органа перпендикулярно продольной оси ленты, что обеспечивает быстрое удаление очищаемого материала с конвейера. Лопастная щётка из капроновых стержней или нитей: 1 – стержень для очистки щётки. Спиральная вращающаяся щётка
Специальные очищающие ролики Очищающие ролики располагают или по всей длине конвейера для порожняковой ветви, или только под разгрузочным барабаном и представляют собой ролики из спирально свитых прутков или ролики с дисками. Очистительная роликоопора из спирально свитых прутков
Гидроочистка 1 – труба для воды по напором; 2 – струя воды.
Физико химические способы очистки основаны на воздействии на рабочую поверхность ленты химическими материалами, обеспечивающими минимальное прилипание транспортируемого материала.
Ловители служат для предотвращения схода ленты вниз в случае её обрыва на наклонных конвейерах. Конструкция ловителей должна удовлетворять следующим требованиям: 1. Надёжность и простота конструкции. 2. Отсутствие дополнительного сопротивления движению ленты. 3. Автоматическое срабатывание без повреждения ленты. На горных предприятиях наибольшее распространение получили следующие конструкции ловителей: 1. Клиновые. 2. Рычажные.
Клиновой ловитель 1 – лента; 2 – наклонные направляющие; 3 – исполнительный орган; 4 – тележка; 5 – замковое устройство; 6 – контрольный ролик датчик; 7 – выступы рабочего органа.
Рычажный ловитель 1 – лента; 2 – контрольный ролик; 3 – золотниковое устройство; 4 – поворотные планки; 5 – пневмоцилиндр; 6 – шток; 7 – гайка; 8 – винт.
Рычажный ловитель 1 – рама; 2 – лента; 3 – рычаг захват; 4 – грузы; 5 – канаты; 6 – блоки с замковым механизмом; 7 – ролики.
Общая характеристика ленточных конвейеров для подземных горных работ Для подземных конвейеров приняты буквенные обозначения; Л ленточный; У уклонный, Б бремсберговый, ЛЛ — ленточный людской, К — короткий, Т телескопический, Н — крутонаклонный. Конвейеры 1 Л 80, 2 Л 80, 1 ЛТ 80, 2 ЛТ 80, 1 ЛТ 100 предназначены для выработок с углом наклона от 3 до +6°, непосредственно примыкающих к очистным забоям. Эти конвейеры имеют быстроразборный став с подвесными роликоопорами для ленты. Телескопические конвейеры работают со скребковым перегружателем и могут сокращать свою длину на 30— 40 м без расстыковки ленты и сокращения ее длины. Конвейеры 1 ЛБ 80, 2 ЛБ 80, 1 Л 480, 2 ЛБТ 100 оборудованы телескопическими устройствами и применяются при отработке пологих угольных пластов по восстанию и падению. Конвейеры 1 Л 100, 2 ЛУ 100, 1 ЛУ 120, 2 ЛУ 120 А, 2 ЛУ 120 Б, 2 ЛУ 160 В устанавливают в уклонах и наклонных стволах с углом наклона до 18°. Для перевозки грузов и людей в выработках с утлом наклона 6— 16° используют конвейер 2 ЛЛ 100. К преимуществам ленточных конвейеров следует отнести простоту конструкции, возможность достижения большой производительности и высокую надежность. Недостатки ленточных конвейеров: невозможность применения в криволинейных в плане выработках, высокая стоимость ленты, ограниченность транспортируемого груза по кусковатости (в основном до 500 мм).
Ленточно канатные конвейеры В ленточно канатном конвейере в отличие от обычного ленточного конвейера функции тягового и несущего органов разделены: несущим органом является лента, а тяговым – канаты, что позволяет увеличить длину конвейера в одном ставе за счёт использования тягового органа большой прочности. Наибольшее распространение получили конвейеры с двумя тяговыми канатами диаметром 29, 5 ± 58 мм. Ширина ленты 766 1520 мм, диаметр приводных шкивов 2000 ± 4500 мм. Такие конвейеры устанавливаются по длинным трассам и имеют длину от 2000 до 30000 м. Основные преимущества ленточно канатных конвейеров – повышенный срок службы ленты (до 10 лет) и сравнительно небольшая общая металлоемкость. Недостатки – большие габариты приводных и натяжных станций, необходимость применения ленты специальной конструкции, ограничения по углу подъема (до 13°) и по крупности кусков (до 300 мм) транспортируемого груза.
Устройство ленточно канатных конвейеров 1 лента: 2 балансир роликов; 3 поддерживающие канат ролики: 4 тяговый канат; 5 боковой прилив ленты; 6 верхняя обкладка ленты; 7 поперечная peccopa; 8 нижняя обкладка ленты; 9 тканевая прокладка.
Скребковые конвейеры транспортируют насыпные грузы волочением по неподвижному желобу с помощью тягового органа, состоящего из одной или нескольких цепей с закрепленными на них перегородками скребками, погруженными в слой насыпного груза. Основное назначение скребковых конвейеров — доставка полезного ископаемого по очистному забою в угольных шахтах. Максимальный угол наклона, при котором скребковые конвейеры могут транспортировать насыпные грузы, 35°.
Общий вид скребкового конвейера 1 – тяговая цепь; 2 – скребки; 3 – привод конвейера; 4 – станина; 5 – желоб; 6 – натяжное устройство.
Пластинчатые конвейеры включают в себя рабочий орган, состоящий из одной или двух тяговых цепей, выполняющих функцию тягового органа, и пластинчатого полотна, состоящего из отдельных пластин, что придает ему определенную гибкость в вертикальной и горизонтальной плоскостях. Пластинчатые конвейеры могут работать на криволинейных трассах с малыми (около 10 м) радиусами закруглений; имеют малое сопротивление перемещению грузонесущего органа; допускают установку промежуточных приводов, что увеличивает длину транспортирования без перегрузок; могут применяться при повышенных (до 40°) углах наклона, если пластины снабжены выступами или поперечными перегородками. Недостатки пластинчатых конвейеров: большая масса движущихся частей; сложная конструкция грузонесущего полотна, состоящего из многих соединенных между собой элементов. Последнее обстоятельство — причина малой надежности пластинчатых конвейеров, вследствие чего в настоящее время пластинчатые конвейеры для магистральных трасс не изготовляют. На горных предприятиях довольно широкое распространение получили пластинчатые питатели — разновидность пластинчатых конвейеров небольшой длины.
Общий вид пластинчатого конвейера 1 опора; 2 пластинчатое полотно; 3 приводная станция.
Оборудование локомотивной откатки К рельсовой локомотивной откатке относятся следующие основные элементы: • рельсовые пути с комплексом вспомогательных устройств; • рудничные вагонетки; • рудничные локомотивы; • тяговая сеть; • преобразовательные и зарядные подстанции. Примечание: тяговая сеть необходима при откатке контактными и индукционно высокочастотными электровозами. Преобразовательные подстанции используются при откатке контактными электровозами, а зарядные подстанции – при откатке аккумуляторными электровозами (зарядка батарей), гировозами (раскрутка маховика) и пневмовозами (смена баллонов со сжатым воздухом).
Рудничные рельсовые пути Расположение рельсового пути в пространстве определяется трассой, планом и профилем. Трасса – ось пути, нанесенная на карту (на план выработки) или разбитая на местности с помощью реперов. План пути – проекция трассы на горизонтальную плоскость. Профиль пути – проекция развернутой (не искаженной по длине) трассы на вертикальную плоскость. Рельсовый путь состоит из двух основных частей: нижнего (основания) и верхнего строений. К нижнему строению относится почва выработки с соответствующими продольными и поперечными уклонами и водоотливными канавками. Верхнее строение составляет балластный слой, шпалы, рельсовые скрепления и различное путевое оборудование. Рельсовые пути, представляющие собой две нити скрепленных между собой рельсов, характеризуются шириной рельсовой колеи Sp, которая измеряется расстоянием между внутренними поверхностями головок рельсов. Колесная колея Sк – расстояние между наружными (рабочими) кромками реборд колес подвижного состава (локомотивов и вагонеток). Связь между рельсовой и колесной колеей следующая:
Рудничные рельсовые пути где x – игра колеи, обеспечивающая центрирование колесных пар (или полускатов) в движении и предотвращающая возможность расклинивания реборд колес между головками рельсов, для подземных рельсовых путей x = 10 мм. Схема взаимодействия ходовой части подвижного состава с рельсовым путем: 1, 3 – рельсы; 2 – колесная пара или полускат Что касается ширины рельсовой колеи, то она для угольных шахт может быть 600 и 900 мм, для рудников – 750 мм. На поверхности, в карьерах, чаще используется нормальная колея Sp = 1524 мм. Колея меньше 1524 мм называется узкой колеей. Допуски на колею для подземных рельсовых путей – 2 + 4 мм.
Рудничные рельсовые пути Для рудничного рельсового транспорта применяют рельсы с различными линейными массами: 18, 24, 33 кг/м и более. Выбор типа рельса определяется величиной нагрузки на колесную пару от подвижного состава и степенью ответственности рельсового пути. В последнее время применяют, как правило, тяжелые рельсы. Балластный слой предназначен для распределения давления от шпал на возможно бόльшую площадь нижнего строения, образования под шпалой упругой подушки, предупреждения относительного смещения шпал, дренажа воды и создания постоянного уклона на участках рельсового пути. Для формирования балластного слоя используют щебень из изверженных пород фракции 20 40 мм и дробленый гравий фракции 3 20 мм. Шпалы предназначены для укрепления на них рельсов и передачи давления от рельсов на балластный слой. Применяют шпалы деревянные (предварительно пропитанные антисептиком), металлические и из предварительно напряженного бетона.
Стрелочные переводы и съезды Для перевода составов используют стрелочные переводы или съезды, которые характеризуются маркой крестовины: где α – угол между осями сходящихся путей. В зависимости от направления ответвления боковых путей различают правые, левые и симметричные стрелочные переводы. Для соединения параллельных путей применяют съезды. Схема стрелочного перевода 1, 2 – перья; 3, 9 – рамные рельсы; 4, 8 – контррельсы; 5 – крестовина; 6 – габарит приближения подвижного состава; 7 – предельный столбик; 10 – привод перевода
Особенности укладки рельсовых путей на закруглениях На закруглениях рельсовые пути укладывают с превышением наружного рельса над внутренним и с уширением колеи. Укладка наружной нитки с превышением обеспечивает прохождение равнодействующей силы тяжести и центробежной силы через ось симметрии пути и вагонетки. Благодаря этому исключается сход подвижного состава с рельсов на закруглениях пути. Из расчетной схемы находим превышение (в миллиметрах) наружного рельса над внутренним: где v – скорость движения подвижного состава (вагонетки), м/с; R – радиус криволинейного участка, м; Sp – рельсовая колея, м.
Рудничные вагонетки. Классификация. Рудничные (шахтные) вагонетки различаются по следующим признакам: • по назначению – грузовые, людские (пассажирские), специальные (вспомогательные); • по грузоподъемности (или вместимости кузова) – малой (до 1 т или 1, 25 м 3), средней (1 2 т или 1, 25 2, 8 м 3); большой (больше 2 т или 2, 8 м 3); • по типу кузова и способу его разгрузки – с глухим неопрокидным, с саморазгружающимся (опрокидным, с откидными бортом, торцевой стенкой, днищами или донной разгрузкой); • по форме поперечного сечения кузова – с прямоугольным , трапецеидальным, анзеновским, полукруглым, прямоугольным с утопленными колесами; • по ширине колеи; • по типу сцепок – с крюковыми вращающимися, штыревыми вращающимися, автоматическими (замыкание автоматическое, размыкание вручную с помощью тяги); • по устройству ходовой части – с колесными парами и полускатами.
Формы поперечных сечений кузовов шахтных вагонеток Прямоугольное сечение Трапецеидальное Анзеновское Полукруглое Прямоугольное с утопленными колёсами Примечание: наибольшее распространение получили в горной промышленности вагонетки с глухим кузовом и полукруглым днищем (61 % в рудной и 96 % в угольной промышленности), благодаря высокой надежности при эксплуатации в тяжелых условиях горного производства.
Устройство вагонеток Вагонетка состоит из следующих основных элементов: кузова; рамы (имеются безрамные вагонетки с самонесущим кузовом); полускатов (ось с двумя свободно вращающимися на ней колесами) или колесных пар (ось с жестко закрепленными на ней колесами); подвагонного упора (для взаимодействия с кулаками толкателя, подвагонной цепи или компенсатора высоты); двух буферов; двух сцепных приборов. Комплект из двух полускатов называется скатом. а) 5 4 1 б) 3 2 6 5 4 3 Шахтная (рудничная) вагонетка с глухим кузовом: 1 – сцепной прибор; 2 – кузов; 3 – буфер; 4 – рама; 5 – подвагонный упор; 6 – колесная пара или полускат. 2 1 6 Вагонетки с опрокидным кузовом (а) и с откидными днищами (б): 1 – рама; 2 – разгрузочная шина; 3 – ролик; 4 – кузов; 5 – откидной борт; 6 – секция откидного днища.
Основные характеристики рудничных вагонеток Основные конструктивные и эксплуатационные характеристики, определяющие уровень показателя качества рудничной вагонетки как массового средства рудничного транспорта, следующие: 1. Вместимость кузова V (в кубических метрах). Принимается из ряда (предпочтительных чисел) 1; 1, 4; 2; 2, 8; 4; 5; 6; 10 м 3. 2. Грузоподъемность G (в тоннах). Этот показатель является производным от вместимости кузова: (1) где γ – насыпная плотность транспортируемого груза, т/м 3. 3. Коэффициент сопротивления движению вагонетки. Определяется как отношение суммарного сопротивления движению W (в ньютонах), возникающего при движении с равномерной скоростью по прямолинейному горизонтальному пути, к полному весу вагонетки, т. е. (2)
Основные характеристики рудничных вагонеток где g – ускорение свободного падения, м/с2; Gв – масса вагонетки, т; для порожней вагонетки Gв = G 0, а для груженой Gв = G 0 + G; G 0 – масса порожней вагонетки, т. Расчетная схема к определению коэффициента сопротивления W΄движению вагонетки
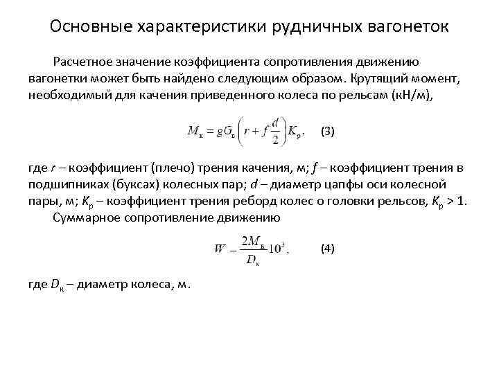
Основные характеристики рудничных вагонеток Расчетное значение коэффициента сопротивления движению вагонетки может быть найдено следующим образом. Крутящий момент, необходимый для качения приведенного колеса по рельсам (к. Н/м), (3) где r – коэффициент (плечо) трения качения, м; f – коэффициент трения в подшипниках (буксах) колесных пар; d – диаметр цапфы оси колесной пары, м; Kр – коэффициент трения реборд колес о головки рельсов, Kр > 1. Суммарное сопротивление движению (4) где Dк – диаметр колеса, м.
Основные характеристики рудничных вагонеток Отсюда в соответствии с формулой (2) (5) Значения очень важного эксплуатационного показателя w΄, определяющего энергоемкость транспортирования грузов, в зависимости от типа подшипников, состояния их смазки, условий эксплуатации, загруженности вагонетки транспортируемым грузом, изменяется в достаточно широких пределах: w΄ = 0, 005 0, 012. При расчете и выводе параметров локомотивной откатки часто удобнее пользоваться не коэффициентом сопротивления движению, а удельным сопротивлением движению. Его физический смысл – усилие (в ньютонах), которое необходимо приложить для перемещения по горизонтали с постоянной скоростью один килоньютон состава. Удельное сопротивление движению (в ньютонах на килоньютон)
Основные характеристики рудничных вагонеток Использование показателя w 0 вместо w΄ связано с тем, что сила тяги, необходимая для передвижения состава, на несколько порядков меньше его веса, поэтому вычисления существенно упрощаются. Различают следующие показатели w΄ (или w 0 ): для груженой вагонетки при установившемся движении wг΄ (w 0 г ), порожней вагонетки при установившемся движении wх΄ (w 0 х ), груженой вагонетки при ее трогании с места wг. п΄ (w 0 г. п ), порожней вагонетки при ее трогании с места wх. п΄ (w 0 х. п ). Ясно, что wг΄> w΄, wг΄< wх΄. Для этого, ходовая часть вагонетки должна быть спроектирована так, чтобы минимальные сопротивления были при перемещении груженого состава. Чем меньше коэффициент сопротивления движению w΄ или удельное сопротивление движению w 0 , тем более совершенной является вагонетка.
Основные характеристики рудничных вагонеток 4. Коэффициент тары. Показывает эффективность конструкции транспортного средства, используемого для перевозки груза, Обычно для угольных вагонеток Kт = 0, 45 0, 7, а для рудничных Kт = 0, 4 0, 6. Чем меньше значения коэффициента тары, тем более совершенна вагонетка. 5. Коэффициент использования габаритных размеров где V 0 – габаритный объем (прямоугольная призма, в которую вписана вся вагонетка), м 3. 6. Удельная вместимость (м 3/т)
Основные характеристики рудничных вагонеток 7. Линейная вместимость (м 3/м) где lв – длина вагонетки по сцепкам, м. 8. Коэффициент поперечной (боковой) устойчивости где Мв, Мо – моменты восстанавливающий и опрокидывающий вагонетку в поперечном направлении относительно ее продольной оси, к. Н м, v – скорость движения вагонетки, м/с; R – радиус закругления рельсового пути, м; h 0 – превышение центра массы вагонетки над головками рельсов, м.
Основные характеристики рудничных вагонеток Расчетная схема к определению коэффициента боковой устойчивости Кб Примечание: поперечная устойчивость рудничных вагонеток обычно обеспечивается при угле устойчивости α ≥ 22°.
Основные характеристики рудничных вагонеток 9. Коэффициент продольной устойчивости где Ри. в, Ри. г – силы инерции порожней вагонетки и находящегося в конце кузова груза массой Gг; l – удаление центра массы груза от ближайшей оси колесной пары, м; hг – превышение центра массы груза над головками рельсов, м. Расчетная схема к определению продольной устойчивости Ри. в Ри. г
Мероприятия по повышению долговечности вагонеток Вагонетки являются массовым транспортным оборудованием на горном предприятии, поэтому весьма актуальны способы повышения долговечности вагонеток, что позволяет существенно снизить эксплуатационные расходы на рудничном транспорте и снизить себестоимость добычи полезного ископаемого. К мероприятиям по повышению долговечности рудничных вагонеток, реализуемым при их проектировании, изготовлении и эксплуатации, можно отнести: • прогнозирование и учет всех возможных нормальных эксплуатационных нагрузок на конструктивные элементы вагонетки; • изготовление кузова из низколегированных сталей (лигатура: медь, хром, марганец, никель); • горячее оцинкование кузовов; • окрашивание, лаковое покрытие; • изготовление кузова из стеклопластика; • изготовление кузова из алюминиевых сплавов (удается снизить коэффициент тары до 0, 17). На предприятиях долговечность вагонеток и их эксплуатация при нормативных значениях коэффициентов сопротивления движению обеспечивается при регулярной ревизии состояния ходовой части (на испытательных горках), смазке подшипников колесных пар и полускатов, очистке внутренней поверхности кузовов от налипшего груза, неуклонном соблюдении правил эксплуатации.
Типы грузовых вагонеток Грузовые вагонетки с глухим кузовом типа ВГ
Типы грузовых вагонеток Грузовые вагонетки с откидным бортом типа ВБ
Типы грузовых вагонеток Грузовые вагонетки с откидным днищем типа ВД, ВДК
Типы грузовых вагонеток Грузовые вагонетки с донной рамной разгрузкой типа ВДР Примечание: разгрузка горной массы из вагонеток в рудоспуск осуществляется на разгрузочном комплексе. Когда электровоз протягивает состав над рудоспуском, вагонетка лыжами, приваренными к кузову, прокатывается по направляющим роликами. В это время днище открывается вниз до 50° под действием массы груза, прокатываясь по изгибающейся направляющей центральным опорным колесом, расположенным на задней колесной паре.
Сосуды шахтные откаточные Для подземных рудников применяют следующие откаточные сосуды: 1. Вагонетки шахтные грузовые: а) с глухим кузовом (ВГ); б) с откидным днищем (ВД; ВДКМ). 2. Вагонетки для перевозки людей: а) вагонетки ВПГ; б) вагонетки ВЛН.
Вагонетки шахтные грузовые с глухим кузовом типа ВГ Предназначены для транспортирования горной массы по подземным откаточным выработкам и на промышленных площадках шахт. Разгружаются такие вагонетки в круговых опрокидывателях. Вагонетка с глухим кузовом состоит из следующих узлов: 1. кузова; 2. рамы; 3. подвагонного упора; 4. колёсных пар; 5. буферов; 6. вращающейся сцепки; 7. крюков. Колёсная пара вагонеток с независимым вращением колёс не амортизирована. Смазка в полость между подшипниками подаётся через отверстие в торце ступицы колеса.
Основные технические характеристики вагонеток ВГ Тип вагонетки Вместимость, м 3 Максимальная грузоподъёмность, т Колея, мм Длина по буферам, мм Ширина, мм Высота от головки рельса, мм УВГ 1, 0 -550 1, 0 1500 УВГ 1, 2 -550 1, 1 1800 УВГ 1, 3 -550 (01) 1, 3 УВГ 1, 4 -550 (01) 1, 4 2400 1230 УВГ 1, 6 -550 1, 6 2700 1200 УВГ 1, 0 -575 1, 0 1500 УВГ 1, 2 -575 1, 1 1800 УВГ 1, 3 -575 (01) 1, 3 УВГ 1, 4 -575 (01) 1, 4 2400 1230 УВГ 1, 6 -575 (01) 1, 6 2700 1200 ВГ 1, 0 -600 1, 0 1500 ВГ 1, 1 -600 1, 1 1800 ВГ 1, 3 -600 (01) 1, 3 ВГ 1, 4 -600 (01) 1, 4 2400 1230 ВГ 1, 6 -600 (01) 1, 6 2700 1200 ВГ 2, 5 -900 (01) 2, 5 4, 5 ВГ 3, 3 -900 3, 3 6 550 3 575 600 900 1300 2000 1300 850 1300 2000 2760 1240 1300 3460 1320 1400 Изготовители – Дружковский и Киселёвский машиностроительные заводы.
Вагонетки шахтные грузовые с откидным днищем типа ВД (ВДКМ) Предназначены для транспортирования горной массы по подземным откаточным выработкам. ВД ВДКМ
Вагонетки шахтные грузовые с откидным днищем типа ВД Предназначены для транспортирования горной массы по подземным откаточным выработкам. Трапециевидной формы кузов 1 с откидными днищами 7 приварен к раме 2, на торцевых сторонах которой размещены автоматические не вращающиеся сцепки 3 и торцевые упоры 4. Затворы 8 для открывания и закрывания днищ – роликовые. Ходовая часть вагонетки состоит из четырёх колёс с независимой буксовой подвеской. Разгружаются вагонетки на ходу над ямой с разгрузочными кривыми. После разгрузки затвор днища, катаясь рамками по кривым, автоматически подхватывается рычагами затвора и прижимается к кузову. Вагонетки с откидным днищем типа ВДКМ усовершенствованы по сравнению с вагонетками ВД (днища открываются вдоль продольной оси вагонетки, нижняя кромка в открытом состоянии находится выше головки рельсов, открывание днищ осуществляется при помощи специального устройства, установленного на разгрузочном пункте; лучше амортизирована ходовая часть).
Основные технические характеристики вагонеток ВД (ВДКМ) Параметры Тип вагонетки ВД 3, 3 ВДК-2, 5 М 3, 3 2, 5 6 4, 5 длина по буферам 3575 2880 ширина кузова 1350 1240 высота от головки рельса 1400 1500 900 Вместимость кузова, м 3 Грузоподъёмность, т Габариты, мм: Колея, мм
Вагонетки для перевозки людей типа ВПГ Предназначены для перевозки людей по горизонтальным горным выработкам, могут использоваться также для перевозки людей, пострадавших от несчастных случаев. Выпускаются двух типоразмеров: ВПГ 12 и ВПГ 18. Вагонетка типа ВПГ состоит из кузова 7 с размещёнными внутри него сидениями 6, рамы 5, подпружиненных сцепных устройств 4, ходовой части 8 с подрессоренными скатами, стояночного тормоза 3, сигнального устройства 2, обеспечивающего подачу сигнала машинисту локомотива с любого сидения каждой вагонетки поезда. Проёмы в кузове ограждены дверями 1. Для виброизоляции все болтовые соединения имеют резиновые прокладки.
Основные технические характеристики вагонеток ВПГ Параметры Тип вагонетки ВПГ-12 ВПГ-18 Число посадочных мест 12 18 Колея, мм 600 900 Скорость движения, м/с до 5 Радиус закругления пути, м, не менее 8 Габариты, мм: длина 4550 ширина 1030 1325 высота от головки рельса 1530 1800 2150 Масса, кг Изготовители – Киселёвский машиностроительный завод им. И. С. Черных.
Вагонетки для перевозки людей типа ВЛН Предназначены для перевозки людей по наклонным выработкам; могут использоваться также для перевозки пострадавших от несчастных случаев. Изготовляются в головном (ВЛН 1 10 Г, ВЛН 2 10 Г или ВЛН 1 15 Г, ВЛН 2 15 Г) и прицепном (ВЛН 1 10 П, ВЛН 2 10 П) исполнениях. Вагонетка типа ВЛН состоит из корпуса 1, двухосных тележек 3, каретки тормозной 5 и привода тормоза 4, амортизационного устройства 2. Тормозная каретка и амортизационное устройство служат для улавливания и торможения вагонеток в случае обрыва тягового каната (сцепки) или превышения допустимой скорости движения вагонетки.
Основные технические характеристики вагонеток ВЛН Тип вагонетки Параметры ВЛН-10 Г (ВЛН 1 -10 П) ВЛН 1 -15 Г (ВЛН 1 -15 П) ВЛН 2 -10 Г (ВЛН 2 -10 П) ВЛН 2 -15 Г (ВЛН 2 -15 П) Угол наклона выработки, градус 6 -30 6 -50 Число посадочных мест 10 15 550, 575, 600 750, 900 Колея, мм Скорость движения, м/с до 5 Радиус закругления пути, м, не менее 9 Габариты, мм: 5000 длина по раме ширина 1075 1400 2140 (2100) 2470 (2440) 2280 2530 высота от головки рельса Масса, кг Изготовитель – Краснолучский машиностроительный завод.
Рудничные локомотивы. Общая характеристика.
Классификация электровозов
Классификация электровозов
Классификация электровозов и их устройство Простейший электровоз рамной конструкции состоит из следующих элементов: • рамы с кабиной; • двух колесных пар с их рессорным подвешиванием к раме; • тяговых передач; • колодочных тормозов с системой привода из кабины машиниста (может быть две кабины с разных сторон электровоза); • буферов со сцепными устройствами; • песочниц для подсыпки песка на рельсы при трогании локомотива с места (под каждое колесо); • токосъемника (пантографа) для контактного электровоза и съемной аккумуляторной батареи для аккумуляторного электровоза; • пускорегулирующей аппаратуры и осветительной арматуры во взрывобезопасном исполнении. Рама электровоза изготавливается в двух исполнениях, в зависимости от этого может быть наружной и внутренней (по отношению к колесам). Толщина боковых и торцевых стенок рамы выбирается из условия обеспечения заданного сцепного веса – для контактных электровозов и из условия обеспечения прочности – для аккумуляторных. Буфера могут быть жесткие, полужесткие и эластичные.
Классификация электровозов и их устройство Каждая колесная пара состоит из оси, двух колесных центров и надетых на них (при горячей посадке) стальных бандажей наружным диаметром 680 или 760 мм. Подшипники колесных пар размещены в буксах, которые упруго связаны с рамой через систему рессорного подвешивания. Рессорная подвеска рамы может быть индивидуальная, балансирная – с продольными и поперечными балансирами. Рессоры выполняют из спиральных или листовых пружин.
Классификация электровозов и их устройство Наиболее распространенный тип тяговой передачи с индивидуальным приводом выполняется по схеме так называемой трамвайной подвески двигателя. В этом случае двигатель, жестко соединенный с редуктором, со стороны двигателя с помощью спиральных пружин, опирается на кронштейны рамы, а тихоходный вал редуктора является одновременно осью колесной пары. При этом в качестве тяговых используют быстроходные или тихоходные двигатели. Тяговая передача с быстроходным электродвигателем: 1 – двигатель; 2 – пружинная подвеска; 3 – двухступенчатый редуктор; 4 – букса; 5 – колесная пара; 6 – рельсовый путь; 7 – осевой подшипник. Тяговые передачи электровоза с тихоходными двигателями: 1 – двигатель; 2 – шестерня; 3 – зубчатое колесо; 4 – колёсная пара; 5 – моторно осевой подшипник; 6 – пружинная подвеска двигателя; 7 – рама; 8 – носовой прилив двигателя.
Классификация электровозов и их устройство Расположение тяговых двигателей относительно осей колесных пар (расстояние между ними – жесткая база В электровоза) может быть наружное, последовательное и внутреннее. Схема расположения тяговых двигателей электровоза: а – внешнее; б – последовательное; в - внутреннее Минимальная жесткая база В 1 соответствует наружному расположению тяговых двигателей, максимальная В 3 – внутреннему. В этом случае маневренность электровоза с увеличением жесткой базы уменьшается, а устойчивость – увеличивается. Поэтому расположение тяговых двигателей определяет важные эксплуатационные возможности и недостатки электровозов, что должно учитываться при выборе конструкции локомотива в соответствии с условиями его эксплуатации (состоянием путевого хозяйства, радиусами рельсовых путей, горнотехническими и другими условиями).
Токоприёмник Съём тока с контактного провода осуществляется с помощью пантографа. Он смонтирован на верхней части рамы. Для обеспечения надёжного снимания тока лыжи пантографа оборудованы двумя балансирами. Лыжи электрически изолированы от металла пантографа через деревянные бруски. В оттянутом положении токоприёмник крепится при помощи стопорного устройства.
Система управления Управление тяговыми двигателями осуществляется кулачковым контроллером через пусковые и тормозные сопротивления. Контроллер осуществляет последовательное и параллельное включение тяговых двигателей и реостатное торможение. Пусковые и тормозные сопротивления Требующиеся для запуска электровоза и для реостатного торможения сопротивления состоят из стальных сеток с высоким удельным сопротивлением. Сетки собраны в секции. Весь набор сопротивлений электровоза выбран с таким расчётом, что образовавшаяся у них внутри теплота быстро отводится собственной вентиляцией.
Вспомогательное оборудование Принудительная вентиляция ходовых двигателей осуществляется вентиляторными агрегатами, которые управляются двигателем постоянного тока. Для привода осветительного генератора также служит двигатель постоянного тока. Запуск вентиляторного двигателя и приводного двигателя осветительного генератора осуществляется пакетным выключателем. Освещение электровоза осуществляется постоянным током напряжением 12 В от осветительного генератора. Привод генератора осуществляется от электродвигателя вентилятора или от специального двигателя. Для восстановления освещения после исчезновения сетевого напряжения осветительный генератор подключён параллельно батарее свинцовых аккумуляторов. Предупредительное устройство Для подачи предупредительных сигналов электровоз оборудован электрическим сигнальным колом, управление которым осуществляется педальным выключателем в кабине машиниста.
Сцепной вес Контактных электровозов: 7 к. Н 10 к. Н 14 к. Н Аккумуляторных электровозов: 10 к. Н 14 к. Н 28 g к. Н 20 g к. Н Скорость движения Не более 20 км/ч Напряжение питания контактной сети 250 и 500 В постоянного тока от 40 до 160 В Напряжение на выходе аккумуляторной батареи Аккумуляторные батареи щелочные, железоникелевые типа ТЖН, реже – свинцовые Частота вращения якоря тяговых быстроходных электродвигателей от 900 до 1100 об/мин
Пневмовозы (воздуховозы) относятся к локомотивам с убывающим запасом энергии, т. к. необходимо периодически менять баллоны со сжатым воздухом. Принципиальная схема пневмовоза 1 – устройство для снижения давления сжатого воздуха, поступающего из сменных баллонов 10; 2, 5 – воздухонагреватели высокого и низкого давления; 3, 9 – колесные пары; 4 – шатун; 6, 8 – цилиндры высокого и низкого давления с золотниковыми устройствами; 7 – выхлоп пневмосистемы локомотива
Принцип работы и основные характеристики пневмовозов Колесные пары пневмовоза приводятся во вращение с помощью кривошипно шатунных механизмов с взаимным угловым смещением кривошипов с правой и левой стороны локомотива. Привод каждого кривошипно шатунного механизма осуществляется от силовых цилиндров высокого и низкого давления. Площади поршней цилиндров обратно пропорциональны давлению воздуха в них: диаметр цилиндра высокого давления меньше диаметра цилиндра низкого давления. Цилиндр высокого давления питается от съемных баллонов сжатого воздуха через редукционный клапан, понижающий давление с (175 225) 105 до 16 105 Па. Воздух проходит через воздухоподогреватель (расширяющийся воздух подогревается при движении локомотива встречным потоком рудничного воздуха). Выхлоп цилиндра высокого давления (давление воздуха около 6 105 Па) через воздухоподогреватель низкого давления направляется в цилиндр низкого давления, из которого, после совершения работы, выбрасывается в атмосферу. Сцепные веса пневмовозов от 8 до 10 g к. Н, скорость их движения 3 -4 км/ч, развиваемая ими сила тяги около 7, 5 к. Н, а суммарная мощность, развиваемая двумя пневмоцилиндрами, 30 -40 л. с.
Принцип работы и основные характеристики гировозов Гировозы также относятся к локомотивам с убывающим запасом энергии, т. к. необходимо на специальной станции производить раскрутку маховика для сообщения ему дополнительной кинетической энергии. Источником энергии гировоза является размещенный на вертикальной оси маховик, который через коробку передач связан с колесными парами локомотива. Параметры гировозов: Ø диаметр маховика 940 мм; Ø начальная частота вращения маховика после раскручивания 3000 об/мин; Ø развиваемая мощность 30 л. с. при скорости движения локомотива от 3 до 12 км/ч; Ø сцепной вес около 57 к. Н; Ø время зарядки (раскручивания маховика) 12 мин при давлении сжатого воздуха в сети (4, 9 5, 9)105 Па (5 6 атм).
Заводы-производители шахтных электровозов Основным производителем шахтных электровозов является Новочеркасский электровозостроительный завод (г. Новочеркасск, Ростовская область). Кроме того, в России шахтные электровозы выпускаются Александровским машиностроительным заводом (г. Александровск, Пермский край), Кыштымским машиностроительным заводом (г. Кыштым, Челябинская область), Ясногорским машиностроительным заводом (г. Ясногорск, Тульская область). На Украине шахтные локомотивы выпускаются Дружковским машиностроительным заводом и Луганским тепловозостроительным заводом.
Обозначения электровозов В условных обозначениях серийно изготовляемых электровозов ЗКР; 4 КР; 4, 5 АРВ 2 М; 5 АРП 2 М; 7 КР 1 У цифра слева от букв индекса обозначает сцепной вес (соответственно 30, 45, 50, 70) электровозов в к. Н, а цифра справа от буквенного обозначения указывает на конструктивное исполнение локомотива. Буквенные обозначения, находящиеся после цифры, соответствующей сцепному весу, расшифровываются следующим образом: К контактный, А аккумуляторный; П повышенной надежности; В взрывобезопасный; Р рудничный, М модернизированный, У унифицированный. Единой системе обозначений не соответствуют обозначения электровозов АК 2 У, АМ 8 Д и 2 АМ 8 Д и гировозов ГР 4 и ГР 5. В данном случае на сцепной вес указывают цифры, стоящие после букв, а буква Д, у электровозов АМ 8 Д и 2 АМ 8 Д, обозначает модернизированный электровоз Дружковского машиностроительного завода. В обозначениях вновь создаваемых рудничных электровозов в отличие от серийных сцепной вес локомотива указывается после буквенного обозначения исполнения электровоза, например аккумуляторные электровозы АРП 7, АРВ 7, АРП 10 и т. д. ; контактные электровозы К 7, К 10, К 14, КР 28; высокочастотные электровозы B 10, B 14.
Техническая характеристика рудничных контактных электровозов Электровозы 7 КРМ 1 К 10 600, 750, 900 600, 900 750, 900 - 12, 2 12, 6 11, 4 11, 5 12 9 9 12 12 Суммарная мощность тяговых двигателей в часовом режиме, к. Вт 12 х2 33 х2 45 х2 Напряжение на токосъёмнике, В 250 250 реостатный, тиристорный реостатный тиристорный Показатели Колея, мм Скорость движения при часовом режиме, км/ч Минимальный радиус кривой вписывания, м Тип привода 1 К 10900 Т/45 1 К 10750 Р/45 К 14 М КТ 14 реостатный, тиристорный К 4 1 К 10900 Р/33 1 К 10900 Т/33 1 К 10600 Р/33 Изготовитель – Александровский машиностроительный завод (г. Александровск).
Электровоз 7 КРМ 1 Предназначен для откатки составов вагонеток по рельсовым путям в шахтах, не опасных по газу и пыли, а также на поверхности шахт. Имеет две ведущие колёсные пары, и кабину, расположенную в передней по ходу части. Рама – жёсткой разборной конструкции, состоит из боковых стальных листов 1, переднего и заднего стальных литых буферов 2. Подвеска 3 рамы электровоза – продольно балансирная на цилиндрических витых пружинах. Колёсная пара приводится во вращение фланцевым электродвигателем постоянного тока через двухступенчатый редуктор с разъёмным корпусом.
Электровозы типа К 10 и К 14 М
Электровозы типа К 10 и К 14 М Предназначены для откатки составов вагонеток по главным откаточным выработкам шахт, не опасных по газу и пыли. Состоят из рамы 1, ходовой части 2, тормозной системы, электрооборудования и пневмосистемы. В ходовой части этих электровозов применены тяговые электродвигатели с повышенным классом изоляции, улучшенной подвеской и эксплуатационной характеристикой. В передней по ходу части рамы электровоза К 10 и в средней части рамы электровоза К 14 М расположены кабины. В кабине установлены контроллер, штурвал ручного привода тормозной системы, фара, автоматический выключатель, пульт управления, выключатели блокировки дверей, тормозной кран и сиденье машиниста. Тормозные устройства выполнены в виде четырёхколодочного механического тормоза с пневматическим и ручным приводами на оба полуската и электрического реостатного тормоза. Пневматическое оборудование электровозов состоит из компрессора, воздухосборников, регулятора давления, предохранительного и обратного клапанов, тормозного крана, двух тормозных цилиндров, фильтра, масловодоотделителя, пневмосигнала, блока управления и соединительных рукавов. Электровоз с индексом М отличается более упругой подвеской и несколько большей продолжительной мощностью тяговых двигателей за счёт их обдува.
Электровозы типа 1 К 10 Т и К 14 Контактные электровозы 1 К 10 Т и КТ 14 являются усовершенствованными образцами по сравнению с заменяемыми, имеют тиристорную систему управления тяговыми двигателями. Разгон, замедление, стабилизация скорости движения осуществляются автоматически. Предусмотрена возможность работы двух или трёх электровозов с управлением одним машинистом. Агрегат из двух электровозов типа КТ 14 с механическим сцепным устройством образует более мощный электровоз КТ 28.
ЭЛЕКТРОВОЗ КОНТАКТНЫЙ 10 КА (АНАЛОГ К-10) Предназначен для транспортирования составов по подземным выработкам шахт и рудников с уклоном до 0, 05 и радиусами закругления рельсовых путей не менее 12 м. , в которых действующими правилами безопасности разрешена эксплуатация контактных электровозов.
ЭЛЕКТРОВОЗ КОНТАКТНЫЙ 10 КА (АНАЛОГ К-10) № п/п 1. 2. 3. 4. 5. 6. 7. 8. 9. 10. 11. 12. 13. 14. Наименование основных параметров и размеров Сцепная масса, т Номинальное напряжение на токоприемнике Скорость при часовом режиме Мощность электродвигателей в часовом режиме Тяговое усилие в часовом режиме Ширина колеи Длина по буферам Ширина по выступающим частям для колеи 750 Высота по кабине машиниста Жесткая база Клиренс (дорожный просвет) Наружный диаметр бандажа Производительность компрессора Рабочее давление воздуха в пневмосистеме Ед. изм. Значения кг В км/ч к. Вт к. Н мм мм л/мин МПа 10 000 250 12, 2 2 х33 25 600, 750, 900 4920 1350 1650 1200 90 680 460 0, 45 Кроме того в принципиальной электрической схеме электровоза шахтного контактного 10 КА предусмотрено применение следующего электрооборудования: 1. Контроллер силовой КС 304 М 2. Скоростемер СР. 000 3. Электродвигатель ДТН 4. Компрессор унифицированный У 43 102 А 5. Блок резисторов БР 1 М 6. Источник питания ИП 5 7. Фара ФРЭ 1. 1 М
ЭЛЕКТРОВОЗ КОНТАКТНЫЙ 14 КА (АНАЛОГ К-14) Предназначен для транспортирования составов по подземным выработкам шахт и рудников с уклоном до 0, 05 и радиусами закругления рельсовых путей не менее 18 м. , в которых действующими правилами безопасности разрешена эксплуатация контактных электровозов.
ЭЛЕКТРОВОЗ КОНТАКТНЫЙ 14 КА (АНАЛОГ К-14) № п/п 1. 2. 3. 4. 5. 6. 7. 8. 9. 10. 11. 12. 13. 14. Наименование основных параметров и размеров Сцепная масса, т Номинальное напряжение на токоприемнике Скорость при часовом режиме Мощность электродвигателей в часовом режиме Тяговое усилие в часовом режиме Ширина колеи Длина по буферам Ширина по выступающим частям для колеи 750 Высота по кабине машиниста Жесткая база Клиренс (дорожный просвет) Наружный диаметр бандажа Производительность компрессора Рабочее давление воздуха в пневмосистеме Ед. изм кг В км/ч к. Вт к. Н мм мм л/мин МПа Значение 14 000 250 12, 8 2 х45 25 750, 900 5210 1350 1650 1700 90 680 400 0, 45
Основные электромеханические параметры отечественных контактных электровозов Тип электровоза 7 КР 1 У 10 КР 2 14 КР 2 ЭКРА 600 К 4 7 КРМ 1 ЭК 10 Р К 10 К 14 М К 28 Сцепная масса, т 7 10 14 3, 3 4 7 10 10 14 28 Напряжение, Мощность, В к. Вт 250 25 х2 250 44 х2 250 12 х2 250 33 х2 250 45 х4 Сила тяги, к. Н 16, 50 24, 00 10, 0 8, 8 16, 8 19, 8 18, 5 27, 0 48, 00 Скорость, км/ч 10, 5 12, 6 8, 0 5, 0 12, 2 10, 8 11. 7 11, 2
Техническая характеристика рудничных аккумуляторных электровозов Электровозы Показатели АМ 8 Д 2 АМ 8 Д АРП 10 Б АРП 14 550, 575, 600 750, 900 600, 900 Скорость движения при часовом режиме, км/ч 6 7, 2/7, 9 9 Минимальный радиус кривой вписывания, м 8 8 8 15 Суммарная мощность тяговых двигателей в часовом режиме, к. Вт 21 26 42 52 26/29, 2 47 38, 6 45, 1 77 90 70 103 Колея, мм Энергия тяговой батареи, к. Вт·ч Изготовитель – Дружковский машиностроительный завод.
Электровоз АМ 8 Д Предназначен для откатки составов вагонеток по рельсовым путям в шахтах по газу и пыли. Представляет собой двухосную тележку, на одной стороне которой расположена кабина машиниста. Электровоз приводится в движение двумя обособленными приводами, электродвигатели которых получают электрическую энергию от аккумуляторной батареи, расположенной над рамой, в батарейном ящике. Каждый привод состоит из электродвигателя, двухступенчатого редуктора и колёсной пары. Применяемая на электровозе безреостатная схема управления предусматривает работу тяговых электродвигателей на шести позициях контроллера. Кроме того, схема позволяет производить электродинамическое торможение электровоза. На электровозе имеется четырёхколодочная тормозная система с ручным приводом. Электровоз оборудован песочной системой с четырьмя песочницами.
Электровоз 2 АМ 8 Д Состоит из двух электровозов АМ 8 Д, соединённых между собой жёсткой сцепкой. Электровоз приводится в движение четырьмя обособленными приводами, по два в каждой секции, электродвигатели которых получают электрическую энергию от двух тяговых батарей, расположенных над рамами каждой секции, в батарейных ящиках. Применённая на электровозе безреостатная схема управления предусматривает работу тяговых электродвигателей, так же как и на электровозе АМ 8 Д на шести позициях контроллера. Кроме того, схема позволяет производить электродинамическое торможение обеими секциями электровоза.
Электровоз 2 АМ 8 Д На электровозах имеется также четырёхколодочная тормозная система с ручным приводом и песочная система. Этот тормоз может быть использован только одной из секций. Управление электровозом может производиться из кабины любой секции. Электровоз АРП 10 Б Предназначен для откатки составов вагонеток по рельсовым путям в главных откаточных выработках шахт, опасных по газу и пыли. Изготовляется в рудничном исполнении повышенной надёжности РП. Представляет собой двухосный локомотив с двумя кабинами машиниста, расположенными по концам электровоза. Электровоз приводится в движение двумя приводами, электродвигатели которых получают электрическую энергию от тяговой батареи, расположенной над рамой. Электрическая схема предусматривает работу тяговых электродвигателей на шести позициях контроллера. Схема обеспечивает работу электродвигателей в режиме электродинамического торможения. На электровозе имеется четырёхколодочная тормозная система с механическим тормозом и экстренный электромагнитный тормоз, который состоит из двух тормозных электромагнитов, подвешенных на пружинных подвесках на раме электровоза.
Электровоз АРП 10 Б Управление электровозом может осуществляться из любой кабины; на их крыше крепится зеркало обзора для контроля состояния состава и наблюдения за световыми сигналами. Электровоз снабжён песочной системой с четырьмя песочницами. Электровоз АРП 14 Предназначен для откатки составов вагонеток и секционных поездов по рельсовым путям в главных откаточных выработках шахт, опасных по газу и пыли. Изготовляется в рудничном исполнении повышенной надёжности РП. Представляет собой двухосный мощный локомотив с двумя кабинами машиниста, расположенными по концам электровоза и оборудованными зеркальным устройством для наблюдения за состоянием состава и световыми сигналами. Электровоз приводится в движение двумя отдельными приводами, электродвигатели которых получают электрическую энергию от тяговой батареи, расположенной над рамой. Привод состоит из электродвигателя, двухступенчатого редуктора с цилиндрическими зубчатыми колёсами и колёсной пары. Применённая на электровозе безреостатная на тиристорах электрическая схема управления позволяет плавно регулировать скорость.
Электровоз АРП 14 Кроме того, схема позволяет производить плавное электродинамическое торможение и включение электромагнитных рельсовых тормозов при экстренном торможении электровоза. Электровоз оборудован гидравлической системой для привода колодочного тормоза и дистанционного управления расцепителем автосцепки. Упарвление электровозом может производится из любой кабины. Электровоз оборудован песочной системой. Освещение и световая сигнализация выполнена в виде светильников основного и сигнального света; возможно включение дальнего и ближнего основного света. Электровоз снабжён электрическим звуковым сигнализатором и механическим звонком ударного действия.
Техническая характеристика гировозов типа Г 6 Наименование показателей Масса, т Г 6 -550, Г 6 -575 Г 6 -600 Г 6 -900 5, 62 5, 84 Максимальная частота вращения маховика, мин-1 3000 Средняя скорость движения, км/ч: на первой передаче 6, 85 на второй передаче 6, 75 Время зарядки маховика, мин Изготовитель – Дружковский машиностроительный завод. 16
Расчёт локомотивной откатки Основным параметром, который определяется при расчете локомотивной (электровозной) откатки, является вес поезда (вес локомотива + вес состава). При проектировании нового предприятия или его участка определяют вес локомотива (сцепной вес) по заданному весу состава. При реконструкции предприятия и его составляющей – рудничного транспорта, рассчитывается вес состава (прицепной части поезда) по заданному весу локомотива. По найденному весу состава и заданных (принятых) грузоподъемности и типе вагонеток находят число вагонеток в составе, число рабочих локомотивов, общий парк вагонеток, локомотивов, показатели рудничного транспорта (расход энергии, мощность подстанций, параметры кабельной и контактной сети и др. ). В соответствии с существующей теорией движения поезда его вес ограничен тремя условиями: 1. Сцеплением ведущих колес локомотива с рельсами при силовом режиме. 2. Мощностью тяговых двигателей локомотива. 3. Сцеплением ведущих колес локомотива с рельсами при тормозном режиме. Поэтому для определения веса поезда необходимо решить три задачи: 1. Определение веса поезда из условия сцепления. 2. Определение веса поезда по мощности тяговых двигателей. 3. Определение веса поезда из условия торможения.
Определение веса поезда из условия сцепления Максимально возможный по условиям сцепления колёс с рельсами вес груженого состава по заданному сцепному весу Рсц локомотива, к. Н: где Рсц – сцепной вес локомотива, к. Н; ψ – значение коэффициента сцепления колес с рельсами при пуске (по таблице); wгр – удельное сопротивление движению груженой вагонетки при пуске, Н/к. Н (по таблице); iс – средний уклон пути, ‰; а – ускорение при трогании (а = 0, 03÷ 0, 05 м/с2).
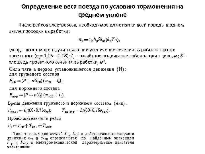
Определение веса поезда по условию нагревания тяговых двигателей Вес гружёного состава, исходя из условия нагревания двигателей (по длительной силе тяги), к. Н: где Fдл – сила тяги электровоза при длительном режиме работы, Н [находится по электромеханической характеристике двигателя электровоза и силе тока при длительном режиме (Iдл = 0, 4 Iч)]; μ – коэффициент, учитывающий дополнительный нагрев двигателей при выполнении маневров, равный 1, 4 при длине откатки от 1 км до 1, 5 км и 1, 1 при длине откатки более 2 км; τ – относительная продолжительность движения: Продолжительность движения, мин: где L – расстояние откатки, м; 0, 75 – коэффициент, учитывающий уменьшение скорости на закруглениях пути, при трогании, торможении и т. д. ; υдл – скорость при длительном режиме работы электровоза (м/с), определяемая по Iдл и электромеханической характеристике двигателей электровоза.
Определение веса поезда по условию нагревания тяговых двигателей Продолжительность маневров электровоза у мест погрузки и разгрузки вагонеток Тман зависит от числа вагонеток в составе и способов погрузки и разгрузки (определяется экспериментально или принимается приближённо равной 15 20 мин на один рейс. Определение веса поезда по условию торможения на среднем уклоне Вес гружёного состава по условию торможения на среднем уклоне, к. Н: где Рт – тормозной вес электровоза, принимается равным сцепному весу, к. Н; ат – замедление при торможении, м/с2. В соответствии с Правилами безопасности (ПБ) тормозной путь на преобладающем уклоне при перевозке грузов lт = 40 м. Преобладающим уклоном считается наибольший по величине уклон протяжённостью более 200 м, но не менее длины состава плюс длина тормозного пути, установленная ПБ. Поэтому где υт – скорость поезда в момент торможения, принимается равной υдл.
Определение веса поезда по условию торможения на среднем уклоне Коэффициент сцепления ψ в данном случае принимается равным 0, 12 без подсыпки песка и 0, 17 – при торможении с подсыпкой песка. Из найденных трёх значений веса поезда выбираем наименьшее и используем его в дальнейших расчётах. По принятому весу состава определяем число вагонеток: где Р – сцепной вес локомотива, к. Н; G – вес породы в вагонетке, к. Н; G 0 – вес порожней вагонетки, к. Н. Вес породы в вагонетке определяется по формуле, к. Н: где kн – коэффициент наполнения вагонеток, равный 0, 9; ρн – насыпная плотность содержимого вагонетки (ρн = ρ / kр), кг/м 3; V – вместимость вагонетки, м 3.
Определение веса поезда по условию торможения на среднем уклоне Число рейсов электровоза, необходимое для откатки всей породы в одном цикле проходки выработки: где ηв – коэффициент, учитывающий увеличение сечения выработки против проектного (ηв= 1, 05 – 0, 08); lц – расчётное подвигание забоя за один цикл, м; S – площадь проектного сечения выработки, м 2.
Определение веса поезда по условию торможения на среднем уклоне
№ варианта Тип локомотива Рсц – сцепной вес локомотива, к. Н Состояние поверхности рельсов Максимальная грузоподъёмность, т iс – средний уклон пути, ‰ L – расстояние откатки, м Fдл – сила тяги электровоза при длительном режиме работы, Н υдл – скорость при длительном режиме работы электровоза, м/с G 0 – вес порожней вагонетки, к. Н ρ – плотность горной породы в целике, кг/м 3 kр – коэффициент разрыхления горных пород Исходные данные для выполнения расчёта локомотивной откатки 1 К 4 40 Чистые сухие ВГ 1, 0600 3 30 1000 3520 0, 56 5, 25 1820 1, 5 2 К 4 40 Чистые влажные ВГ 1, 1600 3 30 1000 3520 0, 56 5, 90 2300 1, 5 3 К 4 40 Мокрые, покрытые грязью ВГ 1, 3600 3 30 1000 3520 0, 56 6, 25 2200 1, 5 4 К 4 40 Чистые сухие ВГ 1, 4600 3 30 1000 3520 0, 56 6, 60 1850 1, 5 5 К 4 40 Чистые влажные ВГ 2, 5900 4, 5 30 1000 3520 0, 56 11, 30 2600 1, 5 6 7 КРМ 1 70 Мокрые, покрытые грязью ВГ 3, 3900 6 40 1400 6720 1, 36 12, 60 1680 1, 5 7 К 4 40 Чистые сухие ВО-0, 5 (600) 1, 5 30 1000 3520 0, 56 6, 00 2600 1, 5 8 К 4 40 Чистые влажные ВО-0, 8 (750) 2, 4 30 1000 3520 0, 56 7, 00 2100 1, 5 9 7 КРМ 1 70 Мокрые, покрытые грязью ВБ-4, 0 А (750) 12 40 1400 6720 1, 36 50, 00 2430 1, 5 Тип вагонетки
№ варианта Тип локомотива Рсц – сцепной вес локомотива, к. Н Состояние поверхности рельсов Максимальная грузоподъёмность, т iс – средний уклон пути, ‰ L – расстояние откатки, м Fдл – сила тяги электровоза при длительном режиме работы, Н υдл – скорость при длительном режиме работы электровоза, м/с G 0 – вес порожней вагонетки, к. Н ρ – плотность горной породы в целике, кг/м 3 kр – коэффициент разрыхления горных пород Исходные данные для выполнения расчёта локомотивной откатки 10 7 КРМ 1 70 Чистые сухие ВБ-2, 5 (750) 6, 25 40 1400 6720 1, 36 27, 00 1740 1, 5 11 К 4 40 Чистые влажные ВБ-1, 6 (750) 4, 8 30 1000 3520 0, 56 22, 00 2000 1, 5 12 К 4 40 Мокрые, покрытые грязью ВДЛ-2, 5 (900) 4, 5 30 1000 3520 0, 56 14, 42 2150 1, 5 13 7 КРМ 1 70 Чистые сухие ВГ-2, 2 (600) 5, 5 40 1400 6720 1, 36 18, 66 2930 1, 5 14 1 К 10 750 Т/45 100 Чистые влажные ВГ-2, 2 (750) 5, 5 50 1600 7400 1, 32 18, 98 2080 1, 5 15 К 10 100 Мокрые, покрытые грязью ВГ-4, 5 А (750) 13, 5 50 1500 7400 1, 32 41, 00 1860 1, 5 16 1 К 10 900 Р/33 100 Чистые сухие ВГ-4, 5 А (900) 13, 5 50 1300 7400 1, 32 42, 00 1860 1, 5 17 К 14 М 140 Чистые влажные ВГ-9, 0 А (750) 27 60 1600 10800 1, 24 91, 00 1880 1, 5 18 КТ 14 140 Мокрые, покрытые грязью ВГ-9, 0 А (900) 27 60 1700 10800 1, 44 92, 00 1610 1, 5 Тип вагонетки
№ варианта Тип локомотива Рсц – сцепной вес локомотива, к. Н Состояние поверхности рельсов Максимальная грузоподъёмность, т iс – средний уклон пути, ‰ L – расстояние откатки, м Fдл – сила тяги электровоза при длительном режиме работы, Н υдл – скорость при длительном режиме работы электровоза, м/с G 0 – вес порожней вагонетки, к. Н ρ – плотность горной породы в целике, кг/м 3 kр – коэффициент разрыхления горных пород Исходные данные для выполнения расчёта локомотивной откатки 19 К 14 М 140 Чистые сухие ВГ-10 (750) 25 60 1800 10800 1, 24 94, 00 1650 1, 5 20 КТ 14 140 Чистые влажные ВГ-10 (900) 25 60 1800 10800 1, 44 95, 00 1720 1, 5 21 14 КА 140 Мокрые, покрытые грязью ВГ-12 (750) 30 60 1800 9600 1, 4 89, 00 1780 1, 5 22 14 КА 140 Чистые сухие ВГ-12 (900) 30 60 1800 9600 1, 4 90, 00 2070 1, 5 23 10 КА 100 Чистые влажные ВГ 1, 4 -600 3 50 1200 10000 1, 36 6, 60 3200 1, 6 ВГ 2, 5 -900 4, 5 50 1400 10000 1, 36 11, 30 3500 1, 6 ВГ 3, 3 -900 6 50 1200 7400 1, 32 12, 60 3800 1, 6 1, 5 50 1300 7400 1, 32 6, 00 2600 1, 6 24 10 КА 100 Мокрые, покрытые грязью 25 1 К 10 900 Р/33 100 Чистые сухие 26 1 К 10 600 Р/33 100 Чистые влажные Тип вагонетки ВО-0, 5 (600)
№ варианта lц – расчётное подвигание забоя за один цикл, м S – площадь проектного сечения выработки, м 2 Исходные данные для выполнения расчёта локомотивной откатки 1 3, 0 6, 98 10 3, 2 9, 90 19 3, 0 11, 27 2 2, 8 9, 09 11 2, 8 9, 09 20 2, 8 11, 04 3 2, 7 6, 98 12 2, 2 6, 98 21 2, 7 10, 83 4 3, 0 9, 09 13 1, 7 10, 32 22 2, 4 10, 55 5 2, 0 6, 98 14 2, 1 6, 98 23 1, 5 8, 80 6 3, 0 10, 32 15 2, 9 10, 06 24 1, 2 8, 92 7 2, 0 8, 92 16 2, 9 10, 73 25 1, 2 9, 63 8 2, 5 9, 09 17 3, 0 11, 14 26 1, 2 6, 54 9 2, 2 6, 98 18 3, 5 11, 17
Вспомогательное оборудование рельсового транспорта Испытательные горки используются для проверки ходовых качеств рельсового подвижного состава шахт и рудников. Испытательная горка представляет собой наклонную выработку, оснащенную рельсовым путем, с точно фиксированным углом наклона и длиной. Испытательная горка позволяет очень эффективно оценивать относительное качество ходовой части вагонеток, а именно состояние подшипников колесных пар и полускатов, путем сортировки вагонеток на годные для дальнейшей эксплуатации и вагонетки, отправляемые на ревизию в механический цех для восстановления или замены подшипниковых узлов. Кроме того, испытательная горка позволяет определять численное значение коэффициента сопротивления движению вагонетки w´.
Вспомогательное оборудование рельсового транспорта Испытательные горки В основе решения первой и второй задачи лежит принцип баланса потенциальной энергии и работы сил трения скатывающейся с горки груженой или порожней вагонеток. Уравнение баланса энергии: где Gв – масса вагонетки, т; h – разность в отметках центра масс вагонетки на испытательной горке и после скатывания вагонетки вниз, м; l 1 – длина наклонного участка испытательной горки, м; l 2 – путь, проходимый вагонеткой по горизонтальному участку при скатывании вагонетки с горки, м; β – угол наклона испытательной горки. Фактический коэффициент сопротивления движению вагонетки (в относительных единицах):
Вспомогательное оборудование рельсового транспорта Испытательные горки Для сортировки вагонеток на годные к дальнейшей эксплуатации и подлежащие ремонту фиксируется (столбиком, другой какой либо меткой) положение l 2´ вагонетки, соответствующее годным вагонеткам с допустимым коэффициентом сопротивления движению wн´: Если скатываемые с горки вагонетки проходят путь l 2> l 2´, их возвращают в работу, если окажется, что l 2<l 2´ , то вагонетку направляют на ревизию или ремонт.
Вспомогательное оборудование рельсового транспорта Опрокидыватели предназначены для разгрузки вагонеток с глухим (жестко укрепленным на раме) кузовом. Они устанавливаются в околоствольных дворах скиповых или конвейерных подъемов, а также в надшахтных зданиях клетевых подъемов и других местах перегрузки полезного ископаемого с транспортных устройств периодического действия на транспортные устройства непрерывного действия. Используемые на горных предприятиях опрокидыватели подразделяются по следующим признакам: • по назначению – для разгрузки одиночных вагонеток и нерасцепляемых составов; • по направлению опрокидывания – круговые (разгрузка через боковую стенку вагонетки) и лобовые (разгрузка через торцевую стенку вагонетки); • по величине угла поворота вагонетки при разгрузке – неполноповоротные (реверсивные) и полноповоротные (нереверсивные); • по режиму работы двигателя привода – с непрерывной работой и периодическим включением двигателя (при каждом цикле разгрузки вагонетки); • по числу одновременно разгружаемых вагонеток – на одну и несколько вагонеток; • по принципу действия привода механизма поворота – с фрикционным и цепным приводами; • по роду привода – с электрическим, гидравлическим или пневматическим приводами.
Вспомогательное оборудование рельсового транспорта Опрокидыватели Примечание: выпускаются также опрокидыватели, рассчитанные на пропуск через них локомотивов (для сокращения протяженности выработок в околоствольном дворе и упрощения маневровых операций). Наибольшее распространение имеют круговые опрокидыватели неполноповоротные с боковой разгрузкой и фрикционным механизмом поворота барабана, а также круговые полноповоротные с боковой разгрузкой и цепным механизмом поворота барабана. Оба типа опрокидывателей позволяют разгружать нерасцепляемые вагонетки и отличаются большой производительностью.
Круговой опрокидыватель с фрикционным приводом барабана Круговой опрокидыватель с фрикционным приводом состоит из барабана, в который закатывается одна или несколько вагонеток. 1, 7 – приводные и опорные ролики; 2 – тормозной башмак с приводом; 3 – прилив; 4 – бандаж; 5 – вагонетка; 6 – патрубок для отсоса запыленного воздуха; 8 – бункер для приема горной массы
Круговой опрокидыватель с цепным приводом В последние годы все большее распространение получают круговые опрокидыватели с приводом барабана через цепную передачу, кинематически жестко связывающую барабан с ротором двигателя. Приводной двигатель и все элементы привода опрокидывателя работают в повторно кратковременном режиме. После каждого цикла разгрузки двигатель отключается и затормаживается. Поскольку крутящий момент на барабан передается с помощью цепной передачи, все ролики, поддерживающие барабан, опорные (не приводные), симметрично установлены относительно продольной оси барабана с отклонением α = 45°.
Круговой опрокидыватель с цепным приводом 1 – бандаж; 2, 6 – опорные ролики; 3 – рельсовый путь; 4 – барабан; 5 – вагонетки; 7 – приводная цепь; 8 – приводная звездочка на тихоходном валу редуктора привода.
Назначение толкателей Толкатели предназначены для проталкивания отдельных вагонеток или нерасцепленных составов в местах загрузки вагонеток под люком или с головного разгрузочного барабана конвейера; для вталкивания вагонеток (по отдельности или нерасцепленных в составе) в опрокидыватель скипового или конвейерного подъема шахты или рудника; для подачи отдельных вагонеток в клеть клетевого подъема.
Классификация толкателей Толкатели подразделяются на следующие виды: • по типу рабочего органа – цепные, канатные, поршневые, тельферные; • по направлению воздействия на вагонетки – нереверсивные и реверсивные; • по способу захвата вагонеток – с нижним и верхним расположением толкающего кулака; • по роду привода – с электрическим, электрогидравлическим и пневматическим приводами; • по способу установки в рабочей зоне – фундаментные и бесфундаментные.
Устройство толкателей Наибольшее распространение получили цепные толкатели нижнего действия, кулак которых взаимодействует с подвагонными упорами вагонеток. Двигатель привода выбирают кранового типа при нагружении с ПВ = 35 %. 1 – двигатель; 2 – турбомуфта; 3 – редуктор; 4, 6 – приводная и натяжная звездочки; 5 – тяговая цепь; 7 – кулак; 8 – рама вагонетки; 9 – подвагонный упор; 10 – направляющая для втулочно роликовой тяговой цепи.
Подвагонные цепи служат для продвижения составов или одиночных вагонеток и отличаются от толкателей режимом работы: толкатель выключается после каждого хода на длину одной вагонетки, а подвагонная цепь проталкивает состав на большее расстояние, диктуемое условиями производства. В качестве приводных для подвагонных цепей используют обычные короткозамкнутые асинхронные двигатели при ПВ = 100 %.
Подземные автосамосвалы Автосамосвалы с дизельным или электрическим двигателем и опрокидным кузовом широко применяются на рудниках при отработке месторождений полезного ископаемого мощностью свыше 4 м с пологозалегающими пластами. Подземный автосамосвал состоит из одноосного тягача 1, соединенного с ним шарнирной системой 2, полуприцепа 3 с самосвальной разгрузкой назад, осуществляемой гидроцилиндрами 4.
Устройство подземных автосамосвалов Могилёвского автомобильного завода (Мо. АЗ, Республика Беларусь) Колесная формула автосамосвалов Мо. АЗ – 4 х 2. Первая цифра указывает общее число колес, вторая – число приводных колес. Дизельный двигатель снабжен каталитической и жидкостной системами очистки отработавших газов. Гидромеханическая трансмиссия выполнена с автоматической блокировкой гидротрансформатора, т. е. при заблокированном гидротрансформаторе передача работает как обычная механическая. Автоматическое включение блокировки осуществляется в зависимости от частоты вращения коленчатого вала двигателя при изменении дорожных условий. Гидромеханическая реверсивная коробка передач обеспечивает четыре скорости движения вперед и четыре – назад, что позволяет использовать автосамосвал при движении по челноковой схеме.
Зарубежные производители подземных автосамосвалов За рубежом самоходные машины с электрическим и дизельным приводом изготавливают фирмы «Зальцгиттер» (Германия), «Джой» (США) и др. Наиболее современная конструкция автосамосвала – модель ТОРО 35 Д фирмы «Сандвик Тамрок» (Финляндия) с колесной формулой 4 х 4. В нем использован 12 цилиндровый дизельный двигатель с турбонагнетателем и промежуточным охлаждением. Гидромеханическая трансмиссия с блокировкой гидротрансформатора и полностью закрытые многодисковые тормоза мокрого трения с электрическим замедлителем обеспечивают высокую безопасность эксплуатации автосамосвала. За рубежом разработаны и эксплуатируются дизель троллейвозы и троллейно аккумуляторные автосамосвалы. Дизель троллейвозы снабжены дизельным и электрическими приводами. При движении по выработкам автосамосвал перемещается с помощью электропривода, питаемого от троллея, подвешенного к кровле выработки или к забою, а перемещение на короткие расстояния осуществляется с помощью дизельного двигателя.
Зарубежные производители подземных автосамосвалов Фирма «Кируна Трак» (Швеция) разработала троллейно аккумуляторный подземный автосамосвал грузоподъемностью 50 т. При движении в забое в местах погрузки разгрузки автосамосвал отключается от троллея, после чего электроэнергия автоматически подается от аккумулятора к тяговым электродвигателям, встроенным во все колеса машины. Аккумулятор емкостью 158 А·ч, состоящий из 14 батарей, расположен на раме машины в отсеке между передними колесами. От энергии аккумулятора автосамосвал с грузом 50 т может перемещаться по горизонтальной выработке длиной до 100 м, а в аварийных ситуациях до 2 км. Ha троллейно аккумуляторном автосамосвале установлен компьютер, с помощью которого осуществляется контроль и регулирование основных узлов электросхемы, контроль подачи электроэнергии, зарядки аккумулятора, скорости движения и электрического торможения машины.
Рудничный транспорт.pptx