TED&RWP_10_41.pptx
- Количество слайдов: 41
Розділ 10 ЗАСАДИ ПОШИРЕННЯ РАДІОХВИЛЬ LOGO
Add your company slogan Зміст 10. 1 10. 2 10. 3 Поширення радіохвиль у навколишньому просторі Землі Поширення радіохвиль у вільному просторі. Формула ідеального радіозв’язку Множник послаблення 10. 4 3 Область простору, істотна для поширення радіохвиль (зони Френеля) 10. 5 Сутність явища дифракції у процесі поширення радіохвиль LOGO 2
Add your company slogan 10. 6 10. 7 10. 8 10. 9 Відбивання та проходження хвиль на межі двох середовищ Криві поширення радіохвиль, рекомендовані Міжнародним союзом електрозв’язку (МСЕ). Висновки 3 Контрольні питання та завдання LOGO
Add your company slogan Узагальнена схема радіозв`язку з передавальною та приймальною антенами та перешкодами між ними A 1 Ф 1 П 1 A 2 Ф 2 П 2 Рисунок 10. 1. Узагальнена схема радіозв`язку з перешкодами між передавальною та приймальною антенами LOGO
Add your company 10. 1 Поширення радіохвиль у навколишньомуslogan просторі Землі Атмосферу поділяють на такі складники: тропосферу, яка містить 79% маси всієї атмосфери; стратосферу (20% маси атмосфери); іоносферу (0, 5% маси атмосфери) Тропосфера – область, що сягає: 7 -10 км (полярні широти), 10 -12 км (помірні), 16 -18 км (екваторіальні), неоднорідна як вертикально, так і вздовж поверхні. Її електродинамічні параметри: діелектрична проникність ε та питома провідність σ є змінними залежно від метеорологічних умов. Тропосфера впливає на поширення земних радіохвиль і забезпечує поширення, так званих тропосферних радіохвиль. Поширення тропосферних РХ пов’язане з явищем рефракції (викривлення траєкторії), розсіяння та поглинання. Стратосфера – область, що сягає висот 50 -60 км, має на відміну від тропосфери значно меншу густину газу – в десятки, сотні разів та температурну інверсію (на висотах 30 -35 км температура майже незмінна – 220 К, на висотах 50 -60 км зростає до 320 К. В подальшому в іоносфері на висотах 80 -90 км температура знижується до 200 К, далі, плавно зростає й на висотах 500 -600 км сягає 2000 -3000 К). LOGO
§ Add your company slogan Іоносфера – область атмосфери, яка починається від висоти 50– 60 км до (2, 5. . . 3) , тобто приблизно 20000 км. Особливості іоносфери – газ повністю іонізований, його густина мала (у порівнянні з тропосферою і стратосферою), кількість електронів в 1 см 3. Присутність електронів впливає на електричні властивості газу та зумовлює відбиття радіохвиль частотою орієнтовно від іоносфери. Радіохвилі, які відбиваються або розсіюються від іоносфери, називають іоносферними. Радіохвилі, відбиті послідовно від іоносфери та Землі вони можуть поширюватись навколо Землі. На частотах орієнтовно понад 30 МГц іоносфера є радіопрозорою. 5 4 20000 км 3 2 50 -60 км 7 -18 км Рисунок 10. 2. Області атмосфери та види поширення радіохвиль (без урахування масштабу) LOGO
Add your company slogan § § § Радіохвилі, які поширюються безпосередньо у поверхні Землі і частково огинають Земну кулю, називають земними або поверхневими (2). Радіохвилі, що поширюються на значні відстані, внаслідок рефракції в тропосфері, називають тропосферними (3). Радіохвилі, що поширюються на великі відстані і огинають Землю внаслідок відбиття від іоносфери називають іоносферними (просторовими). Радіохвилі, для яких іоносфера є радіопрозорою (4), можна також віднести до прямих хвиль (5). Умови поширення радіохвиль вздовж природних трас визначають багато факторів, впливати на які неможливо, тому аналіз цих процесів дуже складний. У кожної конкретної ситуації, для кожної моделі траси вибирають ті фактори, які впливають найбільше. LOGO
Add your company slogan LOGO
Add your company За організацією радіозв’язку радіолінії поділяють на два типи: slogan Первинні (рис. а)– передавання здійснено безпосередньо від передавача, до приймача. До цього типу можна віднести, також, радіорелейні лінії(рис. б)(в різних напрямках частоти різні), Вторинні (рис. в)– використовують пасивну ретрансляцію Рисунок 10. 3. Типи радіоліній: а – безпосередні, б – радіорелейні, в – вторинні Для різних галузей застосування радіохвиль залежить від частоти, тому існує чіткий розподіл хвиль за діапазонами частот (та відповідними довжинами). LOGO
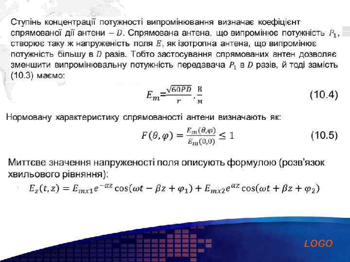
Add your company slogan 10. 2. Поширення радіохвиль у вільному просторі. Формула ідеального радіозв’язку Рисунок 10. 4. Модель ізотропного випромінювача LOGO
Add your company slogan LOGO
Add your company slogan LOGO
Add your company slogan Рисунок 10. 5. Приклад діаграми спрямованості антени LOGO
Add your company slogan LOGO
Add your company slogan LOGO
Add your company slogan LOGO
Add your company slogan LOGO
Add your company slogan Рисунок 10. 6. Залежності відстані та частоти для відносних шкал: а – стосовно 1 Вт (д. Б), б – 1 м. Вт (д. Бм) LOGO
Add your company slogan 10. 3. Множник послаблення LOGO
Add your company slogan LOGO
10. 4. Область простору, істотна для. Add your company slogan поширення радіохвиль LOGO
Add your company slogan Рисунок 10. 7. Пояснення поняття «зони Френеля» : а – уявлення інтерференції в т. В у протифазні, б – фігура, запропонована Френелем, що моделює променевий процес поширення хвиль, в – зони Френеля в площині S LOGO
Add your company slogan LOGO
Add your company slogan LOGO
Add your company slogan www. themegallery. com LOGO
Add your company slogan LOGO
Add your company slogan 100 f 10 1 0, 01 0, 001 3 МГц 300 МГц 3 ГГц 300 ГГц 500 160 50 16 5 1, 6 LOGO
Add your company slogan LOGO
Add your company slogan 10. 5. Сутність явища дифракції в процесі поширення радіохвиль Наявність області, в якій поширюється радіохвиля, вимагає з’ясування питання стосовно вплив перешкод на цей процес. Характерними є такі ситуації: перешкоди, на шляху проходження хвилі розміщені на різних ділянках траси – нижче або вище лінії поширення радіохвилі: LOGO
Add your company slogan Явищем дифракції називають «долання» хвилею, що поширюється в середовищі з неоднорідностями, непрозорих перешкод. За таких умов коефіцієнт послаблення визначають за формулою з теорії оптичної дифракції: LOGO
Add your company slogan § Рисунок 10. 11. Залежність множника послаблення від параметра v LOGO
Add поділу 10. 6. Відбиття пласких хвиль на межі your company slogan двох середовищ LOGO
Add your company slogan Рисунок 10. 12. Залежність коефіцієнтів Френеля на частоті 100 МГц від кута падіння для ситуацій: а – сухого (εr = 7, σ=0, 001 См/м), б – вологого (εr=30, σ=0, 02 См/м) ґрунтів відповідно. LOGO
Add your company slogan LOGO
Add your company slogan 10. 7. Криві поширення радіохвиль, рекомендовані Міжнародним союзом електрозв’язку (МСЕ) LOGO
Add your company slogan Приклади кривих поширення наведено на рис. 10. 14. Криві наведено з урахуванням ймовірного характеру сигналів: 50% – за розташуванням на площині м; 1%, 50% – за часом: LOGO
Add your company slogan - - - – Напруженість поля для вільного простору Рисунок 10. 14. Напруженість поля (д. Б (мк. В/м)) для 1 к. Вт; частота 30 – 250 МГц (діапазони І, ІІІ); h 2 = 10 м; : а – суходіл, 50 % часу, 50 % розташувань; б – суходіл, 1 % часу, 50 % розташувань; в – море, 50 % часу, 50 % розташувань; г – море, 1 % часу, 50 % розташувань LOGO
Add your company slogan 10. 8. Висновки Розділ “Поширення радіохвиль” надає інформацію про шляхи та властивості поширення РХ різних діапазонів частот у різних середовищах, базуючись на розділах фізики, особливо електродинаміки. В залежності від частоти радіохвилі розподіляють за діапазонами. Всього існує 12 діапазонів, які охоплюють частоти від 3 Гц до 3 ТГц. Національна таблиця розподілу частот України на сьогоднішній день використовує частоти від 9 к. Гц до 275 ГГц. Радіохвилі за способами поширення поділяють на земні, тропосферні, іоносферні та космічні. В основі розрахунку радіоліній – формула ідеального радіозв’язку з урахуванням характеристик антен, виражених через КСД. За організацією радіозв’язку радіолінії поділяють на два типи: первинні (передавання здійснено безпосередньо від передавача, до приймача) та вторинні (використовують пасивну ретрансляцію). Для розрахунку реального радіозв’язку необхідно визначити значення множника послаблення. LOGO
Add your company slogan У процесі поширення радіохвиль різні області простору по-різному впливають на формування поля. Розміри та конфігурацію області, суттєвої при поширенні РХ визначають з використанням понять зон Френеля та принципу Гюйгенса. У процесі переміщення передавача та приймача фаза хвилі змінюється, що трактовано як зміна частоти. Утворену таким чином частоту, називають частотою Допплера. В процесі поширення внаслідок дифракції радіохвилі огинають перешкоди і Землю. Явище повного внутрішнього відбиття на межі поділу двох діелектриків можна спостерігати, як для вертикальної, так і для горизонтальної поляризації, якщо хвиля падає із більш густого середовища в менш густе. У процесі відбиття від діелектричного середовища з втратами модуль і фаза коефіцієнта відбиття залежить від частоти, тому що величина теж залежить від частоти. Для вертикальної поляризації на границі поділу діелектрик – діелектрик з втратами характерна наявність мінімумів модуля коефіцієнта відбиття, провідність середовища зростає, зі збільшенням мінімуму, і явище повного заломлення не присутнє. LOGO
Add your company slogan 10. 9. Контрольні питання та завдання § § § Поясніть сутність розв’язку задачі поширення радіохвиль в різних середовищах. Наведіть визначення основних понять стосовно поширення радіохвиль. Які основні фізичні процеси при поширенні радіохвилі над поверхнею Землі та в навколоземному просторі, призводить до втрат енергії, поясніть їх. Поясніть електродинамічні параметри землі, атмосфери, космічного простору та поясніть, які існують типи радіохвиль; вкажіть їх особливості. Поясніть сутність поняття області простору, суттєвої для поширення радіохвиль. Зони Френеля. Наведіть максимальний радіус першої зони Френеля довжини хвилі Виведіть формули ідеального та реального радіозв’язку для напруженості та потужності електричного воля. LOGO
Add your company slogan § § § Поясніть сутність явища дифракції в процесі поширення радіохвиль. Наведіть основні закони відбиття і заломлення радіохвиль. Охарактеризуйте множник послаблення, назвіть основні процеси які відбуваються при поширенні над поверхнею Землі На які типи за організацією радіозв’язку поділяють радіолінії? Наведіть формулу Кірхгофа, на основі якого принципу вона основана? Сформулюйте поняття “зони Френеля”, що можна сказати про площі цих зон? LOGO


