Скачать презентацию Решить уравнения 1 cos t 2 Скачать презентацию Решить уравнения 1 cos t 2

арккосинус.ppt

  • Количество слайдов: 30

Решить уравнения: 1) cos t = ; 2) cos t = 1. Решить уравнения: 1) cos t = ; 2) cos t = 1.

cos t = Х=1/2 у t= 0 х cos t = Х=1/2 у t= 0 х

cos t = 1 t= у Х=1 , 0 х cos t = 1 t= у Х=1 , 0 х

Решить уравнение: cos t = . Решить уравнение: cos t = .

cos t = Х= у 0 х cos t = Х= у 0 х

arccos а Читается: арккосинус а «arcus» в переводе с латинского значит «дуга» (сравните со arccos а Читается: арккосинус а «arcus» в переводе с латинского значит «дуга» (сравните со словом «арка» ) С помощью этого символа числа записываются следующим образом: = arccos = - arccos . и

cos t = у Х= =arccos х 0 = - arccos cos t = у Х= =arccos х 0 = - arccos

Что же такое arccos ? Это число (длина дуги), косинус которого равен которое принадлежит Что же такое arccos ? Это число (длина дуги), косинус которого равен которое принадлежит первой четверти числовой окружности. и

Решить уравнение: cos t = . Решить уравнение: cos t = .

Х= у cos t = arccos 0 - arccos х Х= у cos t = arccos 0 - arccos х

Что же такое arccos ? Это число (длина дуги), косинус которого равен которое принадлежит Что же такое arccos ? Это число (длина дуги), косинус которого равен которое принадлежит второй четверти числовой окружности. и

Определение. Если │a│ Определение. Если │a│

Пример 1 arccos = t =? Пример 1 arccos = t =?

Пример 2 arccos = t =? Пример 2 arccos = t =?

Пример 3 arccos = t =? Пример 3 arccos = t =?

Пример 4 arccos = t =? Пример 4 arccos = t =?

Решение уравнения cos t = a. Если │a│ , то уравнение cost = a Решение уравнения cos t = a. Если │a│ , то уравнение cost = a имеет решения:

Частные случаи: 1) Если cos t = 0, то t = 2) Если cos Частные случаи: 1) Если cos t = 0, то t = 2) Если cos t = 1, то t= 3) Если cos t = - 1, то t = , , ,

Теорема. Для любого а [-1; 1] выполняется равенство arccos a + arccos (-a) = Теорема. Для любого а [-1; 1] выполняется равенство arccos a + arccos (-a) = y -а 0 а x

На практике используется: arccos (-a) = - arccos a , где Пример. arccos = На практике используется: arccos (-a) = - arccos a , где Пример. arccos = - arccos =

Решение уравнений Пример 1. cos t = = arccos , Решение уравнений Пример 1. cos t = = arccos ,

Вычислим Вычислим

Решение уравнений Пример 1. cos t = = arccos a , Ответ: , Решение уравнений Пример 1. cos t = = arccos a , Ответ: ,

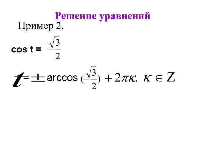
Решение уравнений Пример 2. cos t = = arccos a , Решение уравнений Пример 2. cos t = = arccos a ,

Вычислим arccos = - arccos = Вычислим arccos = - arccos =

Решение уравнений Пример 2. cos t = = arccos a , Ответ: , Решение уравнений Пример 2. cos t = = arccos a , Ответ: ,

Решение уравнений Пример 3. cos t = = Ответ: { arccos a , }, Решение уравнений Пример 3. cos t = = Ответ: { arccos a , },

Решение уравнений Пример 4. cos t = < -1 Ответ: уравнение решения не имеет. Решение уравнений Пример 4. cos t = < -1 Ответ: уравнение решения не имеет.

Спасибо за урок! Спасибо за урок!