Решение задач.ppt
- Количество слайдов: 52
Решение задач Волновая оптика
Основные понятия l Интерференция – явление наложения волн с одинаковой частотой, приводящего к возникновению в пространстве устойчивой картины максимумов и минимумов амплитуды результирующей волны
Условия интерференции: l max l min l ℓ - геометрическая разность хода
Условия интерференции: l Чтобы не учитывать, что в среде длина волны уменьшается , считают, что удлиняется пройденный путь: ( - оптическая разность хода, ℓ - геометрическая разность хода) и в среде вместо геометрической используют оптическую разность хода.
Условия интерференции: l max l min l - оптическая разность хода
Основные понятия l Дифракция – явление отклонения направления распространения волны от прямолинейного. l Интерференция – механизм дифракции!
Дифракция на двух щелях
Принцип Гюйгенса — Френеля l Каждый элемент волновой поверхности можно рассматривать как точечный источник вторичных волн, а результирующее световое поле в каждой точке пространства будет определяться интерференцией этих волн.
Дифракция на двух щелях
Когерентные волны l волны от согласованных источников, например, две монохроматические волны (с определенной λ) с одинаковой частотой, имеющие постоянную разность фаз.
Световые волны чаще всего некогерентны! l Любой источник света – скопление множества возбужденных или непрерывно возбуждаемых атомов. Возбужденный атом излучает цуг почти монохроматических волн конечной протяженности. Характерной особенностью каждого элементарного источника является его самостоятельность, независимость от других атомов. Поэтому даже в том случае, когда отдельные цуги можно характеризовать одной и той же длиной волны λ, соотношения фаз между цугами волн, излученных разными атомами, имеют совершенно случайный характер и непрерывно меняются.
Световые волны чаще всего некогерентны! l соотношения фаз между цугами волн, излученных разными атомами, имеют совершенно случайный характер и непрерывно меняются.
Световые волны чаще всего некогерентны! l Только в лазере, где используется вынужденное излучение, удается заставить все возбужденные атомы излучать электромагнитные волны согласованно, подобно тому как это происходит в антенне радиопередатчика. В результате образуется световая волна, близкая по своим свойствам к идеальной монохроматической, – когерентная электромагнитная волна.
Световые волны чаще всего некогерентны! l От некогерентных источников наблюдать интерференцию невозможно!
Выход из положения – разделить исходный пучок на два l Хотя в каждом из этих пучков, как и в исходном, фазовые соотношения между различными цугами непрерывно хаотически меняются, эти изменения будут одинаковыми для обоих пучков. Если эти пучки снова свести вместе, то можно наблюдать устойчивую картину при условии, что разность хода между пучками не превышает длины отдельного цуга.
Классические задачи
Дифракция на двух щелях (схема Юнга)
В опыте Юнга отверстия освещались монохроматическим светом (λ = 600 нм). Расстояние между отверстиями d = 1 мм, расстояние от отверстий до экрана L = 3 м. Найти положение трех первых светлых полос.
В опыте Юнга отверстия освещались монохроматическим светом (λ = 600 нм). Расстояние между отверстиями d = 1 мм, расстояние от отверстий до экрана L = 3 м. Найти положение трех первых светлых полос. ℓ 1 ℓ 2 d L x Свяжем геометрическую разность хода двух лучей с положением точки на экране, в которой мы будем исследовать условие интерференции (x). Это можно сделать разными способами.
В опыте Юнга отверстия освещались монохроматическим светом (λ = 600 нм). Расстояние между отверстиями d = 1 мм, расстояние от отверстий до экрана L = 3 м. Найти положение трех первых светлых полос. Способ 1. ℓ 1 ℓ 2 x d L 2) Вычтем из второго равенства первое: 3) Так как d<
В опыте Юнга отверстия освещались монохроматическим светом (λ = 600 нм). Расстояние между отверстиями d = 1 мм, расстояние от отверстий до экрана L = 3 м. Найти положение трех первых светлых полос. Способ 2. ℓ 1 ℓ 2 d x Воспользуемся приближенной формулой: при малых α L
В опыте Юнга отверстия освещались монохроматическим светом (λ = 600 нм). Расстояние между отверстиями d = 1 мм, расстояние от отверстий до экрана L = 3 м. Найти положение трех первых светлых полос. D ℓ 1 А dφ В С ℓ 2 φ L x Способ 3. Пусть DC = АD, тогда ℓ = ВС. Так как d<
Условие интерференции В опыте Юнга отверстия освещались монохроматическим светом (λ = 600 нм). Расстояние между отверстиями d = 1 мм, расстояние от отверстий до экрана L = 3 м. Найти положение трех первых светлых полос. Светлые полосы – максимум интерференции: Три первые полосы: k = 0, 1, 2.
Цвета тонких пленок Белый свет, падающий на мыльную пленку (n = 1, 33) и отраженный от нее, дает в видимом спектре интерференционный максимум на волне длиной λ 1 = 630 нм и ближайший к нему минимум на волне λ 2 = 450 нм. Какова толщина пленки, если считать, ее постоянной? 1 2 Лучи 1 и 2 являются когерентными, так как получаются при отражении и прохождении одного и того же пучка. Падающий луч нарисован под небольшим углом для удобства изображения всех лучей. Внимание! При отражении от оптически более плотной среды теряется полволны!
Внимание! При отражении от оптически более плотной среды теряется полволны! Происходит это вот почему. 1. Поскольку три вектора Е, В и υ образуют правовинтовую тройку, то при отражении (изменении направления υ) должен изменить направление один из векторов Е или В. Падающий луч Отраженные лучи
Внимание! При отражении от оптически более плотной среды теряется полволны! Происходит это вот почему. 1. Поскольку три вектора Е, В и υ образуют правовинтовую тройку, то при отражении (изменении направления υ) должен изменить направление один из векторов Е или В, что равносильно изменению фазы соответствующей волны на π.
Внимание! При отражении от оптически более плотной среды теряется полволны! Происходит это вот почему. 1. Поскольку три вектора Е, В и υ образуют правовинтовую тройку, то при отражении (изменении направления υ) должен изменить направление один из векторов Е или В, что равносильно изменению фазы соответствующей волны на π. 2. Сумма падающей и отраженной волн образуют стоячую волну. При этом для одного вектора на границе образуется узел (для того, который поменяет направление), а для другого – пучность.
Внимание! При отражении от оптически более плотной среды теряется полволны! 1. Один из векторов Е или В изменяет фазу волны на π. 2. Для этой составляющей электромагнитной волны на границе образуется узел. 3. Для упругих волн узел на границе раздела двух сред возникает, если отражение происходит от более плотной среды (пример – веревка, привязанная к стене; при образовании на ней стоячей волны у стены всегда наблюдается узел). В более плотной среде смещения колеблющихся частиц меньше, чем в менее плотной.
Внимание! При отражении от оптически более плотной среды теряется полволны! 1. Один из векторов Е или В изменяет фазу волны на π. 2. Для этой составляющей электромагнитной волны на границе образуется узел. 3. В дальнейшем нас в основном будет интересовать поведение электрического поля в электромагнитной волне, поскольку именно с электрическим полем связано воздействие электромагнитных волн на атомы и молекулы окружающей среды (регистрация электромагнитных волн также базируется на электрополевых эффектах). Параметром среды, определяющим действие на неё электрического поля, является диэлектрическая проницаемость ε. Аналогом более плотной среды в случае электромагнитных волн следует считать среду с большой величиной диэлектрической проницаемости, так как в такой среде напряжённость электрического поля меньше. В применении к световым волнам среду с большими значениями ε и n называют оптически более плотной.
Внимание! При отражении от оптически более плотной среды теряется полволны! 1. Один из векторов Е или В изменяет фазу волны на π. 2. Для этой составляющей электромагнитной волны на границе образуется узел. 3. В применении к световым волнам среду с большими значениями ε и n называют оптически более плотной. При отражении от такой среды на границе образуется узел электрической составляющей волны. 4. Таким образом, при отражение от диэлектрика с большей диэлектрической проницаемостью электрическая составляющая изменяет фазу на π.
Белый свет, падающий на мыльную пленку (n = 1, 33) и отраженный от нее, дает в видимом спектре интерференционный максимум на волне длиной λ 1 = 630 нм и ближайший к нему минимум на волне λ 2 = 450 нм. Какова толщина пленки, если считать, ее постоянной? «Потерю полуволны» можно изобразить так: 1 2
Белый свет, падающий на мыльную пленку (n = 1, 33) и отраженный от нее, дает в видимом спектре интерференционный максимум на волне длиной λ 1 = 630 нм и ближайший к нему минимум на волне λ 2 = 525 нм. Какова толщина пленки, если считать, ее постоянной? 1 2 Условия интерференции:
Просветление оптики На поверхность объектива нанесена «просветляющая» пленка толщиной h = 300 нм. На объектив падает нормально пучок белого света. Какой оттенок будет иметь свет, прошедший через объектив? Отразившийся от объектива? Потеря половины волны происходит на каждой из поверхностей. n 1 < n 2 < n 3 1 n 2 n 3 2
Просветление оптики Какова должна быть толщина пленки, нанесенной на стекло для «просветления» оптики, чтобы в отраженном свете для зеленого света (λ= 500 нм) наблюдался минимум? Показатель преломления пленки меньше показателя преломления стекла n 1 < n 2 < n 3 1 n 1 2 В отраженном свете наблюдается минимум: n 2 n 3 При k = 0:
Кольца Ньютона Установка для получения колец Ньютона освещается падающим нормально монохроматическим светом. Радиус n - го (n = 4) темного кольца, наблюдаемого в отраженном свете, равен r = 4 мм, Найти длину волны падающего света, если радиус кривизны линзы R = 8 м. Потеря фазы происходит на второй поверхности (для луча № 2):
Кольца Ньютона Найдем связь между r и h:
Падение на пленку под углом На мыльную пленку падает белый свет под углом α = 45 к поверхности пленки. При какой наименьшей толщине d пленки отраженные лучи будут окрашены в желтый цвет (λ = 600 нм)? Показатель преломления мыльной воды n = 1, 33. 2 D α 1 α A C β B Согласно закону преломления
На мыльную пленку падает белый свет под углом α = 45 к поверхности пленки. При какой наименьшей толщине d пленки отраженные лучи будут окрашены в желтый цвет (λ = 600 нм)? Показатель преломления мыльной воды n = 1, 33. 1 D α α A C β B 2
Дифракционная решетка На дифракционную решетку падает нормально пучок света. Для того чтобы увидеть красную линию (λ = 666, 7 нм) в спектре третьего порядка, зрительную трубу; надо установить под углом θ = 30° к оси коллиматора. Какое число штрихов Nо нанесено на единицу длины этой решетки? Простейшая дифракционная решетка состоит из прозрачных участков (щелей), разделенных непрозрачными промежутками. На решетку с помощью коллиматора направляется параллельный пучок исследуемого света. Наблюдение ведется в фокальной плоскости линзы, установленной за решеткой.
На дифракционную решетку падает нормально пучок света. Для того чтобы увидеть красную линию (λ = 666, 7 нм) в спектре третьего порядка, зрительную трубу; надо установить под углом θ = 30° к оси коллиматора. Какое число штрихов Nо нанесено на единицу длины этой решетки? В каждой точке P на экране в фокальной плоскости линзы соберутся лучи, которые до линзы были параллельны между собой и распространялись под определенным углом θ к направлению падающей волны. Колебание в точке P является результатом интерференции вторичных волн, приходящих в эту точку от разных щелей.
На дифракционную решетку падает нормально пучок света. Для того чтобы увидеть красную линию (λ = 666, 7 нм) в спектре третьего порядка, зрительную трубу; надо установить под углом θ = 30° к оси коллиматора. Какое число штрихов Nо нанесено на единицу длины этой решетки? Найдем оптическую разность хода для лучей, идущих под углом θ (см. вариант 3 для схемы Юнга): Для того, чтобы в точке P наблюдался интерференционный максимум, разность хода Δ между волнами, испущенными соседними щелями, должна быть равна целому числу длин волн:
На дифракционную решетку падает нормально пучок света. Для того чтобы увидеть красную линию (λ = 666, 7 нм) в спектре третьего порядка, зрительную трубу; надо установить под углом θ = 30° к оси коллиматора. Какое число штрихов Nо нанесено на единицу длины этой решетки? Здесь d – период решетки, k – целое число, которое называется порядком дифракционного максимума. В тех точках экрана, для которых это условие выполнено, располагаются так называемые главные максимумы дифракционной картины.
На дифракционную решетку падает нормально пучок света. Для того чтобы увидеть красную линию (λ = 666, 7 нм) в спектре третьего порядка, зрительную трубу; надо установить под углом θ = 30° к оси коллиматора. Какое число штрихов Nо нанесено на единицу длины этой решетки? Следует обратить внимание на то, что в каждой точке фокальной плоскости линзы происходит интерференция N волн, приходящих в эту точку от N щелей решетки. Это так называемая многоволновая (или «многолучевая» ) интерференция. Распределение световой энергии в плоскости наблюдения резко отличается от того, которое получается в обычных «двухлучевых» интерференционных схемах. В главные максимумы все волны приходят в фазе, потому амплитуда колебаний возрастает в N раз, а интенсивность в N 2 раз по сравнению с колебанием, которое возбуждает волна только от одной щели.
На дифракционную решетку падает нормально пучок света. Для того чтобы увидеть красную линию (λ = 666, 7 нм) в спектре третьего порядка, зрительную трубу; надо установить под углом θ = 30° к оси коллиматора. Какое число штрихов Nо нанесено на единицу длины этой решетки?
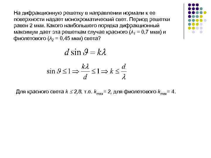
На дифракционную решетку в направлении нормали к ее поверхности надает монохроматический свет. Период решетки равен 2 мкм. Какого наибольшего порядка дифракционный максимум дает эта решеткам случае красного (λ 1 = 0, 7 мкм) и фиолетового (λ 2 = 0, 45 мкм) света? Для красного света k 2, 8, т. е. kmax= 2, для фиолетового kmax= 4.
Литература l l l Бутиков Е. И. , Быков А. А. , Кондратьев А. С. Физика для поступающих в вузы. Учебное пособие. – М. : Наука. Главная редакция физикоматематической литературы, 1982. Кабардин О. Ф. , Орлов В. А. , А. Р. Зильберман. Физика. Задачник. : Пособие для общеобразовательных учебных заведений. – М. : Дрофа, 2001. Открытая физика 2. 6. Часть 2. Полный мультимедийный курс физики. CD-ROM. Разработчик: Физикон. - Издатель: Новый Диск, 2005 г.


