Скачать презентацию Решение задач с параметрами l Выполнила Матвиенко Елена Скачать презентацию Решение задач с параметрами l Выполнила Матвиенко Елена

Решение задач с параметрами.ppt

  • Количество слайдов: 8

Решение задач с параметрами l Выполнила: Матвиенко Елена Валентиновна – учитель математики ГООУ санаторной Решение задач с параметрами l Выполнила: Матвиенко Елена Валентиновна – учитель математики ГООУ санаторной школы-интерната г. Петровска Саратовской области.

1. Найти все значения параметра а, при которых решением системы является вся прямая. 2. 1. Найти все значения параметра а, при которых решением системы является вся прямая. 2. При каких значениях параметра р функция определена при всех хєR ? 3. При каких значениях параметра а система неравенств а) имеет единственное решение; б) не имеет решений; в) имеет бесконечно много решений?

1. Найти все значения параметра а, при которых решением системы является вся прямая. Решение. 1. Найти все значения параметра а, при которых решением системы является вся прямая. Решение. Так квадратный трехчлен х2 -х+1=(х2 -2· 0, 5·х+0, 25)+0, 75= (х-0, 5)2+0, 75>0 Оценитезначении х, то получим систему неравенств: знаменатель дробей. при любом

Система неравенств имеет решением всю числовую прямую, Когда система неравенств будет иметь решением когда Система неравенств имеет решением всю числовую прямую, Когда система неравенств будет иметь решением когда числовую прямую? всю решение каждого неравенства этой системы – есть вся числовая прямая. Решим каждое неравенство системы: 1. Решением неравенства является вся числовая прямая, если Какое условие должно выполняться, чтобы решением , т. е. квадратичная функция этого неравенства являлась вся числовая прямая? у не пересекает ось абсцисс. 0 х

Решим второе неравенство системы: 2. Решением неравенства является вся числовая прямая, если , т. Решим второе неравенство системы: 2. Решением неравенства является вся числовая прямая, если , т. е. квадратичная функция не пересекает ось абсцисс. Решением неравенства у является вся числовая прямая, если… 0 х

Решим систему неравенств: + -6 а 2 - + + -1 Ответ: (-1; 2). Решим систему неравенств: + -6 а 2 - + + -1 Ответ: (-1; 2). -6 -1 2 7 а + 7 а

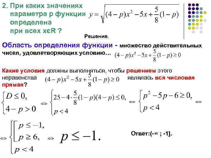
2. При каких значениях параметра р функция определена при всех хєR ? Решение. Область 2. При каких значениях параметра р функция определена при всех хєR ? Решение. Область определения функции - множество действительных чисел, удовлетворяющих условию… Какие условия должны выполняться, чтобы решением этого неравенства являлась вся числовая прямая? Ответ: (-∞ ; -1].

Домашнее задание: 3. При каких значениях параметра а система неравенств а) имеет единственное решение; Домашнее задание: 3. При каких значениях параметра а система неравенств а) имеет единственное решение; б) не имеет решений; в) имеет бесконечно много решений?