5dde996fd5e48c0eeb5b86523ae18e39.ppt
- Количество слайдов: 10
«РЕШЕНИЕ РАЦИОНАЛЬНЫХ УРАВНЕНИЙ. » Алгебра. 10 кл. Учитель математики Азарова Л. А
Алгоритм решения дробно-рационального уравнения: 1. найти общий знаменатель дробей, входящих в уравнение; 2. умножить обе части уравнения на общий знаменатель; 3. решить получившееся целое уравнение; 4. исключить из его корней те, которые обращают в нуль общий знаменатель.
РЕШИМ УРАВНЕНИЕ Решение Знаменатель при этом х не обращается в нуль, следовательно 3 –корень уравнения. 3 – 1 = 2 – не равно нулю ОТВЕТ: 3
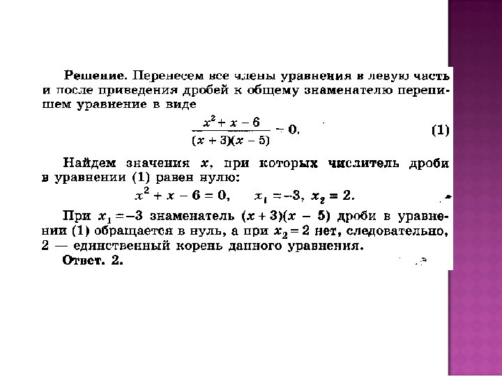
Для решения рационального уравнения надо перенести все его члены в левую часть, затем, применяя правила сложения и вычитания алгебраических дробей, записать левую часть как алгебраическую дробь и решить полученное уравнение. Замечание Отклонение от высказанного правила может привести к потере корней или к приобретению посторонних корней данного уравнения.
РЕШИТЬ УРАВНЕНИЕ: Х = -3 Ответ: -3
5dde996fd5e48c0eeb5b86523ae18e39.ppt