Скачать презентацию Решение неравенств с одной переменной Скачать презентацию Решение неравенств с одной переменной

30. Решение неравенств с одной переменной.pptx

  • Количество слайдов: 15

Решение неравенств с одной переменной Решение неравенств с одной переменной

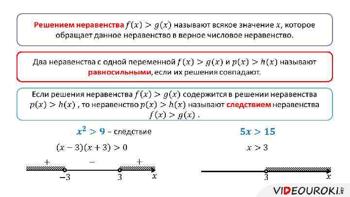
 − следствие − следствие

Теорема 1. Если какой-либо компонент неравенства перенести из одной части неравенства в другую с Теорема 1. Если какой-либо компонент неравенства перенести из одной части неравенства в другую с противоположным знаком, оставив знак неравенства без изменения, то получится неравенство, равносильное данному. Теорема 2. Если обе части неравенства возвести в одну и ту же нечетную степень, оставив знак неравенства без изменения, то получится неравенство, равносильное данному.

Говорят, что несколько неравенств с одной переменной образуют систему неравенств, если ставится задача найти Говорят, что несколько неравенств с одной переменной образуют систему неравенств, если ставится задача найти все такие значения переменной, каждое из которых является частным решением всех заданных неравенств. Значение переменной, при котором каждое из неравенств системы обращается в верное числовое неравенство, называют частным решением системы неравенств. Множество всех частных решений системы неравенств представляет собой общее решение системы неравенств. Говорят, что несколько неравенств с одной переменной образуют совокупность неравенств, если ставится задача найти все такие значения переменной, каждое из которых является решением хотя бы одного из заданных неравенств. Каждое такое значение переменной называют частным решением совокупности неравенств. Множество всех частных решений совокупности неравенств представляет собой решение совокупности неравенств.

Пример: • Пример: •

Пример: • Пример: •

Пример: • Пример: •

Иррациональные неравенства Иррациональные неравенства

Иррациональные неравенства Иррациональные неравенства

Пример: • Пример: •

 •

Неравенства с модулями • II способ: III способ: Неравенства с модулями • II способ: III способ: