3e3ebc15560d6792bf44e379724d82b5.ppt
- Количество слайдов: 44
Реляционные модели формы изображений и метрики их сравнения Ю. В. Визильтер, А. Ю. Рубис, viz@gosniias. ru Москва, ФГУП «Государственный научно-исследовательский институт авиационных систем»
Задача: сравнение изображений по форме f g Насколько похожи ли эти изображения? Ответ на этот вопрос дает морфология Пытьева, позволяющая осуществлять сравнение изображений не по яркости, а по форме. Пытьев Ю. П. , Чуличков А. И. Методы морфологического анализа изображений // М. : ФИЗМАТЛИТ, 2010. 336 с.
Задача: сравнение изображения с формой Морфологические квазирасстояния Морфологические коэффициенты корреляции Пытьева: В общем случае KM(g, F) KM(f, G). Это схема яркостногеометрического сравнения изображений с формами Изображения – векторы, Формы – гиперплоскости.
Задача: сравнение форм TV Необходимо перейти от яркостно-геометрического сравнения изображений с формами к чисто геометрическому сравнению форм Контурные методы работают плохо IR Нужно определить метрики или меры сходства форм
Компаративная морфология. В предыдущих работах авторов: • Предложены меры сходства форм-разбиений на основе статистического усреднения проецируемых изображений и получено выражение для среднеквадратичного эффективного коэффициента морфологической корреляции форм-разбиений. • Предложены симметричные нормированные коэффициенты геометрической корреляции форм-разбиений. • Предложен способ корреляционного сравнения формразбиений с упорядоченной яркостью. • Предложено трансформационное расстояние (метрика редактирования) для оценки геометрических отличий мозаичных форм (ОГО-метрика).
Трансформационные метрики. Расстояние Левенштейна Трансформационное расстояние – минимальная стоимость цепочки преобразований, переводящей A в B: ДЫМА ДАМА МАМА Расстояние Хемминга d. H между строками одинаковой длины определяется как число позиций, в которых символы не совпадают (равно числу операций замены символа). Расстояние Левенштейна d. L равно минимальному числу операций для преобразования одной строки в другую, когда множество элементарных операций состоит из операций вставки, удаления и замены.
Простейшая метрика сравнения форм-разбиений на основе слияния-разбиения областей Структурное расстояние между формами – минимальное число операций слияния-разбиения, необходимое для перехода от одной формы другой. (Контр) Пример сравнения форм при помощи структурного расстояния редактирования.
Метрика оценки геометрических отличий (ОГО) где n и m – соответствующе количества областей разбиения F и G; S – площадь кадра ; pj Si – площадь области разбиения Fi; pi pij Sj – площадь области разбиения Gj; Sij – площадь пересечения Fi Gj; pi = Si / S – нормированная площадь области разбиения Fi; pj = Sj / S – нормированная площадь области разбиения Gj; pij = Sij / S – нормированная площадь пересечения Fi Gj; d. H(Gj, Fi) = pi + pj – 2 pij – нормированное расстояние Хэмминга между областями разбиения Fi и Gj.
Метрика ОГО как трансформационная метрика Утверждение. Для любых форм F и G всегда существует такая проходящая через F G цепочка преобразований w, состоящая из k элементарных разбиений и l элементарных слияний, причем сначала следуют все разбиения, а затем все слияния: F=W 0 W 1 … Wk-1 Wk=F G Wk+1 … Wk+l-1 Wk+l =G, для которой справедливо следующее равенство: (Сумма расстояний между последовательными элементами цепочки равна расстоянию от первого до последнего элемента) Вывод: Метрика d. H(F, G) имеет структуру трансформационного расстояния с элементарными операциями слияния и разбиения областей, стоимость которых определяется на каждом шаге расстоянием d. H(Wt-1, Wt) между исходной и получившейся после
Свойства метрического пространства с ОГО-метрикой: геодезические линии не являются единственными Легко убедиться, что ОГО-метрика не является евклидовой. Пример пучка геодезических траекторий, отличающихся порядком разбиений и слияний
Свойства метрического пространства с ОГО-метрикой: геодезические многообразия являются дискретными Иллюстрация дискретности геодезических многообразий в пространстве мозаичных форм на примере семейства бинарных форм d. H(F, G) = d. H(F, V(x)) + d. H(V(x), G) (x-a)2 + (b-x)2 – (b-a)2 = 0 x 2 – (b+a)x +ba = 0 (x = a ) или (x=b). Значит, из всех форм семейства V(x) геодезическому многообразию D(F, G) принадлежат лишь сами формы F=V(a) и G=V(b).
Другой подход: метрическое сравнение форм как моделей, описывающих отношения между элементами мозаичного изображения (реляционных моделей)
Предыдущие работы (Источник 1) В морфологии Пытьева [1] предложена схема описания формы изображений на основе базисных функций, связанных с разбиением кадра на непересекающиеся области. Порождаемые таким образом модели формы можно назвать T-моделями (Tessellation based shape models). F 1 F 3 F 2 Image f(x, y) F 4 Tessellation F [1] Пытьев Ю. П. , Чуличков А. И. Методы морфологического анализа изображений // М. : ФИЗМАТЛИТ, 2010. 336 с.
Предыдущие работы (Источник 2) В работах [2], [3] был предложен альтернативный способ описания формы изображений, названных авторами знаковым представлением изображений и основанный на рассмотрении множества яркостных отношений между пикселами изображения, что эквивалентно частично упорядоченным по яркости T-моделям. [2] Каркищенко А. Н. , Гончаров А. В. Исследование устойчивости знакового представления изображений // Автоматика и телемеханика. № 9. С. 57 -69. 2010. [3] Броневич А. Г. , Гончаров А. В. Аксиоматический подход к измерению информативности знаковых представлений изображений // Известия РАН. Теория и системы управления. № 6. C. 206 -218. 2010.
Предыдущие работы (Источник 3) В работе [4] было введено понятие т. н. EMD-метрик*, используемых для сравнения «гистограммоподобных» описаний, представленных конечным множеством пар <Fi, hi>, где Fi – i-й «объект» описания, а hi – его «вес» (значимость в описании): Здесь d. E – базовая (Earth) метрика, а веса удовлетворяют условиям: [4] Y. Rubner, C. Tomasi, and L. J. Guibas. “The Earth Mover’s Distance as a Metric for Image Retrieval”, International Journal of Computer Vision, 40(2): 99 -121, 2000. *Частный случай метрик Монжа-Канторовича
Предыдущие работы (Источник 3) hi i hij hj Оптимизация «перевозок» весов из гистограммы в гистограмму = «Транспортная задача» j Задача решается методом линейного программирования
В данной работе (анонс результатов): 1. Для рассмотрения произвольных типов отношений между областями разбиения кадра (не только по яркости, но и по размеру, по форме, по текстуре, по взаимному расположению и т. п. ) будет определен более общий класс реляционных моделей формы изображений или TR-моделей (Tessellation based Relational shape models). 2. Будет описан формализм TR-моделей и показаны перспективы их практического применения в задаче сравнения изображений по форме. 3. Будет показано, что метрики сравнения TRмоделей представляют собой специальный класс EMD-метрик, который предлагается называть
Морфология Пытьева. Описание форм Множество изображений одной формы разбиения кадра F – выпуклое и замкнутое подпространство F L 2( ): Для любого изображения g(x, y) L 2( ) может быть определена проекция на форму F: PF – оператор проекции или проектор на F. Формы – замкнутые и выпуклые подпространства линейного пространства изображений.
Морфология Пытьева. Сложность форм Формы-разбиения частично упорядочены по сложности: Для любых форм F и G можно указать форму более сложную F G и менее сложную F G. • Более сложные формы получаются из менее сложных разбиением, • Менее сложные из более сложных – слиянием областей.
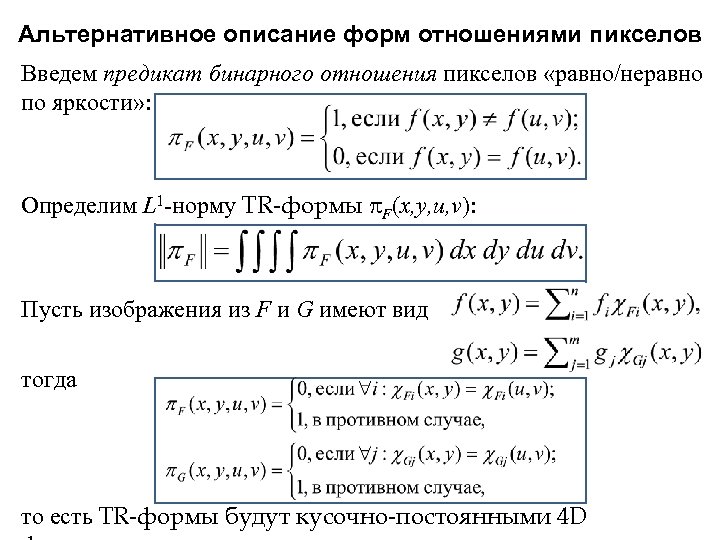
Альтернативное описание форм отношениями пикселов Введем предикат бинарного отношения пикселов «равно/неравно по яркости» : Определим L 1 -норму TR-формы F(x, y, u, v): Пусть изображения из F и G имеют вид тогда то есть TR-формы будут кусочно-постоянными 4 D
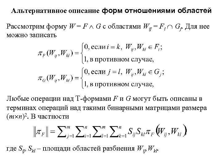
Альтернативное описание форм отношениями областей Рассмотрим форму W = F G с областями Wij = Fi Gj. Для нее можно записать Любые операции над T-формами F и G могут быть описаны в терминах операций над такими бинарными матрицами размера (m n)2. В частности где Sij, Skl – площади областей разбиения Wij, Wkl.
Матрицы отношений "равно/неравно" для 1 D-функций f g SF 1 SF 2 SF 3 0 F = 1 1 1 0 1 SG 1 1 1 0 G = SG 2 0 1 1 0
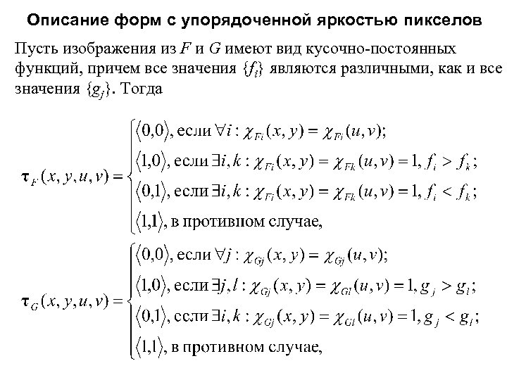
Описание форм с упорядоченной яркостью пикселов Для описания форм-разбиений с частично упорядоченной яркостью введем векторный бинарный предикат = 1, 2 для описания всех возможных отношений упорядоченности по яркости «пикселы больше/меньше/равны/неравны по яркости» : Значение 1, 1 означает, что данная пара пикселов в данной форме F не упорядочена по яркости. Определим L 1 -норму TR-формы F(x, y, u, v): где | F(x, y, u, v) | = F(x, y, u, v)1 + F(x, y, u, v)2.
Описание форм с упорядоченной яркостью пикселов Пусть изображения из F и G имеют вид кусочно-постоянных функций, причем все значения {fi} являются различными, как и все значения {gj}. Тогда
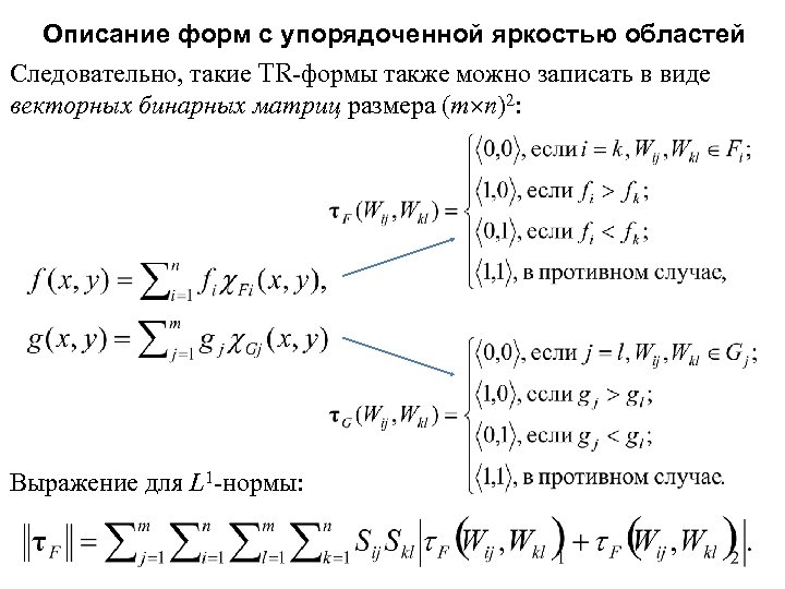
Описание форм с упорядоченной яркостью областей Следовательно, такие TR-формы также можно записать в виде векторных бинарных матриц размера (m n)2: Выражение для L 1 -нормы:
Матрицы отношений "больше" для 1 D-функций f g SF 1 SF 2 SF 3 0 1 F = 1 0 0 1 1 0 SG 2 0 0 0 SG 1 1 0 0 1 G =
Матрицы отношений "меньше" для 1 D-функций f g SF 1 SF 2 SF 3 0 2 F = 0 1 1 0 0 0 SG 2 0 1 1 SG 1 0 2 G =
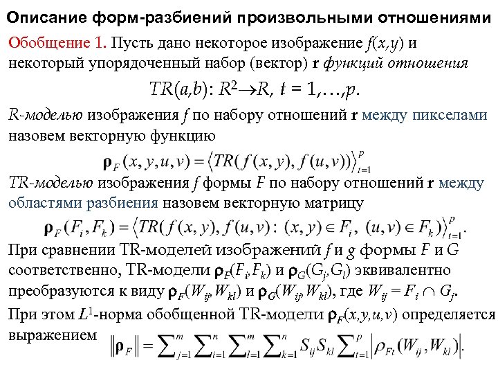
Описание форм-разбиений произвольными отношениями Обобщение 1. Пусть дано некоторое изображение f(x, y) и некоторый упорядоченный набор (вектор) r функций отношения TR(a, b): R 2 R, t = 1, …, p. R-моделью изображения f по набору отношений r между пикселами назовем векторную функцию TR-моделью изображения f формы F по набору отношений r между областями разбиения назовем векторную матрицу При сравнении TR-моделей изображений f и g формы F и G соответственно, TR-модели F(Fi, Fk) и G(Gj, Gl) эквивалентно преобразуются к виду F(Wij, Wkl) и G(Wij, Wkl), где Wij = Fi Gj. При этом L 1 -норма обобщенной TR-модели F(x, y, u, v) определяется выражением
L 1 -метрика в пространстве T-моделей Рассмотрим расстояние Хэмминга (L 1 -метрику) между формамиотношениями «равно/неравно по яркости» F(x, y, u, v) и G(x, y, u, v): Для кусочно-постоянных функций выражение (1) можно преобразовать к виду где Sij, Skl – площади областей Wij, Wkl, причем
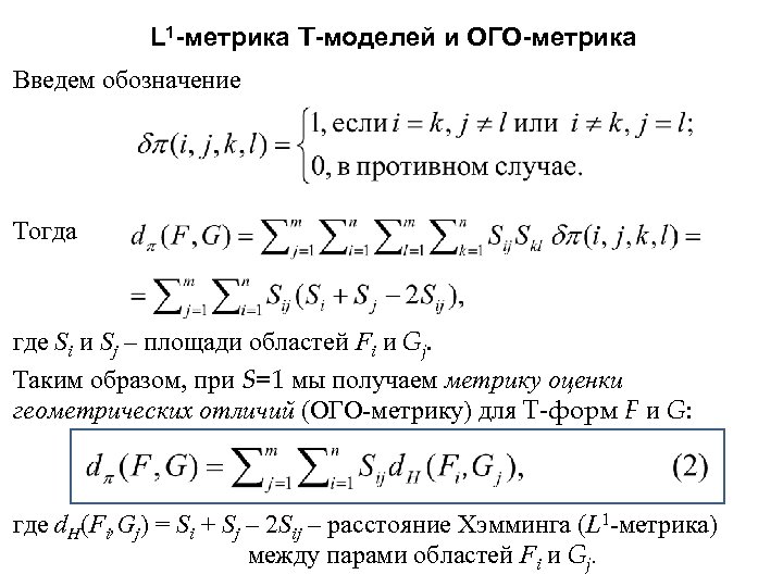
L 1 -метрика T-моделей и ОГО-метрика Введем обозначение Тогда где Si и Sj – площади областей Fi и Gj. Таким образом, при S=1 мы получаем метрику оценки геометрических отличий (ОГО-метрику) для T-форм F и G: где d. H(Fi, Gj) = Si + Sj – 2 Sij – расстояние Хэмминга (L 1 -метрика) между парами областей Fi и Gj.
L 1 -метрика отношений "равно/неравно" для 1 D-функций f g SF 1 SF 2 SF 3 0 F = 1 0 1 1 1 G = 0 | F - G | = 0 1 1 0 0 1 0 0 1 SG 2 0 1 1 SG 1 0
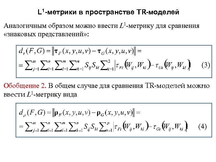
L 1 -метрики в пространстве TR-моделей Аналогичным образом можно ввести L 1 -метрику для сравнения «знаковых представлений» : Обобщение 2. В общем случае для сравнения TR-моделей можно ввести L 1 -метрику вида
L 1 -метрики отношений "больше" для 1 D-функций f g SF 1 SF 2 SF 3 0 1 F = 1 0 1 1 0 1 G = 0 | 1 F - 1 G | = 1 0 0 SG 2 0 0 0 SG 1 0 0 0 1 0 1 1 1 0
L 1 -метрики отношений "меньше" для 1 D-функций f g SF 1 SF 2 SF 3 0 2 F = 0 1 0 0 0 2 G = 0 | 2 F - 2 G | = 0 1 1 SG 2 0 1 1 SG 1 0 0 1 1 0 0 0 1 1 1 1 0 0
Метрики сравнения TR-моделей как EMD-метрики используются для сравнения «гистограммоподобных» описаний, представленных конечным множеством пар <Fi, hi>, где Fi – i-й «объект» описания, а hi – его «вес» (значимость в описании): Здесь d. E – базовая (Earth) метрика, а веса удовлетворяют условиям: При выборе в качестве «объектов» элементарных областей Fi и Gj, в качестве их «весов» hi = Si / S, hj = Sj / S, hij = Sij / S, а в качестве базовой метрики расстояния Хэмминга d. H(Fi, Gj), EMDметрика (5) превращается в ОГО-метрику (2).
Метрики сравнения TR-моделей как EBD-метрики Назовем EBD-метрикой сравнения форм-разбиений (Earth Based Shape Distance, EBSD-метрика) метрику следующего вида: где d. E(Fi, Gj) – любая базовая (Earth) метрика d. E, позволяющая попарно сравнивать какие-либо характеристики областей Fi и Gj. В частности, для сравнения форм-разбиений с частично или полностью упорядоченной яркостью определим EBD-метрика (8) эквивалентна ранее введенной L 1 -метрике (3).
RBD-метрики для сравнения форм-отношений Обобщение 3. EBD-метрики второго порядка вида где d ( F(Wij, Wkl), G(Wij, Wkl)) – предбазовая метрика сравнения отношений предлагается называть RBDметриками (Relation Based Distance).
RMD-метрики и задачи оптимизации RBD-метрик Обобщение 4. Если значения Sij трактовать не как набор площадей пересечения областей кадра фиксированной геометрии, а как набор переменных мер соответствия между элементами обобщенной реляционной модели формы, то для определения RMD-метрики (Relation EMD) необходимо решать оптимизационную задачу следующего вида: Это задача квадратичного программирования, разрешимая по Куну. Такеру.
Потенциальные области применения • Сравнение моделей сегментированных изображений сцен с наборами пространственных и семантических отношений между объектами; • Сравнение описаний формы сегментированных 2 D и 3 D фигур с наборами топологических, геометрических и других отношений между частями фигур; • Сравнение результатов классификации и кластеризации в многомерных пространствах признаков в задачах машинного обучения. • Сравнение теорий (онтологий), описывающих единую предметную область.
Сравнение моделей сегментированных изображений сцен с наборами пространственных и семантических отношений между объектами 1 1. Сохранены площади, относительные ориентации и расположения 2 2. Сохранены относительные расположения 3 3. Сохранены только площади
Сравнение описаний формы сегментированных 2 D и 3 D фигур с наборами топологических, геометрических и других отношений между частями фигур
Сравнение результатов классификации и кластеризации в многомерных пространствах признаков в задачах машинного обучения f. X g. X X FX g. X X GX
Заключение 1. В работе предложен обобщенный класс моделей описания формы сегментированных изображений набором произвольных отношений между областями разбиения кадра – TR-модели (Tessellation based Relational shape models). 2. Показано, что получаемые на основе TR-моделей метрики сравнения форм в общем случае представляют собой специальный класс EMD-метрик второго порядка, который предложено называть RMD -метриками (Relation Moving Distance). 3. Возможные направления дальнейших исследований могут быть связаны с построением конкретных прикладных RMD -метрик, а также с построением RMD-метрик для сравнения предметных онтологий (онтологических метрик).
Литература [1] Пытьев Ю. П. , Чуличков А. И. Методы морфологического анализа изображений // М. : ФИЗМАТЛИТ, 2010. 336 с. [2] Каркищенко А. Н. , Гончаров А. В. Исследование устойчивости знакового представления изображений // Автоматика и телемеханика. № 9. С. 57 -69. 2010. [3] Броневич А. Г. , Гончаров А. В. Аксиоматический подход к измерению информативности знаковых представлений изображений // Известия РАН. Теория и системы управления. № 6. C. 206 -218. 2010. [4] Y. Rubner, C. Tomasi, and L. J. Guibas. “The Earth Mover’s Distance as a Metric for Image Retrieval”, International Journal of Computer Vision, 40(2): 99 -121, 2000. [5] Визильтер Ю. В. , Рубис А. Ю. Морфологические коэффициенты корреляции форм изображений для задач комплексирования многоспектральной видеоинформации // Вестник компьютерных и информационных технологий, N 3, 2012, с. 14 -20. [6] H. Ling and K. Okada. “EMD-L 1: An Efficient and Robust Algorithm for Comparing Histogram-Based Descriptors”, European Conference on Computer Vision (ECCV), LNCS 3953, III: 330 -343, 2006.
3e3ebc15560d6792bf44e379724d82b5.ppt