d97cd752279723e8da072a86c0d90ac0.ppt
- Количество слайдов: 17
Реинжиниринг административных процедур предоставления социальных услуг населению: опыт регионов России Мария Гинтова Институт проблем государственного и муниципального управления ГУ-ВШЭ Mgintova@hse. ru 1
Административная реформа Концепция административной реформы в Российской Федерации в 2006 -2008 гг. (Распоряжение Правительства РФ № 1789 -Р от 25 октября 2005 года) Цель: повышение качества и доступности государственных услуг Задача: разработка и внедрение стандартов государственных услуг и административных регламентов в органах государственной власти ПОСТАНОВЛЕНИЕ от 11 ноября 2005 г. № 679 О порядке разработки и утверждения административных регламентов исполнения государственных функций и административных регламентов предоставления государственных услуг 2
Административная реформа • Конкурс МЭРТа на финансирование проведения административной реформы в регионах • 29 регионов получили финансирование (общий объем 220 млн. руб. ) • В 2007 году планируется проведение нового конкурса, объем финансирования сохранится 3
Понятие государственной услуги • В настоящее время нет единого, устоявшегося понятия государственной услуги • Определение, используемое МЭРТ Государственная услуга – деятельность органа исполнительной власти, влекущая возникновение, изменение или прекращение правоотношений или возникновение (передачу) документированной информации (документа), в связи с обращением гражданина (организации) или без такового, осуществляемая в контакте с заявителем • Государственная услуга = бюджетная услуга • Основные отличия государственной услуги – индивидуальность получения, изменения правового статуса заявителя, выгоды от предоставления услуги потребляются не только непосредственно самим заявителем, но и совокупностью 3 их лиц (обществом) 4
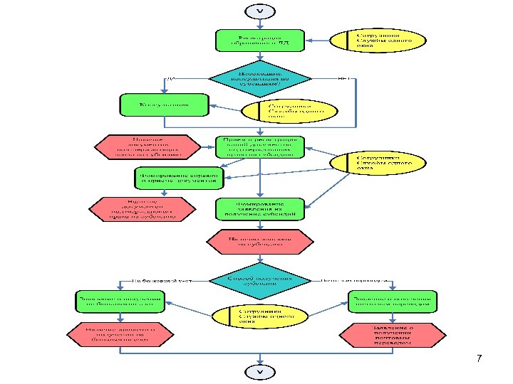
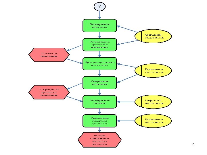
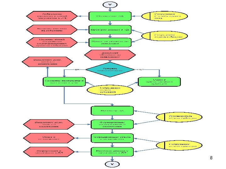
Административный регламент это нормативный правовой акт, Административный определяющий сроки и регламент – последовательность действий и/или принятия решений федерального органа исполнительной власти, влекущих возникновение, изменение или прекращение правоотношений или возникновение документированной информации Структура Регионы, в которых разрабатываются проекты административных регламентов социальных услуг Раздел «Общие положения» Раздел «Требования к порядку предоставления государственной услуги» Раздел «Административные процедуры» 29 регионов Российской Федерации 5
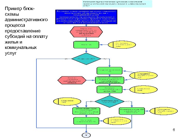
Пример блоксхемы административного процесса предоставление субсидий на оплату жилья и коммунальных услуг 6
7
8
9
Административный регламент позволяет: Получить комплексную информацию о процессе предоставления государственной услуги (осуществления государственной функции) Применить стандартные схемы оптимизации процессов (административных процедур) Оценить возможность передачи процесса, (административных процедур) негосударственным организациями (анализ целесообразности и возможности использования аутсорсинга) 10
Использование административного регламента принятии решения об использовании аутсорсинга 1. Определение целей аутсорсинга: – повышения качества предоставления государственной услуги – снижение стоимости предоставления государственной услуги 2. Основа для разработки технического задания, показателей объема и качества выполнения административного процесса (административной действия) 3. Основа для определения цены контракта 11
Чувашия: разделы технического задания 1. Требования к объему и качеству государственной услуги 2. Требования к процедурам, входящим в состав государственной услуги: 1. Информирование о порядке и сроках составления списков граждан 2. Прием граждан 3. Составление списков граждан, имеющих право на выплату 4. Направление списков граждан и документов, на основании которых были составлены списки в Федеральный общественно-государственный фонд по защите прав вкладчиков 5. Получение от фонда проверенных списков и ведомостей 6. Информирование фонда о получении уполномоченной организацией ведомостей 7. Предоставление в уполномоченный коммерческий банк расчетных документов и приложенных к ним списков вкладчиков 8. Информирование граждан о дате и месте начала компенсационных выплат 3. Требования к приему заявителей 4. Требования к консультированию 5. Требования к удобству и комфорту мест предоставления государственной услуги 6. Требования к условиям и срокам предоставления государственной услуги 12
Вариант технического задания В отношении объемов и качества предоставления услуги: По результатам мониторинга качества государственной услуги, проводимой заказчиком при содействии исполнителя, не менее 95% заявителей удовлетворено качеством обслуживания при обращении за компенсационными выплатами. По результатам мониторинга качества государственной услуги, проводимой заказчиком при содействии исполнителя, не менее 80% заявителей знало о деталях получения государственной услуги до обращения в место предоставления услуги. Обслуживание не менее 2000 заявителей на предоставление компенсационной выплаты в год. Срок ожидания для подачи документов не должен быть больше 15 минут. Общий срок предоставления услуги не может быть больше 20 дней. 13
Вариант технического задания 2 В отношении процедуры предоставления государственной услуги : Составление списков граждан, имеющих право на получение компенсационных выплат • • • Уполномоченная организация проводит рассмотрение полученных документов, и составляет на их основе списки граждан имеющих право на получение компенсационных выплат. В случае выявления противоречий, неточностей в представленных документах Уполномоченная организация должна связаться с заявителем по телефону, ясно изложить противоречия, неточности в представленных документах и указать на необходимость устранения данных недостатков в срок, не превышающий 5 рабочих дней. На основании полученных документов сотрудник уполномоченной организации преступает к составлению списков граждан, имеющих право на получение компенсаций. Списки граждан, имеющих право на получение компенсаций, составляются по форме, приведенной в приложениях. Фамилии в каждом списке граждан, имеющих право на получение компенсаций, должны располагаться в алфавитном порядке. Списки граждан, имеющих право на получение компенсаций, составляются на электронных и бумажных носителях. В графы списков «Полное наименование компании» , «Сумма вклада» и «Сумма произведенных выплат» , - включаются сведения обо всех компаниях, в которые были сделаны вклады, и, соответственно, все сведения о вкладах и выплатах. В графе «Сумма вклада» указывается вклад в каждую компанию без учета процентов по вкладу. При установлении Попечительским советом Фонда категории граждан, имеющих 14 право на получение выплат большего размера, списки данной категории граждан
Чувашия: расчет цены контракта Государственная услуга по организации компенсационных выплат гражданам, которым причинен ущерб на финансовом И фондовом рынках Российской Федерации 173 836, 82 Прямые расходы 127 171, 84 Накладные расходы 46 664, 98 15
Применение аутсорсинга Нельзя использовать аутсорсинг для: Аутсорсинг применим для: Принятие решения о назначения социальной выплаты Осуществление выплат Принятие решения о приостановлении социальной выплаты Прием документов и формирование выплатного дела Принятие решения о прекращении социальной выплаты Информирования (услуги колл -центра, Интернет-сайт) 16
Спасибо за внимание !!! 17


