b18fe532eacb2ce459efa52e9153e0e5.ppt
- Количество слайдов: 21
Regional ITU Consultation on Conformance Assessment and Interoperability (Sydney, Australia, 16 -17 September 2010) Approaches from other SDOs to Conformity and Interoperability, conformance databases Paolo Rosa Head, Workshops and Promotion Division Telecommunication Standardization Bureau
Pros from Members to ITU DB • Interoperability as Mission for ITU (Res. 71 – Strategic Plan) • Res. 76 intended to assist DCs and manufacturers should contribute to its implementation • Examples of problems associated with interoperability and conformance of equipments and systems. Documentation submitted to TSB so far • The conformance database would be exceedingly useful for operators and end users for whom equipment are manufactured. Good experience in this field is proven by existing DBs from other SDOs • Confidence of users in the kind of equipment they buy is more important than how quickly they appear on the market • ITU-T Recommendations must be studied in view of conformance assessment and interoperability testing as relevant • Some of them already ensure interoperability of products provided by different manufacturers. For these Recommendations conformance and interoperability testing are complementary considering that conformance is the first step to enable interoperability. 2
Cons from Members to ITU DB • The database presents both legal and associated financial liability risks for the ITU and the ICT industry • A step-by-step approach should be taken in order to take into account the concerns of the membership as ITU moves forward in implementing the action lines adopted by Council 2009 • The use of accredited test labs is time consuming and expensive, delaying users’ access to technology and slowing global trade • TSB should first prepare a business plan to establish the real costs, potential liabilities and measurable benefits to society before launching the ITU-T Conformity Database • Test centres in developing countries, according to one contributor, would lead to confusion in the market place 3
Databases by SDOs and Forums able to: reduce time-to-market reduce testing costs thanks to Mutual Recognition Agreements and/or Arrangement (tested once tested everywhere) increase competition increase confidence of end users to products, be a window available to vendors to show conform products Databases from other SDOs are populated by the same industries claiming for exactly opposite reasons …
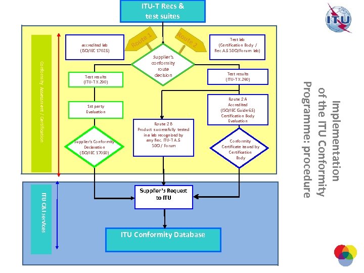
ITU-T Recs & test suites accredited lab (ISO/IEC 17025) Ro 1 Ro ute 2 Supplier’s conformity route decision 1 st party Evaluation Supplier’s Conformity Declaration (ISO/IEC 17050) Route 2 B Product successfully tested in a lab recognized by any Rec. ITU-T A. 5 SDO / Forum ITU C&I services Supplier’s Request to ITU Conformity Database Test lab (Certification Body / Rec. A. 5 SDO/Forum lab) Test results (ITU-T X. 290) Route 2 A Accredited (ISO/IEC Guide 65) Certification Body Evaluation Conformity Certificate issued by Certification Body Implementation of the ITU Conformity Programme: procedure Conformity Assessment / Certification Test results (ITU-T X. 290) ute
Supplier’s Declaration of Conformity – SDo. C 1/2 6
8
The ITU Pilot Conformity Database: Example Company ITU Ref. code Prod. Name Vendor A C-12345 AH-1234 Product category ITU-T Recs/Edition SDOs/ Forums VDSL 2 G. 992. 2, G. 995, GPON IEEE, IETF, OIF Vendor B Vendor C Single-multisearch facilities for any fields 9 Date DD. MM. AA SDo. C “. pdf”
A possible References data base for conform products Company Member A Prod. Name Product category AH-1234 F. O. modem Applications GPON, Access, multilambda SDOs stand. s ITU, IEEE, IETF, OIF Member B Member C Single-multisearch facilities for any fields 10 Customers A, B, C, E, F
Transitive property for C&I TR UE Conformity : necessary but not sufficient condition to increase the probability of interoperability and improve quality of service Customers: looking for conformity as the main requirement to increase interoperability and confidence in vendors, to optimize investments and to benefit of improved quality of service TR UE Vendors : claiming for conformity to standards and interoperability as key elements able to create better business opportunities and to demonstrate the excellence of products with respect to the competitors in the marketplace THEREFORE ITU Conformity Database showing products claimed as successfully tested for conformity is a “key tool” to: a)to help customers find best solutions for their needs b)to offer vendors a for-free additional opportunity to make business giving visibility to their conforming products 11
Existing DBs from some other SDOs • IEEE – ICAP Product Conformance Registry www. ieee-isto. org/icap-program/products • Open Mobile Alliance – Products Listing www. openmobilealliance. org/Application/Product. Listing/products • FCC part 68 - www. fcc. gov/wcb/iatd/part 68 faqs. pdf “The rules also provide for the development and maintenance of a publicly accessible database of approved TE and for labeling TE that have been shown to comply with the technical criteria. All approved TE are required to be listed in the database and to be properly labeled”. The Administrative Council for Terminal Attachments (ACTA), joint sponsorship of the Alliance for Telecommunications Industry Solutions (ATIS) and the Telecommunications Industry Association (TIA), mandate “for maintaining a publicly accessible database of all approved TE” • Wi. MAX Forum Spectrum and Regulatory Database: www. wimaxforum. org/resources/wimax-forum- • spectrum-and-regulatory-database http: //www. wimaxforum. org/certification/certified-product-showcase • Wi-Fi certified products database: www. wifi. org/certified_products. php • Global Certification Forum (GCF) (mobile phones and wireless devices based on 3 GPP standards) GCF's guiding maxim is "test once, use anywhere. " http: //www. globalcertificationforum. org/Web. Site/public/home_public. aspx 12
The FCC Conformity Database FCC – 00 – 171 NOTICE OF PROPOSED RULEMAKING Adopted: May 15, 2000 • Item 68 : Declaration Released: May 22, 2000 of Conformity. (omissis)……Do. C is a procedure under which the party responsible for the equipment's compliance with specific technical parameters, the manufacturer, importer, or assembler, causes measurements to be made of equipment performance with regard to those parameters. The party performing such measurements must be accredited for doing so by an authorized accreditation body based on the International Organization for Standardization and International Electrotechnical Commission ("ISO/IEC") Guide 25. (omissis) • Item 76 Database of Approved or Certified Equipment • Currently, the Commission maintains a data base of terminal equipment registered pursuant to Part 68……. . a private entity be responsible for sponsoring and maintaining a similar database. • ………. entities using either Do. C or verification be required to submit pertinent information regarding their identity and approved equipment to a database administrator. (omissis)
The FCC-Administrative Council for Terminal Attachment ACTA (TIA-ATIS) Database Ref. FCC 00 -400 of 21 December 2000 • • (item 108) the database “will permit interested parties such as the Commission, providers of telecommunications, and consumers to track and identify suppliers or importers of noncompliant equipment. As such, the database should ameliorate concerns regarding the potentially adverse impact of non-compliant terminal equipment on the PSTN by ensuring that suppliers are held accountable for any damage their equipment may cause to the PSTN” Registration Numbering and Labeling (Item 81) As stated previously, when the Commission determines that a piece of terminal equipment meets the technical requirements for that equipment, the Commission assigns a unique registration number to that piece of equipment. We tentatively conclude that although the Commission will no longer be responsible for CPE registration, some form of unique identifying label must be applied to all terminal equipment. This identifying label is necessary to adequately identify CPE as an approved piece of terminal equipment that customers are entitled to connect to the PSTN (omissis)
IEEE Interoperability & Conformity Assessment Program (ICAP) • The ICAP website (www. ieee-isto. org/icap) is the externally facing “storefront” for the ICAP program • Providing a home base for industry groups involved with conformity programs associated with IEEE standards – Includes Laboratory Services Listing – Includes Registry of Conforming Products
Is ITU C&I DB creating confusion on the marketplace? The GCF – Certific. explained • GCF Certification delivers extra confidence throughout the mobile value chain by demonstrating that a mobile phone or wireless device: is compliant with requirements agreed by GCF, which in turn reference core and test specifications published by recognised standards organisations and other industry forums • will interoperate correctly when used on a variety of digital mobile networks • Manufacturers who certify their mobile devices to GCF rules and procedures are assured that: – their products will benefit from a high degree of interoperability – time-to-market for new products is reduced using this respected 'one-stop' verification process – expensive and time-consuming duplication of testing effort can be avoided • With GCF's 'tested once, use anywhere' maxim, manufacturers can significantly reduce the requirement for operator acceptance testing if presenting GCF certified devices.
Just an example from Wi. Max Forum…
Or better two examples…the GCF DB
The parallel TSB step-by-step approach Res. 76 (WTSA-08) Conformity and interop tools S-by-S STND Standardization needs S-by-S FIN Financial issues Res. 47 WTDC-10 Capacity building / test centres Conformity Data Base available to the SDo. C completeness & liability advices, public immediately database layout, criteria to reduce costs Comparison and evaluation of certified vs non-certified testing costs (%) Analysis of the results of the ITU-D Questionnaire on C&I labs in the regions Promote conformity / interop testing and the ITU-T database(s) Inputs from any vendor and free access by end users Continue monitoring of main C&I requirements from developing countries linked to applications and technology, neutrality Comparison of financial impact of certification testing on final manufacturing costs of products and final cost to the end users (%). Creating a conformity testing and interoperability culture in the regions: workshops & Capacity Building opportunities Create a C&I portal managed by ITU to provide a general overview on C&I and links to activities of other SDOs/Industry/regulators/ Governments and to Labs Comparison of test methods, creation of ITU reference test methods and alternative test methods (ITU SGs/SDOs). Overlapping/duplication issues Stimulate MRAs in the regions Analysis of the status of MRAs worldwide. Benefits of MRAs in terms of time to access markets and savings on unnecessary repeated testing worldwide. Status of the existing labs in regions. Type of testing labs Development of criteria to establish test centres in the regions Coordination with ILAC, IAF, BIPM, UNIDO, Financial Institutions and other SDOs / Forums Study new / adapt existing test suites where needed and still not available SGs, JAC-CIT Evaluate costs incurred by end users and vendors due to the lack of C&I. Services, image, market, competition Establishment of costs for the establishment / enhancement of labs in the regions and creation of regional networks Review the conformity data base and procedures according to vendors / users needs. SDO/Forums Labs Review the existing market surveillance tools Evaluation of possible financial contributions by non members to input data in the ITU Conformity Database Establishing capacity building programs in the regions creation of labs networks Review interop capabilities / technologies and C&I portal Create synergy users/vendors/regulators/SDO to improve the C&I program Preparation of the long-term Business Plan based on the dynamics of the C&I process Create criteria and procedures to prepare RFPs for private and public entities (e. g. the Germany Project) Periodical review of whole implementation of Res. 76 din function of the S-by-S parallel approach Study new tools to parallel the database and to give feedback to ITUT SGs for standards review and studies.
Conclusions • • • The open consultations demonstrated a strong support to the ITU-T C&I programme, the contributions received and the demonstration of the databases produced by other SDOs / Forums urged the TSB to: not delay anymore the implementation of Res. 76 and of the action lines endorsed by the council-09 Made publicly available the ITU conformity database Create an interoperability database Set up a C&I portal for information, links to other SDOs and to Labs institutions Implement the “parallel” step-by-step approach where the views of the industry are taken into account Contributions from stakeholders to enrich the contents of the ITU C&I Portal are welcome
Thank you
b18fe532eacb2ce459efa52e9153e0e5.ppt