8a0f9e42193bd63ed4bda1d0e95f9713.ppt
- Количество слайдов: 96
РАЗВИТИЕ
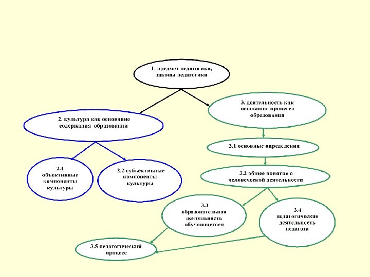
Педагогика - наука об образовании человека, т. е. о развитии его жизненного опыта
2. 1. ОСВОЕНИЕ ОБЪЕКТИВНЫХ КОМПОНЕНТОВ КУЛЬТУРЫ
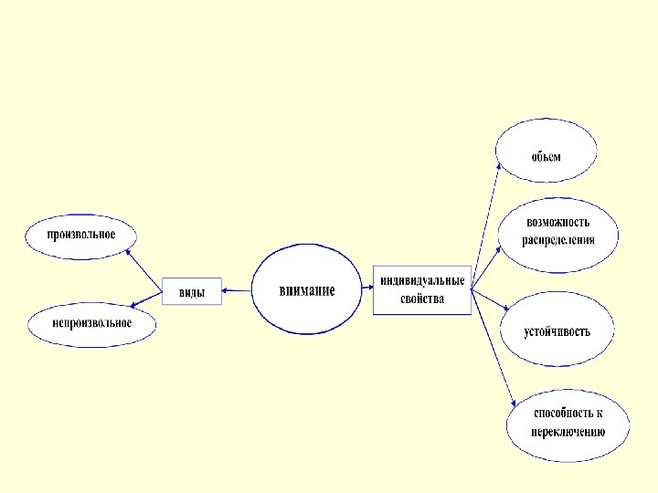
Последовательность развития мыслительных операций
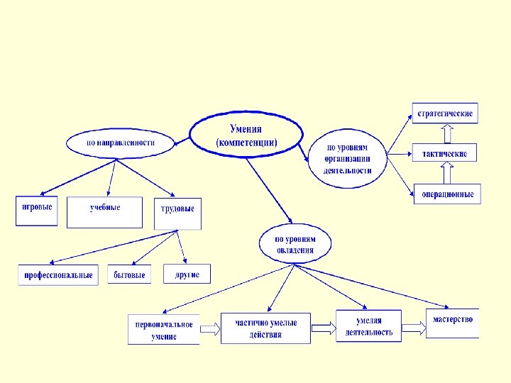
В современных условиях содержание образования, начиная с общеобразовательной школы и далее, проектируется только в терминах «знать» и «уметь» . Приоритет отдан знаниям. Умения (компетенции) представляются куда скромнее. Навыками занимается только начальная школа – чтение, письмо, счет – а также отдельные навыки развиваются в процессе трудового обучения (образовательная область «технология» ). Отражается также в современном построении образования художественное воспитание в соответствующих школьных предметах и физическое воспитание – курс «физическая культура» . Вот и все. А где остальные аспекты воспитания? Где развитие?
ПОСТРОЕНИЕ СОДЕРЖАНИЯ ОБРАЗОВАНИЯ
ПОСТРОЕНИЕ СОДЕРЖАНИЯ ОБРАЗОВАНИЯ
Образовательная деятельность обучающегося и педагогическая деятельность педагога
Соотношение деятельностей обучающегося и педагога
Педагогический процесс как совместная деятельность педагога и обучающегося
Классификации деятельности и активности
Логическая и временная структура деятельности
Образовательная деятельность в системе отношений «онтогенез – филогенез» .
Методы учебной деятельности обучающегося
Временнáя структура образовательной деятельности обучающегося. Образовательные проекты
Иерархия образовательных проектов
Компоненты теории управления
Цикл управленческой деятельности
Классификация основных особенностей педагогической деятельности
Пример иерархии проектов конкретного педагога
Классификации типовых педагогических технологий
Аспекты педагогического процесса
Классификации форм организации педагогического процесса
8a0f9e42193bd63ed4bda1d0e95f9713.ppt