Разработка модели данных.pptx
- Количество слайдов: 10
Разработка модели данных
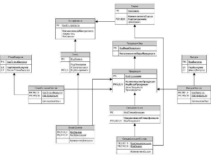
• Фабрика производит мебель нескольких видов (кухонную, кабинетную, офисную т. д. ). Вся мебель изготавливаются по заказам оптовых продавцов. Каждое наименование мебели описывается кодом продукта, названием, видом, ценой. Информация о сырье, из которого изготавливают мебель, включает: код сырья, название, цену, поставщика. Задается информация о количестве сырья, требуемого для производства каждого наименования мебели. Устанавливается месячный план для производства мебели (год, месяц, код продукта, запланированное количество). Данные о производстве регистрируются ежемесячно и имеют структуру аналогичную плановому выпуску (год, месяц, код продукта, выпущенное количество). • Созданная база данных должна обеспечить формирование следующих отчетов: – – – прайс-лист на мебель с разбивкой по видам; стоимость сырья для производства каждого наименования продукции; ежемесячный план выпуска продукции (за год); средний месячный объем производства продукции (за год); годовой отчет о выполнении плана выпуска продукции.
Издательский дом • Издательский дом специализируется на выпуске образовательной литературы для высшей школы. Издательство продает книги только по заказам оптовых покупателей (клиентов). Данные о клиентах включают код покупателя, название покупателя, город, адрес, номер телефона. Информация о книгах содержит код книги, название книги, раздел знаний (математика, экономика и т. д. ), и оптовую цену. Заказ от клиента оформляется предварительно, в нем может быть несколько наименований книг. Заказ включает код клиента, код книги и количество книг каждого наименования. • База данных должна обеспечивать формирование следующих отчетов: • список проданных книг, сгруппированный по областям знаний; • список проданных книг, сгруппированный по покупателям; • список покупателей, сгруппированный по городам; • отчет о среднем ежемесячном объеме заказов по покупателям; • отчет о ежемесячном объеме продаж по каждой выпущенной книге; • бестселлер прошлого года.
Гостиница • Гостиница предоставляет клиентам номера для проживания, а также дополнительные услуги различных видов (ресторан, спортивный и тренажерный зал, сауна и др. ). Основной услугой считается предоставление гостиничного номера, все остальное входит в разряд прочих услуг. Все заказы клиентов и их оплата регистрируются в базе данных гостиницы. Платежи за гостиничные номера и прочие услуги учитываются раздельно. Данные о клиентах должны включать код клиента, ФИО клиента, телефон, страну, город. Информация о гостиничных номерах включает номер комнаты, класс номера, размер оплаты за сутки. В информацию о платежах за проживание входит дата, код клиента, номер комнаты, число дней проживания. Описание прочих услуг включает дату, код клиента, код услуги, размер оплаты. • Созданная база данных должна обеспечить формирование следующих отчетов: • список клиентов из разных стран и городов; • список клиентов с указанием общего числа дней проживания в гостинице; • список клиентов, воспользовавшихся прочими услугами; • отчет о числе клиентов по каждой услуге; • отчет о доходах по каждой услуге за определенный год; • отчет о доходах по определенной услуге за определенный год;
Консалтинговое агентство • Консалтинговое агентство предоставляет предприятиям услугиконсультации в области аудита и бизнес-планирования. Контракт подписывается каждым предприятием-клиентом по каждой услуге. Данные контракта включают: предприятие, которому оказывается услуга, ФИО представителя предприятия, оказываемую услугу, дату подписания , дату начала работ, дату завершения работ, дату оплаты, сумму контракта. Информация об услугах включает код услуги и ее наименование. Данные о клиентах включают код предприятия, название предприятия, город, адрес, номер телефона. В консалтинговом агентстве назначается менеджер по каждому контракту. Информация о менеджере содержит ФИО сотрудника и номер телефона. Контракты, завершенные более трех лет назад, переносятся в архивную таблицу. • Созданная база данных должна обеспечить формирование следующих отчетов: • список клиентов, сгруппированный по городам; • список контрактов по определенной услуге; • список контрактов за определенный год, сгруппированный по услугам; • рейтинг клиентов по суммам выполненных контрактов; • рейтинг менеджеров по суммам заключенных контрактов; • годовой отчет по суммам, полученным за оказанные услуги с группировкой по месяцам.
Магазин канцелярских товаров • Магазину канцелярских товаров требуется база данных по товарам, поставщикам и продажам. Товары делятся на группы по категориям. Для каждого товара должна храниться следующая информация: код товара, название товара, категория товара, поставщик, запасы, оптовая и розничная цена. Информация о поставщиках включает: код и название компании, город, адрес, телефон, ФИО торгового агента. Данные продаж регистрируются каждый день и включают: дату, код товара, количество проданного. • Созданная база данных должна позволить получить следующую информацию в виде отчетов: • прайс-лист на товары с разбивкой по категориям; • список поставщиков по городам; • продажи товаров конкретного поставщика; • размер средних ежедневных продаж в течение месяца; • годовой отчет о продажах по категориям товаров; • рейтинг товаров по объему продаж.
Туристическое агентство • Туристическое агентство организует индивидуальные и групповые туры в различные страны. База данных агентства должна содержать информацию о клиентах, странах и турах. Данные о клиентах должны включать код клиента, ФИО клиента, телефон, адрес. Информация о странах должна содержать название страны, регион, в котором находится страна. Для каждого тура должны быть введены код клиента, страна, период путешествия, число туристов, цена тура. • Созданная база данных должна обеспечить формирование следующих отчетов: • список всех путешествий, сгруппированный по регионам и странам; • список индивидуальных туров, отсортированных по странам; • список групповых туров, отсортированных по странам; • отчет о числе туров в каждый регион по сезонам; • отчет об объеме продаж туров в конкретный регион; • среднемесячный объем продаж туров в каждый регион; • лучшая страна в прошлом году по количеству проданных туров; • лучшая страна в прошлом году по доходу от проданных туров.
Продажа мебели • Фабрика производит мебель нескольких видов (кухонную, кабинетную, офисную т. д. ). Вся мебель изготавливаются по заказам оптовых продавцов. Каждое наименование мебели описывается кодом продукта, названием, видом, ценой. Заказы от оптовых продавцов оформляются ежемесячно отдельно по каждому наименованию продукции. Заказ включает дату заказа, дату выполнения заказа, наименование компании-заказчика, наименование и количество продукции. В качестве информации о заказчиках должны храниться следующие данные: код и название компании, город, телефон, адрес. • Созданная база данных должна обеспечить формирование следующих отчетов: • прайс-лист на мебель с разбивкой по видам; • список заказчиков с группировкой по городам; • мебель, пользующаяся наибольшим спросом; • мебель, не пользующаяся спросом; • средний месячный объем продаж продукции (за год); • годовой отчет о поступлениях от продажи.
Разработка модели данных.pptx