Lecture_3_1D.ppt
- Количество слайдов: 58
Разнообразные области применения сверхпроводников
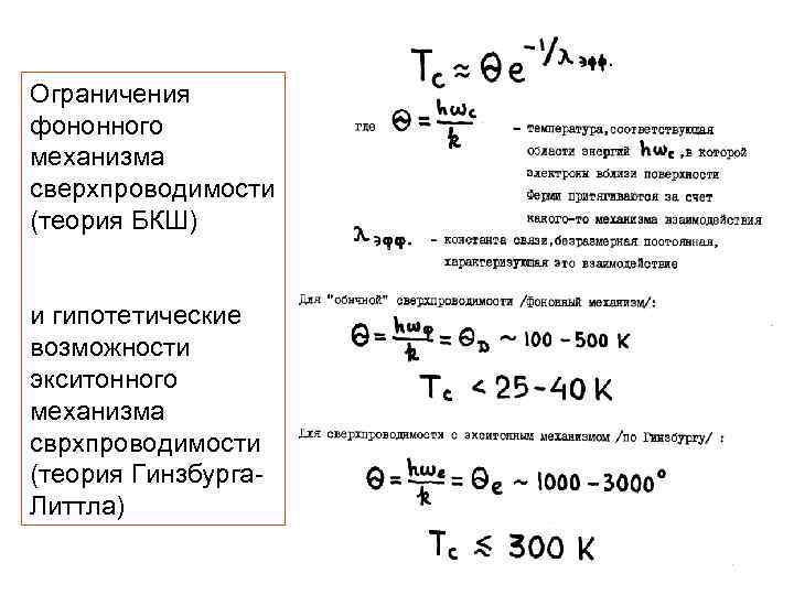
Открытие сверхпроводящих материалов Потолок значений Тс согласно теории БКШ
Ограничения фононного механизма сверхпроводимости (теория БКШ) и гипотетические возможности экситонного механизма сврхпроводимости (теория Гинзбурга. Литтла)
Есть идея!!!!! Для проявления экситонного механизма сверхпроводимости нужны низкоразмерные системы – цепочечные (1 D) и слоистые (2 D).
Для проявления экситонного механизма сверхпроводимости нужны цепочечные структуры
Лигандное окружение атомов металла в соединениях с линейными металлоцепочками
Атомные радиусы металлов (pm)
Критические «металлические» радиусы для 3 d и 4 d переходных металлов в окcидах, проявляющих металлические свойства (по Гудинафу)
Металлоцепочечные халькогениды переходных металлов, в структуре которых атомы металла имеют тригонально-призматическую координацию
Nb 4+Se 2 -(Se 2)2 Nb 4+ d 1 - электронная конфигурация Se 2 - (Se 2)2 -
Изменение электросопротивления Nb. Se 3 при охлаждении В структуре Nb. Se 3 имеется три типа цепей -Nb-Nb-Nb-, в которых атомы ниобия имеют различное электронное состояние, обусловленное переносом электронной плотности на диселенидные группы (Se 2). Диселенидные группы (Se 2) – электронные резервуары. Nb d 1 -x Nb d 1 -у (y>x)
Неустойчивость одномерных эквидистантных цепочечных структур. Пайерлсовский электронноструктурный переход «металл-диэлектрик» . Волны зарядовой плотности ВЗП(CWD).
Подавление пайерлсовской неустойчивости (ВЗП) в Nb. Se 3 приложением внешнего давления Проявление конкурирующих коллективизированных электронных состояний в одномерных системах – волн зарядовой плотности и сверхпроводимости.
Проявление конкурирующих коллективизированных электронных состояний в одномерных системах – волн зарядовой плотности и сверхпроводимости
Схематическое представление о начале скольжения ВЗП через кристаллическую решетку пайерлсовского проводника при превышении порогового поля. В пайерлсовских проводниках приложении поля выше порогового значения ET возникает неомическая проводимость (второй член ниже приведенного уравнения), обусловленная динамикой электронного конденсата ВЗП: σ = σa + σb (1 -ET/E)exp{-Eo/(E-ET)}
Изменение электропроводности в нелинейном режиме как функция электрического поля σ / σa – электропроводность, нормализованная к омическому значению σa , когда E<<ETh E/ETh - электрическое поле, нормализованное к величине порогового поля
Изменение порогового поля (в логарифмической шкале) в зависимости от температуры для квазиодномерных проводников в состоянии ВЗП
НЕОБЫЧНЫЕ СВОЙСТВА пайерлсовских проводников, обусловленные динамикой электронного конденсата ВЗП • Нелинейная (неомическая) проводимость • Зависимость проводимости от частоты • Токовые колебания (узкополосный токовый шум, широкополосный токовый шум) • Отклик ВЗП на комбинированные (постоянные и переменные) движущие поля • Взаимодействие между когерентными токовыми колебаниями в образце и внешним высокочастотным полем (ступени Шапиро) • Эффекты памяти и др.
Позиции тетраэдрических (зеленые треугольники) и октаэдрических (красные звездочки) пустот, доступных для внедрения «гостевых» атомов
Лигандное окружение атомов металла в соединениях с линейными металлоцепочками
Fe 1+x. Nb 1 -x. Nb 2 Se 10
Температурная зависимость электросопротивления тройных селенидов
Образование линейных металлоцепочек в слоистых структурах плотноупакованных анионов
Металлоцепочечные халькогениды переходных металлов, в структуре которых атомы металла имеют тетрагонально-антипризматическую координацию
Соединения с зигзагообразными металлоцепочками
Межатомные расстояния в линейных металлоцепочках неорганических соединений переходных металлов
Межатомные расстояния в линейных металлоцепочках неорганических соединений переходных металлов
Классификация линейных металлоцепочек в зависимости от их электрофизических свойств
Зигзагообразные металлоцепочки с локализованными электронными парами и делокализованными одночастичными носителями
Lecture_3_1D.ppt