Продвинутая эк-трика. 2.ppt
- Количество слайдов: 13
РАЗДЕЛ 2. ВРЕМЕННЫЕ РЯДЫ. АНАЛИЗ И ПРОГНОЗ ЭКОНОМИЧЕСКИХ ПОКАЗАТЕЛЕЙ ПО ИХ ВРЕМЕННЫМ РЯДАМ. 2. 1. ВРЕМЕННОЙ РЯД (ОПРЕДЕЛЕНИЯ, ПРИМЕРЫ, ФОРМУЛИРОВКА ОСНОВНЫХ ЗАДАЧ). 2. 2. СТАЦИОНАРНЫЕ ВРЕМЕННЫЕ РЯДЫ И ИХ ОСНОВНЫЕ ХАРАКТЕРИСТИКИ. 2. 3. МОДЕЛИ СТАЦИОНАРНЫХ ВРЕМЕННЫХ РЯДОВ И ИХ ИДЕНТИФИКАЦИЯ. 2. 3. 1. МОДЕЛИ АВТОРЕГРЕССИИ ПОРЯДКА
2. 1. ВСЯКИЙ ЭКОНОМЕТРИЧЕСКИЙ АНАЛИЗ ОСНОВЫВАЕТСЯ НА ИСХОДНЫХ СТАТИСТИЧЕСКИХ ДАННЫХ (ИСД). ИХ ОБЩАЯ ФОРМА БЫЛА ОПИСАНА В ПРЕДЫДУЩЕМ РАЗДЕЛЕ В ВИДЕ ФОРМУЛ (1. 1) И (1. 2). ПРИ ЭТОМ ЕСЛИ ПРОЦЕСС РЕГИСТРАЦИИ ИСД ПРОИСХОДИТ ВО ВРЕМЕНИ И САМО ВРЕМЯ ФИКСИРУЕТСЯ НАРЯДУ СО ЗНАЧЕНИЯМИ АНАЛИЗИРУЕМЫХ ХАРАКТЕРИСТИК ТО ГОВОРЯТ О СТАТИСТИЧЕCКОМ АНАЛИЗЕ ТАК НАЗЫВАЕМЫХ ПАНЕЛЬНЫХ ДАННЫХ. ЕСЛИ ЗАФИКСИРОВАТЬ НОМЕР ПЕРЕМЕННОЙ И НОМЕР СТАТИСТИЧЕСКИ ОБСЛЕДУЕМОГО ОБЪЕКТА ТО РАСПОЛОЖЕННУЮ В ХРОНОЛОГИЧЕСКОМ ПОРЯДКЕ ПОСЛЕДОВАТЕЛЬНОСТЬ ЗНАЧЕНИЙ (2. 1) НАЗЫВАЮТ ОДНОМЕРНЫМ ВРЕМЕННЫМ РЯДОМ. ЕСЛИ ЖЕ ОДНОВРЕМЕННО РАССМАТРИВАТЬ ОДНОМЕРНЫХ ВРЕМЕННЫХ РЯДОВ ВИДА (2. 1), Т. Е. ИССЛЕДОВАТЬ ЗАКОНОМЕРНОСТИ ВО ВЗАИМОСВЯЗАННОМ ПОВЕДЕНИИ ВРЕМЕННЫХ РЯДОВ (2. 1) ДЛЯ ХАРАКТЕРИЗУЮЩИХ ДИНАМИКУ ПЕРЕМЕННЫХ, ИЗМЕРЕННЫХ НА КАКОМ-ТО ОДНОМ ОБЪЕКТЕ, ТО ТОГДА ГОВОРЯТ О СТАТИСТИЧЕСКОМ АНАЛИЗЕ МНОГОМЕРНОГО ВРЕМЕННОГО РЯДА ПО СУЩЕСТВУ, ВСЕ ЗАДАЧИ, СВЯЗАННЫЕ С АНАЛИЗОМ ЭКОНОМИЧЕСКОЙ ДИНАМИКИ, ПРЕДУСМАТРИВАЮТ ИСПОЛЬЗОВАНИЕ В КАЧЕСТВЕ СВОЕЙ СТАТИСТИЧЕСКОЙ БАЗЫ ВРЕМЕННЫХ РЯДОВ ТЕХ ИЛИ ИНЫХ ПОКАЗАТЕЛЕЙ. В ДАЛЬНЕЙШЕМ БУДЕМ РАССМАТРИВАТЬ ЛИШЬ ДИСКРЕТНЫЕ (ПО ВРЕМЕНИ НАБЛЮДЕНИЯ) ОДНОМЕРНЫЕ ВРЕМЕННЫЕ РЯДЫ ДЛЯ РАВНООТСТОЯЩИХ МОМЕНТОВ НАБЛЮДЕНИЯ, Т. Е. ЗАДАННЫЙ ВРЕМЕННОЙ ТАКТ (МИНУТА, ЧАС, СУТКИ, НЕДЕЛЯ, МЕСЯЦ, КВАРТАЛ, ГОД И Т. П. ). ПОЭТОМУ ВРЕМЕННОЙ РЯД УДОБНЕЕ ПРЕДСТАВЛЯТЬ В ВИДЕ (2. 2) ГДЕ ЗНАЧЕНИЕ АНАЛИЗИРУЕМОГО ПОКАЗАТЕЛЯ, ЗАРЕГИСТРИРОВАННОЕ В В ЛИТЕРАТУРЕ, НАИБОЛЕЕ ЧАСТО, ВСТРЕЧАЕТСЯ ЗАПИСЬ ТАКТЕ ВРЕМЕНИ
ГЛАВНЫЙ ИНТЕРЕС ЗАСЛУЖИВАЮТ МЕТОДЫ ПОСТРОЕНИЯ, ИДЕНТИФИКАЦИИ (СТАТИСТИЧЕСКОЕ ОЦЕНИВАНИЕ ПАРАМЕТРОВ) И ВЕРИФИКАЦИИ (СТАТИСТИЧСЕКАЯ ПРОВЕРКА АДЕКВАТНОСТИ) МОДЕЛЕЙ ОДНОМЕРНЫХ ВРЕМЕННЫХ РЯДОВ. ПРИ ЭТОМ С ТОЧКИ ЗРЕНИЯ ПРИКЛАДНОГО НАЗНАЧЕНИЯ НАИБОЛЕЕ ИНТЕРСНА ПРОБЛЕМА ПРОГНОЗИРОВАНИЯ ЭКОНОМИЧЕСКИХ ПОКАЗАТЕЛЕЙ. ИМЕЕТСЯ В ВИДУ КРАТКО- И СРЕДНЕСРОЧНЫЙ ПРОГНОЗ, ПОСКОЛЬКУ ПОСТРОЕНИЕ ДОЛГОСРОЧНОГО ПРОГНОЗА ПОДРАЗУМЕВАЕТ ОБЯЗАТЕЛЬНОЕ ИСПОЛЬЗОВАНИЕ МЕТОДОВ ОРГАНИЗАЦИИ И СТАТИСТИЧЕСКОГО АНАЛИЗА СПЕЦИАЛЬНЫХ ЭКСПЕРНЫХ ОЦЕНОК. ВМЕСТЕ С ТЕМ ИСПОЛЬЗОВАНИЕ ДОСТУПНЫХ К МОМЕНТУ ВРЕМЕНИ НАБЛЮДЕНИЙ ВРЕМЕННОГО РЯДА (2. 2) ДЛЯ ПРОГНОЗИРОВАНИЯ ЗНАЧЕНИЯ НА ОДИН ИЛИ НЕСКОЛЬКО ВРЕМЕННЫХ ТАКТОВ ВПЕРЕД (Т. Е. – ДЛЯ ПРОГНОЗНОЙ ОЦЕНКИ ЗНАЧЕНИЙ МОЖЕТ ЯВИТЬСЯ ОСНОВОЙ ДЛЯ: ПЛАНИРОВАНИИЯ В ЭКОНОМИКЕ, ПРОИЗВОДСТВЕ, ТОРГОВЛЕ; УПРАВЛЕНИЯ И ОПТИМИЗАЦИИ ПРОТЕКАЮЩИХ В ОБЩЕСТВЕ СОЦИАЛЬНО-ЭКОНОМИЧЕСКИХ ПРОЦЕССОВ; ЧАСТИЧНОГО УПРАВЛЕНИЯ ВАЖНЫМИ ПАРАМЕТРАМИ ДЕМОГРАФИЧЕСКИХ ПРОЦЕССОВ И ЭКОЛОГИЧЕСКОЙ НИШИ ОБЩЕСТВА; ПРИНЯТИЯ ОПТИМАЛЬНЫХ РЕШЕНИЙ В БИЗНЕСЕ. ГЕНЕЗИС НАБЛЮДЕНИЙ, ОБРАЗУЮЩИХ ВРЕМЕННОЙ РЯД ПРЕДПОЛАГАЕТ ВЫДЕЛЕНИЕ СТРУКТУРЫ И ПРОВЕДЕНИЕ КЛАССИФИКАЦИИ ОСНОВНЫХ ФАКТОРОВ, ПОД ВОЗДЕЙСТВИЕМ КОТОРЫХ ФОРМИРУЮТСЯ ЗНАЧЕНИЯ ЭЛЕМЕНТОВ ВРЕМЕННОГО РЯДА. ЦЕЛЕСООБРАЗНО ВЫДЕЛИТЬ 4 ТИПА ТАКИХ ФАКТОРОВ. (А) ДОЛГОВРЕМЕННЫЕ, ФОРМИРУЮЩИЕ ОБЩУЮ ( В ДЛИТЕЛЬНОЙ ПЕРСПЕКТИВЕ) ТЕНДЕНЦИЮ В ИЗМЕНЕНИИ АНАЛИЗИРУЕМОГО ПРИЗНАКА ОБЫЧНО ЭТА ТЕНЕДЕНЦИЯ ОПИСЫВАЕТСЯ С ПОМОЩЬЮ ТОЙ ИЛИ ИНОЙ НЕСЛУЧАЙНОЙ ФУНКЦИИ КАК ПРАВИЛО, МОНОТОННОЙ. ЭТУ ФУНКЦИЮ НАЗЫВАЮТ ФУНКЦИЕЙ ТРЕНДА ИЛИ ПРОСТО - ТРЕНДОМ. (Б) СЕЗОННЫЕ, ФОРМИРУЮЩИЕ ПЕРИОДИЧЕСКИ ПОВТОРЯЮЩИЕСЯ В ОПРЕДЕЛЕННОЕ ВРЕМЯ ГОДА КОЛЕБАНИЯ АНАЛИЗИРУЕМОГО ПРИЗНАКА. БУДЕМ ОБОЗНАЧАТЬ ДЕЙСТВИЯ СЕЗОННЫХ ФАКТОРОВ С ПОМОЩЬЮ НЕСЛУЧАЙНОЙ ФУНКЦИИ. ПОСКОЛЬКУ ЭТА ФУНКЦИЯ ДОЛЖНА ПЕРИОДИЧЕСКОЙ (С ПЕРИОДАМИ, КРАТНЫМИ «СЕЗОНАМ» ), В ЕЕ АНАЛИТИЧЕСКОМ ВЫРАЖЕНИИ УЧАСТВУЮТ ГАРМОНИКИ (ТРИГОНОМЕТРИЧЕСКИЕ ФУНКЦИИ), ПЕРИОДИЧНОСТЬ КОТОРЫХ, КАК ПРАВИЛО, ОБУСЛОВЛЕНА СОДЕРЖАТЕЛЬНОЙ СУЩНОСТЬЮ ЗАДАЧИ.
(В) ЦИКЛИЧЕСКИЕ (КОНЪЮНКТУРНЫЕ), ФОРМИРУЮЩИЕ ИЗМЕНЕНИЯ АНАЛИЗИРУЕМОГО ПРИЗНАКА ОБУСЛОВЛЕННЫЕ ДЕЙСТВИЕМ ДОЛГОВРЕМЕННЫХ ЦИКЛОВ ЭКОНОМИЧЕСКОЙ, ДЕМОГРАФИЧЕСКОЙ ИЛИ АСТРОНОМИЧЕСКОЙ ПРИРОДЫ (ВОЛНЫ КОНДРАТЬЕВА, ДЕМОГРАФИЧЕСКЕИЕ «ЯМЫ» , ЦИКЛЫ СОЛНЕЧНОЙ АКТИВНОСТИ И Т. П. ). РЕЗУЛЬТАТ ДЕЙСТИВИЯ ЦИКЛИЧЕСКИХ ФАКТОРОВ БУДЕМ ОБОЗНАЧАТЬ С ПОМОЩЬЮ НЕСЛУЧАЙНОЙ ФУНКЦИИ (Г) СЛУЧАЙНЫЕ (НЕРЕГУЛЯРНЫЕ), НЕ ПОДДАЮЩИЕЕСЯ УЧЕТУ И РЕГИСТРАЦИИ. ИХ ВОЗДЕЙСТВИЕ НА ФОРМИРОВАНИЕ ЗНАЧЕНИЙ ВРЕМЕННОГО РЯДА КАК РАЗ И ОБУСЛОВЛИВАЕТ СТОХАСТИЧЕСКУЮ ПРИРОДУ ЭЛЕМЕНТОВ , А СЛЕДОВАТЕЛЬНО, И НЕОБХОДИМОСТЬ ИНТЕРПРЕТАЦИИ КАК НАБЛЮДЕНИЙ, ПРОИЗВЕДЕННЫХ НАД СЛУЧАЙНЫМИ ВЕЛИЧИНАМИ, СООТВЕТСТВЕННО БУДЕМ ОБОЗНАЧАТЬ РЕЗУЛЬТАТ ВОЗДЕЙСТВИЯ СЛУЧАЙНЫХ ФАКТОРОВ С ПОМОЩЬЮ СЛУЧАЙНЫХ ВЕЛИЧИН ( «ОСТАТКОВ» , «ОШИБОК» ). ПРИМЕЧАНИЕ. СЛУЧАЙНЫЕ ФАКТОРЫ, В СВОЮ ОЧЕРЕДЬ, МОГУТ БЫТЬ ДВОЯКОЙ ПРИРОДЫ: ВНЕЗАПНЫМИ ( «РАЗЛАДОЧНЫМИ» ), ПРИВОДЯЩИМИ К СКАЧКООБРАЗНЫМ СТРУКУТРНЫМ ИЗМЕНЕНИЯМ В МЕХАНИЗМЕ ФОРМИРОВАНИЯ ЗНАЧЕНИЙ (ЧТО ВЫРАЖАЕТСЯ, НАПРИМЕР, В РАДИКАЛЬНЫХ ИЗМЕНЕНИЯХ СТРУКТУРНЫХ ХАРАКТЕРИСТИК ФУНКЦИЙ И АНАЛИЗИРУЕМОГО ВРЕМЕННОГО РЯДА В СЛУЧАЙНЫЙ МОМЕНТ ВРЕМЕНИ), И ЭВОЛЮЦИОННЫМИ ОСТАТОЧНЫМИ, ОБУСЛОВЛИВАЮЩИМИ ОТНОСИТЕЛЬНО НЕБОЛЬШИЕ СЛУЧАЙНЫЕ ОТКЛОНЕНИЯ ЗНАЧЕНИЙ ОТ ТЕХ, КОТОРЫЕ ДОЛЖНЫ БЫЛИ БЫ ПОЛУЧИТЬСЯ ТОЛЬКО ПОД ВОЗДЕЙСТВИЕМ ФАКТОРОВ (А), (Б) И (В). В ДАННОМ РАЗДЕЛЕ БУДУТ РАССМОТРЕНЫ СХЕМЫ ФОРМИРОВАНИЯ ВРЕМЕННЫХ РЯДОВ, ВКЛЮЧАЮЩИЕ В СЕБЯ ДЕЙСТВИЕ ТОЛЬКО ЭВОЛЮЦИОННЫХ СЛУЧАЙНЫХ ФАКТОРОВ. В ПРОЦЕССЕ ФОРМИРОВАНИЯ ЗНАЧЕНИЙ ВСКЯКОГО ВРЕМЕННОГО РЯДА НЕ ОБЯЗАТЕЛЬНО ЧТОБЫ УЧАСТВОВАЛИ ОДНОВРЕМЕННО ФАКТОРЫ ВСЕХ ЧЕТЫРЕХ ТИПОВ. ИЗ ПРИВЕДЕННЫХ НИЖЕ ПРИМЕРОВ МОЖНО УВИДЕТЬ, ЧТО В ОДНИХ СЛУЧАЯХ ЗНАЧЕНИЯ ВРЕМЕННОГО РЯДА ФОРМИРУЮТСЯ ПОД ВОЗДЕЙСТВИЕМ ФАКТОРОВ (А), (Б) И (Г) (ПРИМЕР 2. 1. ), В ДРУГИХ – ПОД ВОЗДЕЙСТВИЕМ ФАКТОРОВ (А), (В) И (Г) (ПРИМЕР 2. 2) И НАКОНЕЦ, - ИСКЛЮЧИТЕЛЬНО ПОД ВОЗДЕЙСТВИЕМ ОДНИХ ТОЛЬКО СЛУЧАЙНЫХ ФАКТОРОВ (Г). ЕСЛИ ПРИНЯТЬ (В КЧЕСТВЕ ГИПОТЕЗЫ) ДЛЯ ОПРЕДЕЛЕННОСТИ АДДИТИВНУЮ СТРУКУТУРНУЮ СХЕМУ ВЛИЯНИЯ ФАКТОРОВ А, Б, В И Г НА ЗНАЧЕНИЙ , КОТОРАЯ ОЗНАЧАЕТ ПРАВОМЕРНОСТЬ ПРЕДСТАВЛЕНИЯ ЗНАЧЕНИЙ ЧЛЕНОВ ВРЕМЕННОГО РЯДА В ВИДЕ РАЗЛОЖЕНИЯ:
(2. 3) ГДЕ ВЫВОДЫ О ТОМ, УЧАСТВУЮТ ИЛИ НЕТ ФАКТОРЫ ДАННОГО ТИПА В ФОРМИРОВАНИИ ЗНАЧЕНИЙ , МОГУТ БАЗИРОВАТЬСЯ КАК НА АНАЛИЗЕ СОДЕРЖАТЕЛЬНОЙ СУЩНОСТИ ЗАДАЧИ (Т. Е. БЫТЬ АПРИОРНО-ЭКСПЕРТНЫМИ ПО СВОЕЙ ПРИРОДЕ), ТАК И НА СПЕЦИАЛЬНОМ СТАТИСТИЧЕСКОМ АНАЛИЗЕ ИССЛЕДУЕМОГО ВРЕМЕННОГО РЯДА. ОСНОВНЫЕ ЗАДАЧИ АНАЛИЗА ВРЕМЕННЫХ РЯДОВ. ОСНОВЫВАЯСЬ НА АДДИТИВНОМ РАЗЛОЖЕНИИ (2. 3) ВРЕМЕННОГО РЯДА , МОЖНО ДАТЬ ОБЩУЮ ФОРМУЛИРОВКУ БАЗИСНОЙ ЦЕЛИ ЕГО СТАТИСТИЧЕСКОГО АНАЛИЗА: ПО ИМЕЮЩЕЙСЯ ТРАЕКТОРИИ (2. 2. ) АНАЛИЗИРУЕМОГО ВРЕМЕННОГО РЯДА (i) ОПРЕДЕЛИТЬ, КАКИЕ ИЗ НЕСЛУЧАЙНЫХ ФУНКЦИЙ (2. 3), Т. Е. ОПРЕДЕЛИТЬ ЗНАЧЕНИЯ ИНДИКАТОРОВ И ТРЕБУЕТСЯ: ПРИСУТСТВУЮТ В РАЗЛОЖЕНИИ (2. 3); (ii) ПОСТРОИТЬ «ХОРОШИЕ» ОЦЕНКИ ДЛЯ ТЕХ НЕСЛУЧАЙНЫХ ФУНКЦИЙ, КОТОРЫЕ ПРИСУТСТВУЮТ В РАЗЛОЖЕНИИ (2. 3); (iii) ПОДОБРАТЬ МОДЕЛЬ, АДЕКВАТНО ОПИСЫВАЮЩУЮ ПОВЕДЕНИЕ «СЛУЧАЙНЫХ ОСТАТКОВ» И СТАТИСТИЧЕСКИ ОЦЕНИТЬ ПАРАМЕТРЫ ЭТОЙ МОДЕЛИ. УСПЕШНОЕ РЕШЕНИЕ ЗАДАЧИ (i) – (iii). ЯВЛЯЕТСЯ ОСНОВОЙ ДЛЯ ДОСТИЖЕНИЯ КОНЕЧНЫХ ПРИКЛАДНЫХ ЦЕЛЕЙ ИССЛЕДОВАНИЯ И, В ПЕРВУЮ ОЧЕРЕДЬ, ДЛЯ РЕШЕНИЯ ЗАДАЧИ КРАТКО- И СРЕДНЕСРОЧНОГО ПРОГНОЗА ЗНАЧЕНИЙ ВРМЕННОГО РЯДА.
ПРИМЕР 2. 1 ПРИМЕР 2. 2 ПРИМЕР 2. 3
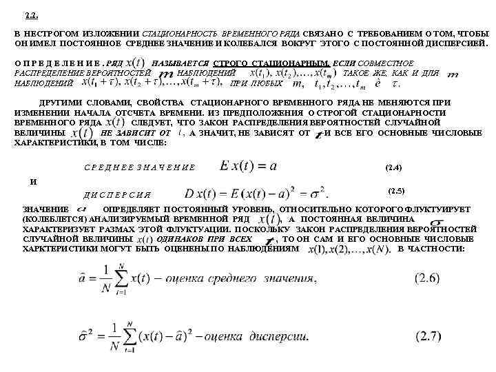
2. 2. В НЕСТРОГОМ ИЗЛОЖЕНИИ СТАЦИОНАРНОСТЬ ВРЕМЕННОГО РЯДА СВЯЗАНО С ТРЕБОВАНИЕМ О ТОМ, ЧТОБЫ ОН ИМЕЛ ПОСТОЯННОЕ СРЕДНЕЕ ЗНАЧЕНИЕ И КОЛЕБАЛСЯ ВОКРУГ ЭТОГО С ПОСТОЯННОЙ ДИСПЕРСИЕЙ. О П Р Е Д Е Л Е Н И Е. РЯД НАЗЫВАЕТСЯ СТРОГО СТАЦИОНАРНЫМ, ЕСЛИ СОВМЕСТНОЕ РАСПРЕДЕЛЕНИЕ ВЕРОЯТНОСТЕЙ НАБЛЮДЕНИЙ ТАКОЕ ЖЕ, КАК И ДЛЯ НАБЛЮДЕНИЙ ПРИ ЛЮБЫХ ДРУГИМИ СЛОВАМИ, СВОЙСТВА СТАЦИОНАРНОГО ВРЕМЕННОГО РЯДА НЕ МЕНЯЮТСЯ ПРИ ИЗМЕНЕНИИ НАЧАЛА ОТСЧЕТА ВРЕМЕНИ. ИЗ ПРЕДПОЛОЖЕНИЯ О СТРОГОЙ СТАЦИОНАРНОСТИ ВРЕМЕННОГО РЯДА СЛЕДУЕТ, ЧТО ЗАКОН РАСПРЕДЕЛЕНИЯ ВЕРОЯТНОСТЕЙ СЛУЧАЙНОЙ ВЕЛИЧИНЫ НЕ ЗАВИСИТ ОТ А ЗНАЧИТ, НЕ ЗАВИСЯТ ОТ И ВСЕ ЕГО ОСНОВНЫЕ ЧИСЛОВЫЕ ХАРАКТЕРИСТИКИ, В ТОМ ЧИСЛЕ: СРЕДНЕЕ ЗНАЧЕНИЕ И ДИСПЕРСИЯ (2. 4) (2. 5) ЗНАЧЕНИЕ ОПРЕДЕЛЯЕТ ПОСТОЯННЫЙ УРОВЕНЬ, ОТНОСИТЕЛЬНО КОТОРОГО ФЛУКТУИРУЕТ (КОЛЕБЛЕТСЯ) АНАЛИЗИРУЕМЫЙ ВРЕМЕННОЙ РЯД , А ПОСТОЯННАЯ ВЕЛИЧИНА ХАРАКТЕРИЗУЕТ РАЗМАХ ЭТОЙ ФЛУКТУАЦИИ. ПОСКОЛЬКУ ЗАКОН РАСПРЕДЕЛЕНИЯ ВЕРОЯТНОСТЕЙ СЛУЧАЙНОЙ ВЕЛИЧИНЫ ОДИНАКОВ ПРИ ВСЕХ , ТО ОН САМ И ЕГО ОСНОВНЫЕ ЧИСЛОВЫЕ ХАРКТЕРИСТИКИ МОГУТ БЫТЬ ОЦЕНЕНЫ ПО НАБЛЮДЕНИЯМ В ЧАСТНОСТИ:
АВТОКОВАРИАЦИОННАЯ ФУНКЦИЯ КОВАРИАЦИЯ МЕЖДУ ЗНАЧЕНИЯМИ ВРЕМЕННОГО РЯДА В ЗАВИСИМОСТИ ОТ ИЗМЕРЯЕТСЯ С ПОМОЩЬЮ АВТОКОВАРИАЦИОННОЙ ФУНКЦИИ: (2. 8) ЗНАЧЕНИЯ АВТОКОВАРИАЦИОННОЙ ФУНКЦИИ МОГУТ БЫТЬ СТАТИСТИЧЕСКИ ОЦЕНЕНЫ ПО ИМЕЮЩИМСЯ НАБЛЮДЕНИЯМ ВРЕМЕННОГО РЯДА (2. 2) ПО ФОРМУЛЕ (2. 9) ГДЕ А ВЫЧИСЛЕНО ПО ФОРМУЛЕ (2. 6). ЗНАЧЕНИЕ АВТОКОВАРИАЦИОННОЙ ФУНКЦИИ ПРИ ЕСТЬ ДИСПЕРСИЯ ВРЕМЕННОГО РЯДА И, СООТВЕТСТВЕННО, (2. 10) АВТОКОРЕЛЯЦИОННАЯ ФУНКЦИЯ ОДНО ИЗ ГЛАВНЫХ ОТЛИЧИЙ ПОСЛЕДОВАТЕЛЬНОСТИ НАБЛЮДЕНИЙ, ОБРАЗУЮЩИХ ВРЕМЕННОЙ РЯД, ОТ СЛУЧАЙНОЙ ВЫБОРКИ ЗАКЛЮЧАЕТСЯ В ТОМ, ЧТО ЧЛЕНЫ ВРЕМЕННОГО РЯДА ЯВЛЯЮТСЯ, ВООБЩЕ ГОВОРЯ, СТАТИСТИЧЕСКИ ВЗАИМОЗАВИСИМЫМИ. СТЕПЕНЬ ТЕСНОТЫ СТАТИСТИЧЕСКОЙ СВЯЗИ МЕЖДУ ДВУМЯ СЛУЧАЙНЫМИ ВЕЛИЧИНАМИ МОЖЕТ БЫТЬ ИЗМЕРЕНА ПАРНЫМ КОЭФФИЦИЕНТОМ КОРРЕЛЯЦИИ. ТАК ЧТО СТЕПЕНЬ ТЕСНОТЫ СТАТИСТИЧЕСКОЙ СВЯЗИ МЕЖДУ НАБЛЮДЕНИЯМИ ВРЕМЕННОГО РЯДА, «РАЗНЕСЕННЫМИ» (ПО ВРЕМЕНИ) НА ЕДИНИЦ,
ОПРЕДЕЛИТСЯ ВЕЛИЧИНОЙ КОЭФФИЦИЕНТА КОРРЕЛЯЦИИ (2. 11) КОЭФФИЦИЕНТ ИЗМЕРЯЕТ КОРРЕЛЯЦИЮ, СУЩЕСТВУЮЩУЮ МЕЖДУ ЧЛЕНАМИ ОДНОГО И ТОГО ВРЕМЕННОГО РЯДА, ПОЭТОМУ ЕГО ПРИНЯТО НАЗЫВАТЬ КОЭФФИЦИЕНТОМ АВТОКОРРЕЛЯЦИИ. ПРИ АНАЛИЗЕ ИЗМЕНЕНИЯ ВЕЛИЧИНЫ В ЗАВИСИМОСТИ ОТ ЗНАЧЕНИЯ ПРИНЯТО ГОВОРИТЬ ОБ АВТОКОРРЕЛЯЦИОННОЙ ФУНКЦИИ. ГРАФИК АВТОКОРРЕЛЯЦИОННОЙ ФУНКЦИИ НАЗЫВАЮТ КОРРЕЛОГРАММОЙ. СЛЕДУЕТ ЗАМЕТИТЬ, ЧТО АВТОКОРРЕЛЯЦИОННАЯ ФУНКЦИЯ (В ОТЛИЧИЕ АВТОКОВАРИАЦИОННОЙ ФУНКЦИИ) БЕЗРАЗМЕРНА, Т. Е. НЕ ЗАВИСИТ ОТ МАСШТАБА ИЗМЕРЕНИЯ АНАЛИЗИРУЕМОГО ВРЕМЕННОГО РЯДА. ЕЕ ЗНАЧЕНИЯ, ПО ОПРЕДЕЛЕНИЮ, МОГУТ КОЛЕБАТЬСЯ ОТ -1 ДО +1. КРОМЕ ТОГО, ИЗ СТАЦИОНАРНОСТИ СЛЕДУЕТ, ЧТО ТАК ЧТО ПРИ АНАЛИЗЕ ПОВЕДЕНИЯ АВТОКОРРЕЛЯЦИОННЫХ ФУНКЦИЙ ОГРАНИЧИВАЮТСЯ РАССМОТРЕНИЕМ ТОЛЬКО ПОЛОЖИТЕЛЬНЫХ ЗНАЧЕНИЙ ВАЖНО ОТМЕТИТЬ ОДНУ ВАЖНУЮ ХАРАКТЕРНУЮ ОСОБЕННОСТЬ: ЧЕМ БОЛЬШЕ РАЗНЕСЕНЫ ВО ВРЕМЕНИ ЧЛЕНЫ ВРЕМЕННОГО РЯДА (Т. Е. ЧЕМ БОЛЬШЕ ВЕЛИЧИНА СДВИГА ) , ТЕМ СЛАБЕЕ ВЗАИМОСВЯЗЬ ЭТИХ ЧЛЕНОВ И, СООТВЕТСТВЕННО, ТЕМ МЕНЬШЕ ДОЛЖНО БЫТЬ ПО АБСОЛЮТНОЙ ВЕЛИЧИНЕ ЗНАЧЕНИЕ
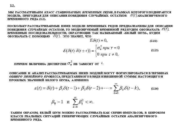
2. 3. МЫ РАССМАТРИВАЕМ КЛАСС СТАЦИОНАРНЫХ ВРЕМЕННЫХ РЯДОВ, В РАМКАХ КОТОРОГО ПОДБИРАЕТСЯ МОДЕЛЬ, ПРИГОДНАЯ ДЛЯ ОПИСАНИЯ ПОВЕДЕНИЯ СЛУЧАЙНЫХ ОСТАТКОВ АНАЛИЗИРУЕМОГО ВРЕМЕННОГО РЯДА (2. 2). ПОСКОЛЬКУ РАССМАТРИВАЕМЫЕ НИЖЕ МОДЕЛИ ВРЕМЕННЫХ РЯДОВ ПРЕДНАЗНАЧЕНЫ ДЛЯ ОПИСАНИЯ ПОВЕДЕНИЯ СЛУЧАЙНЫХ ОСТАТКОВ, ТО МОДЕОИРУЕМЫЙ ВРЕМЕННОЙ РЯД БУДЕМ ОБОЗНАЧАТЬ. ВРЕМЕННЫЕ ПОСЛЕДОВАТЕЛЬНОСТИ, ОБРАЗУЮЩИЕ ТАК НАЗЫВАЕМЫЙ «БЕЛЫЙ ШУМ» , БУДЕМ ОБОЗНАЧАТЬ С ПОМОЩЬЮ ЭТО ЗНАЧИТ, ЧТО (2. 12) (2. 13) ПРИЧЕМ ВЕЛИЧИНА ДИСПЕРСИИ НЕ ЗАВИСИТ ОТ ОПИСАНИЕ И АНАЛИЗ РАССМАТРИВАЕМЫХ НИЖЕ МОДЛЕЙ МОГУТ ФОРМУЛИРОВАТЬСЯ В ТЕРМИНАХ ОБЩЕГО ЛИНЕЙНОГО ПРОЦЕССА, ПРЕДСТАВИМОГО В ВИДЕ ВЗВЕШЕННОЙ СУММЫ НАСТОЯЩЕГО И ПРОШЛЫХ ЗНАЧЕНИЙ БЕЛОГО ШУМА, А ИМЕННО: (2. 14) ТАКИМ ОБРАЗОМ, БЕЛЫЙ ШУМ МОЖНО РАССМАТРИВАТЬ КАК СЕРИЮ ИМПУЛЬСОВ, В ШИРОКОМ КЛАССЕ РЕАЛЬНЫХ СИТУАЦИЙ ГЕНЕРИРУЮЩИХ СЛУЧАЙНЫЕ ОСТАТКИ АНАЛИЗИРУЕМОГО ВРЕМЕННОГО РЯДА.
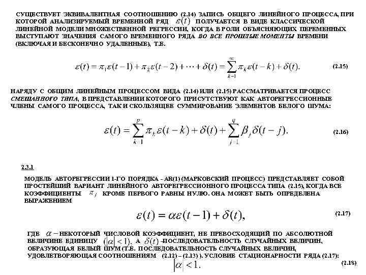
СУЩЕСТВУЕТ ЭКВИВАЛЕНТНАЯ СООТНОШЕНИЮ (2. 14) ЗАПИСЬ ОБЩЕГО ЛИНЕЙНОГО ПРОЦЕССА, ПРИ КОТОРОЙ АНАЛИЗИРУЕМЫЙ ВРЕМЕННОЙ РЯД ПОЛУЧАЕТСЯ В ВИДЕ КЛАССИЧЕСКОЙ ЛИНЕЙНОЙ МОДЕЛИ МНОЖЕСТВЕННОЙ РЕГРЕССИИ, КОГДА В РОЛИ ОБЪЯСНЯЮЩИХ ПЕРЕМЕННЫХ ВЫСТУПАЮТ ЗНАЧЕНИЯ САМОГО ВРЕМЕННОГО РЯДА ВО ВСЕ ПРОШЛЫЕ МОМЕНТЫ ВРЕМЕНИ (ВКЛЮЧАЯ И БЕСКОНЕЧНО УДАЛЕННЫЕ), Т. Е. (2. 15) НАРЯДУ С ОБЩИМ ЛИНЕЙНЫМ ПРОЦЕССОМ ВИДА (2. 14) ИЛИ (2. 15) РАССМАТРИВАЕТСЯ ПРОЦЕСС СМЕШАННОГО ТИПА, В ПРЕДСТАВЛЕНИИ КОТОРОГО ПРИСУТСТВУЮТ КАК АВТОРЕГРЕССИОННЫЕ ЧЛЕНЫ САМОГО ПРОЦЕССА, ТАК И СКОЛЬЗЯЩЕЕ СУММИРОВАНИЕ ЭЛЕМЕНТОВ БЕЛОГО ШУМА: (2. 16) 2. 3. 1 МОДЕЛЬ АВТОРЕГРЕССИИ 1 -ГО ПОРЯДКА - AR(1) (МАРКОВСКИЙ ПРОЦЕСС) ПРЕДСТАВЛЯЕТ СОБОЙ ПРОСТЕЙШИЙ ВАРИАНТ ЛИНЕЙНОГО АВТОРЕГРЕССИОННОГО ПРОЦЕССА ТИПА (2. 15), КОГДА ВСЕ КОЭФФИЦИЕНТЫ КРОМЕ ПЕРВОГО РАВНЫ НУЛЮ. ОНА МОЖЕТ БЫТЬ ОПРЕДЕЛЕНА ВЫРАЖЕНИЕМ (2. 17) ГДЕ НЕКОТОРЫЙ ЧИСЛОВОЙ КОЭФФИЦИЕНТ, НЕ ПРЕВОСХОДЯЩИЙ ПО АБСОЛЮТНОЙ ВЕЛИЧИНЕ ЕДИНИЦУ А ПОСЛЕДОВАТЕЛЬНОСТЬ СЛУЧАЙНЫХ ВЕЛИЧИН, ОБРАЗУЮЩАЯ БЕЛЫЙ ШУМ (Т. Е. ПОСЛЕДОВАТЕЛЬНОСТЬ СЛУЧАЙНЫХ ВЕЛИЧИН, УДОВЛЕТВОРЯЮЩАЯ СООТНОШЕНИЯМ (2. 12) – (2. 13) ). УСЛОВИЕ СТАЦИОНАРНОСТИ РЯДА (2. 17): (2. 18)
ИДЕНТИФИКАЦИЯ МОДЕЛИ. ПРОВОДИТСЯ СТАТИСТИЧЕСКОЕ ОЦЕНИВАНИЕ ПАРАМЕТРОВ: КОЭФФИЦИЕНТА И ДИСПЕРСИИ БЕЛОГО ШУМА , ОБОЗНАЧЕННОЙ В (2. 13) СИМВОЛОМ. ЗДЕСЬ СЛЕДУЕТ ОБРАТИТЬ ВНИМАНИЕ НА ОДНО ОБСТОЯТЕЛЬСТВО. ПРОЦЕДУРА ОЦЕНИВАНИЯ ОСУЩЕСТВЛЯЕТСЯ ПО ИСХОДНОМУ ВРЕМЕННОМУ РЯДУ С ПРЕДСТАВЛЕНИЕМ (2. 2). А ВРЕМЕННОЙ РЯД ОСТАТКОВ В СИЛУ НЕНАБЛЮДАЕМОСТИ ОСТАТКОВ ОТСУТСТВУЕТ. ДЛЯ ЭТОГО СЛЕДУЕТ ПРЕДВАРИТЕЛЬНО РЕШИТЬ ЗАДАЧУ ВЫДЕЛЕНИЯ НЕСЛУЧАЙНОЙ СОСТАВЛЯЮЩЕЙ (см. (2. 3)), ЧТО ПОЗВОЛИТ ОПЕРИРОВАТЬ В ДАЛЬНЕЙШЕМ ОСТАТКАМИ ( «НЕВЯЗКАМИ» ) (2. 19) ДАЛЕЕ ПОДСЧИТЫВАЕТСЯ ВЫБОРОЧНАЯ ДИСПЕРСИЯ ОСТАТКОВ ПО ФОРМУЛЕ (2. 20) ГДЕ А «НЕВЯЗКИ» ОЦЕНКА ПАРАМЕТРА ПЕРВОГО ПОРЯДКА ЗНАЧЕНИЕ Т. Е. ВЫЧИСЛЕНЫ ПО ФОРМУЛЕ (2. 19). ПОЛУЧАЕТСЯ С ПОМОЩЬЮ КОЭФФИЦИЕНТА АВТОКОРРРЕЛЯЦИИ С ЗАМЕНОЙ ПОСЛЕДНЕГО НА ЕГО ВЫБОРОЧНОЕ (2. 21) В БОЛЬШИНСТВЕ МЕТОДОВ СГЛАЖИВАНИЯ ИЗ САМОЙ ТЕХНИКИ ПОСТРОЕНИЯ СЛЕДУЕТ РАВЕНСТВО НУЛЮ СРЕДНЕГО ЗНАЧЕНИЯ «НЕВЯЗОК» В ЭТИХ СЛУЧАЯХ В ФОРМУЛАХ (2. 20) – (2. 21) ЗНАЧЕНИЕ АВТОМАТИЧЕСКИ СЛЕДУЕТ ПОЛОЖИТЬ РАВНЫМ НУЛЮ.
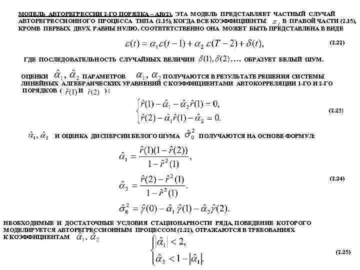
МОДЕЛЬ АВТОРЕГРЕССИИ 2 -ГО ПОРЯДКА – AR(2). ЭТА МОДЕЛЬ ПРЕДСТАВЛЯЕТ ЧАСТНЫЙ СЛУЧАЙ АВТОРЕГРЕССИОННОГО ПРОЦЕССА ТИПА (2. 15), КОГДА ВСЕ КОЭФФИЦИЕНТЫ В ПРАВОЙ ЧАСТИ (2. 15), КРОМЕ ПЕРВЫХ ДВУХ РАВНЫ НУЛЮ. СООТВТЕТСТВЕННО ОНА МОЖЕТ БЫТЬ ПРЕДСТАВЛЕНА В ВИДЕ (2. 22) ГДЕ ПОСЛЕДОВАТЕЛЬНОСТЬ СЛУЧАЙНЫХ ВЕЛИЧИН ОБРАЗУЕТ БЕЛЫЙ ШУМ. ОЦЕНКИ ПАРАМЕТРОВ ПОЛУЧАЮТСЯ В РЕЗУЛЬТАТЕ РЕШЕНИЯ СИСТЕМЫ ЛИНЕЙНЫХ АЛГЕБРАИЧЕСКИХ УРАВНЕНИЙ С КОЭФФИЦИЕНТАМИ АВТОКОРРЕЛЯЦИИ 1 -ГО И 2 -ГО ПОРЯДКОВ ( И ): (2. 23) И ОЦЕНКА ДИСПЕРСИИ БЕЛОГО ШУМА ПОЛУЧАЮТСЯ НА ОСНОВЕ ФОРМУЛ: (2. 24) НЕОБХОДИМЫЕ И ДОСТАТОЧНЫЕ УСЛОВИЯ СТАЦИОНАРНОСТИ РЯДА, ПОВЕДЕНИЕ КОТОРОГО МОДЕЛИРУЕТСЯ АВТОРЕГРЕССИОННЫМ ПРОЦЕССОМ (2. 22), ОТРАЖАЮТСЯ В ТРЕБОВАНИЯХ К КОЭФФИЦИЕНТАМ (2. 25)


