1заочники бак.ppt
- Количество слайдов: 10
Расчёт на прочность – наиболее старый из методов расчёта. Он основывается на предположении статического действия сил и является чисто условным. При расчете на прочность детали приводятся к простым формам, позволяющим применить одну из расчётных схем сопротивления материалов. Расчёт на износ основывается на предположении, что износ деталей пропорционален величине среднего удельного давления. Сущность его сводится к определению удельного давления на поверхности деталей и сравнению с допускаемыми значениями. Расчёт на тепловую напряжённость применяется для деталей, работа которых связана с высокими температурами и интенсивными тепловыми потоками. Расчёт может включать определение тепловых напряжений, интенсивности проходящего через детали теплового потока ( «теплонапряжённости» ), тепловых зазоров, обеспечивающих нормальную работу сочленений.
Тяговые расчеты устанавливают количественные зависимости между основными параметрами автомобиля в целом и его агрегатов, с одной стороны, и между скоростными и тяговыми свойствами автомобиля – с другой. Кинематический расчет трансмиссии сводится к определению передаточных чисел агрегатов и механизмов, составляющих трансмиссию машины Под коэффициентом запаса прочности понимается отношение предельно допустимого напряжения к максимально действующему напряжению в детали.
Для ориентировочной оценки необходимой максимальной мощности двигателя для различных видов автомобильной техники можно воспользоваться статистическими данными по удельным мощностям двигателя (к. Вт/т): Удельные мощности принимаются 40… 45 (к. Вт/т) – для легковых автомобилей; 9… 10 – для грузовых; 10… 12 – для автобусов.
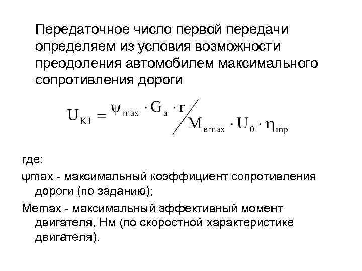
Передаточное число первой передачи определяем из условия возможности преодоления автомобилем максимального сопротивления дороги где: ψmax - максимальный коэффициент сопротивления дороги (по заданию); Меmах - максимальный эффективный момент двигателя, Нм (по скоростной характеристике двигателя).
Сцепление автомобиля представляет собой блокировочную муфту, служащую для кратковременного разъединения двигателя и трансмиссии и плавного соединения их вновь, а также для предохранения их от динамических перегрузок, возникающих при неравномерном движении автомобиля по неровностям дороги. Передаточное число главной передачи определяют из условия обеспечения движения автомобиля с максимальной скоростью при максимальной угловой скорости коленчатого вала, которую определяют по скоростной характеристике.
• Передаточные числа коробки передач определяем исходя из диапазона коробки передач (D=UK 1/Uкв - отношение передаточных чисел крайних передач) и числа ступеней. • При диапазоне передаточных чисел до семи (D< 7) выбирается четырехступенчатая коробка передач. При диапазоне передаточных чисел, находящихся в интервале 6, 8 < D < 8, 5 применяется пятиступенчатая коробка передач. Для диапазона 8, 5 < D < 10 шестиступенчатая. В случае D > 10 принимается решение об установки дополнительной коробки
• • • На легковых автомобилях в большинстве случаев устанавливают одноступенчатые трехколесные (насос, турбина, реактор) комплексные (реактор установлен на муфте свободного хода) гидротрансформаторы (рис. а) с прямой прозрачностью ( П= 1, 9. . . 2, 5) и максимальным коэффициентом трансформации ( К=2, 0. . . 2, 8). Некоторое применение получили одноступенчатые четырехколесные (насос, турбина и два реактора, установленные последовательно) комплексные гидротрансформаторы (рис. б). Гидротрансформаторы с двумя реакторами применяются с целью повышения КПД в достаточно узком интервале передаточных отношений перед переходом гидротрансформатора на режим гидромуфты. В грузовых автомобилях и автобусах применяются непрозрачные или малопрозрачные гидротрансформаторы (1<П<1, 5), а также одноступенчатые, комплексные гидротрансформаторы с тремя или четырьмя колесами. Для автомобилей большой грузоподъемности иногда используют двух- (рис. в) или трехступенчатые гидротрансформаторы для повышения коэффициента трансформации. Как в одноступенчатых, так и многоступенчатых гидротрансформаторах часто применяют блокировку гидротрансформатора после перехода на режим гидромуфты, для чего в гидротрансформаторе устанавливается фрикционная муфта 1
• • • Для гашения крутильных колебаний трансмиссии в сцеплении устанавливают гаситель крутильных колебаний. В настоящее время широко применяются гасители крутильных колебаний упруго-фрикционного типа, некоторые конструкции которых показаны на рис. Основное назначение таких гасителей — поглощать энергию колебаний трансмиссии при совершении работы трения фрикционных элементов, размещенных в гасителе. Ступица ведомого диска и сам ведомый диск связаны между собой в тангенциальном направлении пружинами гасителя. Колебания, возникающие в трансмиссии, вызывают относительное угловое перемещение ведомого диска 1 и его ступицы 2 за счет деформации пружин гасителя, сопровождающееся трением фрикционных элементов гасителя.
Коробка передач предназначена для изменения сил тяги на ведущих колесах и скоростей движения автомобиля путем увеличения или уменьшения передаточного числа. Кроме того, коробка передач позволяет осуществить движение автомобиля задним ходом и разобщить коленчатый вал двигателя от ведущих колес на продолжительное время, необходимое при работе двигателя на стоянке или при движении накатом. Плотность ряда передач характеризуется отношением передаточных чисел низшей и высшей передачи
Под критической частотой вращения вала понимают частоту вращения, при которой происходит потеря устойчивости прямолинейной формы оси вращающегося вала. Следовательно, чтобы не было потери устойчивости, максимально возможная частота вращения карданного вала при эксплуатации должна быть ниже критической частоты вращения. К карданной передаче автомобиля предъявляют следующие основные требования: • обеспечение необходимой равномерности вращения валов двух соединяемых агрегатов при расчете вращения и углах между осями валов на всем диапазоне эксплуатационных режимов; • отсутствие резонансных явлений в диапазоне эксплуатационных скоростей, для чего собственные частоты крутильных колебаний трансмиссии должны лежать вне эксплуатационных режимов автомобиля; • обеспечение минимальных динамических нагрузок, вызванных неравномерностью вращения и несбалансированностью вала, а также минимального шума при работе карданной передачи; • обеспечение критической частоты вращения карданной передачи, более высокой, чем частота вращения максимально возможная по условиям эксплуатации; высокий КПД.
1заочники бак.ppt