РГР по строит_машинам.pptx
- Количество слайдов: 28
Расчетно-графическая работа «ПОДБОР КОМПЛЕКТА МАШИН ДЛЯ ПРОИЗВОДСТВА ЗЕМЛЯНЫХ РАБОТ В ЗИМНИЙ ПЕРИОД»
СПИСОК ЛИТЕРАТУРЫ 1. ЕНи. Р. Сборник Е 2. Земляные работы. Вып. 1. Механизированные и ручные земляные работы – М. : Стройиздат, 1989. 2. СНи. П 12 -04 -2002. Безопасность труда в строительстве. Ч. 2. Строительное производство – М. : 2004. 3. Янковский Ф. И. Проектирование работ по вертикальной планировке площадок и возведению земляных сооружений: Учеб. пособие. – Хабаровск: Изд-во ДВГУПС, 2003. 4. Беляков Ю. И. и др. Земляные работы – М. : Стройиздат, 1990.
Условие задачи: Подобрать рациональный комплект машин, обеспечивающих комплексную механизацию поточным методом работ по разработке траншеи зимой с укладкой грунта в отвал, при следующих условиях: 1. Протяженность траншеи – L (м), 2. Вид грунта – (по заданию), 3. Ширина траншеи по дну – а (м), 4. Глубина траншеи – h (м), 5. Глубина промерзания грунта – hпр (м).
Вид грунта по заданию 431 432 43 П 43 Г Вид грунта А Б В Г Глина жирная без примесей Б В Г Д Песок с примесью гравия свыше 10 % по объему В Г Д А Суглинок тяжелый с примесью щебня свыше 10 % по объему Г Д А Б Супесь тяжелая с примесью гравия до 10 % по объему Д А Б В Глина тяжелая ломовая
1. Определение объемов работ Устойчивость грунта при отрывке траншеи обеспечивается пологими откосами в области талого грунта (рис. 1). В табл. 1 указана допустимая крутизна откосов выемок, взятая из источника [2]. Таблица 1. Допустимая крутизна откосов траншеи Вид грунта Глубина выемки, до 3 м 1. Песок 2. Супесь 3. Суглинок Рис. 1. Поперечное сечение траншеи 4 Глина 5 м 1: 1 1 : 0, 67 1 : 0, 85 1 : 0, 75 1 : 0, 25 1 : 0, 5
С учетом принятой крутизны откоса ширина отрываемой траншеи поверху (с) равна с = a + 2 m (h – h пр) (м). Объем мерзлого грунта Vм, разрабатываемого в траншее Vм = c h пр L (м 3), а объем талого грунта Vт Vт = (a + c) (h – h пр) L / 2 (м 3). 2. Определение требуемых параметров ведущей машины комплекта Принцип комплексной механизации предусматривает выполнение всех строительных процессов с помощью машин, увязанных в комплект по основным параметрам. Ведущей машиной комплекта является средство механизации, выполняющее основной строительный процесс – разработку грунта. Наиболее рациональной машиной для отрывки траншеи является одноковшовый экскаватор, оборудованный обратной лопатой.
Рис. 2. Схема для определения технических параметров экскаватора Площадь поперечного сечения траншеи Fтр равна Fтр = с hпр + (a + c) (h – hпр) / 2 (м 2), А площадь поперечного сечения отвала Fот с учетом первоначального разрыхления грунта после его разработки составит Fот = Fтр Кр (м 2) , где Кр – коэффициент первоначального разрыхления грунта, принимаемый по данным таблицы. Высота отвала d, которая не должна превышать высоту выгрузки грунта в транспорт принятого экскаватора (Нвт), составит < H вт
Вид грунта 1. Песок 2. Супесь 3. Суглинок 4 Глина КР 1, 15 1, 25 Расстояние от оси траншеи до оси отвала е, которое не должно превышать наибольший радиус выгрузки грунта в транспорт (R Вт), равно е = c / 2 + 0, 5 + d < R Вт. Примечание: Указанные ограничения необходимо учитывать при выборе марки одноковшового экскаватора для разработки грунта в траншее и выгрузке его в отвал. 3. Определение состава строительных процессов и используемых средств механизации По заданию необходимо подобрать три варианта комплексной механизации отрывки траншеи. В каждом варианте определяем набор простых процессов и используемых при этом строительных машин на основе области их применения и рекомендаций, изложенных в соответствующих параграфах ЕНи. Р [1].
Под вариантом механизации СМР подразумевается любое сочетание принятых способов производства работ и используемых средств механизации. Рекомендации по выбору вариантов механизации В зависимости от глубины промерзания грунта рекомендуются следующие способы его подготовки к разработке: при hпр не более 0, 4 м - рыхление грунта тракторными рыхлителями, при hпр не более 1, 3 м - рыхление грунта клинмолотом, подвешенным к стреле экскаватора, при hпр не более 1, 8 м - нарезка мерзлого грунта на крупные и мелкие блоки баровой машиной.
1 вариант 1. Сплошное рыхление мерзлого грунта – клин-молот, подвешенный к стреле экскаватора-драглайна Э – 652 В (§ Е 2 -1 -3). 2. Разработка мерзлого и талого грунта в отвал – экскаватор Э – 5015 А с обратной лопатой (§ Е 2 -1 -13). 2 вариант 1. Нарезка мерзлого грунта на крупные блоки – баровая машина КМП – 3 (§ Е 2 -1 -4). 2. Транспортирование блоков в отвал – бульдозер ДЗ – 42 на тракторе ДТ – 75 (§ Е 2 -123). 3. Разработка талого грунта в отвал – экскаватор ЭО – 3322 Б с обратной лопатой (§ Е 2 -1 -13). 3 вариант 1. Нарезка мерзлого грунта на мелкие блоки – баровая машина КМП – 3 (§ Е 2 -1 -4). 2. Разработка мерзлого и талого грунта в отвал – экскаватор ЭО – 4121 А с обратной лопатой (§ Е 2 -1 -13). ПРИМЕЧАНИЕ: По каждому варианту приводятся технические характеристики используемых средств механизации, заимствованные из источников [1, 3].
Рыхление мерзлого грунта клин-молотом
Нарезка щелей в мерзлом грунте баровой машиной
4. Расчет размеров блоков и количества нарезаемых щелей в мерзлом грунте 2 вариант Размеры крупных блоков в плане зависят от ширины траншеи поверху (с) и определяются из условий: • масса одного блока должна составлять 4 -6 т; • во избежание разрушения блока при транспортировке его форма в плане должна быть близка к квадрату. В крайнем случае, размеры блока в плане не должны различаться более чем на 40%. Для траншеи шириной 4, 3 м, изображенной на рис. 3, принимаем нарезку двух продольных щелей по краям траншеи и одну – по ее середине. При нарезке поперечных щелей через 2 м получаем размеры блока в плане 2, 15 х 2 м. Рис. 3. Нарезка мерзлого грунта на крупные блоки
Следовательно, соотношение сторон блока в плане составляет 2, 15 : 2 = 1, 075 < 1, 4. А масса блока при глубине промерзания грунта h пр = 0, 6 м равна: Q = 2 х 2, 15 х 0, 6 х 1, 75 = 4, 515 т < 6 т, где 1, 75 – плотность грунта (глина жирная с примесью щебня до 10 %), принимаемая по табл. 1 технической части ЕНи. Р [1], т / м 3. Таким образом, оба условия, изложенные выше, соблюдаются. Количество продольных щелей при нарезке крупных блоков равно 3, а число поперечных щелей, нарезаемых через 2 м по длине траншеи, составляет: N поп = 900 : 2 + 1 = 451 шт, где 900 – длина траншеи, м.
3 Вариант При мелкоблочном способе разработки траншеи для удобства извлечения ковшом экскаватора нарезанных блоков они должны иметь в плане форму ромба со стороной d, равной d = 0, 8 q, где q – вместимость ковша экскаватора, используемого для извлечения мелких блоков, в м 3. Рис. 4. Нарезка мерзлого грунта на мелкие блоки Количество нарезаемых продольных щелей при мелкоблочном методе составит где с – ширина траншеи поверху, м. N пр = c / d + 1 (шт), Полученную величину N пр округляем в большую сторону до целого числа. Так как поперечные щели нарезаются под углом 600 к оси траншеи, то их длина составит а их количество f = с / sin 600 = c / 0, 866, N поп = L / d + 1 (шт).
5. Разработка технологических схем отрывки траншеи 1 вариант Рыхление грунта клин-молотом 1 -Экскаватор Э-652 В с клин-молотом, 2 -Экскаватор Э-5015 А; 3 -Отвал
2 Вариант Нарезка мёрзлого грунта на крупные блоки 1 -Баровая машина КМП-3; 2 -Бульдозер ДЗ-42; 3 -Экскаватор ЭО-3222 Б; 4 -отвал
3 вариант Нарезка мёрзлого грунта на мелкие блоки 1 -Баровая машина КМП-3; 2 -Экскаватор ЭО-4121 А; 3 -Отвал Рис. 5. Технологические схемы разработки траншеи
6. Определение производительности машин Нормативная производительность используемых средств механизации за смену рассчитывается по данным ЕНи. Р [1] Пн = 8 И / К Н вр. м (ед. продукции / смену), где И – измеритель, на который рассчитана норма машинного времени; К – поправочный коэффициент; Н вр. м – норма машинного времени, маш-ч / ед. продукции. Численные значения поправочного коэффициента равны: • в первом варианте при рыхлении мерзлого грунта клин-молотом на полосе шириной менее 3 м – К = 1, 2 (ПР-1, § Е 2 -1 -3). • во втором и третьем вариантах при нарезке щелей длиной до 2 м – К = 1, 7 (ПР-3, § Е 2 -1 -4). Так как при крупноблочном и мелкоблочном методах поправочный коэффициент может применяться только к коротким (поперечным) щелям, то усредненный поправочный коэффициент К ср , вводимый при расчете нормативной производительности баровой машины, равен К ср = (L пр + К L поп) / (L пр + L поп), где L пр и L поп – соответственно общая длина продольных и поперечных щелей, м; К = 1, 7 – величина поправочного коэффициента, вводимого на длину коротких щелей.
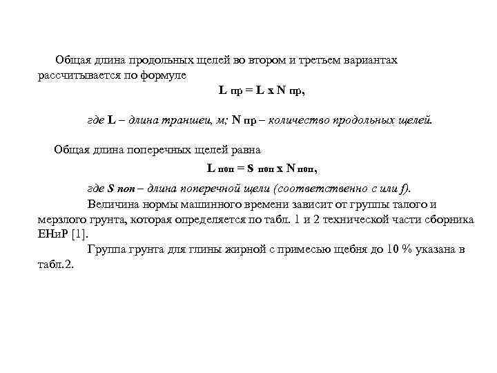
Общая длина продольных щелей во втором и третьем вариантах рассчитывается по формуле L пр = L х N пр, где L – длина траншеи, м; N пр – количество продольных щелей. Общая длина поперечных щелей равна L поп = s поп х N поп, где s поп – длина поперечной щели (соответственно с или f). Величина нормы машинного времени зависит от группы талого и мерзлого грунта, которая определяется по табл. 1 и 2 технической части сборника ЕНи. Р [1]. Группа грунта для глины жирной с примесью щебня до 10 % указана в табл. 2.
Таблица 2. Группа грунта в зависимости от трудности его разработки Вид работы и применяемая машина 1. Рыхление мерзлого грунта клин-молотом Группа грунта III м 2. Разработка предварительно разрыхленного мерзлого грунта одноковшовым экскаватором III м 3. Разработка талого грунта одноковшовым экскаватором II 4. Нарезка щелей в мерзлом грунте баровой машиной IV м 5. Перемещение предварительно разрыхленного мерзлого грунта бульдозером III м Ниже в качестве образца приводятся расчеты нормативной производительности средств механизации по первому варианту.
1 вариант Сменная нормативная производительность клин-молота на экскаваторе Э-652 В согласно § Е 2 -1 -3, 2; в (грунт группы IIIм, глубина промерзания 0, 6 м, ширина траншеи поверху 2, 3 м ) составит Пн = 8 х 100 / 8, 4 х 1, 2 = 79, 4 м 3 / смену. Сменная нормативная производительность экскаватора ЭО-5015 А при разработке разрыхленного мерзлого грунта согласно § Е 2 -1 -13, табл. 5, 3; л (группа грунта III м) равна Пн = 8 х 100 / 5 = 160 м 3 / смену. Сменная нормативная производительность экскаватора ЭО-5015 А при разработке талого грунта согласно § Е 2 -1 -13, табл. 5, 3; з (группа грунта II) равна Пн = 8 х 100 / 2, 5 = 320 м 3 / смену. Производительности средств механизации по остальным двум вариантам рассчитываются аналогично с учетом поправочных коэффициентов, приведенных выше. ПРИМЕЧАНИЕ: Сменная производительность бульдозера во втором варианте при перемещении крупных блоков в отвал на расстояние до 10 м рассчитывается по данным § Е 2 -1 -23, с поправочным коэффициентом К = 2, учитывающим заводку троса в щели и строповку блоков двумя разнорабочими.
7. Расчет технико-экономических показателей и сравнение вариантов Эффективность каждого сравниваемого варианта производства земляных работ оценивается системой технико-экономических показателей: 1. Продолжительность выполнения строительных процессов по варианту t = V / Пн (cмен), где V – объем работ по строительному процессу; Пн – нормативная сменная производительность машины, рассчитанная в разделе 6. 2. Общая трудоемкость работ по варианту Т= ∑ n х t (чел-смен), где n – количество рабочих, занятых на выполнении процесса. 3. Удельные энергозатраты по варианту Э = W / П вед (к. Вт / ед. продукции), где W – суммарная мощность двигателей всех средств механизации, используемых в варианте, к. Вт; Пвед – сменная нормативная производительность ведущей машины в варианте, ед. продукции / смену.
ПРИМЕЧАНИЕ: 1. Продолжительность нарезки щелей определяется делением общей длины продольных и поперечных щелей на сменную производительность баровой машины в пог. м / смену. 2. При расчете общей трудоемкости работ по перемещению нарезанных крупных блоков наряду с машинистом бульдозера необходимо учесть двух рабочих, занятых строповкой блока. 3. По вариантам, предусматривающим разработку одноковшовым экскаватором мерзлого и талого грунта, в формулу по определению удельных энергозатрат подставляется усредненная производительность ведущей машины, которая равна П вед = (Пм х Vм + Пт х Vт) / (Vм + Vт) (м 3 / смену), где Пм и Пт – соответственно сменная производительность экскаватора при разработке мерзлого и талого грунта, м 3 / смену; Vм и Vт – соответственно объемы мерзлого и талого грунта в м 3, рассчитанные в разд. 1. 4. В качестве продолжительности работ принимается наибольший срок выполнения строительного процесса по варианту. Рассчитанные по трем вариантам производства земляных работ показатели сводятся в таблицу для их сопоставления. В конце разделается вывод о выборе оптимального варианта.
Таблица 3. Сравнение вариантов производства земляных работ Наименование показателя 1. Продолжительность работ 2. Трудоемкость работ 3. Удельная энергоемкость Единица измерени я смен чел-смен к. Вт / ед. продукции 1 Варианты 2 3
8. Построение циклограммы При поточном строительстве весь фронт работ разбивается на равновеликие захватки, а выполняемый производственный процесс – на частные потоки, в качестве которых выступают простые строительные процессы. Графическим изображением строительного потока в пространстве и времени является циклограмма, на которой по оси абсцисс откладывается продолжительность работ, а по оси ординат – захватки. Предположим, что в результате сопоставления полученных показателей наиболее рациональным оказался второй вариант, по которому: • продолжительность нарезки щелей – 12 смен; • продолжительность перемещения блоков в отвал – 5 смен; • продолжительность разработки талого грунта – 18 смен.
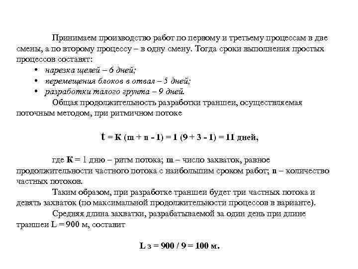
Принимаем производство работ по первому и третьему процессам в две смены, а по второму процессу – в одну смену. Тогда сроки выполнения простых процессов составят: • нарезка щелей – 6 дней; • перемещения блоков в отвал – 5 дней; • разработки талого грунта – 9 дней. Общая продолжительность разработки траншеи, осуществляемая поточным методом, при ритмичном потоке t = К (m + n - 1) = 1 (9 + 3 - 1) = 11 дней, где К = 1 дню – ритм потока; m – число захваток, равное продолжительности частного потока с наибольшим сроком работ; n – количество частных потоков. Таким образом, при разработке траншеи будет три частных потока и девять захваток (по максимальной продолжительности процессов в варианте). Средняя длина захватки, разрабатываемой за один день при длине траншеи L = 900 м, составит L з = 900 / 9 = 100 м.
Рис. 6. Циклограмма ритмичного потока производства земляных работ
РГР по строит_машинам.pptx