Скачать презентацию Расчет трехфазных несимметричных электрической цепи при статической нагрузке Скачать презентацию Расчет трехфазных несимметричных электрической цепи при статической нагрузке

Несимметричные. звезда-звезда с нулевым проводом.ppt

  • Количество слайдов: 21

Расчет трехфазных несимметричных электрической цепи при статической нагрузке. Соединение звезда-звезда с нулевым проводом. IA Расчет трехфазных несимметричных электрической цепи при статической нагрузке. Соединение звезда-звезда с нулевым проводом. IA EA EC 0 I 0 Ua za Z 0 01 EB Uc IC zc za ≠ zb ≠ zc Ub zb IB Случай 1. Сопротивление в нейтральном проводе равно нулю(Y=∞).

Токи в фазах нагрузки Если нагрузка симметричная, то расчет можно вести на одну фазу, Токи в фазах нагрузки Если нагрузка симметричная, то расчет можно вести на одну фазу, например A. Токи в двух других фазах найдутся по формулам: Линейные токи

Векторная диаграмма трехфазной электрической цепи при несимметричной статической нагрузке (звезда-звезда с нулевым проводом). EA Векторная диаграмма трехфазной электрической цепи при несимметричной статической нагрузке (звезда-звезда с нулевым проводом). EA IA EC EB IC Io IB

Трехфазные цепи Соединение звезда-звезда без нулевого провода. IA za ≠ zb ≠ zc EA Трехфазные цепи Соединение звезда-звезда без нулевого провода. IA za ≠ zb ≠ zc EA EC 01 0 EB Uc zc IC IB 2003 г. Ua za zb Ub

Смещение нейтрали в трехфазных электрических цепях. Рассмотрим трехфазную электрическую цепь без нейтрального провода с Смещение нейтрали в трехфазных электрических цепях. Рассмотрим трехфазную электрическую цепь без нейтрального провода с активной нагрузкой. A IA UCA EC EA 0 Uca UAB B UBC R IC Ua 01 Uc EB C Ra R Ubc IB Uab Ub

Трехфазные цепи 1). Короткое замыкание фазы А. (RA=0). 2003 г. Трехфазные цепи 1). Короткое замыкание фазы А. (RA=0). 2003 г.

а) по векторной диаграмме IAk o 1 Ick Uca EA IBk Uab = Ub а) по векторной диаграмме IAk o 1 Ick Uca EA IBk Uab = Ub o EC EB Ubc Из векторной диаграммы можно заключить , что напряжение на фазах нагрузки увеличилось до линейного, т. е. в раз. Соответственно в линейных электрических цепях токи увеличатся так же, как и напряжения.

b) аналитически 2). Режим холостого хода фазы А. (RA=∞). b) аналитически 2). Режим холостого хода фазы А. (RA=∞).

1. Проведем анализ режима по векторной диаграмме Ua Uca o EC EA Uab EB 1. Проведем анализ режима по векторной диаграмме Ua Uca o EC EA Uab EB o 1 Uc ICx IAx Ubc Ub

Пусть в фазу А включена емкость EA o EB Ec IA IB IC ZС Пусть в фазу А включена емкость EA o EB Ec IA IB IC ZС EA R IA o 1 Eэк R ZС Rэк

Векторная диаграмма A UA Xc m n EA 0 Rэкв EB UC Ec C Векторная диаграмма A UA Xc m n EA 0 Rэкв EB UC Ec C Ub B

Измерение мощности в трехфазных цепях EA W 1 EB UW 1 W 3 UW Измерение мощности в трехфазных цепях EA W 1 EB UW 1 W 3 UW 2 UW 3 ZB IB W 2 Ec ZA IA IC Zc

Расчет сложной трехфазной электрической цепи в симметричном режиме. EA W EB ZB IB W Расчет сложной трехфазной электрической цепи в симметричном режиме. EA W EB ZB IB W o ZA IA Ec ZЛ W IC Zc

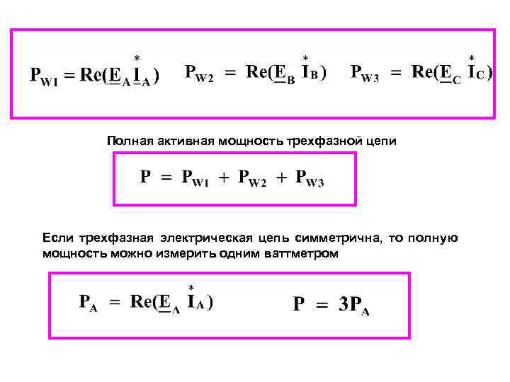
Полная активная мощность трехфазной цепи Если трехфазная электрическая цепь симметрична, то полную мощность можно Полная активная мощность трехфазной цепи Если трехфазная электрическая цепь симметрична, то полную мощность можно измерить одним ваттметром

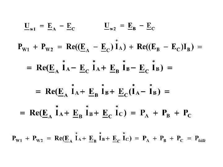
Измерение мощности трехфазных цепей с помощью одного ваттметра. EA IA W 1 EB W Измерение мощности трехфазных цепей с помощью одного ваттметра. EA IA W 1 EB W 2 Ec Uw 1 Uw 2 IB нагрузка IC