Лекция 5.ppt
- Количество слайдов: 26
Расчет надежности систем. Оценка надежности сетевых структур Лекция 5
Надежность компьютерных сетей. Основные понятия Надежность (работоспособность) сети – сохранение ее связности (оценка – вероятность сохранения связи). Отказ сети – распадение на изолированные части. Надежностная структура сети полностью соответствует конфигурации сети и представляется некоторым графом. Отказу линии связи соответствует обрыв ребра или дуги, изображающих эту связь. Отказу узла соответствует обрыв всех ребер, инцидентных вершине, изображающей этот узел. 2
Мостиковая система Многие реальные системы и сети имеют структуру соединения (или взаимодействия) элементов, не сводимую к параллельнопоследовательной и к последовательно – параллельной схеме. Пример : Мостиковая система представляет собой параллельное соединение последовательных цепочек элементов с диагональными элементами, включенными между узлами различных параллельных ветвей. Работоспособность такой системы определяется не только количеством отказавших элементов, но и их положением в структурной схеме. 3
Метод минимальных путей и минимальных сечений. Метод является приближенным и позволяет оценить значение вероятности безотказной работы (ВБР) системы снизу и сверху : Минимальным сечением называется набор неработоспособных элементов, отказ которых приводит к отказу системы, а восстановление работоспособности любого из них - к восстановлению работоспособности системы. • Минимальных сечений может быть несколько • Система с параллельным соединением элементов имеет только одно минимальное сечение, включающее все ее элементы (восстановление любого восстановит работоспособность системы). • В системе с последовательным соединением элементов число минимальных сечений совпадает с числом элементов, и каждое сечение включает один из них. 4
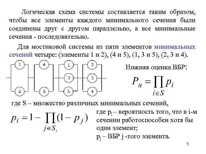
Логическая схема системы составляется таким образом, чтобы все элементы каждого минимального сечения были соединены друг с другом параллельно, а все минимальные сечения - последовательно. Для мостиковой системы из пяти элементов минимальных сечений четыре: (элементы 1 и 2), (4 и 5), (1, 3 и 5), (2, 3 и 4). Нижняя оценка ВБР: где S – множество различных минимальных сечений, где рi – вероятность того, что в i-м сечении работоспособен хотя бы один элемент; рj – ВБР j -того элемента. 5
Метод минимальных путей и минимальных сечений. Минимальным путем называется последовательный набор работоспособных элементов системы, который обеспечивает ее работоспособность, а отказ любого из них приводит к ее отказу. • Минимальных путей в системе может быть один или несколько. • Система с последовательным соединением элементов имеет только один минимальный путь, включающий все элементы. • В системе с параллельным соединением число минимальных путей совпадает с числом элементов, и каждый путь включает один из них. 6
Для мостиковой системы из пяти элементов минимальных путей четыре: (элементы 1 и 4), (2 и 5), (1, 3 и 5), (2, 3 и 4). Логическая схема надежности такой системы: Верхняя оценка ВБР: где R – множество различных минимальных путей, где рk – ВБР всех элементов k-го пути; рl – ВБР l -того элемента k-го пути 7
Оценка ВБР системы с мостиковой структурой Минимальные сечения Минимальные пути 8
Оценка наработки на отказ системы Аналогичным образом, с использованием формул для наработки на отказ последовательно-параллельных и параллельно – последовательных структур, можно найти нижнюю Тн и верхнюю Тв оценки для наработки на отказ системы Тс 9
Оценка наработки на отказ системы Если закон функционирования до отказа - экспоненциальный 10
Оценка наработки на отказ системы с мостиковой структурой Минимальные сечения Равнонадежные элементы 11
Оценка наработки на отказ системы с мостиковой структурой Минимальные пути Равнонадежные элементы 12
Логико-вероятностный метод расчета надежности Х= (х1, …, хn) – n –мерный вектор, характеризующий состояние системы хi – булева переменная: хi=1, если i-я подсистема работоспособна; хi=0, если i-я подсистема неработоспособна. Функция работоспособности R(X) =1, если система работоспособна; R(X) =0, если система отказывает. Функция неработоспособности ¬R (X) ¬R(X) =0, если система работоспособна; ¬R(X) =1, если система отказывает. 13
Логико-вероятностный метод расчета надежности ВБР системы Рс Рс = Вер { R(X) =1} или Рс = Вер {¬ R(X) =0} Вероятность отказа системы Qс Qс = Вер {¬R(X) =1} или Qс = Вер {R(X) =0} 14
Оценка ВБР системы с мостиковой структурой Функцию R(X) представим в дизьюнктивной нормальной форме множеством минимальных путей: Для вычисления Pc необходимо R(X) представить в ортогональной форме Rort, т. е. в виде множества непересекающихся интервалов 15
Для вычисления Pc достаточно заменить: 1) на рi ( ВБР i-го элемента), 2) на 1 - рi (qi – вероятность отказа i-го элемента), 3) конъюнкцию – на произведение, 4) дизъюнкцию – на сумму 16
Оценка ВБР системы с мостиковой структурой При равнонадежных элементах Метод минимальных путей и минимальных При р=0. 8 сечений Рн = 0, 9069 Рв = 0, 9692 Логико-вероятностный метод Рс = 0, 9611 17
Логико-вероятностный метод расчета надежности Достоинства: 1) Можно применять при любой логической структуре системы; 2) Можно применять при любых распределениях наработки до отказа; Недостатки: 1) Не всегда удается составить логическую функцию работоспособности, достаточно соответствующую рассматриваемой системе; 2) Для сложных систем преобразования становятся очень громоздкими 18
Характеристики надежности компьютерных сетей 1) Характеристики потерь пакетов – доля потерянных пакетов L NL – количество потерянных пакетов N- общее количество переданных пакетов Для уменьшения L применяют методы повторной передачи пакетов 19
Методы повторной передачи пакетов 1) Метод простоя источника требует, чтобы источник, пославший кадр, ожидал получения квитанции (положительной или отрицательной) от приемника и только после этого посылал следующий кадр (или повторял искаженный). Если квитанция не приходит в течение тайм-аута, кадр считается искаженным и его передача повторяется. Производительность обмена данными ниже потенциально возможной - недостаток особенно заметен на низкоскоростных каналах связи. 20
Методы повторной передачи пакетов 2) Метод скользящего окна (sliding window) – для повышения скорости передачи данных источнику разрешается передать некоторое количество кадров в непрерывном режиме, т. е. в максимально возможном темпе без получения квитанций. Параметры метода: 1) Размер окна W – количество кадров, разрешенных к передаче без получения квитанций; • В надежных сетях для повышения скорости обмена данных размер окна нужно увеличивать, т. к. при этом источник будет посылать пакеты с меньшими паузами; • В ненадежных сетях размер окна нужно уменьшать, т. к. при частых потерях и искажениях пакетов резко возрастает обьем повторно передаваемых пакетов – полезная пропускная способность сети падает. 21
Методы повторной передачи пакетов 2) Метод скользящего окна (sliding window) Параметры метода: 2) Величина тайм-аута ожидания квитанции – зависит не от надежности сети, а от задержек передачи пакетов сетью. Существуют реализации метода, в которых в качестве размера окна используется не количество пакетов, а количество байтов – протокол ТСР. Метод более сложен в реализации, чем метод простоя источника – источник должен хранить в буфере все пакеты, на которые не получены положительные квитанции и отслеживать параметры метода. 22
Характеристики надежности компьютерных сетей 2) Доступность (avaibility) – доля времени, в течение которого сеть находится в работоспособном состоянии; 3) Отказоустойчивость (fault tolerance) – способность сети скрывать от пользователя отказ отдельных компонентов. Пример: коммутатор оснащен двумя коммутационными центрами, работающими параллельно. При отказе одного из них производительность коммутатора снизится вдвое, но полного отказа узла не произойдет. 23
Способы повышения доступности 1) Использование в сети надежных элементов – ограничен возможностями производства ; 2) Введение избыточности в структуру системы (резервирование): Пример: коммутаторы и маршрутизаторы всегда строятся с использованием избыточных блоков – источников питания, процессоров и интерфейсов; 3) Использование альтернативных маршрутов следования трафика. 24
Способы использования альтернативных маршрутов следования трафика. 1) Сеть определяет альтернативный маршрут только после отказа основного – самый медленный способ, связан с потерями данных ; 2) Сеть заранее находит и использует два маршрута для определенного потока, образуя избыточный поток, неза-метный для пользователя: • данные передаются по обоим маршрутам, но к пользо-вателю попадают данные только одного; • один маршрут считается основным, другой – резерв-ным; при отказе основного пользователь получает данные по резервному потоку; • Самый быстрый способ, но связан с большими потерями производительности сети – применяют для поддержания небольшого количества критически важных для пользователя потоков. 25
Способы использования альтернативных маршрутов следования трафика. 3) Сеть заранее находит два маршрута, однако использует только один: • при отказе основного маршрута переход на альтернативный происходит гораздо быстрее чем при использовании 1), т. к. не тратится время на его поиск; • гораздо более экономичен, чем 2); • потери данных выше, чем у 2), т. к. теряются те данные, которые были отправлены вдоль отказавшего маршрута. В компьютерных сетях применяются в основном 1) и 3), 2) – при повышенных требованиях к надежности. Второй способ широко применяется в первичных высокоскоростных сетях для передачи телефонного трафика. 26


