Расчет и выбор посадок.ppt
- Количество слайдов: 10
Расчет и выбор посадок Выполнил: ст-т гр. РД-310 Смук В.
Посадки с натягом l Посадки с натягом предназначаются для образования неподвижных соединений. Разность между диаметром вала и внутренним диаметром втулки до сборки определяет натяг N. При запрессовке деталей происходят растяжение втулки на величину и одновременно сжатие вала на величину , причем Упругие силы, вызываемые натягом, создают по поверхности соединения деталей напряжения, препятствующие их взаимному смещению. Предельные значения натягов выбранной посадки должны удовлетворять следующим условиям:
1. При наименьшем натяге должна обеспечиваться прочность соединения, т. е. не должно быть относительного смещения деталей от действия внешнего крутящего момента или осевого усилия или их совместного действия. Это условие выполняется, если , где – наибольший прикладываемый к одной детали момент кручения, а – внешняя осевая прикладываемый к одной детали момент кручения, а , сила, приложенная к одной детали; – момент трения и сила трения, зависящие от натяга, размеров соединяемых деталей, шероховатости поверхностей и других факторов. 2. При наибольшем натяге должна обеспечиваться прочность соединяемых деталей, т. е. наибольшее напряжение, возникающее в материалах деталей, не должно превышать допустимого значения. Величину наименьшего натяга при условии, что сопрягаемые поверхности идеально гладкие, рассчитывают по формуле: , где – удельное эксплуатационное давление по поверхности контакта, Па; D – номинальный диаметр сопряжения, мм; ED, Еd – модули упругости материалов соединяемых деталей (для стали Е = 2, 06 1011 Па; для чугуна Е =1, 2 1011 Па; для бронзы и латуни Е=1, 1 1011 Па); СD, Сd – коэффициенты, определяемые по формулам:
где D, d 1, d 2 – соответствующие диаметры сопрягаемых деталей (см. рис. 2. 1), мм; , – коэффициенты Пуассона для металлов охватывающей и охватываемой деталей. Прежде, чем приступить к выбору посадки, следует проверить обеспечение прочности соединяемых деталей. Для этого определяют предельное допустимое удельное контактное давление на основе теории наибольших касательных напряжений. Стандартную посадку выбирают таким образом, чтобы детали не проворачивались относительно друга, поэтому ; Но прежде, чем выбрать посадку, следует учесть, что на прочность соединения вала и отверстия оказывает существенное влияние высота микронеровностей. Для расчета компенсации влияния микронеровностей рекомендуется пользоваться формулами: (для материалов с различными механическими свойствами)
где k, k 1, k 2 – коэффициенты, учитывающие смятия микронеровностей поверхностей отверстия и вала. Таким образом, значения натягов при выборе посадок: Величины натягов могут также зависеть и от ряда других факторов (температуры при эксплуатации, неоднородности физико–химических свойств материалов, отклонения формы сопрягаемых поверхностей и др. ), которые здесь не рассматриваются. В случае необходимости следует использовать рекомендации.
Посадка с зазором Типовыми посадками с зазором являются гидродинамические подшипники скольжения. h – толщина масленого слоя. S – зазор(разность между диаметрами) D – диаметр отверстия вкладыша d – диаметр цапфы
Сущность расчета посадки заключается в том, чтобы определить интервал зазоров [Smin ]. . . [Smax ] , при котором величина всплытия будет не меньше предварительно выбранной допустимо минимальной толщины масляного слоя [ hmin ]. Исходя из сказанного, найдем величину [ hmin ] и установим зависимость между h и S. Для обеспечения жидкостного трения необходимо, чтобы микронеровности цапфы и вкладыша не касались при работе подшипника. Это возможно при условии: , где [hmin ] ≥ RZ 1 + RZ 2 +Δф +ΔP +Δизг +ΔД RZ 1, RZ 2 - высота неровностей вкладышей подшипника и цапфы вала; Δф, Δр - поправки, учитывающие влияние погрешностей формы и расположения цапфы и вкладыша; Δизг - поправка, учитывающая влияние изгиба вала; ΔД - добавка, учитывающая разного рода отклонения от принятого режима работы. Для упрощенного расчета можно применять зависимость: [hmin ] ≥ k * RZ 1 + RZ 2 + ΔД , где min k - коэффициент запаса надежности по толщине масляного слоя (k ≥ 2).
Известна зависимость для среднего удельного давления у гидродинамического подшипника: где μ - динамическая вязкость масла при рабочей температуре подшипника, H*c/м 2; ω - угловая скорость цапфы рад/c; S - диаметральный зазор, м; D - номинальный диаметр сопряжения, м; CR - безразмерный коэффициент нагруженности подшипника, зависящий от l / D и χ; l - длина подшипника , м; χ - относительный эксцентриситет, который связан зависимостью с h: h = 0. 5 *S − e = 0. 5 *S * (1 − χ ) Определим из формулы значение S:
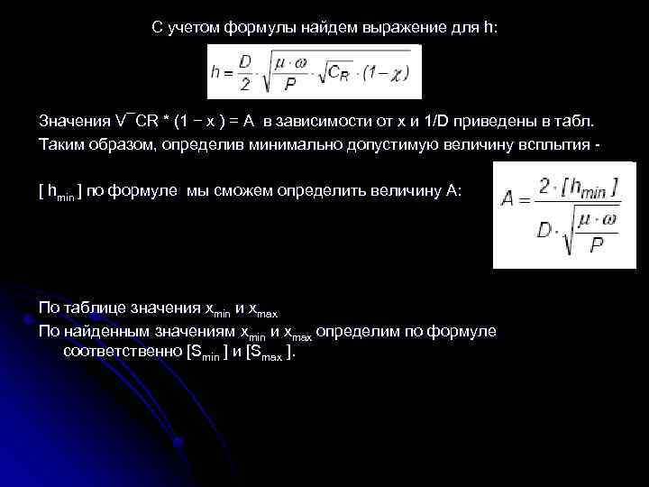
C учетом формулы найдем выражение для h: Значения V¯CR * (1 − х ) = A в зависимости от х и 1/D приведены в табл. Таким образом, определив минимально допустимую величину всплытия - [ hmin ] по формуле мы сможем определить величину A: min По таблице значения хmin и хmаx По найденным значениям хmin и хmаx определим по формуле соответственно [Smin ] и [Smax ].
Переходные посадки, это такие посадки, в которых возможен как зазор, так и натяг. Они применяются для неподвижных, но разъемных соединений с дополнительным креплением, а также для центрирования. Они применяются только в точных квалитетах с 4 -го по 8 -й. Переходные посадки обычно не рассчитываются, а назначаются по рекомендациям, возможен проверочный расчет наибольшего натяга или зазора. Посадка H 7/js 6 применяется в тех случаях, когда соединение должно часто разбираться, а также, если затруднена сборка (стаканы подшипников в корпусе, сменные зубчатые колеса шлифовальных и шевинговальных станков, небольшие шкивы и сменные муфты на концах валов). Вероятность натяга составляет 1 — 3 %. Посадка H 7/k 6 обеспечивает хорошее центрирование и равную вероятность зазоров и натягов. Широко применяется для сопряжения зубчатых колес, шкивов, маховиков, стаканов и т. д. Вероятность натяга составляет 25 — 60 %. Посадка H 7/n 6 характеризуется большой вероятностью натяга до 90%. Применяется в тех случаях, когда разборка соединений производится редко или необходимо обеспечить хорошее центрирование при передаче значительных колебательных усилий, а также при ударах и вибрации. Например, для сопряжения тяжело нагруженных зубчатых колес, муфт, кривошипов с валами,
Расчет и выбор посадок.ppt