16_p-елементи_VIA_групи_Оксиген_та_Сульфур.ppt
- Количество слайдов: 69
р-елементи VІА групи. Оксиген та його сполуки. р-елементи VІА групи. Сульфур, Селен, Телур. підготувала к. х. н. , доц. Демид А. Є.
халькоген
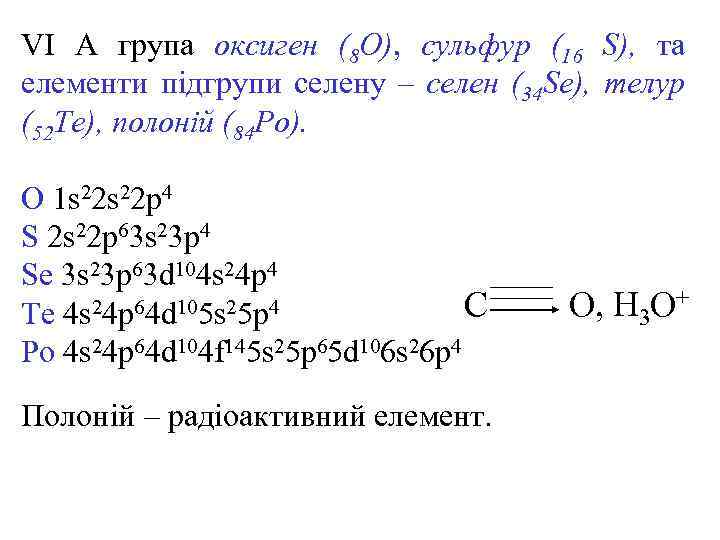
VI А група оксиген (8 O), сульфур (16 S), та елементи підгрупи селену – селен (34 Se), телур (52 Te), полоній (84 Po). O 1 s 22 p 4 S 2 s 22 p 63 s 23 p 4 Se 3 s 23 p 63 d 104 s 24 p 4 24 p 64 d 105 s 25 p 4 С О, Н 3 О+ Te 4 s Po 4 s 24 p 64 d 104 f 145 s 25 p 65 d 106 s 26 p 4 Полоній – радіоактивний елемент.
№ Е 8 16 34 52 84 Mr ВЕ O 15, 99 [He]2 s 22 p 4 Сп Відн. С. о. е, ел. r ат, нм е. В 0, 066 14, 5 3, 5 -2, +3, 2, 6 +4, +5, +6 S 32, 06 [Ne]3 s 23 p 4 0, 105 10, 5 Se [Ar]3 d 104 s 78, 96 24 p 4 0, 116 9, 8 Te 127, 6 [Kr]4 d 105 s 25 p 4 0 0, 143 Po 14 208, 9 [Xe]4 f 5 d 106 s 26 p 8 4 0, 176 t пл. , t кип ƍ, С. , г/см 3 С -2, -1, -218, 4 +1, +2 -182, 9 1, 2 112, 8 444, 67 2, 07 -2, +4, +6 217 1390 4, 8 8, 6 -3, +3, +4, 1, 9 +5 450 1750 6, 68 7, 8 1, 76 +2, +4 282 962 9, 32 2, 01
Кисень (O 2) Знаходження у природі W~23, 1%; WV ~ 21%% у повітрі; Одержання 1. Промисловий спосіб - фракціонування повітря або кріогенна ректифікація. Кисневі концентратори
2. Лабораторний спосіб (розклад кисневмісних речовин): • термічним розкладом оксидів неактивних металів (Ag 2 O, Hg. O): 2 Hg. O = 2 Hg + O 2 ↑ 2) нагріванням оксидів Ме у вищих с. о. (Pb. O 2, Pb 3 O 4): Pb. O 2 = Pb + O 2 ↑ 3) нагріванням бертолетової солі при наявності каталізатора (Mn. O 2): KCl. O 3= 2 KCl + 3 O 2 ↑ 4) розкладанням калій перманганату: 2 KMn. О 4=K 2 Mn. О 4+Mn. O 2+О 2↑
5) розклад хроматів і дихроматів, у присутності H 2 SO 4: 2 K 2 Cr 2 O 7+8 H 2 SO 4=2 K 2 SO 4+2 Cr 2(SO 4)3+3 O 2↑+8 H 2 O 6) методом Бріна: 2 Ba. O+O 2↑=2 Ba. O 2(при 5000 С) 2 Ва. О 2= 2 Ва. О + О 2 ↑ (при t) 7) розклад хлорного вапна при наявності Co 2+, Cu 2+: 2 Ca. OCl 2=2 Ca. Cl 2+O 2 ↑ 8) розкладанням пероксиду гідрогену (водн. ): 2 Н 2 О 2= 2 Н 2 О + О 2 ↑ 9) розкладанням нітрату: 2 KNO 3=2 KNO 2+O 2 ↑ 10) із пероксидів або надпероксидів, дією на них води або СО 2: 2 Na 2 O 2 + 2 CO 2= 2 Na 2 CO 3 + O 2 ↑ 4 KO 2 + 2 H 2 O= 4 KOH + 3 O 2 ↑
Хімічні властивості кисню Кисень вступає у реакцію зі всіма речовинами, крім легких галогенів та благородних газів; 1. Окиснює метали та неметали: 2. P 4+ 5 O 2 = 2 P 2 O 5 S + O 2 = SO 2 C + O 2 = CO 2 3 Fe + 2 O 2 = Fe 3 O 4 2 Na + O 2 = Na 2 O 2
2. Окиснює неорганічні сполуки: 4 NH 3 + 3 O 2 = 2 N 2 + 6 H 2 O Са. Н 2+ О 2= Са(ОН)2 4 Fe(OH)2+O 2+2 H 2 O 4 Fe(OH)3 6 Fe. O + O 2 = 2 Fe 3 O 4 2 Na 2 SO 3 + O 2 2 Na 2 SO 4 3 PH 3 + 4 O 2 = P 2 O 5 + 3 H 2 O 3. Окиснює органічні сполуки: СН 4 + 2 О 2= СО 2 + 2 Н 2 О СН 3 СОН + 1/2 О 2= СН 3 СООН C 6 H 6 + 9/2 O 2 = 6 CO 2 + 3 H 2 O C 2 H 5 OH + 2 O 2 = 2 CO 2 + 3 H 2 O 4. Окиснюється сильними окисниками: O 2 + Pt. F 6 = [O 2+][Pt. F 6 -]
Фізичні властивості кисню О 2 – безколірний газ, конденсується у рідину голубого кольору та тверду речовину синього кольору; - парамагнітний в любому агрегатному стані; - добре розчинний у неполярних розчинниках; - - О 2 тяжчий від повітря, ρ = 1, 43 г/л; - погано розчинний у полярних розчинниках (3. 15 мл в 100 мл Н 2 О при 20 о. С).
Способи збирання
Озон Фізичні властивості озону -озон (О 3) – газ голубого кольору за н. у. , - з сильним запахом, діамагнітний; -tпл. = -192. 7 о. С, - tкип. = -119 о. С, - ρ = 128 г/л.
Хімічні властивості озону 1. Отримують при дії тихого електричного розряду на О 2: 3 O 2 ⇔ 2 O 3 вихід ~10% 2. Дуже сильний окисник: O 3 + 2 H+ + 2 e- = O 2 + H 20 O 3 + H 2 O + 2 e- = O 2 + 2 OH- O 3 + S + H 2 O = H 2 SO 4 в кислому середовищі O 3 + 2 KI + H 2 O = 2 KOH + O 2 + I 2 в лужному середовищі 5 O 3 + 2 KOH = 2 KO 3 (озонід)+ 5 O 2 + H 2 O
Біологічна роль кисню та озону. Кисень – здатен підтримувати дихання
Хімічні основи використання кисню та озону в медицині та фармації
Типи бінарних кисневмісних сполук Оксиди (О-2) Пероксиди (О-1) Надпероксиди (О-1/2) Озоніди (О-1/3) Всі елементи Активні метали Лише К, Rb, Cs
Усі метали утворюють оксиди. Типи оксидів: 1) Оксиди активних металів М 2 О, М 2 О 3, що реагують з водою; 2) Оксиди p- і d-елементів в низьких с. о. (від +1 до +3, іноді +4) ковалентні оксиди з полімерними структурами, не реагують з водою, не розчиняються у воді; 3) Оксиди p- і d-елементів в високих с. о. , що є молекулярними структурами, розчинні в воді з утворенням кислот.
Способи отримання оксидів - - розклад кислот: 4 HNO 3=4 NO 2 +2 H 2 O+ O 2 2 H 3 BO 3 = B 2 O 3 + 3 H 2 O -видалення води з кисневмісних кислот : 2 HСl. O 4 + P 2 O 5 = 2 HPO 4 + Cl 2 O 7 2 HNO 3 + P 2 O 5 = 2 HPO 3 + N 2 O 5 - самочинна втрата води: H 2 CO 3 = H 2 O + CO 2
Способи отримання оксидів - розклад основ: Mg(OH)2 = Mg. O + H 2 O Ba(OH)2 = Ba. O + H 2 O Hg(OH)2 = Hg. O + H 2 O 2 Ag. OH = Ag 2 O + H 2 O - розклад солей: Ca. CO 3 Ca. O + CO 2 Fe 2(SO 4)3 Fe 2 O 3 + 3 SO 3 2 Pb(NO 3)2 2 Pb. O + 4 NO 2 + O 2 Якщо оксид металу термічно нестійкий, то утворюється вільний метал: 2 Ag 2 CO 3 4 Ag + O 2 +CO 2 Hg(NO 3)2 Hg + 2 NO 2 + O 2
Властивості оксидів ряд Na 2 O–Mg. O–Al 2 O 3 Na 2 O(k) + H 2 O(p) = 2 Na. OH(k), G= - 147 к. Дж/моль Mg. O(k) + H 2 O(p) = Mg(OH)2(k), G= -27 к. Дж/моль 1/3 Al 2 O 3(k) + H 2 O(p) = 2/3 Al(OH)3(k), G= 6 к. Дж/моль ряд P 2 O 5 – SO 3 – Cl 2 O 7: 1/3 P 2 O 5(k)+H 2 O=2/3 H 3 PO 4(k), G=-52 к. Дж/моль SO 3(k) + H 2 O(p) = H 2 SO 4(p), G= - 76 к. Дж/моль Сl 2 O 7(г)+ H 2 O(p)= 2 HCl. O 4(p), G= - 331 к. Дж/моль
Ат. № 16 S ізотопи мінерали 32 S – 95% S 8– самородна; Fe. S 2, Pb. S, Zn. S сульфіди; Mg. SO 4, Ca. SO 4 у морській воді селеніди МSe 33 S 34 S 36 S 34 Se 74 Se, 76 Se, 77 Se, 52 Te 124 Te, 125 Te, 126 T 84 Po 78 Se, 80 Se, 82 Se телуриди МTe e, 128 Te, 130 Te радіоактивні, в продуктах розпаду 210 Ро урану 84
САМОРОДНА СІРКА ХАЛЬКОПІРИТ ГІПС
Будова атома, електронна формула та розміщення електронів по рівнях і підрівнях с. о. Сполуки S 1 s 22 p 63 s 23 p 43 d 0 с. о. -2, +2 H 2 S, S 2–, Sn 2– S– 2 H 2 S 2 S– 1 S 6, S 8 S 0 S 1 s 22 p 63 s 23 p 33 d 1 с. о. +4 S+1 S 2 O, S 2 F 2, , S 2 Cl 2 SF 2, SCl 2 S+2 Na 2 S 2 O 4 S+3 22 s 22 p 63 s 13 p 33 d 2 с. о. +6 S 1 s S+4 SO 2, SO 32–, SF 4, SOCl 2 найхарактерніші с. о. – 2, +4, +6. S+5 S +6 Na 2 S 2 O 6 SO 3, H 2 SO 4, HSO 3 F
Модифікації сірки здатна утворювати стійкі гомоланцюги, які мають зигзагоподібну форму: - - найбільш стабільні циклічні молекули S 8, які мають форму корони (α=108 , l=0, 205 нм): - молекули з замкнутими (S 6, S 4) і відкритими ланцюгами S∞. -ромбічна - S (жовтого кольору) і моноклінна S (блідо-жовтого кольору) модифікації сірки. Формула молекул S 8.
Модифікації сірки -малостійка пластична сірка складається з нерегулярно розміщених зигзагоподібних ланцюгів Sn (де n досягає декількох тисяч). -інші нестійкі модифікації S 2 (пурпурна), S 6(оранжево–жовта) та інші.
Зміни, що проходять при нагріванні сірки Утворення аморфної сірки: Na 2 S 2 O 3 + H 2 SO 4 = Na 2 SO 4 + SO 2 + H 2 O
Хімічні властивості сірки Сірка – достатньо активний неметал.
-з лужними металами без нагрівання: 2 Na + S Na 2 S -з рештою металів (окрім Au, Pt) - при підвищеній t°: Zn + S Zn. S S + Сu Cu. S + Q Fe + S Fe. S + Q
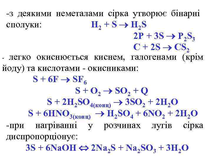
-з деякими неметалами сірка утворює бінарні сполуки: H 2 + S H 2 S 2 P + 3 S P 2 S 3 C + 2 S CS 2 - легко окиснюється киснем, галогенами (крім йоду) та кислотами - окисниками: S + 6 F SF 6 S + O 2 SO 2 + Q S + 2 H 2 SO 4(конц) 3 SO 2 + 2 H 2 O S + 6 HNO 3(конц) H 2 SO 4 + 6 NO 2 + 2 H 2 O -при нагріванні у розчинах лугів сірка диспропорціонує: 3 S + 6 Na. OH 2 Na 2 S + Na 2 SO 3 + 3 H 2 O
S-2 Сполуки S з H та Me Подібність S і О у сполуках зі с. о. – 2 на прикладі елементів 3 періоду: Na Mg Al Si P S Сульфід Na 2 S Mg. S Al 2 S 3 Si. S 2 P 2 S 5 - Оксид Na 2 O Mg. O Al 2 O 3 Si. O 2 P 2 O 5 SO 3 Гідросу льфід Na. HS Mg(HS)2 Al(HS)3 H 4 Si. S 4 H 3 PS 4 - Гідрокс ид Na. OH Mg(OH)2 Al(OH)3 H 4 Si. O 4 H 3 PO 4 H 2 SO 4 Хім. прир. Основна Амфотер на Кислотна
-сульфіди s – елементів І групи розчинні у воді: Na 2 S + HOH Na. HS + Na. OH S 2– + H 2 O HS– + OH–, К/дис= 10– 7 HS– + H 2 O H 2 S + OH–, К//дис= 1, 3· 10– 13 - сульфіди неметалів гідролізують необоротно з -гідроліз амфотерних сульфідів, наприклад, Al 2 S 3, Fe 2 S 3, Cr 2 S 3 повністю гідролізують: Al 2 S 3 + 6 H 2 O = 2 Al(OH)3 + 3 H 2 S
Сірководень H 2 S -молекула має кутову форму, тому вона полярна; -сірководень в звичайних умовах – газ; -має неприємний запах і дуже отруйний; - трохи важчий за повітря; -розчинний у воді (0. 1 М розчин - сірководнева вода або сульфідна кислота, (К 1 = 6 10 -8)). У воді H 2 S дисоціює: H 2 S + H 2 О H 3 O+ + HS–.
Одержання H 2 S: -Пропускання водню над розплавленою сіркою: Н 2 + S = H 2 S; -при взаємодії сульфідів металів з кислотами:
Хімічні властивості Н 2 S за окисно – відновними властивостями гідроген сульфід і солі сульфіди – відновники: S + 2 e = S 2 -, E = - 0, 48 В Продукти окиснення S-2 S↓ SO 2↑ H 2 SO 4
-H 2 S згоряє в повітрі (надлишок кисню): 2 H 2 S + 3 O 2 = 2 H 2 O + 2 SO 2 (недостача кисню): 2 H 2 S + O 2 = 2 H 2 O + 2 S -при дії інших окисників: 2 KMn. O 4+5 H 2 S+3 H 2 SO 4=2 Mn. SO 4+5 S +K 2 SO 4+8 H 2 O, H 2 S + Br 2 = S + 2 HBr H 2 S + 2 Fe. Cl 3 = 2 Fe. Cl 2 + S + 2 HCl 4 Pb. O 2 + H 2 S = 4 Pb. O + SO 3 + H 2 O 3 H 2 S + 8 HNO 3(розв) = 3 H 2 SO 4 + 8 NO + 4 H 2 O H 2 S + 4 Br 2 + 4 H 2 O = H 2 SO 4 + 8 HBr
-H 2 S взаємодіє з кислотами-окисниками та галогенами з утворенням аморфної сірки: H 2 SO 4 + H 2 S = H 2 SO 3 + H 2 O + S (при t): H 2 S + 3 H 2 SO 4 (конц) = 4 S + 4 O 2 + 4 H 2 O H 2 S + Hal 2 = 2 HHal + S -H 2 S взаємодіє з солями з утворенням сульфідів: H 2 S + Cu. SO 4 = Cu. S + H 2 SO 4 - сульфіди отримують за обмінними реакціями (якісна реакція на S 2 -): Mn. SO 4 + Na 2 S = Na 2 SO 4 + Mn. S Cu. SO 4 + Na 2 S = H 2 SO 4 + Cu. S (чорні осади) -срібло при контакті з гідроген сульфідом чорніє (якісна реакція на S 2 -): 4 Ag+2 H 2 S+O 2= 2 Ag 2 S + 2 H 2 O
Персульфіди M 2 Sn є аналогами H 2 O 2. S 22 - - окисник: Na 2 S 2 + Sn. S = Sn. S 2 + Na 2 S S 22 - - відновник: 4 Fe. S 2 + 11 O 2 = 2 Fe 2 O 3 + 8 SO 2 S 22 - - окисник – відновник: Na 2 S 2 = Na 2 S + S
Оксигенвмісні сполуки Сульфуру зі с. о. +4 та +6 Деякі властивості оксидів елементів підгрупи сульфуру Оксид SO 2 Se. O 2 Te. O 2 Po. O 2 SO 3 Se. O 2 Te. O 3 tпл, 0 С – 75 340 -350 (тиск) 450 885 62. 2 (γмодифіка ція) 118. 5 Розклада -ється tкип, 0 С – 10 315 Розклада ється ΔНутв 0, ккал/моль – 70. 9 (газ) – 56. 4 (крис тали) – 77. 7 (крис тали) Розчинність 115 г на у воді 100 г Н 2 О при 200 С Добре розчиня ється Не розчиня ється Розклада Субліму- Розклада ється -ється ? – 194 – 127 (H 2 SO 4) (Н 2 Se. O 4) – 104. 6 (для SO 3 газ) – 144. 7 (Н 2 Тe. O 4) Взаємоді є з водою Не розчиняється Взаємоді є з водою
Діоксид сульфуру – SO 2 (оксид сульфуру (IV), сірчистий газ). молекула утворює рівнобедрений трикутник; -газ з різким характерним запахом паленої сірки; - атом S знаходиться в sp 2 – гібридизованому стані. - В техніці : S + O 2 = SO 2 4 Fe. S 2 + 11 O 2 = 8 SO 2 + 2 Fe 2 O 3 У лабораторії: Na 2 SO 3+H 2 SO 4=Na 2 SO 4+H 2 O+ SO 2 -добре розчинний у воді; - водний розчин SO 2 називають сульфітною кислотою (H 2 SO 3) - SO 2 – ангідрид сульфітної кислоти.
Сульфітна кислота - кислота середньої сили (Ка 1=2 10– 2, Ка 2 = 6 10– 8). ЇЇ солі – сульфіти та гідросульфіти: Na. OH + SO 2 = Na. HSO 3; 2 Na. OH + SO 2 = Na 2 SO 3 + H 2 O.
Структура SO 32–: sp 2 -гібридизація sp 3 -гібридизація
піддаються гідролізу: SO 32–+H 2 O=HSO 3–+OH– HSO 3– + H 2 O=H 2 SO 3 + OH– -окиснення: 2 Na 2 SO 3+O 2=2 Na 2 SO 4 - - окисні властивості: SO 2 + 2 H 2 S = 3 S + 2 H 2 O. - диспропорціонування: 2 Na 2 SO 3 (t)= 3 Na 2 SO 4 + Na 2 S.
Ангідрид сульфатної кислоти – SO 3 (триоксид сульфуру, оксид сульфуру (VI)) модифікації SO 3: α-SO 3 – голчасті, азбестоподібні кристали; sp 2 -гібридизація β-SO 3 утворюється, коли на αSO 3 попадає волога; -SO 3 утворюється при охолодженні, прозора маса, подібна до льоду (льодоподібна модифікація).
Ангідрид сульфатної кислоти – SO 3 (триоксид сульфуру, оксид сульфуру (VI)) Одержання: 2 SO 2 + O 2 2 SO 3, Na 2 S 2 O 7 = Na 2 SO 4 + SO 3.
- масляниста рідина; - замерзає при 10, 4 С; - в твердому і рідкому стані молекули H 2 SO 4 зв’язані водневими зв’язками; - сильна двоосновна кислота (K 1 = 1 10 -3, K 2 = 1, 2 10– 2). тетраоксосульфат (IV) гідрогену
Промислове добування H 2 SO 4 Контактний метод Нітрозний метод
Хімічні властивості сульфатної кислоти Zn. O+H 2 SO 4=Zn. SO 4+H 2 O 2 Na. OH+H 2 SO 4=Na 2 SO 4+ H 2 O 2 Na. Cl+H 2 SO 4=2 HCl+ Na 2 SO 4 Zn+H 2 SO 4=Zn. SO 4+H 2
Чиста сульфатна кислота здатна розчиняти до 70% SO 3. Такі розчини димлять на повітрі і називаються димучою сульфатною кислотою або олеумом. Cx(H 2 O)y+H 2 SO 4= x. C+H 2 SO 4·y. H 2 O Fe, Al, Cr – пасивуються, Au, Pt – не реагують.
Схема взаємодії H 2 SO 4 з металами
Концентрована сульфатна кислота – сильнийний окисник. Окиснює НІ або HBr (але не HCl) до вільних галогенів, вугілля до СО 2, сірку – до SO 2: 8 HI + H 2 SO 4 = I 2 + H 2 S + 4 H 2 S 2 HBr + H 2 SO 4 = Br 2 + SO 2 + 2 H 2 O реагує при нагріванні з деякими неметалами: С + 2 H 2 SO 4 (конц) = CO 2 + 2 SO 2 + 2 H 2 O S + 2 H 2 SO 4 (конц) = 3 SO 2 + 2 H 2 O 2 P + 5 H 2 SO 4 (конц) = 5 SO 2 + 2 H 3 PO 4 + 2 H 2 O
солі H 2 SO 4 - сульфати. Погано розчинні сульфати Ba(II), Sr(II), Pb(II), Ca(II). кислі солі – гідросульфати Na. HSO 4. Вони водорозчинні.
Тетраедричні полімерні Полісульфатні кислоти: іони SO 42 -.
Тетраедричні структурні одиниці в сульфатах можуть об’єднуватися також за посередністю атома або ланцюжка з атомів S:
Хлорсульфонова кислота HSO 3 Cl – рідина, що димить на повітрі. Пероксомоносульфатна кислота (кислота Каро) H 2 SO 5: H–O–SO 2–Cl+H–O–O–H HO–SO 2–O–OH+HCl Пероксодисульфатна кислота H 2 S 2 O 8 електроліз H 2 SO 4 або HSO 4 -: 2 HSO 4– - 2 e = H 2 S 2 O 8. Гідроліз H 2 S 2 O 8 i H 2 SO 5 : H 2 S 2 O 8 + 2 H 2 O = 2 H 2 SO 4 + H 2 O 2, H 2 SO 5 + H 2 O = H 2 O 2 + H 2 SO 4.
Тіосульфатна кислота. Тіосульфати. При кип’ятінні розчину сульфіту натрію з порошкоподібною сіркою утворюється натрію тіосульфат: Na 2 SO 3 + S = Na 2 S 2 O 3 (Na 2 SO 3 S)
При дії сильних кислот (H 2 SO 4) на тіосульфати утворюється тіосульфат гідрогену H 2 SO 3 S, який є нестійкий: Na 2 S 2 O 3 + H 2 SO 4 = Na 2 SO 4 + H 2 S 2 O 3 = H 2 О + SO 2 + S 0 Властивості сульфідотриоксосульфатів (тіосульфатів) зумовлені присутністю атомів сульфуру в двох різних с. о. :
Na 2 S 2 O 3– сильний відновник. Сильні окисники (Cl 2, Br 2, KMn. O 4, K 2 Cr 2 O 7) окиснюють його до SO 42 -: Na 2 SO 3 S + 4 Cl 2 + 5 H 2 O 2 Н 2 SO 4 +2 Na. Cl + 6 HCl SO 3 S 2– + 5 H 2 O – 8 e 2 SO 42– + 10 H+ 1 Cl 2 + 2 e 2 Cl– 4 SO 3 S 2– + 5 H 2 O + 4 Cl 2 2 SO 42– + 10 H+ + 8 Cl– При недостачі сильних окиснюється лише до S: окисників Na 2 SO 3 S + Br 2 + H 2 O Na 2 SO 4 + S + 2 HBr SO 3 S 2– + H 2 O – 2 e S + SO 42– + 2 H+ 1 Br 2 + 2 e 2 Br– 1 SO 3 S 2– + H 2 O + Br 2 S + SO 42– + 2 H+ + 2 Br–
Слабкі окисники (I 2, Fe 3+, Cu 2+) окиснюють S 2 O 32 - до тетратіонат-йону: 2 Na 2 SO 3 S + I 2 Na 2 S 4 O 6 + 2 Na. I (йодометрія)
тетрагалогеніди SHal 4, оксодигалогенідах SOHal 2. Наприклад, SF 4, SOCl 2. гексагалогеніди SHal 6, діоксодигалогеніди SO 2 Hal 2. Наприклад, SF 6, SO 2 Сl 2


