a63fc4cf7a749a329404afa5d1d62768.ppt
- Количество слайдов: 113
Purchase A’ment for $225, 000 anticipating purchase, entered into contract Commenced work on the light fixtures (cut four holes in ceiling and crawl space without: 1)knowledge or authorization of Lender Pru or 2) authorization of Seller [but, held, Seller had knowledge]) July 30, 1970 Seller Deed Buyer note Pru
Gets judgment lien on all real estate owned by Debtor conveys fee Mortgage
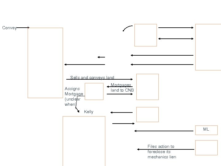
Convey Sells and conveys land Mortgages land to CNB Assigns Mortgage (unclear when) Kelly ML Files action to foreclose its mechanics lien
Pays $800, 000 Conveys tract of land 20 year ground lease T to pay relatively low annual rent T to construct factory to cost at least $1, 000 Factory to become property of LL on termination of the lease [“thus…apparently… a form of ‘rent in kind’. ”] Constructs building With 25 year U. L. (5 years longer than the lease) That has an expected depreciated value of $200, 000 at the time the 20 year lease expires Pays relatively low annual Cash Rentals
1915 Leased lot & building for 99 years T may, on giving bond to secure 2 years’ rent, remove or tear down any bldg. On termination of the lease, T to surrender all land, buildings, and improvements Removed existing buildings and constructed a new bldg with a UL of 50 years. [85 years left on the lease] 1929 1933 defaulted [nonpayment of rent & taxes] LL regained possession of land building FMV building constructed by T is $64, 000 stipulation LL’s “unamortized cost” of old bldg. is 13, 000 “Net FMV” [net “gain” as at 7/1/33, says IRS] $51, 000
1928 1950 Sold all its interest in 1950 $700, 000, subject to the lease to T, which had 28 more years to run
$3, 000 FMV $1, 000 AB Bakeracre Ableacre $3, 000 Amount Realized -1, 000 Adjusted Basis $2, 000 Realized Gain FMV $3, 000
Bakeracre $1, 000 cash $2, 000 FMV $1, 000 AB Ableacre + $1, 000 cash Property Ableacre FMV $3, 000
$3, 500 FMV $1, 000 AB Bakeracre worth $3, 000 + $500 cash Ableacre worth $3, 500 $3, 000 FMV + 500 CASH $1, 000 - 500 + 500 $1, 000
1944 JM “Sold” 2 parcels and building Vee $2. 3 million cash “concededly” the FMV 30 year, 3 day lease back “full and normal rentals” Additional 30 -year extension if JM erects new building JM does not get an option to repurchase Contemporaneous in 1944
Contract to sell land building to Pru for $2, 400, 000 or actual cost of land improvements, whichever is lower Building specified, plans and specifications to be approved by Pru (Pru “did not approve the original plans. ”) Actual cost was $3, 200, 000. Contemporaneous with purchase: 30 year lease back All Condemnation Awards go to Pru, without deduction for Leslie’s leasehold interest. Promise to pay “absolute net rental” of $190, 560 per year if the purchase price is $2, 400, 000 [or annual net rental of 7. 94% of the purchase price, if it is lower than $2, 400, 000]. Two, 10 -year options to renew the lease at net rent of $72, 000 [or 3% of the purchase price, if it is less than $2, 400, 000] Leslie can make “rejectable offers to purchase” at end of Yr. 15 – for $1, 798, 000 Yr. 20 – for $1, 592, 000 Yr. 25 – for $1, 386, 000 Yr. 30 – for $1, 180, 000 (This amount has a $154, 580 Present value [assuming a 7% discount rate]) If the offer is rejected, Leslie’s lease obligations terminate.


