Скачать презентацию Проводит занятие Заведующий кафедрой Математические и естественнонаучные дисциплины Скачать презентацию Проводит занятие Заведующий кафедрой Математические и естественнонаучные дисциплины

Проводит занятие Титовский Д Л.ppt

  • Количество слайдов: 10

Проводит занятие: Заведующий кафедрой «Математические и естественнонаучные дисциплины» , кандидат технических наук, доцент, профессор Проводит занятие: Заведующий кафедрой «Математические и естественнонаучные дисциплины» , кандидат технических наук, доцент, профессор РАЕ, Почетный доктор наук (Doctor of science, honoris causa, International Academy of natural history), обладатель диплома и нагрудного знака «Золотая кафедра России» Титовский Дмитрий Леонидович

Краткая теория • Равномерное движение вдоль оси ox • Равнопеременное движение вдоль оси ox Краткая теория • Равномерное движение вдоль оси ox • Равнопеременное движение вдоль оси ox

Методика решения задач по кинематике 1). Прочитав условие задачи «увидеть» материальную точку (точки) движение Методика решения задач по кинематике 1). Прочитав условие задачи «увидеть» материальную точку (точки) движение которой (которых) изучается в данной задаче. 2). Выбрать тело отсчета, относительно которого предстоит изучать движение материальной точки (точек), связать с ним систему координат и выбрать способ измерения времени с указанием начала его отсчета, т. е. другими словами выбрать систему отсчета. 3). Установить вид движения материальной точки (точек) в выбранной системе отсчета (прямолинейное или криволинейное; равномерное или равнопеременное; с начальной скоростью или без нее и т. д. ).

4). Решить основную задачу кинематики для исследуемой материальной точки (точек), т. е. установить вид 4). Решить основную задачу кинематики для исследуемой материальной точки (точек), т. е. установить вид функций: 5). Решить полученные уравнения совместно, определяя искомые в данной задаче физические величины.

Задача • Расстояние между двумя станциями поезд прошел со средней скоростью Разгон и торможение Задача • Расстояние между двумя станциями поезд прошел со средней скоростью Разгон и торможение вместе длились а остальное время поезд двигался равномерно. Какой была скорость поезда при равномерном движении?

Оформление решаемой задачи • Дано: (СИ) • Решение 1). Если есть необходимость, то нужно Оформление решаемой задачи • Дано: (СИ) • Решение 1). Если есть необходимость, то нужно сделать либо график, либо рисунок, либо и то и другое. В нашей задаче можно ограничиться графиком зависимости в общем виде не выбирая масштаб.

V V 1 t t 1 ’ t 2 t 1’’ График зависимости скорости V V 1 t t 1 ’ t 2 t 1’’ График зависимости скорости тела от времени

 • Как известно площадь фигуры ограниченная графиком всегда равна пройденному материальной точкой пути, • Как известно площадь фигуры ограниченная графиком всегда равна пройденному материальной точкой пути, поэтому 2). Решать задачу необходимо с нумерацией и словесным объяснением каждой используемой формулы как это сделано в пункте 1) решения этой задачи. Как известно, с другой стороны, пройденный путь можно определить через среднюю скорость:

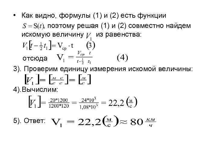
 • Как видно, формулы (1) и (2) есть функции , поэтому решая (1) • Как видно, формулы (1) и (2) есть функции , поэтому решая (1) и (2) совместно найдем искомую величину из равенства: отсюда 3). Проверим единицу измерения искомой величины: 4). Вычислим: 5). Ответ:

Спасибо за внимание! Спасибо за внимание!