Расчет Ф по II гр.pptx
- Количество слайдов: 13
Проверка давления на подстилающий слой слабого грунта При наличии в пределах сжимаемой толщи основания на глубине z от подошвы фундамента слоя грунта меньшей прочности, чем прочность грунта вышележащих слоев, размеры фундамента должны назначаться такими, чтобы обеспечивалось условие где здесь N — вертикальная нагрузка на основание от фундамента; I и b — соответственно длина и ширина фундамента.
В случае если проверка по подстилающему слою грунта относится к ленточному фундаменту, когда нагрузка N дается на 1 м, то условный фундамент можно считать той же длины, что и длина проектируемого фундамента. Вследствие этого ширину условного фундамента b. Z допускается определять по формуле Для квадратного фундамента
Пример. Проверить прочность подстилающего слоя и в случае необходимости уточнить размеры фундамента. Глубина заложения фундамента 2, 2 м. С поверхности до глубины 3, 6 м залегают суглинки, имеющими характеристики: IL = 0, 3; е = 0, 7; γ = 18 к. Н/м 3; СII = 35 к. Па; R 0 = 230 к. Па; ϕII = 16°. Суглинки подстилаются глиной текучепластичной с характеристиками IL = 0, 8; γ = 18, 7 к. Н/м 3; СII = 28 к. Па; R 0 = 220 к. Па; ϕII = 16°. Нагрузка на уровне верха фундамента NII = 320 к. Н/м. Решение. Напряжение в грунте от собственного веса на глубине 3, 6 м составит Дополнительное давление на основание подошвой фундамента Находим коэффициент α = 0, 727 (по табл. 1, приложения 2 СНи. П 2. 01), при ξ = 2 z/b = =2*1, 3/1, 8 = 1, 44 и η > 10(ленточный).
Рисунок 1 – Расчетная схема для проверки подстилающего слоя
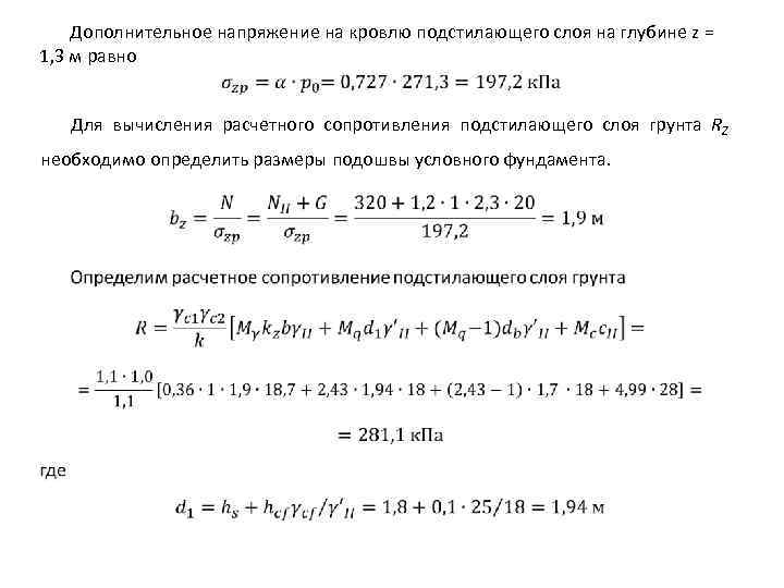
Дополнительное напряжение на кровлю подстилающего слоя на глубине z = 1, 3 м равно Для вычисления расчетного сопротивления подстилающего слоя грунта RZ необходимо определить размеры подошвы условного фундамента.
Проверяем условие Условие выполняется, принимаем ширину фундамента без изменений.
Расчет оснований фундаментов по деформациям Расчет по деформациям сводится к проверке условия где s — осадка основания фундамента (совместная деформация основания и сооружения); su — предельное значение осадки основания фундамента (совместной деформации основания и сооружения), устанавливаемое в соответствии с приложением 4 СНи. П 2. 01. Для расчета конечных осадок фундаментов мелкого заложения наибольшее распространение получили метод эквивалентного слоя. послойного суммирования и метод
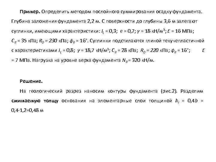
Пример. Определить методом послойного суммирования осадку фундамента. Глубина заложения фундамента 2, 2 м. С поверхности до глубины 3, 6 м залегают суглинки, имеющими характеристики: IL = 0, 3; е = 0, 7; γ = 18 к. Н/м 3; Е = 16 МПа; СII = 35 к. Па; R 0 = 230 к. Па; ϕII = 16°. Суглинки подстилаются глиной текучепластичной с характеристиками IL = 0, 8; γ = 18, 7 к. Н/м 3; СII = 28 к. Па; R 0 = 220 к. Па; ϕII = 16°; Е = 7 МПа. Нагрузка на уровне верха фундамента NII = 320 к. Н/м. Решение. На геологический разрез наносим контуры фундамента (рис. 2). Разделим сжимаемую толщу основания на элементарные слои толщиной hi = 0, 4 b = 0, 4· 1, 2=0, 48 м
Суглинок IL = 0, 3; е = 0, 7; γ = 18 к. Н/м 3; Е = 16 МПа; СII = 35 к. Па; R 0 = 230 к. Па; ϕII = 16°. σzg σzp Глина IL = 0, 8; γ = 18, 7 к. Н/м 3; СII = 28 к. Па; R 0 = 220 к. Па; ϕII = 16°; Е = 7 МПа. Рисунок 2 – Расчетная схема к определению осадки фундамента методом послойного суммирования
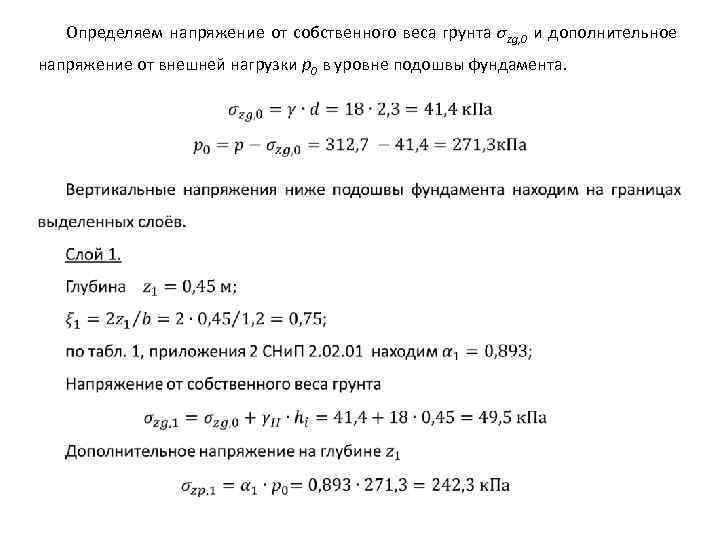
Определяем напряжение от собственного веса грунта σzg, 0 и дополнительное напряжение от внешней нагрузки p 0 в уровне подошвы фундамента.
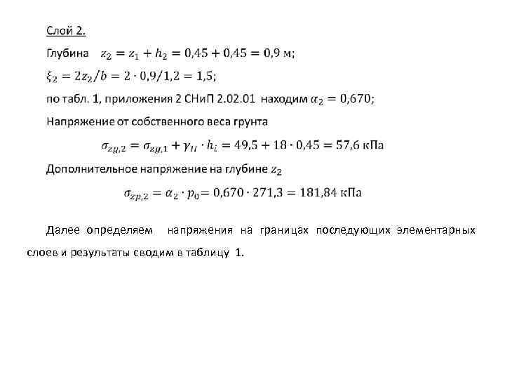
Далее определяем напряжения на границах последующих элементарных слоев и результаты сводим в таблицу 1.
Таблица 1. № п. п. Глубина от Толщина подошвы элементарн фундамента до сжимаемой ого слоя i, м толщи , м h ξ=2 z/b z α Напряжение от Дополнитель Удельный собственного ное вес грунта веса грунта на напряжение , к. Н/м 3 глубине z zg, zp, к. Па σ γ σ 0, 2σ Среднее дополнител Модуль Осадка ьное деформации zg напряжение , м , к. Па срzp, к. Па S Е σ 1 2 3 4 5 6 7 8 9 10 11 12 1 0, 00 0, 45 0 0 271, 30 18 41, 40 8, 28 2 0, 45 0, 75 0, 893 242, 27 18 49, 50 9, 90 256, 79 16000 0, 007 3 0, 90 0, 40 1, 50 0, 670 181, 84 18 57, 60 11, 52 212, 05 16000 0, 005 4 1, 30 0, 45 2, 17 0, 520 140, 96 18, 7 65, 08 13, 02 161, 40 16000 0, 005 5 1, 75 0, 45 2, 92 0, 407 110, 31 18, 7 73, 50 14, 70 125, 63 7000 0, 008 6 2, 20 0, 45 3, 67 0, 332 90, 03 18, 7 81, 91 16, 38 100, 17 7000 0, 006 7 2, 65 0, 45 4, 42 0, 279 75, 72 18, 7 90, 33 18, 07 82, 87 7000 0, 005 8 3, 10 0, 45 5, 17 0, 241 65, 27 18, 7 98, 74 19, 75 70, 49 7000 0, 005 9 3, 55 0, 45 5, 92 0, 211 57, 28 18, 7 107, 16 21, 43 61, 27 7000 0, 004 10 4, 00 0, 45 6, 67 0, 189 51, 19 18, 7 115, 57 23, 11 54, 23 7000 0, 003 11 4, 45 0, 45 7, 42 0, 170 46, 15 18, 7 123, 99 24, 80 48, 67 7000 0, 003 12 4, 90 0, 45 8, 17 0, 155 41, 96 18, 7 132, 40 26, 48 44, 06 7000 0, 003 13 5, 35 0, 45 8, 92 0, 141 38, 32 18, 7 140, 82 28, 16 40, 14 7000 0, 003 14 5, 80 0, 45 9, 67 0, 131 35, 54 18, 7 149, 23 29, 85 36, 93 7000 0, 002 15 6, 25 0, 45 10, 42 0, 122 33, 04 18, 7 157, 65 31, 53 34, 29 7000 0, 002 16 6, 70 0, 45 11, 17 0, 113 30, 75 18, 7 166, 06 33, 21 31, 89 7000 0, 002 Σ 0, 065 Осадка фундамента (S = β*Σ) 0, 051
Строим эпюры σzg и σzp и определяем нижнюю границу сжимаемой толщи основания. Нижняя граница сжимаемой толщи основания принимается на глубине z = Hc , где выполняется условие σzp = 0, 2 σzg (при Е ≥ 5 МПа). Данное условие выполняется на глубине z = 6, 7 м. Для определения осадки вычисляем среднее дополнительное напряжение в каждом элементарном слое.
Расчет Ф по II гр.pptx