Тема 2 Пространство сигналов.ppt
- Количество слайдов: 35
Пространства сигналов Произвольное множество сигналов Примеры Множество М образовано всевозможными аналоговыми сигналами, отличными от нуля на интервале времени (0, 15 мкс) и равными нулю вне этого интервала. 1
Пространства сигналов Различные функциональные пространства сигналов Путем введения структурных ограничений из произвольного множества сигналов можно выделить в функциональное пространство сигналов Так, если пространство значений независимой переменной t задано выражением R: =(- , + ), то пространство сигналов Lp[R] определяет множество сигналов в этом пространстве, для которых выполняется условие однозначной реализации: Для анализа сигналов наиболее часто используется гильбертово пространство, сигналы в котором должны удовлетворять условию интегрирования с квадратом: Периодические сигналы обычно рассматриваются в пространстве L 2[0, 2 ] одного периода: 2
Пространства сигналов Принято говорить, что множество сигналов наделено при этом определенной структурой. Выбор той или иной структуры должен быть продиктован физическими соображениями. Так, применительно к электрическим колебаниям известно, что они могут складываться, а также умножаться на произвольный масштабный коэффициент. Это дает возможность в множествах сигналов ввести структуру линейного пространства. Линейное пространство сигналов. Множество сигналов L образует линейное пространство сигналов, если для него справедливы следующие аксиомы 1. Для любых сигналов u(t) L и v(t) L существует их сумма s(t) = u(t)+v(t), которая также содержится в L. Операция суммирования коммутативна: u(t)+v(t) = v(t)+u(t), и ассоциативна: u(t)+(v(t)+x(t)) = (u(t)+v(t))+x(t). 2. Для любого сигнала s(t) L и числа определен сигнал y(t) = s(t), у(t) L. 3. Множество L содержит такой нулевой элемент , что для всех сигналов u(t) L выполняется равенство u(t)+ = u(t). Если математические модели сигналов принимают комплексные значения, то, допуская в аксиоме 3 умножение на комплексное число, приходим к понятию комплексного линейного пространства. 3
Пространства сигналов Приведенная здесь система аксиом линейного пространства не является исчерпывающе полной. В математике, исходя из требований логической строгости, эту систему дополняют рядом вспомогательных утверждений Введение структуры линейного пространства ^ является первым шагом на пути к геометрической трактовке сигналов. Элементы линейных пространств часто называют векторами, подчеркивая аналогию свойств этих объектов и обычных трехмерных векторов. Ограничения, налагаемые аксиомами линейного пространства, весьма жестки. Далеко не каждое множество сигналов оказывается линейным пространством. Пример. Множество сигналов L состоит из импульсных сигналов произвольной формы с амплитудой не более 10 вольт. Образуют ли эти сигналы линейное пространство? 4
Пространства сигналов Множество L, для которого выполняются данные аксиомы, при анализе сигналов и систем может рассматриваться как специальным образом сконструированное многомерное (в пределе – бесконечномерное) геометрическое пространство. Сигналы таких линейных пространств называют векторами в силу аналогии их свойств со свойствами векторов. Рассмотрим это на конкретном примере. Представим себе произвольный сигнал s(t), заданный на интервале [a, b]. Дискретизируем сигнал с равномерным шагом дискретизации и переведем в цифровую форму (представим N последовательными выборками): s = (s 1, s 2, … , s. N) В таком представлении величина s может рассматриваться в виде N-мерного вектора в N-мерном пространстве, в котором значения sn представляют собой проекции s-вектора на координатные оси данного пространства. Двумерный вектор в двумерном пространстве – это точка с координатами s 1 и s 2. Соответственно, в трехмерном пространстве сигнал s представлен точкой в трехмерном пространстве. Представить себе N-мерное пространство при N>3 можно только абстрактно, но с математических позиций такое пространство вполне реально и N-мерный сигнал s отображается вполне определенной точкой в этом пространстве с координатами sn по осям пространства. При уменьшении интервала дискретизации сигнала до бесконечно малой величины значение N стремится к бесконечности, и пространство сигналов превращается в бесконечномерное пространство аналоговых сигналов. Следовательно, и аналоговые сигналы могут рассматриваться как предельный случай бесконечномерных векторов. 5
Пространства сигналов Для математического анализа систем и сигналов в линейном пространстве может использоваться математика векторов. Основными метрическими параметрами векторного анализа являются норма, метрика и скалярное произведение сигналов 6
Пространства сигналов Норма сигналов в линейном пространстве является аналогом длины векторов и обозначается индексом ||s(t)|| - норма (norm). В математике существуют различные формы норм. При анализе сигналов обычно используются квадратичные нормы для вещественных сигналов для дискретных сигналов для комплексных аналоговых сигналов для комплексных дискретных сигналов 7
Пространства сигналов Нормированное линейное пространство сигналов Каждому сигналу пространства s(t) однозначно сопоставлена его числовая норма ||s(t)||, и выполняются следующие аксиомы: 1. Норма неотрицательна и равна нулю тогда и только тогда, когда сигнал равен нулю (||s(t)|| = , при s(t) = ). 2. Для любого числа b должно быть справедливо равенство ||bs(t)|| = |b| ||s(t)||. 3. Если v(t) и u(t) – сигналы из пространства L, то должно выполняться неравенство треугольника ||v(t)+u(t)|| ||v(t)|| + ||u(t)||. 8
Пространства сигналов Метрическое пространство (метрика сигналов) Каждой паре сигналов s(t) L и v(t) L однозначно сопоставляется неотрицательное число (s(t), v(t)) – метрика (metric) или расстояние между векторами. (Пример метрики для двух векторов в двумерном пространстве приведен на предыдущем слайде. ) Для метрик сигналов в метрическом пространстве любой размерности должны выполняться аксиомы: (s(t), v(t)) = (v(t), s(t)) – рефлексивность метрики. (s(t), s(t)) = 0 для любых s(t) L. (s(t), v(t)) (s(t), a) + (a, v(t)) для любых a L. Метрика определяется нормой разности двух сигналов (s(t), v(t)) = || s(t) – v(t) ||. В свою очередь норму можно отождествлять с расстоянием от выбранного элемента пространства до нулевого ||s(t)|| = (s(t), ). 9
Пространства сигналов По метрике сигналов можно судить, например, о том, насколько точно один сигнал может быть аппроксимирован другим сигналом, или насколько изменяется выходной сигнал относительно входного при прохождении через какое-либо устройство. 10
Пространства сигналов Скалярное произведение произвольных сигналов u(t) и v(t) отражает степень их связи (сходства) по форме и положению в пространстве сигналов, и обозначается как u(t), v(t) = ||u(t)|| ||v(t)|| cos , Физическую сущность скалярного произведения векторов в двумерном пространстве можно видеть достаточно наглядно. Это произведение "длины" (нормы) одного вектора на проекцию второго вектора по "направлению" первого вектора. 11
Пространства сигналов При кажущейся абстрактности скалярного произведения сигналов оно может приобретать вполне конкретный физический смысл для конкретных физических процессов, которые отображаются этими сигналами. Так, например, если v = F – сила, приложенная к телу, а u = s – перемещение тела под действием этой силы, то скалярное произведение W = F·s определяет выполненную работу, при условии совпадения силы с направлением перемещения. В противном случае, при наличии угла между векторами силы и перемещения, работа будет определяться проекцией силы в направлении перемещения, т. е. W = s·F·cos . Вычисление скалярного произведения обычно производится непосредственно по сигнальным функциям. Поясним это на примере двумерных сигналов с использованием рисунка 2. 1. 2. Для квадрата метрики сигналов s и v имеем: ||s-v||2 = ||s||2 + ||v||2 – 2 ||s|| ||v|| cos = ||s||2 + ||v||2 – 2 s, v = ||s||2 + ||v||2 - ||s-v||2 = (s 12+s 22)+(v 12+v 22)– –{(s 1 -v 1)2+(s 2 -v 2)2} = 2 (s 1 v 1+s 2 v 2) s, v = s 1 v 1+s 2 v 2. 12
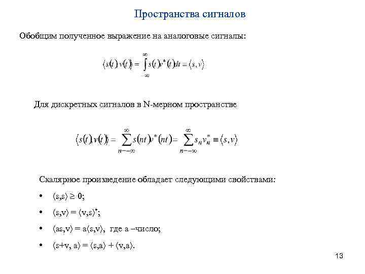
Пространства сигналов Обобщим полученное выражение на аналоговые сигналы: Для дискретных сигналов в N-мерном пространстве Скалярное произведение обладает следующими свойствами • s, s 0; • s, v = v, s *; • as, v = a s, v , где а –число; • s+v, a = s, a + v, a. 13
Пространства сигналов Линейное пространство аналоговых сигналов с таким скалярным произведением называется гильбертовым пространством Н (второе распространенное обозначение L 2). Линейное пространство дискретных и цифровых сигналов - пространством Евклида (обозначение пространства - R 2). Неравенство Коши-Буняковского (треугольника) Угол между сигналами 14
Пространства сигналов 15
Пространства сигналов 16
Пространства сигналов Коэффициент корреляции сигналов. Одновременно заметим, что значение косинуса в выражении для угла изменяется от 1 до -1, и не зависит от нормы сигналов ("длины" векторов). Максимальное значение cos =1 соответствует полной тождественности относительной динамики сигналов, минимальное значение cos j = -1 наблюдается при полной противоположности значений относительной динамики сигналов. По существу, коэффициент r =cos является интегральным коэффициентом степени сходства формы сигналов по пространству их задания. С учетом этого он и получил название коэффициента корреляции сигналов. На следующем рисунке можно наглядно видеть значения коэффициента корреляции двух сигналов в зависимости от их формы и сдвига по независимой переменной. 17
Пространства сигналов 18
Пространства сигналов 19
Пространства сигналов Как следует из вычислений, полученные коэффициенты корреляции маловыразительны. Практически не регистрируется разнонаправленная корреляция Екатеринбург - Буэнос-Айрос, и не различаются одно- (Екатеринбург – Дели) и разнонаправленные (Дели – Буэнос-Айрос) типы корреляции. Повторим вычисления в шкале Фаренгейта (0 о. F = -17, 8 o. C, 100 o. F = +37, 8 o. C), и в абсолютной шкале температур Кельвина. Дополнительно вычислим значения коэффициентов корреляции в шкале Цельсия и Фаренгейта для центрированных сигналов. Центрированный сигнал вычисляется путем определения среднего значения сигнала по интервалу его задания и вычитания этого среднего значения из исходных значений сигнала, т. е. среднее значение центрированного сигнала равно нулю. Сводные результаты вычислений приведены в таблице. Как видно из таблицы, значения коэффициента корреляции нецентрированных сигналов существенно зависят от положения сигналов относительно нулевой точки пространства. При одностороннем смещении сигналов относительно нуля (шкала Фаренгейта) значение коэффициента корреляции может быть только положительным, и тем ближе к 1, чем дальше от сигналов нулевая точка (шкала Кельвина), т. к. при больших значениях сигналов-векторов значение скалярного произведения сигналов стремится к значению произведения норм сигналов. Для получения значений коэффициентов корреляции, независимых от нуля сигнального пространства и от масштаба единиц измерений, необходимо вычислять коэффициент по центрированным сигналам, при этом в оценках коэффициента, как это видно из результатов, приведенных в таблице, появляется знаковый параметр совпадения (или несовпадения) по "направлению" корреляции и исчезает зависимость от масштаба представления сигналов. Это позволяет вычислять коэффициенты корреляции различных сигналов вне зависимости от физической природы сигналов и их величины. 20
Пространства сигналов МОЩНОСТЬ И ЭНЕРГИЯ СИГНАЛОВ Мгновенная мощность аналоговых сигналов Мгновенная мощность цифровых сигналов Энергия аналоговых сигналов Энергия цифровых сигналов 21
Пространства сигналов Мгновенная мощность w(t) является плотностью энергии сигнала, так как измерения мощности возможны только через энергию на интервалах ненулевой длины: Энергия сигналов может быть конечной или бесконечной. Конечную энергию имеют финитные сигналы и сигналы, затухающие по своим значениям в пределах конечной длительности, которые не содержат дельта-функций и особых точек (разрывов второго рода и ветвей, уходящих в бесконечность). В противном случае их энергия равна бесконечности. Бесконечна также энергия периодических сигналов. Как правило, сигналы изучаются на определенном интервале Т, для периодических сигналов - в пределах одного периода Т, при этом средняя мощность (average power) сигнала: 22
Пространства сигналов Понятие средней мощности может быть распространено и на незатухающие сигналы, энергия которых бесконечно велика. В случае неограниченного интервала Т строго корректное определение средней мощности сигнала должно производиться по формуле: Квадратный корень из значения средней мощности характеризует действующее (среднеквадратическое) значение сигнала (root mean sqare, RMS). Связь нормы и энергии Пример. Цифровой сигнал задан функцией s(n) = {0, 1, 2, 3, 4, 5, 4, 3, 2, 1, 0, 0. . }. Энергия сигнала: Es = s 2(n) = 1+4+9+16+25+16+9+4+1 = 85. 9. 22 Норма: ||s(n)|| = 23
Пространства сигналов Энергия суммы сигналов Энергия взаимодействия При обработке данных используются также понятия мощности взаимодействия двух сигналов x(t) и y(t): wxy(t) = x(t) y*(t), wyx(t) = y(t) x*(t), wxy(t) = w*yx(t). Для вещественных сигналов: wxy(t) = wyx(t) = x(t) y(t). С использованием выражений интегрированием по соответствующим интервалам вычисляются значения средней мощности взаимодействия сигналов на определенных интервалах Т и энергия взаимодействия сигналов. 24
Пространства сигналов Координатный базис пространства. Для измерения и отображения одномерных величин достаточно одного нормированного параметра – стандарта величины или единицы ее измерения (для измерения длины – сантиметр, для измерения тока – ампер, и т. п. ). В пространстве сигналов роль такого метрологического стандарта выполняет координатный базис пространства - подмножество векторов {со свойствами ортогональных координатных осей, по которым можно разложить любой произвольный сигнал, принадлежащий этому линейному пространству. Совокупность векторов пространства L является линейно независимой и образует координатный базис пространства, если 25
Пространства сигналов Произвольный сигнал s(t) может быть разложен по координатному базису в виде 26
Пространства сигналов Разложение по координатному базису в двумерном пространстве 27
Пространства сигналов Пространство сигналов на конечном интервале Норма функций в пространстве L 2[a, b] определяется выражением Нетрудно заключить, что чем больше интервал [a, b] в этой формуле, тем больше (при прочих равных условиях) будет значение нормы. При анализе и сравнении сигналов (как аналоговых, так и многомерных дискретных) такое понятие не всегда удобно, и вместо него очень часто используют понятие нормы, нормированной относительно длины интервала[a, b]. Для символьного обозначения нормирования будем применять знак : 28
Пространства сигналов Метрика сигналов (расстояние между сигналами) при аналогичном нормировании: Эти выражения применяются для вычисления среднеквадратического расхождения сигналов или среднеквадратической погрешности выполнения какой-либо операции при сравнении ее результата с теоретически ожидаемым или априорно известным. Нормированное скалярное произведение сигналов Косинус угла (коэффициент корреляции) между сигналами – функциями не изменяет своих значений при вычислении как по нормированным, так и по ненормированным значениям скалярного произведения и нормы сигналов. Взаимная перпендикулярность функций определяется аналогично взаимной перпендикулярности векторов условием нулевого значения скалярного произведения. Норма, метрика и 29 скалярное произведение периодических функций обычно нормируются на длину главного периода Т.
Пространства сигналов Ортогональные сигналы. Два сигнала называются ортогональными (orthogonal), если имеют нулевое скалярное произведение Соответственно, два таких сигнала в своем функциональном пространстве являются взаимно перпендикулярными (угол между сигналами равен = 90 о), полностью независимыми друг от друга (некоррелированными, r = cos = 0), и имеют нулевую энергию взаимодействия (Euv = 0). 30
Пространства сигналов На рисунке приведены примеры взаимно ортогональных сигналов. Нулевое скалярное произведение двух левых сигналов обеспечивается их формой (равна нулю сумма положительных и отрицательных значений произведения сигналов), а двух правых - взаимным расположением (ненулевые значения сигналов не имеют общих координат). Заметим, что энергия и мощность суммы ортогональных сигналов обладают свойством аддитивности, т. к. имеют нулевое значение скалярного произведения и, соответственно, энергии взаимодействия 31
Пространства сигналов Множество сигналов – векторов {vk, k = 1, 2, …, N} в N-мерном декартовом пространстве при единичной норме и выполнении условий взаимной ортогональности: Ортонормированный базис пространства. могут быть приняты в качестве ортонормированного базиса данного пространства. Выражение (2. 3. 1) обычно записывается в следующей форме: vm, vn = dmn, где dmn – импульс Кронекера, равный правой части выражения. С использованием ортонормированного базиса любой произвольный сигнал можно представить в виде линейной комбинации взвешенных базисных векторов: s = c 1 v 1 + c 2 v 2 + … + c. Nv. N, где весовое значение сk определяется проекцией вектора s на соответствующее координатное направление: ck = s, vk. 32
Пространства сигналов При распространении данных положений на функциональное пространство L 2[a, b] в качестве координатного базиса пространства мы должны использовать совокупность функций {u 0(t), u 1(t), u 2(t), …}, в пределе - бесконечную, которая должна быть системой ортогональных функций {uk(t), k=0, 1, 2, …}, т. е. все функции на этом отрезке должны быть взаимно ортогональны: Отметим, что система просто ортогональных функций всегда может быть превращена в ортонормированную путем нормировки, т. е. деления всех функций на их норму. 33
Пространства сигналов 34
Пространства сигналов 35


